中央高位刹車燈——第三刹車燈
發布時間:2021-05-14 責任編輯:wenwei
【導讀】CHMSL代表中央高位刹車燈,安裝在車輛左側和右側製動車燈(也稱為刹車燈)的上方。根據美國國家高速公路交通安全管理局的規定,當刹車係統工作時,CHMSL要向後方司機提供明顯確切的信息,告訴他們必須放慢車速。由於CHMSL安裝在左右刹車燈之外,因此也被稱為“第三刹車燈”。除了做製動車燈功能之外,某些車輛(如皮卡車)還具有集成在CHMSL中的倒車燈。

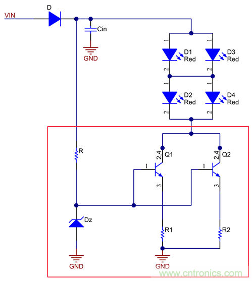
使用分立組件的CHMSL安裝應用
在現代車輛中,CHSMSL內部的照明燈主要以發光二極管(LED)燈串為基礎。用晶體管電路驅動CHMSL中的LED燈串。與開關電路相反,CHMSL LED驅動器電路通常是線性電路; 也就是說,LED由晶體管工作在其線性區域的電路驅動。
設計人員通常使用分立的電阻和低端雙極結型晶體管(BJT)來實現CHMSL模塊裏基於分立元器件的LED驅動器電路。圖1展示了一個用於CHMSL的分立LED驅動電路例子。 在該電路中,CHMSL由兩個LED串組成,其中每個串都建立在兩個串聯的紅色LED之上。 BJT位於LED的下側。

散熱性的考慮
設計線性LED驅動器電路時必須考慮散熱性能。電路設計和組件選擇必須確保組件不會達到造成損壞的溫度點。根據圖1的原理圖,你可以看到隨著電源電壓的增加,BJT和電阻兩端的電壓也增加,從而增加了這些組件的功耗。 更多的功耗意味著更高的溫度。 因此,在線性LED驅動器應用中,控製輸入電壓範圍有助於解決大部分散熱問題。
要分析圖1中的原理圖的散熱問題,請思考一個實例,,CHMSL LED的總電流為90mA,因此每個LED串均以45mA電流驅動。 使用16V電源電壓,由公式1計算得BJT上的最大壓降為9V:
公式2計算得BJT的最大功耗為0.81W:
假設最高工作環境溫度為85°C,並且在熱阻為80°C / W的小外形晶體管(SOT)-223封裝中使用BJT,則等式3計算的最大BJT結溫為:
該計算表明結溫非常接近標準最大允許結溫150°C。
為了提高電路的散熱性能,使用兩個並聯晶體管分散功耗,即使在最壞情況下,最高溫度也能保持在150°C以下,如公式4所示:
當使用具有更高熱阻的不同BJT封裝類型時,需要更多的BJT來分配功耗。並聯晶體管的數量和尺寸主要基於LED電流和晶體管允許的最大功耗。
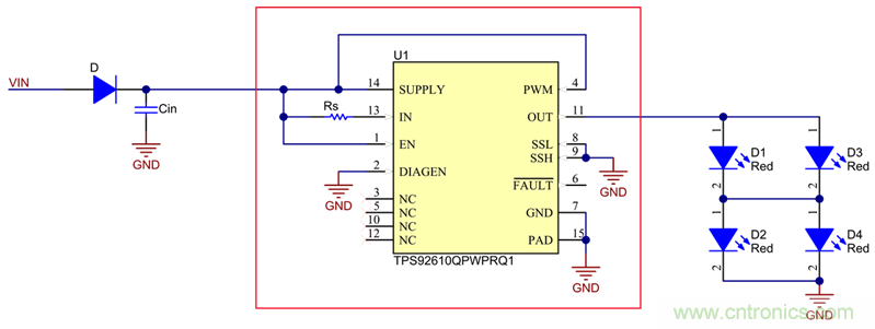
采用集成LED驅動器IC的CHMSL安裝應用
驅動LED的另一種方式是使用特定的線性LED驅動器集成電路(IC),如德州儀器的TPS92610-Q1,如圖2所示。在這種IC驅動器中,晶體管和晶體管驅動器電路都集成在IC之內。 晶體管仍在其線性區域內工作。 由於所有組件都集成在IC內部,因此您隻需要IC和一個檢測電阻即可實現此解決方案。

圖2:TPS92610-Q1集成LED驅動電路
再次考慮散熱性
讓我們來看看這種設計中的散熱性問題。具體來講就是IC的結溫。在16V電源電壓下,公式5計算IC上最大壓降為11V:
假設IC具有相同的90mA電流,IC上的最大電壓降為11V,熱阻為52°C / W,則等式6計算最大結溫:
136.5°C遠低於150°C的最大規定IC結溫。 因此,您隻需要一個驅動器IC就可以操作示例中的CHMSL LED燈串。
集成解決方案的優勢
集成解決方案的一個明顯優勢是較分立解決方案的組件數量減少。減少電路板上元件的數量將會顯著降低空間需求。
另一個關鍵優勢是整個溫度範圍內的電流調節精度。隨著LED的正向電壓隨溫度變化,驅動器IC可以使IC中的電流保持恒定。 這與圖1所示的分立電路相反,它不能隨著溫度變化調節LED中的電流。
基於線性LED驅動器IC解決方案的第三個優勢是其具有診斷功能,可以檢測LED電路故障,如LED開路和短路,並將故障通知駕駛員。
最後,當考慮組件的數量和每個組件的成本時,圖2所示的應用可能比圖1中的便宜。
更多信息
中心高位刹車燈(CHMSL)汽車線性LED驅動器參考設計是用於驅動CHMSL LED燈串的集成解決方案,包括製動和倒車燈。通過向其供電線路供電,能夠獨立控製每盞燈。該設計使用三款符合汽車行業標準的TPS92610-Q1 線性LED驅動器,可實現低的材料成本功能豐富的解決方案。
免責聲明:本文為轉載文章,轉載此文目的在於傳遞更多信息,版權歸原作者所有。本文所用視頻、圖片、文字如涉及作品版權問題,請聯係小編進行處理。
推薦閱讀:
特別推薦
- 噪聲中提取真值!瑞盟科技推出MSA2240電流檢測芯片賦能多元高端測量場景
- 10MHz高頻運行!氮矽科技發布集成驅動GaN芯片,助力電源能效再攀新高
- 失真度僅0.002%!力芯微推出超低內阻、超低失真4PST模擬開關
- 一“芯”雙電!聖邦微電子發布雙輸出電源芯片,簡化AFE與音頻設計
- 一機適配萬端:金升陽推出1200W可編程電源,賦能高端裝備製造
技術文章更多>>
- 算力爆發遇上電源革新,大聯大世平集團攜手晶豐明源線上研討會解鎖應用落地
- 築基AI4S:摩爾線程全功能GPU加速中國生命科學自主生態
- 一秒檢測,成本降至萬分之一,光引科技把幾十萬的台式光譜儀“搬”到了手腕上
- AI服務器電源機櫃Power Rack HVDC MW級測試方案
- 突破工藝邊界,奎芯科技LPDDR5X IP矽驗證通過,速率達9600Mbps
技術白皮書下載更多>>
- 車規與基於V2X的車輛協同主動避撞技術展望
- 數字隔離助力新能源汽車安全隔離的新挑戰
- 汽車模塊拋負載的解決方案
- 車用連接器的安全創新應用
- Melexis Actuators Business Unit
- Position / Current Sensors - Triaxis Hall
熱門搜索
微波功率管
微波開關
微波連接器
微波器件
微波三極管
微波振蕩器
微電機
微調電容
微動開關
微蜂窩
位置傳感器
溫度保險絲
溫度傳感器
溫控開關
溫控可控矽
聞泰
穩壓電源
穩壓二極管
穩壓管
無焊端子
無線充電
無線監控
無源濾波器
五金工具
物聯網
顯示模塊
顯微鏡結構
線圈
線繞電位器
線繞電阻



