TL431反饋回路的分析和設計
發布時間:2021-03-15 責任編輯:wenwei
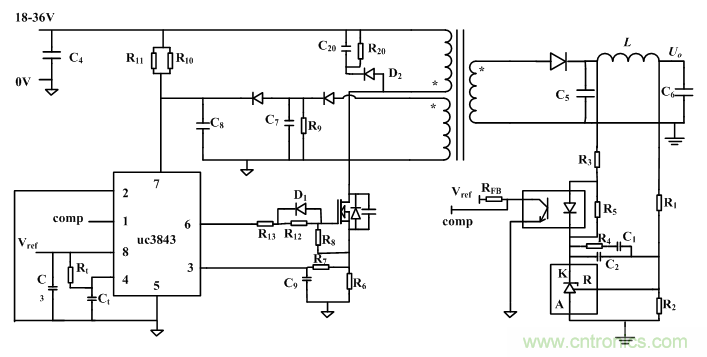
【導讀】TL431(如圖一)是最常用的三端可調電流基準源之一,熱穩定性能好,性價比高,被廣泛應用於運放電路,比較器電路,ADC基準源,可調壓電源,開關電源等。在隔離開關電源電路中尤為常見,TL431常被用做運放配合線性光耦來完成電壓環的補償。如圖二所示(圖中L是為了降低輸出電壓紋波加的小電感)。

圖一

圖二
簡要介紹反激電源閉環反饋回路原理:線性光耦隻適合傳輸低頻信號且在傳輸過程中會產生較大的傳輸誤差,為了消除光耦的傳輸誤差將TL431設計的誤差放大器放在光耦輸入側。一旦輸出電壓偏高,TL431的reference pin 電壓升高,相當於運放反向輸入端的電壓上升,TL431陰極相當於運放的輸出端,其電壓會有所下降,流過線性光耦二極管的電流變大,線性光耦三極管電流同時變大,RFB電壓降變大,Vref電壓不變,所以comp電壓變小,UC3843內部比較器反向輸入端電壓減小,占空比變小,輸出電壓下降,從而實現整個反饋電壓的調節。其中,R3用來設置通過線性光耦二極管的電流,R5用來增加流過TL431的電流,R1、R2為輸出電壓采樣電阻,R4、C1、C2組成輸出電壓補償器。此處線性光耦以PC817為例,參照PC817的數據手冊,CTR=120%, If<5mA時,光耦的輸出特性較平緩,就會導致傳遞函數增益太大,不過按照圖中這種接法,Vce電壓是由RFB分壓得到的,即使If<5mA也沒問題,不過一般設計If為10mA左右。另TL431要求IKA>1mA,由於這裏If已經設定為10mA,所以此處忽略R5。
另一種常見的接法是comp不bu接jie上shang拉la電dian阻zu,直zhi接jie接jie到dao芯xin片pian內nei部bu運yun放fang輸shu出chu,利li用yong運yun放fang輸shu出chu電dian流liu過guo大da時shi,輸shu出chu電dian壓ya下xia降jiang的de特te性xing來lai實shi現xian閉bi環huan調tiao節jie。如ru果guo變bian換huan器qi穩wen態tai占zhan空kong比bi較jiao大da,Ic電流較小,當Ic<5mA時,Ic就會對Ib的變化很敏感,可能會出現不穩定的情況,因此這種接法僅適用於穩態占空比較小的場合。
TL431和UC384X是開關電源應用中反激電路的常見組合,目前很多低壓應用也開始使用boost控製器搭建反激電路,如LM5022,LM3481等等。目前TI也有一些新的TL431產品,如TL431A, TL431B, ATL431等等,相對傳統TL431,有更好的精度。
設計電路中可以使用本文的原理選取TL431周邊參數來實現電壓閉環。
免責聲明:本文為轉載文章,轉載此文目的在於傳遞更多信息,版權歸原作者所有。本文所用視頻、圖片、文字如涉及作品版權問題,請聯係小編進行處理。
推薦閱讀:
特別推薦
- 噪聲中提取真值!瑞盟科技推出MSA2240電流檢測芯片賦能多元高端測量場景
- 10MHz高頻運行!氮矽科技發布集成驅動GaN芯片,助力電源能效再攀新高
- 失真度僅0.002%!力芯微推出超低內阻、超低失真4PST模擬開關
- 一“芯”雙電!聖邦微電子發布雙輸出電源芯片,簡化AFE與音頻設計
- 一機適配萬端:金升陽推出1200W可編程電源,賦能高端裝備製造
技術文章更多>>
- 貿澤EIT係列新一期,探索AI如何重塑日常科技與用戶體驗
- 算力爆發遇上電源革新,大聯大世平集團攜手晶豐明源線上研討會解鎖應用落地
- 創新不止,創芯不已:第六屆ICDIA創芯展8月南京盛大啟幕!
- AI時代,為什麼存儲基礎設施的可靠性決定數據中心的經濟效益
- 矽典微ONELAB開發係列:為毫米波算法開發者打造的全棧工具鏈
技術白皮書下載更多>>
- 車規與基於V2X的車輛協同主動避撞技術展望
- 數字隔離助力新能源汽車安全隔離的新挑戰
- 汽車模塊拋負載的解決方案
- 車用連接器的安全創新應用
- Melexis Actuators Business Unit
- Position / Current Sensors - Triaxis Hall
熱門搜索
微波功率管
微波開關
微波連接器
微波器件
微波三極管
微波振蕩器
微電機
微調電容
微動開關
微蜂窩
位置傳感器
溫度保險絲
溫度傳感器
溫控開關
溫控可控矽
聞泰
穩壓電源
穩壓二極管
穩壓管
無焊端子
無線充電
無線監控
無源濾波器
五金工具
物聯網
顯示模塊
顯微鏡結構
線圈
線繞電位器
線繞電阻




