TWS真無線耳機充電倉專用開關充電芯片BQ25618/9詳解
發布時間:2019-11-01 責任編輯:wenwei
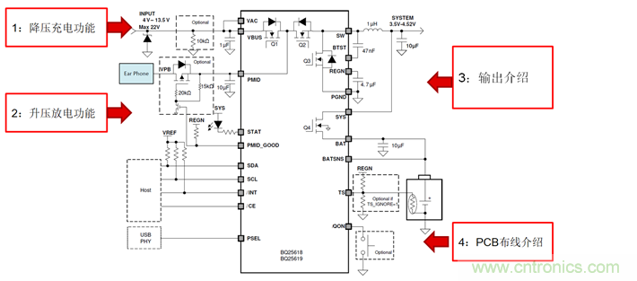
【導讀】BQ25618/9是TI為TWS耳機充電倉專門開發的一款三合一(保護,充電及升壓)的IIC控製開關充電芯片。其中BQ25618跟BQ25619在規格上一致,區別在於BQ25618采用的是小型化的DSBGA封裝,0.4mm的管腳間距,對生產工藝有較高的要求,而BQ25619采用的稍大一點的WQFN封裝 方便方便線路布板,器件的封裝尺寸見下圖一。

我們從下麵四個角度角度來了解這顆芯片:

圖二
1: 降壓充電功能:
a) 輸入工作電壓範圍支持4-13.5V,瞬間浪湧電壓可以支持到22V,可以很方便的支持5V,9V,12V工作係統。
b) 輸入過壓通過VAC腳檢測,默認值OVP值為14.2V,通過IIC可以有四擋OVP值調節5.7 V/6.4 V/11 V/14.2,可以根據實際需求靈活調整。
c) IIC編程設置輸入過流保護點,範圍可以從100mA到3.2A,最小步進電流是100mA。
d) 動態功率管理(DPM-Dynamic Power Management ),當輸入電流超過輸入過流保護點,而使得輸入電壓逐漸降低,當達到設定的電壓跌落值時默認值為4.5V(3.9V-5.4V,可使用IIC設定,最小步進100mV),係統開始減少充電電流,從而保證輸入電壓維持在設定值。DPM功能可以很好的防止由於輸入適配器帶負載能力不夠而造成的整個係統的癱瘓。
e) 具有自動輸入檢測功能,當檢測到輸入適配器插入,係統會自動關閉內置的升壓電路。
2: 升壓放點功能:
a) 當適配器插入,任然可以用PMID給耳機充電,此時電壓為輸入電壓,升壓停止工作。PMID_GOOD設計用來做輸入過壓過流保護的。
b) PMID 腳是升壓輸出腳,輸出電流最大為1A,輸出電壓支持4檔(4.6V/4.75V/5V/5.15V)IIC可調,方便根據實際的需求降低輸出電壓,減小損耗。當隻有電池的情況下,內置升壓才開始工作,通過PMID輸出相應的設定電壓。
c) PMID_GOOD腳是PMID電壓的檢測腳,當PMID 電壓升到3.8V的時候,PMID_GOOD電平從低轉為高,表示升壓係統正常工作。如果發生過壓(超過5.8V),電池側過流(超過6A)的情況,PMID_GOOD會從高電平轉為低電平,根據PMID_GOOD指示可以很容易驅動外置的PMOS做過壓、過流時升壓係統的切斷,從而給係統疊加雙重保護。外置保護電路可以參考如圖三所示

圖三
3:輸出介紹
a) 充電電流最大1.5A, 同時具有20mA步進(20mA-1.5A 可編程)的充電截止電流,10mV的步進充電電壓,可以使充電倉的電池充的更滿。
b) 為了補償截止電流的精度,讓電池能夠充的更滿一些,BQ25618/9增加了TOP-OFF Timer功能,如下圖四紅色框所示,在係統偵測到充電截止後,還可以選擇性的通過IIC增加充電時間(0,15min,30min,45min)。
c) QON腳支持運輸模式,在運輸模式下,漏電流可以低至7uA。
d) 優化過的路徑管理功能可以在即使電池過放或者電池斷開的情況下,給係統供電。
e) 室溫下的靜態電流典型值為9.5uA,相較於開關充電芯片的漏電流下降70%以上。可以大大增加電池供電情況下的待機時間
f) 具有係統過壓保護,電池過壓、過流保護,電池過放保護,除了TS腳的過溫保護外,還有芯片內部過溫保護(150C關斷)等完善的保護機製。

圖四
4:PCB 布線介紹
BQ25619優化管腳的位置,輸入到輸出更加簡潔。以下為BQ25619的PCB layout走線指導:
a) 輸入電容應盡可能靠近PMID引腳和GND引腳,並使用最短的走線連接。添加1nF小尺寸(例如0402或0201)的去耦電容,去除高 頻率噪聲和改善EMI。
b) 電感輸入引腳應盡可能靠近SW引腳放置。最小化走線的銅麵積以降低電場和磁場輻射,
注意走線要滿足最大電流(見圖五中黃色箭頭所示的功率回路)。SW走線不要用多層連接,防止寄生電容造成開關瞬間的尖峰電壓過高。
c) 將輸出電容器靠近電感和芯片,接地需要與IC的地用最短的走線相連。
d) 將小信號地與功率地分開布線,單點接地,或使用0電阻將小信號地連接到功率地。
e) 去耦電容必須用最短的線擺放在IC管腳附近。
f) 將IC背麵的裸露散熱焊盤焊接到PCB上,確保在IC的正下方有足夠的散熱孔,並連接至接地層,以幫助散熱。

圖五
推薦閱讀:
特別推薦
- 噪聲中提取真值!瑞盟科技推出MSA2240電流檢測芯片賦能多元高端測量場景
- 10MHz高頻運行!氮矽科技發布集成驅動GaN芯片,助力電源能效再攀新高
- 失真度僅0.002%!力芯微推出超低內阻、超低失真4PST模擬開關
- 一“芯”雙電!聖邦微電子發布雙輸出電源芯片,簡化AFE與音頻設計
- 一機適配萬端:金升陽推出1200W可編程電源,賦能高端裝備製造
技術文章更多>>
- 貿澤EIT係列新一期,探索AI如何重塑日常科技與用戶體驗
- 算力爆發遇上電源革新,大聯大世平集團攜手晶豐明源線上研討會解鎖應用落地
- 創新不止,創芯不已:第六屆ICDIA創芯展8月南京盛大啟幕!
- AI時代,為什麼存儲基礎設施的可靠性決定數據中心的經濟效益
- 築基AI4S:摩爾線程全功能GPU加速中國生命科學自主生態
技術白皮書下載更多>>
- 車規與基於V2X的車輛協同主動避撞技術展望
- 數字隔離助力新能源汽車安全隔離的新挑戰
- 汽車模塊拋負載的解決方案
- 車用連接器的安全創新應用
- Melexis Actuators Business Unit
- Position / Current Sensors - Triaxis Hall
熱門搜索
微波功率管
微波開關
微波連接器
微波器件
微波三極管
微波振蕩器
微電機
微調電容
微動開關
微蜂窩
位置傳感器
溫度保險絲
溫度傳感器
溫控開關
溫控可控矽
聞泰
穩壓電源
穩壓二極管
穩壓管
無焊端子
無線充電
無線監控
無源濾波器
五金工具
物聯網
顯示模塊
顯微鏡結構
線圈
線繞電位器
線繞電阻




