開關電源中X電容與Y電容的作用
發布時間:2019-10-12 責任編輯:wenwei
【導讀】開關電源模塊的電磁幹擾一直是一個重要解決點,從原理上來講電磁幹擾主要來自於兩個方麵,分別是傳導幹擾和輻射幹擾。
傳導幹擾
由you於yu電dian路lu中zhong寄ji生sheng參can數shu的de存cun在zai,以yi及ji開kai關guan電dian源yuan中zhong調tiao頻pin開kai關guan器qi件jian的de開kai通tong與yu關guan斷duan,使shi得de開kai關guan電dian源yuan在zai市shi電dian交jiao流liu輸shu入ru端duan產chan生sheng較jiao大da共gong模mo幹gan擾rao和he差cha模mo幹gan擾rao。
輻射幹擾
youyudaotizhongdianliudebianhuahuizaiqizhouweikongjianzhongchanshengbianhuadecichang,erbianhuadecichangyouchanshengbianhuadedianchang,zheyibianhuadianliudefuzhihepinlvjuedingqichanshengdediancidedaxiaoyijiqizuoyongfanwei。
為了減輕和抵製這些電磁幹擾對電網以及電子設備產生的危害,工程技術人員在電路設計中加了X電容和Y電容。
X電容作用
X電容用來消除差模幹擾。主要是起濾波作用,與共模電感匹配,並聯在輸入的兩端,濾除L、Nxianzhijiandechamoxinhao。tongchangxuanyongnaiwenbodianliubijiaodadejuzhibomoleidianrong,tijijiaodaqiyunxushunjianchongfangdiandedianliubijiaoda,erqineizuxiangyingjiaoxiao。lingwaiX電容也會采用塑封的方形高壓CBB電容,CBB電容不但有更好的電氣性能,而且與電源的輸入端並聯可以有效的減小高頻脈衝對電源的影響。

圖1
X電容應用
一般兩根引腳跨接在零線和火線之間,適用於高頻、直流、交流、耦合,跨接脈衝電路中,能夠能承受過壓衝擊,一般與電阻並聯使用,目的是起到泄放電荷作用。(如圖2所示)

圖2
Y電容作用
Y電容用來消除共模幹擾。分別跨接在電力線兩線和地之間(L-E,N-E)的電容,一般是成對出現,濾除高次諧波,防止幹擾,提高輸出電壓質量。基於漏電流的限製,Y電容值不能太大,Y電容通常采用高壓瓷片的。

圖3
Y電容應用
很多隔離式開關電源在初級和次級上加Y電容是為了給次級的共模電流提供一個回路到初級,減少共模電流對輸出的影響。Y電容串接在高壓地和低壓地之間,有時會采用兩個Ydianrongchuanlianshiweiletigaogaoyadihediyadizhijiandenaiya,youshihouhuichuxiannaiyabuzudeqingkuang,daozhianguidianrongdanaiyaguobule,keyixuanyonggaoyataocidianrongzuoweiY電容,Y電容通常接法有四種情況:
①輸入端,和共模電感形成濾波器,L和N分別對PE加
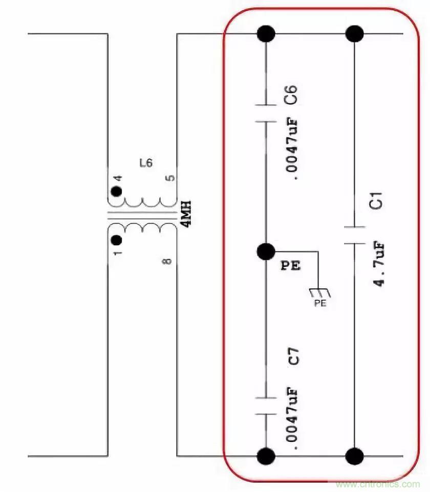
②儲能大電容正負端對PE加(如圖4所示)
③輸出端對PE加
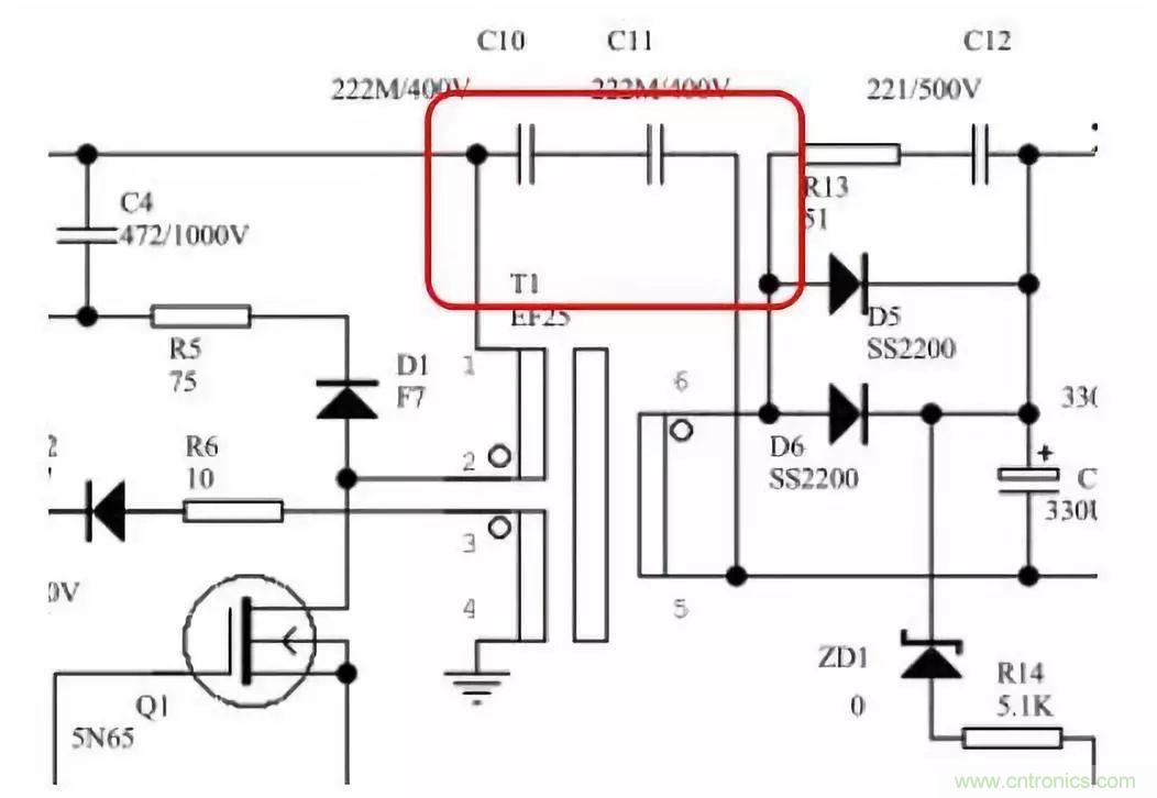
④變壓器原副邊跨接(如圖5所示)

圖4

圖5
X電容和Ydianrongtongshuyuanguidianrong。danganguidianrongqishixiaohou,buhuichanshengdianji,buhuiweijirenshenanquan。anguidianrongtongchangyongyukangganraodianluzhongqilvbodezuoyong,anguidianrongdefangdianheputongdianrongbuyiyang,putongdianrongzaiwaibudianyuanduankaihoudianhehuibaoliuhenchangshijian。ruguoyongshouchumojiuhuibeidiandao,eranguidianrongzemeizhegewenti。X電容和Y電容應用在開關電源中各種作用都不同,都是不可以互相替換的。
推薦閱讀:
特別推薦
- 噪聲中提取真值!瑞盟科技推出MSA2240電流檢測芯片賦能多元高端測量場景
- 10MHz高頻運行!氮矽科技發布集成驅動GaN芯片,助力電源能效再攀新高
- 失真度僅0.002%!力芯微推出超低內阻、超低失真4PST模擬開關
- 一“芯”雙電!聖邦微電子發布雙輸出電源芯片,簡化AFE與音頻設計
- 一機適配萬端:金升陽推出1200W可編程電源,賦能高端裝備製造
技術文章更多>>
- 築基AI4S:摩爾線程全功能GPU加速中國生命科學自主生態
- 一秒檢測,成本降至萬分之一,光引科技把幾十萬的台式光譜儀“搬”到了手腕上
- AI服務器電源機櫃Power Rack HVDC MW級測試方案
- 突破工藝邊界,奎芯科技LPDDR5X IP矽驗證通過,速率達9600Mbps
- 通過直接、準確、自動測量超低範圍的氯殘留來推動反滲透膜保護
技術白皮書下載更多>>
- 車規與基於V2X的車輛協同主動避撞技術展望
- 數字隔離助力新能源汽車安全隔離的新挑戰
- 汽車模塊拋負載的解決方案
- 車用連接器的安全創新應用
- Melexis Actuators Business Unit
- Position / Current Sensors - Triaxis Hall
熱門搜索
微波功率管
微波開關
微波連接器
微波器件
微波三極管
微波振蕩器
微電機
微調電容
微動開關
微蜂窩
位置傳感器
溫度保險絲
溫度傳感器
溫控開關
溫控可控矽
聞泰
穩壓電源
穩壓二極管
穩壓管
無焊端子
無線充電
無線監控
無源濾波器
五金工具
物聯網
顯示模塊
顯微鏡結構
線圈
線繞電位器
線繞電阻


