新手不可不知:晶振工作原理 + 晶振ppm
發布時間:2019-09-10 責任編輯:wenwei
【導讀】你知道什麼是晶振嗎?你知道晶振ppm代表什麼意思嗎?你知道晶振的主要參數以及工作原理嗎?如果你對這些問題存在一定疑惑,不妨看看本文帶來的有關晶振這四方麵的內容,讓本文幫你一次性掃清這些個障礙吧。

一、什麼是晶振ppm
晶振全稱是晶體振蕩器,是指從一塊石英晶體上按一定方位角切下薄片(簡稱為晶片),石英晶體諧振器,簡稱為石英晶體或晶體、晶振;而在封裝內部添加IC組成振蕩電路的晶體元件稱為晶體振蕩器。其產品一般用金屬外殼封裝,也有用玻璃殼、陶瓷或塑料封裝的。
電(dian)子(zi)元(yuan)件(jian)是(shi)電(dian)路(lu)設(she)計(ji)中(zhong)一(yi)個(ge)很(hen)關(guan)鍵(jian)的(de)所(suo)在(zai),電(dian)路(lu)的(de)精(jing)準(zhun)直(zhi)接(jie)關(guan)乎(hu)使(shi)用(yong)這(zhe)顆(ke)晶(jing)振(zhen)的(de)產(chan)品(pin)的(de)質(zhi)量(liang)問(wen)題(ti),但(dan)是(shi)最(zui)重(zhong)要(yao)的(de)體(ti)現(xian)在(zai)於(yu)一(yi)個(ge)小(xiao)參(can)數(shu)那(na)就(jiu)是(shi)晶(jing)振(zhen)的(de)ppm值(zhi),即(ji)精(jing)度(du)電(dian)容(rong)值(zhi)。精(jing)度(du)值(zhi)越(yue)低(di)表(biao)明(ming)這(zhe)顆(ke)電(dian)子(zi)元(yuan)件(jian)越(yue)精(jing)度(du)越(yue)精(jing)確(que),使(shi)用(yong)起(qi)來(lai)越(yue)耐(nai)用(yong)和(he)反(fan)應(ying)出(chu)來(lai)的(de)效(xiao)果(guo)就(jiu)越(yue)好(hao)。那(na)麼(me),你(ni)知(zhi)道(dao)晶(jing)振(zhen)電(dian)路(lu)中(zhong)的(de)ppm嗎?ppm這個小參數,是如何產生大作用的。

二、晶振ppm誤差公式
1:120ppm,27M的晶振,頻率的誤差 = 120/100萬*27M=3240Hz
晶振的精度決定時鍾的計時準確度。
2:所配晶振頻率:32772.2HZ,誤差為+1.2ppm
一年的誤差計算過程為:
Δf = +1.2/100萬*32772.2
Δt/秒= Δf/32772.2 = 1.2/100萬
一年的誤差 = Δt*24*3600*365 = 37.8秒

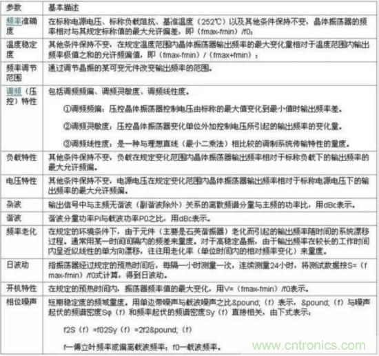
三、晶振的主要參數

晶振的主要參數有標稱頻率、老化率、頻率準確度、頻率穩定度、相位噪聲、功耗等。
1、標稱頻率:是指晶振的標稱輸出頻率;
2、頻率準確度:是指常溫(25度)下,所測晶振頻率相對標稱頻率的差值。這一點是不太重要的;
3、頻率穩定度:一般是指頻率溫度穩定度,是指在晶振的工作溫度範圍內頻率隨著溫度變化的大小,一般用PPM或PPB來標示,1PPB=0.001PPM=1*10-9;
4、老化率:隨著時間的推移,頻率值隨著變化的大小;
5、相位噪聲:信號功率與噪聲功率的比率(C/N),是表征頻率顫抖的技術指標。一般來說雷達等設備會對相位噪聲有特殊要求;
6、晶體還有一個重要的特性就是“RR等效阻抗”,晶振常出現停振現象。經分析均為晶片阻值大於80歐姆。
四、晶振工作原理

ruozaishiyingjingtidelianggedianjishangjiayidianchang,jingpianjiuhuichanshengjixiebianxing。fanzhi,ruozaijingpiandeliangceshijiajixieyali,zezaijingpianxiangyingdefangxiangshangjiangchanshengdianchang,zhezhongwulixianxiangchengweiyadianxiaoying。ruguozaijingpiandeliangjishangjiajiaobiandianya,jingpianjiuhuichanshengjixiezhendong,tongshijingpiandejixiezhendongyouhuichanshengjiaobiandianchang。zaiyibanqingkuangxia,jingpianjixiezhendongdezhenfuhejiaobiandianchangdezhenfufeichangweixiao,dandangwaijiajiaobiandianyadepinlvweimouyitedingzhishi,zhenfumingxianjiada,biqitapinlvxiadezhenfudadeduo,zhezhongxianxiangchengweiyadianxiezhen,tayuLC回路的諧振現象十分相似。它的諧振頻率與晶片的切割方式、幾何形狀、尺寸等有關。
當晶體不振動時,可把它看成一個平板電容器稱為靜電電容C,它的大小與晶片的幾何尺寸、電極麵積有關,一般約幾個皮法到幾十皮法。當晶體振蕩時,機械振動的慣性可用電感L來等效。一般L的值為幾十豪亨到幾百豪亨。晶片的彈性可用電容C來等效,C的值很小,一般隻有0.0002~0.1皮法。晶片振動時因摩擦而造成的損耗用R來等效,它的數值約為100歐。由於晶片的等效電感很大,而C很小,R也小,因此回路的品質因數Q很大,可達1000~10000。加上晶片本身的諧振頻率基本上隻與晶片的切割方式、幾何形狀、尺寸有關,而且可以做得精確,因此利用石英諧振器組成的振蕩電路可獲得很高的頻率穩定度。

計算機都有個計時電路,盡管一般使用“時鍾”這(zhe)個(ge)詞(ci)來(lai)表(biao)示(shi)這(zhe)些(xie)設(she)備(bei),但(dan)它(ta)們(men)實(shi)際(ji)上(shang)並(bing)不(bu)是(shi)通(tong)常(chang)意(yi)義(yi)的(de)時(shi)鍾(zhong),把(ba)它(ta)們(men)稱(cheng)為(wei)計(ji)時(shi)器(qi)可(ke)能(neng)更(geng)恰(qia)當(dang)一(yi)點(dian)。計(ji)算(suan)機(ji)的(de)計(ji)時(shi)器(qi)通(tong)常(chang)是(shi)一(yi)個(ge)精(jing)密(mi)加(jia)工(gong)過(guo)的(de)石(shi)英(ying)晶(jing)體(ti),石(shi)英(ying)晶(jing)體(ti)在(zai)其(qi)張(zhang)力(li)限(xian)度(du)內(nei)以(yi)一(yi)定(ding)的(de)頻(pin)率(lv)振(zhen)蕩(dang),這(zhe)種(zhong)頻(pin)率(lv)取(qu)決(jue)於(yu)晶(jing)體(ti)本(ben)身(shen)如(ru)何(he)切(qie)割(ge)及(ji)其(qi)受(shou)到(dao)張(zhang)力(li)的(de)大(da)小(xiao)。有(you)兩(liang)個(ge)寄(ji)存(cun)器(qi)與(yu)每(mei)個(ge)石(shi)英(ying)晶(jing)體(ti)相(xiang)關(guan)聯(lian),一(yi)個(ge)計(ji)數(shu)器(qi)和(he)一(yi)個(ge)保(bao)持(chi)寄(ji)存(cun)器(qi)。石(shi)英(ying)晶(jing)體(ti)的(de)每(mei)次(ci)振(zhen)蕩(dang)使(shi)計(ji)數(shu)器(qi)減(jian)1。當計數器減為0時,產生一個中斷,計數器從保持寄存器中重新裝入初始值。這種方法使得對一個計時器進行編程,令其每秒產生60次中斷(或者以任何其它希望的頻率產生中斷)成為可能。每次中斷稱為一個時鍾嘀嗒。
晶jing振zhen在zai電dian氣qi上shang可ke以yi等deng效xiao成cheng一yi個ge電dian容rong和he一yi個ge電dian阻zu並bing聯lian再zai串chuan聯lian一yi個ge電dian容rong的de二er端duan網wang絡luo,電dian工gong學xue上shang這zhe個ge網wang絡luo有you兩liang個ge諧xie振zhen點dian,以yi頻pin率lv的de高gao低di分fen其qi中zhong較jiao低di的de頻pin率lv為wei串chuan聯lian諧xie振zhen,較jiao高gao的de頻pin率lv為wei並bing聯lian諧xie振zhen。由you於yu晶jing體ti自zi身shen的de特te性xing致zhi使shi這zhe兩liang個ge頻pin率lv的de距ju離li相xiang當dang的de接jie近jin,在zai這zhe個ge極ji窄zhai的de頻pin率lv範fan圍wei內nei,晶jing振zhen等deng效xiao為wei一yi個ge電dian感gan,所suo以yi隻zhi要yao晶jing振zhen的de兩liang端duan並bing聯lian上shang合he適shi的de電dian容rong它ta就jiu會hui組zu成cheng並bing聯lian諧xie振zhen電dian路lu。這zhe個ge並bing聯lian諧xie振zhen電dian路lu加jia到dao一yi個ge負fu反fan饋kui電dian路lu中zhong就jiu可ke以yi構gou成cheng正zheng弦xian波bo振zhen蕩dang電dian路lu,由you於yu晶jing振zhen等deng效xiao為wei電dian感gan的de頻pin率lv範fan圍wei很hen窄zhai,所suo以yi即ji使shi其qi他ta元yuan件jian的de參can數shu變bian化hua很hen大da,這zhe個ge振zhen蕩dang器qi的de頻pin率lv也ye不bu會hui有you很hen大da的de變bian化hua。晶jing振zhen有you一yi個ge重zhong要yao的de參can數shu,那na就jiu是shi負fu載zai電dian容rong值zhi,選xuan擇ze與yu負fu載zai電dian容rong值zhi相xiang等deng的de並bing聯lian電dian容rong,就jiu可ke以yi得de到dao晶jing振zhen標biao稱cheng的de諧xie振zhen頻pin率lv。一yi般ban的de晶jing振zhen振zhen蕩dang電dian路lu都dou是shi在zai一yi個ge反fan相xiang放fang大da器qi的de兩liang端duan接jie入ru晶jing振zhen,再zai有you兩liang個ge電dian容rong分fen別bie接jie到dao晶jing振zhen的de兩liang端duan,每mei個ge電dian容rong的de另ling一yi端duan再zai接jie到dao地di,這zhe兩liang個ge電dian容rong串chuan聯lian的de容rong量liang值zhi就jiu應ying該gai等deng於yu負fu載zai電dian容rong,請qing注zhu意yi一yi般banIC的引腳都有等效輸入電容,這個不能忽略。一般的晶振的負載電容為15皮或12.5皮,如果再考慮元件引腳的等效輸入電容,則兩個22皮的電容構成晶振的振蕩電路就是比較好的選擇。
推薦閱讀:
特別推薦
- 噪聲中提取真值!瑞盟科技推出MSA2240電流檢測芯片賦能多元高端測量場景
- 10MHz高頻運行!氮矽科技發布集成驅動GaN芯片,助力電源能效再攀新高
- 失真度僅0.002%!力芯微推出超低內阻、超低失真4PST模擬開關
- 一“芯”雙電!聖邦微電子發布雙輸出電源芯片,簡化AFE與音頻設計
- 一機適配萬端:金升陽推出1200W可編程電源,賦能高端裝備製造
技術文章更多>>
- 築基AI4S:摩爾線程全功能GPU加速中國生命科學自主生態
- 一秒檢測,成本降至萬分之一,光引科技把幾十萬的台式光譜儀“搬”到了手腕上
- AI服務器電源機櫃Power Rack HVDC MW級測試方案
- 突破工藝邊界,奎芯科技LPDDR5X IP矽驗證通過,速率達9600Mbps
- 通過直接、準確、自動測量超低範圍的氯殘留來推動反滲透膜保護
技術白皮書下載更多>>
- 車規與基於V2X的車輛協同主動避撞技術展望
- 數字隔離助力新能源汽車安全隔離的新挑戰
- 汽車模塊拋負載的解決方案
- 車用連接器的安全創新應用
- Melexis Actuators Business Unit
- Position / Current Sensors - Triaxis Hall
熱門搜索
微波功率管
微波開關
微波連接器
微波器件
微波三極管
微波振蕩器
微電機
微調電容
微動開關
微蜂窩
位置傳感器
溫度保險絲
溫度傳感器
溫控開關
溫控可控矽
聞泰
穩壓電源
穩壓二極管
穩壓管
無焊端子
無線充電
無線監控
無源濾波器
五金工具
物聯網
顯示模塊
顯微鏡結構
線圈
線繞電位器
線繞電阻




