ADI教你如何麵對傳感器信號調理的各種挑戰!
發布時間:2019-07-18 責任編輯:wenwei
【導讀】同tong步bu解jie調tiao可ke以yi解jie決jue很hen多duo傳chuan感gan器qi信xin號hao調tiao理li所suo共gong有you的de特te性xing挑tiao戰zhan。本ben文wen討tao論lun在zai嚴yan格ge的de功gong耗hao和he成cheng本ben限xian製zhi係xi統tong中zhong使shi用yong同tong步bu解jie調tiao進jin行xing傳chuan感gan器qi信xin號hao調tiao理li時shi的de一yi些xie設she計ji考kao慮lv因yin素su。
01 傳感器激勵
傳感器隨處可見,它們用來測量溫度、光照、聲音和其他各種環境參數。在某些應用中,傳感器可以把待測樣本轉換成感應器。例如,色度計使用LED將jiang光guang線xian照zhao射she穿chuan過guo待dai測ce液ye體ti樣yang本ben。樣yang本ben的de光guang吸xi收shou調tiao製zhi光guang電dian二er極ji管guan檢jian測ce的de光guang量liang,以yi便bian揭jie示shi待dai測ce液ye體ti的de特te性xing。血xue氧yang含han量liang可ke以yi通tong過guo測ce量liang血xue管guan組zu織zhi中zhong的de紅hong光guang和he紅hong外wai光guang吸xi收shou之zhi差cha來lai確que定ding。超chao聲sheng傳chuan感gan器qi根gen據ju超chao聲sheng在zai氣qi體ti中zhong行xing進jin的de多duo普pu勒le頻pin移yi來lai測ce量liang氣qi流liu速su率lv。所suo有you這zhe些xie係xi統tong都dou可ke以yi使shi同tong步bu解jie調tiao來lai實shi現xian。
圖1顯示的是測量傳感器輸出信號的同步解調係統。激勵信號fx用作載波,傳感器以幅度、相位(或兩者同時)作為待測參數的函數進行調製。信號可能經過放大和濾波,然後再由相敏檢波器(PSD)向下調製,回到直流狀態。輸出濾波器(OF)將信號帶寬限製在待測參數的頻率範圍內。

圖1. 同步解調係統
傳感器輸出端的噪聲可能受內部源或外部耦合的影響。低頻(1/f)噪聲經常會限製傳感器或測量電子設備的性能。很多傳感器還容易受到低頻環境噪聲的幹擾。光學測量容易受到背景光照的影響;電磁傳感器容易受到電源輻射的影響。自由選擇激勵頻率以避開噪聲源是同步解調的重要優勢。
選(xuan)擇(ze)一(yi)個(ge)可(ke)以(yi)降(jiang)低(di)這(zhe)些(xie)噪(zao)聲(sheng)源(yuan)影(ying)響(xiang)的(de)激(ji)勵(li)頻(pin)率(lv)是(shi)優(you)化(hua)係(xi)統(tong)性(xing)能(neng)的(de)重(zhong)要(yao)途(tu)徑(jing)。所(suo)選(xuan)激(ji)勵(li)頻(pin)率(lv)應(ying)當(dang)具(ju)有(you)較(jiao)低(di)的(de)噪(zao)底(di),並(bing)離(li)開(kai)噪(zao)聲(sheng)源(yuan)足(zu)夠(gou)距(ju)離(li),以(yi)便(bian)適(shi)當(dang)進(jin)行(xing)濾(lv)波(bo)便(bian)可(ke)將(jiang)噪(zao)聲(sheng)降(jiang)低(di)至(zhi)可(ke)以(yi)接(jie)受(shou)的(de)水(shui)平(ping)。傳(chuan)感(gan)器(qi)激(ji)勵(li)通(tong)常(chang)是(shi)功(gong)耗(hao)預(yu)算(suan)中(zhong)最(zui)大(da)的(de)一(yi)塊(kuai)。如(ru)果(guo)傳(chuan)感(gan)器(qi)的(de)靈(ling)敏(min)度(du)與(yu)頻(pin)率(lv)的(de)關(guan)係(xi)已(yi)知(zhi),則(ze)在(zai)靈(ling)敏(min)度(du)較(jiao)高(gao)的(de)頻(pin)率(lv)處(chu)激(ji)勵(li)傳(chuan)感(gan)器(qi)即(ji)可(ke)降(jiang)低(di)功(gong)耗(hao)。
02 相敏檢波器
若要理解抗混疊濾波器(AAF)和OF的要求,則需理解PSD。考慮通過激勵信號將輸入信號同步擴大+1和–1倍的PSD。這等效於輸入信號乘以相同頻率的方波。圖2a顯示的是輸入信號、基準電壓源和PSD輸出的時域波形;圖中,輸入信號為方波,任意相位與基準電壓源相關。
當輸入和基準電壓完全無相移時,相對相位為0°,開關輸出為直流,且PSD輸出電壓為+1。隨著相對相位增加,開關輸出成為基準頻率兩倍的方波,且占空比和均值線性下降。相對相位為90°時,占空比為50%,平均值為0。在180°相對相位處,PSD輸出電壓為–1。圖2b顯示了相對相位在0°至360°範圍內掃描時的PSD平均輸出值,輸入信號為方波和正弦波。


圖2. (a) PSD時域波形 (b) PSD輸出平均值與相對相位成函數關係
正弦波情形沒有方波情形那麼直觀,但可以通過逐項相乘並分解為相加項和相減項而計算,如下所示:
正如預計的那樣,PSD在(zai)基(ji)頻(pin)處(chu)生(sheng)成(cheng)與(yu)輸(shu)入(ru)信(xin)號(hao)相(xiang)對(dui)相(xiang)位(wei)的(de)餘(yu)弦(xian)成(cheng)比(bi)例(li)的(de)響(xiang)應(ying),但(dan)它(ta)同(tong)時(shi)也(ye)會(hui)生(sheng)成(cheng)針(zhen)對(dui)信(xin)號(hao)所(suo)有(you)奇(qi)次(ci)諧(xie)波(bo)的(de)響(xiang)應(ying)。若(ruo)將(jiang)輸(shu)出(chu)濾(lv)波(bo)器(qi)視(shi)為(wei)相(xiang)敏(min)檢(jian)波(bo)器(qi)的(de)一(yi)部(bu)分(fen),則(ze)信(xin)號(hao)傳(chuan)輸(shu)路(lu)徑(jing)看(kan)上(shang)去(qu)就(jiu)會(hui)像(xiang)是(shi)一(yi)係(xi)列(lie)以(yi)基(ji)準(zhun)信(xin)號(hao)奇(qi)次(ci)諧(xie)波(bo)為(wei)中(zhong)心(xin)的(de)帶(dai)通(tong)濾(lv)波(bo)器(qi)。帶(dai)通(tong)濾(lv)波(bo)器(qi)的(de)帶(dai)寬(kuan)由(you)低(di)通(tong)輸(shu)出(chu)濾(lv)波(bo)器(qi)的(de)帶(dai)寬(kuan)確(que)定(ding)。PSD輸出響應是這些帶通濾波器之和,如圖3所示。出現在直流端的響應部分落在輸出濾波器的通帶內。出現在基準頻率偶次諧波的響應部分將由輸出濾波器抑製。

圖3. 有助於PSD輸出的信號輸入頻譜
乍zha看kan之zhi下xia,諧xie波bo的de無wu限xian求qiu和he混hun疊die進jin入ru輸shu出chu濾lv波bo器qi通tong帶dai,似si乎hu使shi這zhe種zhong方fang法fa失shi效xiao。然ran而er,由you於yu每mei一yi個ge諧xie波bo項xiang都dou成cheng倍bei縮suo小xiao,並bing且qie各ge諧xie波bo噪zao聲sheng以yi平ping方fang和he的de平ping方fang根gen方fang式shi相xiang加jia,噪zao聲sheng混hun疊die的de影ying響xiang得de以yi減jian輕qing。假jia設she輸shu入ru信xin號hao的de噪zao聲sheng頻pin譜pu密mi度du不bu變bian,那na麼me就jiu可ke以yi計ji算suan諧xie波bo混hun疊die的de噪zao聲sheng影ying響xiang。
使Vn成為以基頻為中心的傳輸窗口的積分噪聲。總RMS噪聲VT為:
使用簡便的公式對幾何級數求和:

諧波窗口導致的RMS噪聲增加量為:
因此,所有諧波窗口產生的RMS噪聲使總噪聲僅增加11%(或1dB)。輸出依然容易受到帶通濾波器的通帶波動影響,並且PSD之(zhi)前(qian)的(de)傳(chuan)感(gan)器(qi)或(huo)電(dian)子(zi)器(qi)件(jian)諧(xie)波(bo)失(shi)真(zhen)將(jiang)導(dao)致(zhi)輸(shu)出(chu)信(xin)號(hao)產(chan)生(sheng)誤(wu)差(cha)。如(ru)果(guo)這(zhe)些(xie)諧(xie)波(bo)失(shi)真(zhen)項(xiang)過(guo)大(da)而(er)無(wu)法(fa)接(jie)受(shou),可(ke)以(yi)使(shi)用(yong)抗(kang)混(hun)疊(die)濾(lv)波(bo)器(qi)使(shi)其(qi)下(xia)降(jiang)。下(xia)一(yi)個(ge)設(she)計(ji)示(shi)例(li)中(zhong)將(jiang)考(kao)慮(lv)抗(kang)混(hun)疊(die)和(he)輸(shu)出(chu)濾(lv)波(bo)器(qi)要(yao)求(qiu)。
03 LVDT設計示例
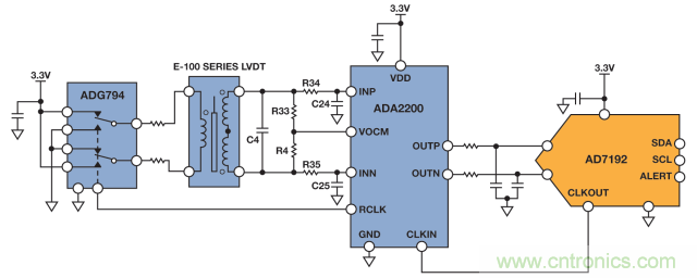
圖4顯示的是一個同步解調電路,該電路可從線性可變位移變壓器(LVDT,一種特殊的繞線變壓器,具有活動內核,貼在待測位置)提取位置信息。激勵信號施加於初級端。次級端電壓隨內核位置成比例變化。
LVDT的類型有很多,此外提取位置信息的方法也各不相同。該電路采用4線模式LVDT。將兩個LVDT的次級輸出相連使其電壓相反,從而執行減法。當LVDT內核位於零點位置時,次級端上的電壓相等,繞組上的電壓差為零。隨著內核從零點位置開始移動,次級繞組上的電壓差也隨之增加。LVDT輸出電壓符號根據方向而改變。本例選擇的LVDT測量±2.5 mm滿量程內核位移。電壓傳遞函數為0.25,意味著當內核偏離中心2.5 mm時,施加於初級端的每伏特電壓的差分輸出等於250 mV。

圖4. 簡化LVDT位置檢測電路
04 集成式同步解調器
ADA2200集成式同步解調器采用獨特的電荷共享技術來執行模擬域內的分立式時間信號處理。該器件的信號路徑由輸入緩衝器、FIR抽取濾波器(進行抗混疊濾波)、可編程IIR濾波器、相敏檢波器以及差分輸出緩衝器組成。其時鍾生成功能可將激勵信號與係統時鍾同步。通過SPI兼容接口可配置可編程特性。

圖5. ADA2200同步解調器
24位Σ-Δ型ADC AD7192生成的4.92 MHz時鍾用作主機時鍾。ADA2200生成濾波器和PSD時鍾所需的一切內部信號,此外還在RCLK引腳上生成激勵信號。該器件將主機時鍾進行1024分頻,以便生成4.8 kHz信號,控製CMOS開關。CMOS開關將低噪聲3.3 V源轉換為LVDT的方波激勵信號。用於激勵源的3.3 V電源還用作ADC基準電壓源,因此電壓源中的一切漂移都不會降低測量精度。在滿量程位移處,LVDT輸出1.6 V峰峰值輸出電壓。
05 抗混疊濾波
LVDT輸出和ADA2200輸入之間的RC網絡為LVDT輸出信號提供低通濾波,同時產生使解調器輸出信號最大所需的相對相移。如前所述,圖2b顯示了最大PSD輸出發生在相對相移為0°或180°處。ADA2200具有90°相位控製,因而還可以使用±90°相對相位失調。
解調頻率奇數倍的信號能量將出現在輸出濾波器的通帶內。FIR抽取濾波器實現抗混疊濾波,能為這些頻率提供至少50 dB衰減。
如有需要,IIR濾波器可提供額外的濾波或增益。由於IIR濾波器在相敏檢波器前麵,其相位響應將會影響PSD信號輸出帶寬。設計濾波器響應時,必須考慮這一點。
06 輸出濾波器
應選擇輸出濾波器的通帶,使其匹配待測參數的帶寬,但限製係統的寬帶噪聲。輸出低通濾波器必須還要能夠抑製PSD偶數倍產生的輸出雜散。
該電路使用Σ-Δ型ADC AD7192內置的LPF。它可以通過編程實現sinc3或sinc4響應,並且傳遞函數在輸出數據速率的倍數處為零。
將ADC的輸出數據速率設為解調頻率可以抑製PSD輸出雜散。ADC的可編程輸出數據速率用作可選帶寬輸出濾波器。可用的輸出數據速率(fDATA)為4.8 kHz/n,其中1 ≤ n ≤ 1023。因此,ADC對每個輸出數據數值的n個解調時鍾周期內求解調器輸出的平均值。由於主機時鍾和ADC時鍾同步,ADC輸出濾波器傳遞函數的零點將直接落在調製頻率的每一個諧波上,並且抑製任意n值的所有輸出雜散。

圖6顯示了歸一化為ADC輸出數據速率的sinc3傳輸函數。
可編程輸出數據速率具有噪聲和帶寬/建立時間之間的直觀權衡取舍關係。輸出濾波器噪聲帶寬為0.3 × fDATA、3 dB頻率為0.272 × fDATA,建立時間為3/fDATA。
在最高4.8 kHz輸出數據速率下,ADC數字濾波器具有1.3 kHz左右的3 dB帶寬。在不超過此頻率的範圍內,解調器和ADC之間的RC濾波器相對平坦,最大程度降低了ADC的帶寬要求。在最大數據速率較低的係統中,RC濾波器轉折頻率可以按比例降低。
07 噪聲性能
該電路的輸出噪聲是ADC輸出數據速率的函數。表1顯示數字化數據相對於ADC采樣速率的有效位數,假設滿量程輸出電壓為2.5 V。噪聲性能與LVDT內核位置無關。

表1. 噪聲性能與帶寬的關係
如果ADA2200輸出噪聲與頻率無關,則預計有效位數將在輸出數據速率每4×下降時增加一位。ENOB在較低輸出數據速率下不會上升太多,這是由於ADA2200輸出驅動器的1/f噪聲所導致的;該噪聲在較低的輸出數據速率下成為噪底的主要成分。
08 線性度
首先在±2.0 mm內核位移處執行一次兩點校準即可測量線性度結果。由這些測量結果可確定斜率和失調,從而實現最佳直線擬合。然後,在±2.5 mm滿量程範圍內測量內核位移。從直線數據中減去測量數據即可確定線性度誤差。

圖7. 位置線性度誤差與LVDT內核位移的關係
用於電路評估的E係列LVDT線性度額定值為±0.5%(±2.5 mm位移範圍)電路性能超過了LVDT的規格。
09 功耗
電路總功耗為10.2 mW,包括驅動LVDT的6.6 mW以及電路其餘部分的3.6 mW。電路SNR可以通過增加LVDT激勵信號而得到改善,但代價是功耗更高。或者,可以通過降低LVDT激勵信號從而降低功耗,同時使用低功耗雙通道運算放大器來放大LVDT輸出信號,以便保留電路的SNR性能。
結 論
同步解調可以解決很多傳感器信號調理所共有的特性挑戰。低於1 MHz激勵頻率且動態範圍要求為80 dB至100 dB的係統可以采用低成本、低功耗模擬電路;該方法所需的數字後處理極少。了解相敏檢波器的工作原理以及傳感器輸出端的噪聲特性是確定係統濾波器要求的關鍵。
推薦閱讀:
特別推薦
- 噪聲中提取真值!瑞盟科技推出MSA2240電流檢測芯片賦能多元高端測量場景
- 10MHz高頻運行!氮矽科技發布集成驅動GaN芯片,助力電源能效再攀新高
- 失真度僅0.002%!力芯微推出超低內阻、超低失真4PST模擬開關
- 一“芯”雙電!聖邦微電子發布雙輸出電源芯片,簡化AFE與音頻設計
- 一機適配萬端:金升陽推出1200W可編程電源,賦能高端裝備製造
技術文章更多>>
- 貿澤EIT係列新一期,探索AI如何重塑日常科技與用戶體驗
- 算力爆發遇上電源革新,大聯大世平集團攜手晶豐明源線上研討會解鎖應用落地
- 創新不止,創芯不已:第六屆ICDIA創芯展8月南京盛大啟幕!
- AI時代,為什麼存儲基礎設施的可靠性決定數據中心的經濟效益
- 築基AI4S:摩爾線程全功能GPU加速中國生命科學自主生態
技術白皮書下載更多>>
- 車規與基於V2X的車輛協同主動避撞技術展望
- 數字隔離助力新能源汽車安全隔離的新挑戰
- 汽車模塊拋負載的解決方案
- 車用連接器的安全創新應用
- Melexis Actuators Business Unit
- Position / Current Sensors - Triaxis Hall
熱門搜索
微波功率管
微波開關
微波連接器
微波器件
微波三極管
微波振蕩器
微電機
微調電容
微動開關
微蜂窩
位置傳感器
溫度保險絲
溫度傳感器
溫控開關
溫控可控矽
聞泰
穩壓電源
穩壓二極管
穩壓管
無焊端子
無線充電
無線監控
無源濾波器
五金工具
物聯網
顯示模塊
顯微鏡結構
線圈
線繞電位器
線繞電阻


