為Type-C連接器傳輸開發優化的電源適配器
發布時間:2018-08-17 來源:安森美半導體戰略營銷總監Yong Ang 責任編輯:wenwei
【導讀】通用串行總線(USB)規格的最新迭代版本USB 3.1第2代有望改變IT、消費、工業及通用嵌入式電子設備交換數據和供電的方式。再加之Type-C連接器,它就能夠替代許多其它形式的有線連接,而且它已經在便攜式消費設備領域呈現迅速增長之趨。
這可能與該規格的供電(PD)方麵最為相關。隨著Type-C連接器用於更多設備,用戶對供電潛能的意識也將會增加。
短期內,預計USB-PD將在離線電源適配器中得以實施,且最有可能用於高端筆記本電腦,這也符合提供更高電源轉換能效的趨勢。預計至2020年,約半數筆記本電腦適配器都將采用USB-PD。製造商還希望能夠優化電器的電源適配器,這可能意味著輸出功率在27至100W之間,這也會影響設計。因此如果製造商要生產各種不同輸出功率水平的適配器,能夠提供設計靈活性的單一方案將成為首選。
電源轉換的挑戰
從交流(AC)轉到直流(DC)涉(she)及(ji)到(dao)轉(zhuan)換(huan),且(qie)不(bu)可(ke)避(bi)免(mian)地(di)會(hui)造(zao)成(cheng)相(xiang)關(guan)損(sun)耗(hao),半(ban)導(dao)體(ti)行(xing)業(ye)一(yi)直(zhi)在(zai)努(nu)力(li)減(jian)少(shao)這(zhe)樣(yang)的(de)損(sun)耗(hao)。當(dang)前(qian)存(cun)在(zai)許(xu)多(duo)電(dian)源(yuan)轉(zhuan)換(huan)拓(tuo)撲(pu)結(jie)構(gou),一(yi)般(ban)而(er)言(yan),當(dang)將(jiang)成(cheng)本(ben)視(shi)為(wei)主(zhu)要(yao)問(wen)題(ti)且(qie)能(neng)效(xiao)並(bing)不(bu)太(tai)重(zhong)要(yao)時(shi),可(ke)采(cai)用(yong)初(chu)級(ji)端(duan)穩(wen)壓(ya)(PSR)反(fan)激(ji)拓(tuo)撲(pu)結(jie)構(gou),特(te)別(bie)是(shi)當(dang)輸(shu)出(chu)功(gong)率(lv)要(yao)求(qiu)相(xiang)對(dui)較(jiao)低(di)且(qie)無(wu)需(xu)嚴(yan)格(ge)的(de)輸(shu)出(chu)電(dian)壓(ya)穩(wen)壓(ya)時(shi)。當(dang)需(xu)要(yao)更(geng)高(gao)輸(shu)出(chu)功(gong)率(lv)時(shi),為(wei)獲(huo)得(de)更(geng)高(gao)的(de)能(neng)效(xiao)和(he)更(geng)佳(jia)的(de)性(xing)能(neng),通(tong)常(chang)首(shou)選(xuan)次(ci)級(ji)端(duan)穩(wen)壓(ya)(SSR)準諧振(QR)反激拓撲結構。
在主電源變壓器之後進行的此形式的輸出整流,一直用二極管作為開關(圖1),然而這也有能效問題,主要是由於在二極管的PN結上經曆了正向壓降。這通常約為0.7 V,盡管通常采用肖特基二極管可將壓降降至更接近0.3 V,但這仍是損耗。

圖1:次級端采用二極管整流的經典反激式固定輸出電壓電源轉換方案
現代高功率密度USB-PD適配器如今通過采用低導通電阻MOSFET來避免二極管相關損耗(圖2)。

圖2:基於使用MOSFET作為輸出開關的次級端同步整流的USB-PD電源適配器
雖sui然ran這zhe提ti供gong了le能neng效xiao增zeng益yi,但dan複fu雜za性xing也ye隨sui之zhi而er來lai。使shi用yong晶jing體ti管guan而er非fei二er極ji管guan的de做zuo法fa稱cheng為wei次ci級ji端duan同tong步bu整zheng流liu,為wei了le從cong這zhe種zhong拓tuo撲pu結jie構gou中zhong獲huo益yi,設she計ji人ren員yuan需xu要yao添tian加jia一yi個ge控kong製zhi器qi,在zai正zheng確que的de時shi間jian導dao通tong和he關guan斷duan晶jing體ti管guan。更geng為wei複fu雜za的de是shi,各ge種zhongSR控製器都可用,可基於應用程序提供不同的特性與優勢。
用於USB-PD的SR控製器
相較於采用肖特基二極管,使用一個低RDS(on)(約5至10mΩ)MOSFET也能顯著提高次級端輸出整流的能效,從而有望實現高於93%的峰值能效。
MOSFET的開關時序現已成為關鍵參數,導通和關斷延遲會直接影響整體能效。由於控製器決定了MOSFET的狀態,因此在選擇合適的控製器時,由控製器引起的切換延遲時間就成為了需要考量的關鍵參數。
在USB-PD應用中,反激式電源通常設計為以連續導通模式(CCM)或準諧振(QR)模式工作。在CCM中,SR控製器需要非常快速地關斷MOSFET,以避免在初級端造成任何擊穿,有效地在初級端和次級端之間建立直接通路,這會導致功率MOSFET可能出現非常高的瞬時電流。圖3顯示了典型的電路配置,其中M1位於初級端,M2(同步整流MOSFET)位於次級端。

圖3:開關模式電源示例,顯示了初級和次級端晶體管
在此配置中,必須在M1導通之前快速關斷M2。為滿足100W的USB-PD規格,所選的同步整流MOSFET需xu要yao具ju有you足zu夠gou低di的de導dao通tong狀zhuang態tai電dian阻zu,以yi應ying對dui所suo需xu輸shu出chu電dian壓ya需xu要yao的de電dian流liu水shui平ping,還hai要yao做zuo到dao最zui低di程cheng度du的de熱re損sun耗hao,以yi避bi免mian內nei部bu適shi配pei器qi溫wen度du升sheng至zhi過guo高gao水shui平ping,這zhe反fan過guo來lai又you受shou到dao控kong製zhi器qi降jiang低di電dian流liu以yi確que保baoMOSFET能夠在最短時間內關斷能力的影響。
要確定何時關斷MOSFET,涉及到測量器件漏極至源極端的電壓。如果控製器實施直接感測(Direct Sensing),則可以通過很少的附加元件來實現;ruguokongzhiqimeiyoushishizhijiegance,zexuyaoewaidewaibuyuanjian,zhebujinzengjialezongchengben,erqiebenshenhuiyinfaewaideyanchi,congerjiangdizhengtinengxiao。zhijiegancekebimianzhezhongqianzaidedinengxiao,qiezaidaotongheguanduanqijiandoukeyong。dianxingqingkuangxia,kongzhiqidezhijieganceyinjiaoxuyaochengshou120 V或更高的電壓以用於USB-PD應用,為瞬態和異常情況下的瞬時電壓尖峰提供足夠的餘量。
應對功率需求的增加,涉及到導通MOSFET,因此在這種情況下,導通時間延遲至關重要;如果速度太慢,所需電流將流過MOSFET的體二極管而非其溝道,導致無謂的功率損耗和能效下降。
USB-PD適配器的另一個重要考量是符合輕負載和待機功耗限製,如CoC Tier 2和DoE 6級。多數地區都已采用這些或同等標準。無負載時,電源需要能夠檢測到這一點,同時仍能向控製電路(例如USB協議芯片)供電,但仍然保持低於0.075瓦的輸入功率。可檢測到此情況並進入輕負載模式的SR控製器能夠幫助製造商滿足這些要求。
集成、穩健的方案
選xuan擇ze滿man足zu所suo有you這zhe些xie要yao求qiu的de次ci級ji端duan同tong步bu整zheng流liu器qi控kong製zhi器qi需xu要yao仔zai細xi考kao量liang可ke用yong的de方fang案an。如ru前qian所suo述shu,根gen據ju應ying用yong,適shi配pei器qi設she計ji將jiang針zhen對dui特te定ding的de輸shu出chu功gong率lv進jin行xing優you化hua。可ke提ti供gong這zhe種zhong靈ling活huo水shui平ping的de控kong製zhi器qi能neng夠gou用yong於yu多duo種zhong適shi配pei器qi,通tong過guo能neng提ti供gong可ke調tiao節jie開kai關guan時shi間jian的de控kong製zhi器qi就jiu能neng實shi現xian,時shi間jian可ke在zai設she計ji時shi設she定ding。
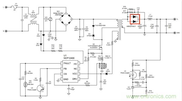
安森美半導體的NCP4306旨在為上述所有領域提供同類領先的性能。它提供30 ns的導通時間和僅13 ns的關斷時間,最大化了同步整流器MOSFET的導通時間,同時消除了與初級端開關交叉導通的風險。它在設計上還能夠承受高達200V的直接感測電壓。在7A的彙電流下,控製器可輕鬆驅動小於10mΩ的導通電阻MOSFET,並滿足相應的設計要求,使USB-PD電源適配器能夠在高達100W的條件下工作。
NCP4306在設計上除了用於驅動經過試驗和測試的中壓MOSFET之外,還有一種可用於驅動氮化镓(GaN)高電子遷移率晶體管(HEMT),能夠比MOSFET更快地開關。該同步整流器控製器可為GaN提供穩定的驅動電壓(典型值為5 V),而不會對其門極造成過壓,否則可能會導致器件發生故障。這使其適用於在QR模式下,甚至有源鉗位反激式拓撲結構中工作的超高密度電源適配器。該同步整流控製器的最大工作頻率高達1 MHz。圖3顯示了典型應用中的NCP4306。與可實現高達500 kHz的高頻QR主控製器NCP1342一同使用時,可實現峰值能效達到93.5%且功率密度接近20W/in3的USB-PD適配器設計。
該器件內部包含用於設置最小導通時間和最小關斷時間消隱周期的模塊(見圖4),以對抗由PCB布(bu)局(ju)和(he)其(qi)他(ta)寄(ji)生(sheng)元(yuan)件(jian)引(yin)起(qi)的(de)振(zhen)鈴(ling),如(ru)上(shang)所(suo)述(shu),這(zhe)可(ke)能(neng)導(dao)致(zhi)無(wu)謂(wei)的(de)體(ti)二(er)極(ji)管(guan)導(dao)通(tong)。兩(liang)個(ge)時(shi)序(xu)參(can)數(shu)都(dou)可(ke)通(tong)過(guo)外(wai)部(bu)電(dian)阻(zu)進(jin)行(xing)調(tiao)整(zheng),從(cong)而(er)為(wei)所(suo)需(xu)的(de)功(gong)率(lv)輸(shu)出(chu)和(he)選(xuan)定(ding)的(de)功(gong)率(lv)元(yuan)件(jian)優(you)化(hua)設(she)計(ji)。輕(qing)負(fu)載(zai)檢(jian)測(ce)(LLD)mokuaikejianceshuchufuzaijiangdishidianyuanzaitiaozhouqimoshixiagongzuoshidekaiguanmaichongpinlvjiangdi,bingjiangtongbuzhengliuqikongzhiqifangrujinyongmoshi。gaikongzhiqizaigaizhuangtaixiaxiaohaodedianliufeichangdi(通常為37 mA),從而使USB-PD電源適配器能夠符合或綽綽有餘地超過CoC Tier 2要求。
圖5顯示了控製直接感測功能的內部電路。一旦連接到開關漏極端CS引腳上的電壓低於VTH_CS_ON閾值,同步整流器MOSFET M1就會導通。一旦CS引腳上的電壓高於VTH_CS_OFF(通常為0.5 mV),MOSFET就會關斷。 NCP4306的直接感測模塊內還配備了dV / dt斜率檢測器,以區分閑置狀態下的諧振振鈴和實際主開關導通的情況。這對於具有不同輸出電壓和負載曲線的USB-PD設計尤為重要,且有助於確保控製器在需要之時可激活MOSFET。

圖4:NCP4306內部模塊框圖

圖5:NCP4306實施直接感測,可承受高達200 V的電壓
結論
在可預見的未來,使用Type-C連接器通過USBgongdianyujijiangzhudaodianyuanshipeiqidesheji,qizaixuduoyingyonglingyudecaiyongyijingfeichangtuchu,tadeduogongnengxingyiweizhetajiangchengweizhizaoshanghexiaofeizhedeshouxuanfangan。
選擇正確的SR控製器對於設計一個優化的適配器至關重要,這樣的適配器不僅符合能效法規,還能滿足消費者的嚴苛要求。NCP4306代表了新一代SR控製器中首款能夠提供這個級別的性能和靈活性的產品。
推薦閱讀:
特別推薦
- 噪聲中提取真值!瑞盟科技推出MSA2240電流檢測芯片賦能多元高端測量場景
- 10MHz高頻運行!氮矽科技發布集成驅動GaN芯片,助力電源能效再攀新高
- 失真度僅0.002%!力芯微推出超低內阻、超低失真4PST模擬開關
- 一“芯”雙電!聖邦微電子發布雙輸出電源芯片,簡化AFE與音頻設計
- 一機適配萬端:金升陽推出1200W可編程電源,賦能高端裝備製造
技術文章更多>>
- 貿澤EIT係列新一期,探索AI如何重塑日常科技與用戶體驗
- 算力爆發遇上電源革新,大聯大世平集團攜手晶豐明源線上研討會解鎖應用落地
- 創新不止,創芯不已:第六屆ICDIA創芯展8月南京盛大啟幕!
- AI時代,為什麼存儲基礎設施的可靠性決定數據中心的經濟效益
- 築基AI4S:摩爾線程全功能GPU加速中國生命科學自主生態
技術白皮書下載更多>>
- 車規與基於V2X的車輛協同主動避撞技術展望
- 數字隔離助力新能源汽車安全隔離的新挑戰
- 汽車模塊拋負載的解決方案
- 車用連接器的安全創新應用
- Melexis Actuators Business Unit
- Position / Current Sensors - Triaxis Hall
熱門搜索
微波功率管
微波開關
微波連接器
微波器件
微波三極管
微波振蕩器
微電機
微調電容
微動開關
微蜂窩
位置傳感器
溫度保險絲
溫度傳感器
溫控開關
溫控可控矽
聞泰
穩壓電源
穩壓二極管
穩壓管
無焊端子
無線充電
無線監控
無源濾波器
五金工具
物聯網
顯示模塊
顯微鏡結構
線圈
線繞電位器
線繞電阻




