完整的采用非分散紅外技術的氣體傳感器電路
發布時間:2018-04-09 來源:Robert Lee 和 Walt Kester 責任編輯:wenwei
【導讀】非分散紅外(NDIR)光譜儀常被用來檢測氣體和測量碳氧化物(例如一氧化碳和二氧化碳)的de濃nong度du。一yi個ge紅hong外wai光guang束shu穿chuan過guo采cai樣yang腔qiang,樣yang本ben中zhong的de各ge氣qi體ti組zu分fen吸xi收shou特te定ding頻pin率lv的de紅hong外wai線xian。通tong過guo測ce量liang相xiang應ying頻pin率lv的de紅hong外wai線xian吸xi收shou量liang,便bian可ke確que定ding該gai氣qi體ti組zu分fen的de濃nong度du。之zhi所suo以yi說shuo這zhe種zhong技ji術shu是shi非fei分fen散san的de,是shi因yin為wei穿chuan過guo采cai樣yang腔qiang的de波bo長chang未wei經jing預yu先xian濾lv波bo;相反地,光濾波器位於檢波器之前,以便濾除選定氣體分子能夠吸收的波長之外的所有光線。
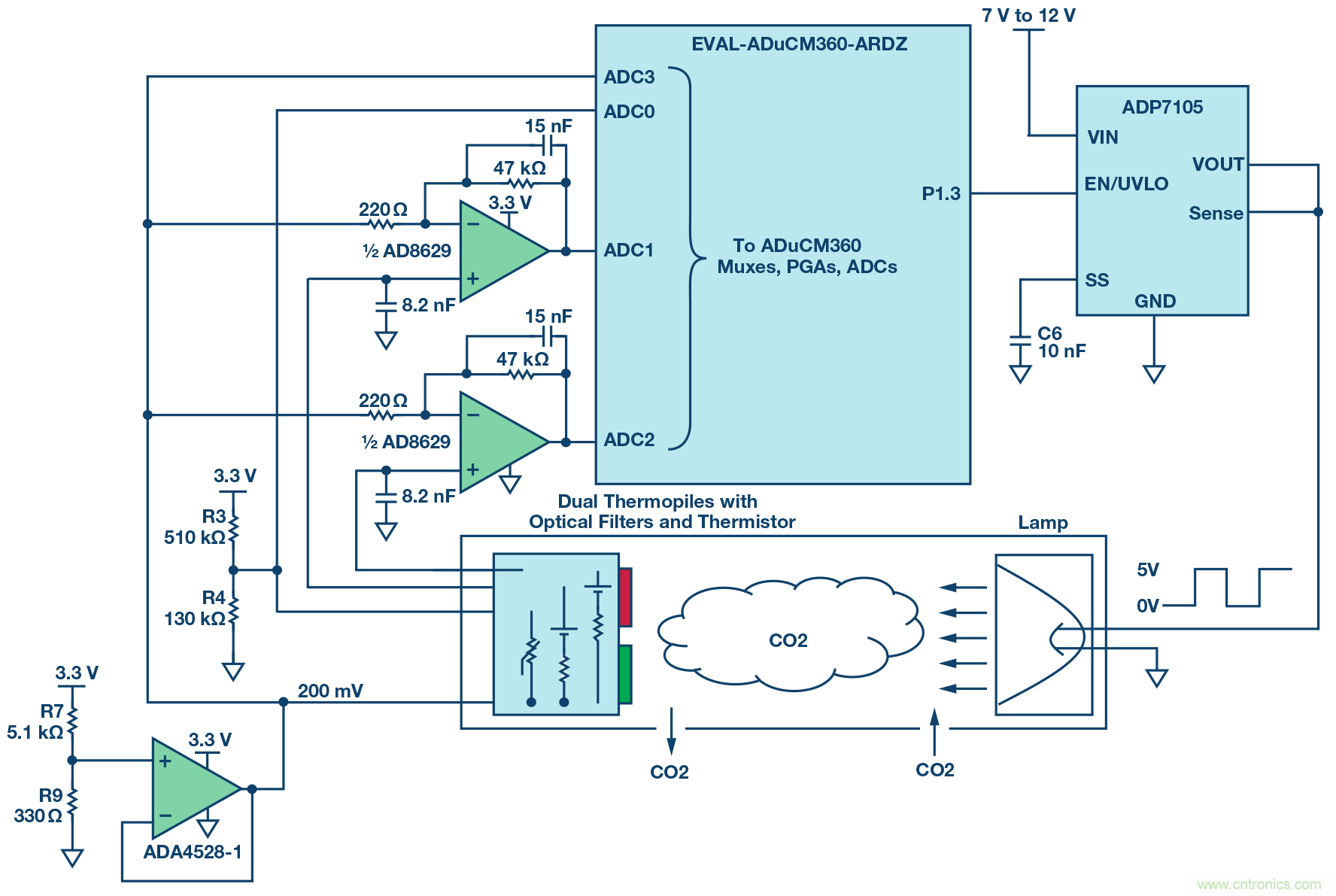
圖1所示電路是一個基於NDIR原理的熱電堆氣體傳感器完整電路。該電路針對二氧化碳檢測優化,但采用不同濾光器的熱電堆之後亦可精確測量多種氣體的濃度。
印刷電路板(PCB)采用Arduino擴展板尺寸設計,並與Arduino兼容平台板EVAL-ADICUP360對接。信號調理由低噪聲放大器AD8629 和 ADA4528-1以及精密模擬微控製器ADuCM360實現,該微控製器集 成可編程增益放大器、雙通道24位Σ-Δ型模數轉換器(ADC)和ARM®Cortex®-M3處理器。
熱電堆傳感器由通常串聯(或偶爾並聯)的大量熱電偶組成。串聯熱電偶的輸出電壓取決於熱電偶結與基準結之間的溫度差。該原理稱為塞貝克效應,以其發現者Thomas Johann Seebeck命名。
本電路使用運算放大器AD8629放大熱電堆傳感器輸出信號。熱電堆輸出電壓相對較小(從幾百微伏到幾毫伏),需要高增益和極低的失調與漂移,以避免直流誤差。熱電堆的高內阻特性(典型值為84 kΩ)需要低輸入偏置電流的放大器以最大程度地減少誤差,而AD8629的偏置電流僅為30 pA(典型值)。該器件隨時間和溫度變化的漂移極低,在校準溫度測量後不會引入額外誤差。與ADC采樣速率同步的脈衝光源最大程度地減少低頻漂移和閃爍噪聲引起的誤差。
AD8629在1 kHz下的電壓噪聲頻譜密度僅為22 nV/√Hz,低於熱電堆37 nV/√Hz的電壓噪聲密度。
AD8629在10 Hz下的電流噪聲頻譜密度也非常低,典型值僅為5 fA/√Hz。該電流噪聲流過84 kΩ熱電堆,10 Hz時的噪聲貢獻僅為420 pV/√Hz。

圖1. NDIR氣體檢測電路(原理示意圖:未顯示所有連接和去耦)
采用低噪聲放大器ADA4528-1作為緩衝的傳感器共模電壓為200mV,因此NTC和熱電堆信號輸出滿足ADuCM360緩衝模式輸入的要求:ADuCM360 ADC緩衝模式輸入為AGND + 0.1 V至約AVDD - 0.1 V。CN-0338 Arduino擴展板兼容其它類型的僅有單端輸入ADC的Arduino兼容平台。
該電路的斬波頻率範圍為0.1 Hz至5 Hz,可通過軟件選擇。低壓差穩壓器 ADP7105 l生成穩定的5 V輸出電壓以驅動紅外光源,並由ADuCM360控製開關。ADP7105具有軟啟動功能,可消除冷啟動光源時產生的浪湧電流。
ADuCM360集成雙通道、24位、Σ-Δ型ADC,在3.5 Hz至3.906 kHz的可編程速率範圍內可同步采樣雙熱電堆單元。NDIR係統的數據采樣速率範圍限製在3.5 Hz至483 Hz之間,以便具有最佳的噪聲性能。
熱電堆檢測器工作原理
為了理解熱電堆,有必要回顧熱電偶的基本理論。
如果在絕對零度以上的任意溫度下連接兩種不同的金屬,則兩種金屬之間會產生電位差(熱電EMF或接觸電位),此電位差是結溫的函數(參見圖2中的熱電EMF電路)。
如果兩根導線在兩處相連,則形成兩個結點(參見圖2中連接負載的熱電偶)。如果兩個結點的溫度不同,則電路中產生淨EMF,並有電流流過,電流由EMF和電路總電阻決定(參見圖2)。如果其中一根導線斷開,則斷點處電壓等於電路的淨熱電EMF;並且如果該電壓可以測得,便可利用其計算兩個結點之間的溫度差(參見圖2中的熱電偶電壓測量)。記住,熱電偶測量兩個結點之間的溫度差,而非一個結點處的絕對溫度。隻有當另一個結點(通常稱為基準結點或冷結)已知的情況下,測量結點處的溫度才可測得。
但是,要測量熱電偶產生的電壓卻很困難。假設電壓表連接第一個熱電偶測量電路(參見圖2中顯示冷結的實際熱電偶電壓測量)。連接電壓表的導線在連接處形成了更多的熱電偶。如果這些額外的結點溫度相同(無論溫度是多少),則中間金屬法則表明它們對係統的總EMF沒有淨貢獻。如果它們的溫度不同,則產生誤差。由於每一對不同的接觸金屬都會產生熱電EMF——包括銅片/焊點、可伐/銅片(可伐是一種用於IC引線框架的合金)和鋁/可伐(IC內的焊接)——在實際電路中,問題更為複雜,有必要極其謹慎地確保熱電偶周邊電路的所有結點對(除測量結點和基準結點本身)的溫度相同。

圖2. 熱電偶原理
熱電堆由大量熱電偶串聯而成,如圖3所示。與單個熱電偶相比,熱電堆產生的熱電電壓要高得多。

圖3. 多個熱電偶組成熱電堆
在NDIR應用中,經過濾波的脈衝紅外光施加於串聯有源結點;因此,結點加熱,產生較小的熱電電壓。基準結點的溫度由熱敏電阻測量。
很hen多duo氣qi體ti的de正zheng負fu電dian荷he中zhong心xin瞬shun態tai或huo穩wen態tai不bu重zhong合he。在zai紅hong外wai頻pin譜pu,氣qi體ti可ke吸xi收shou特te定ding頻pin率lv,這zhe種zhong特te性xing可ke以yi用yong來lai進jin行xing氣qi體ti分fen析xi。當dang紅hong外wai輻fu射she射she入ru氣qi體ti中zhong,並bing且qie當dang分fen子zi的de自zi諧xie振zhen頻pin率lv與yu紅hong外wai波bo長chang相xiang匹pi配pei時shi,氣qi體ti分fen子zi會hui根gen據ju原yuan子zi的de能neng級ji躍yue遷qian而er與yu入ru射she紅hong外wai線xian產chan生sheng諧xie振zhen。
對(dui)於(yu)大(da)部(bu)分(fen)紅(hong)外(wai)氣(qi)體(ti)檢(jian)測(ce)應(ying)用(yong)而(er)言(yan),目(mu)標(biao)氣(qi)體(ti)的(de)成(cheng)分(fen)是(shi)已(yi)知(zhi)的(de),因(yin)此(ci)不(bu)需(xu)要(yao)氣(qi)相(xiang)色(se)譜(pu)分(fen)析(xi)。然(ran)而(er),如(ru)果(guo)不(bu)同(tong)氣(qi)體(ti)的(de)吸(xi)收(shou)線(xian)重(zhong)疊(die),那(na)麼(me)係(xi)統(tong)就(jiu)必(bi)須(xu)處(chu)理(li)這(zhe)些(xie)氣(qi)體(ti)之(zhi)間(jian)的(de)相(xiang)互(hu)幹(gan)擾(rao)。
二氧化碳在4200 nm和4320 nm之間存在吸收峰值,如圖4所示。

圖4. 二氧化碳(CO2)的吸收頻譜
紅外光源的輸出波長範圍和水的吸收頻譜同樣決定了檢測波長的選擇。在3000 nm以下,以及4500 nm和8000 nm之間,水具有較強的吸收性。如果目標氣體中有濕氣(濕度高),則在這些範圍內,檢測氣體會受到較強的幹擾影響。圖5顯示了二氧化碳吸收頻譜與水的吸收頻譜重疊。(所有吸收數據均來自HITRAN數據庫)。

圖5. 二氧化碳與水的吸收頻譜重疊
如果將紅外光施加在雙熱電堆傳感器上,並安裝一對濾光器,使其中一個濾光器中心波長在4260 nm,而另一個中心波長在3910 nm,zetongguocelianglianggeredianduidedianyazhibijikecedeeryanghuatannongdu。zhongxinbochangyueryanghuatanxishoubochangzhongdiedelvguangqiyongzuoceliangtongdao,zhongxinbochangzaieryanghuatanxishoubochangyiwaidelvguangqiyongzuojizhuntongdao。shiyongjizhuntongdaohou,kexiaochuhuichenhuofusheqiangdushuaijianyinqideceliangwucha。eryanghuatanheshuizhengqidui3910nm的紅外線幾乎都沒有吸收,注意這一點很重要;這使得該區域成為基準通道的理想地點。
NDIR檢測中使用的熱電堆具有相對較高的內阻,而50 Hz/60 Hz電源線噪聲會耦合進入信號路徑。熱電堆的內阻可能為100 kΩ左右,導致熱噪聲成為係統內的主要噪聲。例如,圖1係統中選用的熱電堆傳感器電壓噪聲密度為37 nV/√Hz。為了使係統擁有最好的性能,應該使傳感器輸出盡可能大的信號,並且在電路中使用較低的增益。
使(shi)來(lai)自(zi)熱(re)電(dian)堆(dui)傳(chuan)感(gan)器(qi)的(de)信(xin)號(hao)最(zui)大(da)化(hua)的(de)最(zui)佳(jia)方(fang)法(fa)是(shi)使(shi)用(yong)具(ju)有(you)高(gao)反(fan)射(she)特(te)性(xing)的(de)腔(qiang)室(shi),這(zhe)樣(yang)做(zuo)可(ke)以(yi)確(que)保(bao)盡(jin)可(ke)能(neng)多(duo)的(de)輻(fu)射(she)進(jin)入(ru)檢(jian)測(ce)器(qi)而(er)不(bu)被(bei)腔(qiang)室(shi)吸(xi)收(shou)。使(shi)用(yong)反(fan)射(she)腔(qiang)室(shi)來(lai)減(jian)少(shao)腔(qiang)室(shi)吸(xi)收(shou)輻(fu)射(she)量(liang)還(hai)可(ke)降(jiang)低(di)係(xi)統(tong)功(gong)耗(hao),因(yin)為(wei)這(zhe)樣(yang)可(ke)以(yi)使(shi)用(yong)小(xiao)功(gong)率(lv)的(de)輻(fu)射(she)源(yuan)。
NDIR氣體吸收的比爾-朗伯定律
測量通道傳感器的紅外強度以指數關係遞減,此關係稱為比爾-朗伯定律:
其中:
1.I表示出射光強。
2.I0表示入射光強。
3.k表示特定氣體和濾光器組合的吸收係數。
4.l表示光源與檢測器之間的等效光學路徑長度。
5.x表示氣體濃度。
對於測量通道傳感器輸出,存在相應的輸出電壓變化V0 – V:

其中:
1.FA表示相對吸收率。
2.V0表示入射光強對應傳感器輸出。
3.V表示出射光強對應傳感器輸出。
整理公式,並結合前麵兩個公式,可得:
如果k和l保持不變,FA可相對於x進行繪圖,如圖6所示(其中,kl = 115、50、25、10和4.5)。FA值隨c增加,但最終在高氣體濃度下飽和。

圖6. 典型相對吸收率(kl = 4.5、10、25、50、115)
這一關係表明,對於任意固定的設置,低濃度時氣體對相對吸收率的影響要高於高濃度;但是,可以調節k和l,yibianzhenduisuoxudeqitinongdufanweitigongzuijiaxishou。zheyiweizhejiaochangdeguangxuelujinggengshiheyudiqitinongdu,erjiaoduandeguangxuelujinggengshiheyugaoqitinongdu。
下文描述了兩點校準步驟,這在使用理想比爾-朗伯公式確定kl常數的情況下是必需的。如果b = kl,則

校準的第一步要求對傳感器組件施加低濃度的二氧化碳氣體(或純氮氣,即0%濃度的二氧化碳氣體)。
1.ACTLOW表示低濃度氣體環境中測量通道傳感器的峰峰值輸出。
2.REFLOW表示低濃度氣體環境中基準通道傳感器的峰峰值輸出。
3.TLOW表示低濃度氣體的溫度。
校準的第二步要求將已知濃度(xCAL)的二氧化碳氣體施加到組件上。通常,xCAL濃度水平選擇濃度範圍內的最大值(比如針對工業空氣質 量範圍,選擇0.5%體積濃度)。
1.ACTCAL表示校準氣體濃度為xCAL時,測量通道傳感器的峰峰值輸出。
2.REFCAL表示校準氣體濃度為xCAL時,基準通道傳感器的峰峰值輸出。
這樣就可以寫出以下含有兩個未知數(I0和b)的聯立方程:

求解兩個方程的I0 和 b,

然後,對於未知濃度(x)的氣體,其中:
ACT表示未知氣體環境中測量通道傳感器的峰峰值輸出。
REF表示未知氣體環境中基準通道傳感器的峰峰值輸出。
T表示未知氣體的溫度,單位為K。

係數T/TLOW補償溫度變化對氣體濃度的影響(在此使用了理想氣體定律)。
修正比爾-朗伯定律
出於實際考慮,在使用NDIR時,需要修改比爾-朗伯定律以得到精確的讀數,如下所示:
因為並非所有達到熱電堆的紅外輻射都經曆過理想的氣體吸收(哪怕氣體濃度較高),因而引入SPAN係數。由於濾光器帶寬和吸收頻譜的精細結構,SPAN小於1。
光學路徑長度的變化和光的散射要求增加指數項c,以便使方程精確吻合實際吸收數據。
b和SPAN常數值同樣取決於測量的濃度範圍。典型濃度範圍如下所示:
1.工業氣體質量(IAQ):0至0.5% vol. (5000 ppm)。注意,環境空氣中的二氧化碳濃度約為0.04% vol.,或400 ppm。
2.安全防護:0至5% vol.。
3.燃燒:0至20% vol.。
4.過程控製:0至100% vol.。
特定係統的b和c實際值通常使用曲線擬合程序從FA與濃度x的關係曲線上的一個數據點求得。
對於b和c常數已確定的給定係統,ZERO和SPAN的數值可以使用兩點校準法計算得到。
此過程的第一步是注入低濃度xLOW氣體,並記錄以下內容:
1.ACTLOW: 低濃度氣體環境中測量通道傳感器的峰峰值輸出。
2.REFLOW: 低濃度氣體環境中基準通道傳感器的峰峰值輸出。
3.TLOW: 低濃度氣體的溫度,單位為K。
校準的第二步要求將已知濃度(xCAL)的二氧化碳氣體施加到組件上。通常,xCAL濃度水平選擇濃度範圍內的最大值(比如針對工業空氣質量範圍,選擇0.5%體積濃度)。記錄以下內容:
1.ACTCAL: 校準氣體濃度為xCAL時,測量通道傳感器的峰峰值輸出。
2.REFCAL: 校準氣體濃度為xCAL時,基準通道傳感器的峰峰值輸出。
這樣就可以寫出以下含有兩個未知數(I0和SPAN)的聯立方程:

求解兩個方程中的ZERO和SPAN:

然後,對於未知濃度(x)的氣體,其中:
ACT表示未知氣體環境中測量通道傳感器的峰峰值輸出。
REF表示未知氣體環境中基準通道傳感器的峰峰值輸出。
T表示未知氣體的溫度,單位為K。


此方程假定 TLOW = TCAL.
環境溫度的影響
熱re電dian堆dui傳chuan感gan器qi通tong過guo吸xi收shou輻fu射she來lai檢jian測ce溫wen度du,但dan也ye會hui對dui環huan境jing溫wen度du變bian化hua作zuo出chu響xiang應ying,導dao致zhi雜za散san和he幹gan擾rao信xin號hao增zeng加jia。由you於yu這zhe個ge原yuan因yin,很hen多duo熱re電dian堆dui傳chuan感gan器qi都dou在zai封feng裝zhuang內nei集ji成cheng了le熱re敏min電dian阻zu。
輻射吸收與腔室中的目標分子數量有關,而非目標氣體的絕對百分比。因此,吸收采用標準大氣壓力下的理想氣體定律表述。
有必要同時記錄校準狀態和測量狀態下的溫度數據:

其中:
x 表示無溫度補償時的氣體濃度。
TLOW 表示校準時的氣體溫度,單位為K。
T 表示采樣時的溫度,單位為K。
xT 表示溫度為T時的氣體濃度。
理想氣體定律下除了濃度會隨溫度而變之外,SPAN和FA也會隨溫度而產生輕微變化,在進行精度極高的濃度測量時可能需要校正。
本文不涉及SPAN和FA溫度校正,但可以從SGX Sensor tech的應用筆記1、應用筆記2、應用筆記3、應用筆記4和應用筆記5,以及Alphasense Limi ted的應用筆記A AN-201、A AN-202、A AN-203、AAN-204和AAN-205中獲取詳情。
熱電堆驅動器
HTS-E21-F3.91/F4.26熱電堆(Heimann Sensor, GmbH)的每一個通道都有84 kΩ內阻。單通道等效驅動電路如圖7所示。內部84 kΩ熱電堆內阻和外部8.2 nF電容組成RC低通噪聲濾波器,-3 dB截止頻率為:
改變不同熱電堆的C11和C15也就改變了噪聲性能和響應時間。

圖7. 熱電堆驅動器等效電路,G = 214.6
84 kΩ/8.2 nF濾波器的階躍函數 22位建立時間約為:
AD8629同相放大器增益設置為214.6,-3 dB截止頻率為:
22位建立時間約為:
NDIR最大斬波頻率為5 Hz,因此半周期脈衝寬度最小值為100 ms。22位建立時間約為0.1倍最小斬波脈衝寬度。
AD8629的0.1 Hz至10 Hz輸入電壓噪聲為0.5 μV p-p。忽略傳感器電壓噪聲和AD8629電流噪聲,則熱電堆的1 mV p-p信號輸出具有如下信噪比(SNR):

其中一個熱電堆以偽差分輸入方式連接ADuCM360 ADC1/ADC3輸入引腳,另一個個連接ADC2/ADC3輸入引腳。ADC3輸入引腳連接200 mV共模電壓,由低噪聲放大器ADA4528-1驅動。ADA4528-1的0.1 Hz至10 Hz輸入電壓噪聲為99 nV p-p。若要使ADC輸入引腳保持在0.1 V以上,則需使用200 mV共模電壓。
AD8629級的增益為214.6,ADuCM360內部PGA增益通過軟件自動設定,範圍為1至128,確保輸入信號匹配ADC輸入的滿量程範圍(即±1.2 V)。來自熱電堆的峰峰值信號範圍為幾百微伏至幾毫伏。例如,假設滿量程熱電堆信號為1 mV p-p,則PGA增益4可產生860 mV p-p的ADC輸入信號。
不同靈敏度的熱電堆可能會要求AD8629級具有不同增益。如需將CN-0338 Arduino擴展板與其它ADC內部沒有集成PGA的Arduino平台連接,則可能需要更高的增益。
改變AD8629增益的最簡單方法是改變R6和R10;這樣不會影響由R5/R8和C9/C10決定的主極點頻率。
軟件可以選擇熱電堆輸出數據處理算法。用戶可以在峰峰值算法和均值算法之間作出選擇。
更多有關信號采集、光源脈衝定時以及溫度補償處理算法的詳細信息,請參閱CN-0338設計支持包和CN-0338用戶指南中的CN-0338 源代碼。.
NTC熱敏電阻驅動器
熱電堆中的集成式NTC溫度傳感器特性如下:
RTH = 100 kΩ
β = 3940
熱敏電阻驅動器的戴維寧等效電路參見圖8。R3和R4分壓器電阻提供670.3 mV電壓源,並與103.6 kΩ電阻串聯。驅動電壓為670.3 mV -200 mV = 470.3 mV。

圖8. NTC熱敏電阻驅動器等效電路
當RTH = 100 kΩ時(25°C),熱敏電阻上的電壓為231 mV,因此測量時,將PGA增益設為4。
ADuCM360中的靈活輸入多路複用器和雙通道ADC支持熱電堆信號和溫度傳感器信號的同時采樣,以補償漂移。
紅外光源驅動器
選用International Light Technologies MR3-1089作為紅外光源,它具有拋光鋁反射器,150 mA時所需驅動電壓為5.0 V,以(yi)便(bian)使(shi)紅(hong)外(wai)輻(fu)射(she)最(zui)大(da)化(hua),並(bing)獲(huo)得(de)最(zui)佳(jia)係(xi)統(tong)性(xing)能(neng)。來(lai)自(zi)燈(deng)的(de)熱(re)量(liang)使(shi)光(guang)反(fan)射(she)器(qi)的(de)溫(wen)度(du)保(bao)持(chi)在(zai)環(huan)境(jing)溫(wen)度(du)以(yi)上(shang),有(you)助(zhu)於(yu)防(fang)止(zhi)潮(chao)濕(shi)環(huan)境(jing)中(zhong)出(chu)現(xian)冷(leng)凝(ning)。
溫度較低(關燈)時,燈絲具有較低的電阻,這使其在開燈瞬間產生電流浪湧。帶有軟啟動功能的穩壓器對於解決這個問題很有用。
低壓差穩壓器ADP7105具有可編程使能引腳,將它連接到DuCM360 的通用輸入/輸出引腳,可以對光源進行開關控製。10 nF軟啟動電容C6具有12.2 ms的軟啟動時間,這約等於100 ms最小斬波階躍時間的0.125倍。
燈的導通電流(~150 mA)較大,因此須仔細進行電路設計與布局,防止燈的開關脈衝耦合至微小的熱電堆輸出信號。
仔zai細xi確que保bao燈deng的de返fan回hui路lu徑jing不bu會hui流liu經jing敏min感gan的de熱re電dian堆dui傳chuan感gan器qi接jie地di返fan回hui路lu徑jing。燈deng的de電dian流liu回hui路lu不bu可ke以yi與yu處chu理li器qi的de電dian流liu回hui路lu重zhong疊die,否fou則ze可ke能neng會hui產chan生sheng電dian壓ya失shi調tiao誤wu差cha。強qiang烈lie建jian議yi針zhen對dui燈deng的de驅qu動dong以yi及ji係xi統tong的de信xin號hao調tiao理li部bu分fen采cai用yong單dan獨du的de穩wen壓ya器qi。
ADP7105光源驅動器直接采用連接EVAL-ADICUP360板的外部電源供電。
軟件考慮因素
同步斬波和采樣
如需測量氣體濃度,就必須對基準和測量通道中的峰峰值信號值進行采樣。ADuCM360集成兩個24位、Σ-Δ型ADC,這些ADC在連續采樣模式下工作。ADC由可編程增益放大器驅動,增益選項為1、2、4、8、16、32、64和128。
默認斬波頻率設為0.25 Hz,默認采樣速率設為10 Hz。但是,可以在軟件中設置斬波頻率,設置範圍為0.1 Hz至5 Hz;還可以設置ADC采樣速率,設置範圍為3.5 Hz至483 Hz。軟件保證采樣速率至少是斬波頻率的30倍。
對於0.25 Hz的默認斬波頻率而言,熱電堆數據在2秒半周期內的後1.5秒內以10 Hz采樣率獲得,保證信號完全建立。忽略前500 ms的數據(消隱時間)。消隱時間也可以在軟件中設置,上升沿和下降沿可分別設置。注意,NTC熱敏電阻數據在消隱期間獲得。
校準程序:理想比爾-朗伯方程
由於燈和熱電堆的特性不同,初次使用以及改變熱電堆或燈時必須校準電路。
jianyijiangzhenggezujianfangzhizaimifengqiangshizhong,bingkexiangqizhongzhuruyizhinongdudeeryanghuatanqiti,zhidaoqiangshizhongyiqieyuanyouqitijunbeipaichu。wendingshufenzhonghou,biankekaishijinxingceliang。
理想比爾-朗伯方程的校準方式和算法如以下步驟所示:
1. 輸入下列命令:sbllcalibrate(標準比爾-朗伯校準)。
2. 注入低濃度(xLOW)或零濃度氣體(氮氣),並讓腔室內的氣體穩定。
3.在終端輸入二氧化碳濃度。
4. 係統測量ACTLOW,它表示低濃度氣體中測量通道傳感器的峰峰值輸出。
5. 係統測量REFLOW,它表示低濃度氣體中基準通道傳感器的峰峰值輸出。
6. 係統測量低濃度氣體的溫度TLOW.
7. 向腔室中注入濃度為xCAL的高濃度二氧化碳。
8. 在終端輸入二氧化碳濃度。
9. 係統測量ACTCAL、REFCAL和校準溫度TCAL。
10. 係統計算ZERO和b值:

如需利用理想比爾-朗伯方程測量未知濃度的二氧化碳氣體,則請按下述步驟操作:
1. 向腔室注入未知濃度氣體並使其穩定。
2. 測量ACT,它表示測量通道傳感器的峰峰值輸出。
3. 測量REF,它表示基準通道傳感器的峰峰值輸出。
4. 測量溫度T,單位K。
5. 使用校準後的ZERO值。
6. 使用校準後的b值。
7. 計算相對吸收率:
計算濃度,應用理想氣體定律下的溫度補償:

此步假定 TLOW = TCAL.
注意,CN-0338軟件會自動執行第2到第7步。
校準程序:修正比爾-朗伯方程
如果通過測量得到了常數b和c的值,則使用下列步驟。
1. 輸入下列命令:mbllcalibrate(修正後的比爾-朗伯校準)。
2. 輸入b和c常數。
3. 注入低濃度(xLOW)二氧化碳氣體(氮氣),並讓腔室內的氣體穩定。
4. 在終端輸入二氧化碳濃度。
5. 係統測量ACTLOW,它表示低濃度氣體中測量通道傳感器的峰峰值輸出。
6. 係統測量REFLOW,它表示低濃度氣體中基準通道傳感器的峰峰值輸出。
7. 係統測量溫度TLOW.
8. 向腔室中注入濃度為xCAL的高濃度二氧化碳。
9. 在終端輸入二氧化碳濃度。
10. 係統測量ACTCAL、REFCAL和校準溫度TCAL。
11. 係統計算ZERO和SPAN:

如需利用修正後的比爾-朗伯方程測量未知濃度的二氧化碳氣體,則請按下述步驟操作:
1. 向腔室注入未知濃度氣體並使其穩定。
2. 測量ACT,它表示測量通道傳感器的峰峰值輸出。
3. 測量REF,它表示基準通道傳感器的峰峰值輸出。
4. 測量溫度T,單位K。
5. 使用校準後的ZERO和SPAN值。
6. 使用之前確定的b和c值。
7. 計算相對吸收率:
計算濃度,應用理想氣體定律下的溫度補償:

此步假定TLOW = TCAL.
NTC熱敏電阻算法與計算
NTC熱敏電阻等效電路如圖9所示。

圖9. NTC熱敏電阻電路
熱敏電阻上的電壓為:

其中:
1.VCC 為 3.3 V.
2.RNTC 為熱敏電阻值。
NTC熱敏電阻值可以表示為:

其中:
1.RTH 表示溫度為T0時的熱敏電阻值。
2.β 是NTC熱敏電阻數據手冊中的參數。
3.RNTC 表示溫度T時的熱敏電阻值。
合並以上兩個方程可得:

在每個燈的斬波時間間隔內,ADC切換至NTC采樣,如圖10所示。

圖10. NTC和熱電堆采樣時序以及燈的斬波
用戶交互界麵
EVAL-ADICUP360平台板通過USB端口連接PC。該板顯示為一個虛擬COM設備。任意類型的串口終端均可與EVAL-ADICUP360板交互,用於開發和調試。關於軟件操作的詳細信息,請參閱電路筆記CN-0338。
圖11顯示了典型EVAL-CN0338-ARDZ板的相對吸收率(FA)與二氧化碳濃度的函數關係。

圖11. 典型EVAL-CN0338-ARDZ板的相對吸收率與二氧化碳濃度的關係
EVAL-CN0338-ARDZ板的完整設計支持包包括布局文件、物料清單、原理圖和源代碼,請參閱www.analog.com/CN0338-DesignSupport.
測試設置的功能框圖如圖12所示,EVAL-CN0338-ARDZ Arduino擴展板和EVAL-ADICUP360 Arduino兼容平台板的照片如圖13所示。

圖12. 測試設置功能框圖

圖13. EVAL-CN0338-ARDZ板和EVAL-ADICUP360板照片
總結
實現NDIR測ce量liang所suo需xu的de模mo擬ni電dian子zi器qi件jian包bao括kuo精jing密mi低di噪zao聲sheng放fang大da器qi和he高gao分fen辨bian率lv模mo數shu轉zhuan換huan器qi。本ben文wen所suo述shu的de電dian路lu是shi高gao集ji成cheng度du解jie決jue方fang案an,其qi利li用yong精jing密mi模mo擬ni微wei控kong製zhi器qiADuCM360來執行精密PGA功能、精密Σ-Δ ADC轉換以及數字控製和處理。
Arduino擴展兼容能力支持快速開發NDIR設計原型,以及根據具體應用要求定製軟件。
推薦閱讀:
特別推薦
- 噪聲中提取真值!瑞盟科技推出MSA2240電流檢測芯片賦能多元高端測量場景
- 10MHz高頻運行!氮矽科技發布集成驅動GaN芯片,助力電源能效再攀新高
- 失真度僅0.002%!力芯微推出超低內阻、超低失真4PST模擬開關
- 一“芯”雙電!聖邦微電子發布雙輸出電源芯片,簡化AFE與音頻設計
- 一機適配萬端:金升陽推出1200W可編程電源,賦能高端裝備製造
技術文章更多>>
- 一秒檢測,成本降至萬分之一,光引科技把幾十萬的台式光譜儀“搬”到了手腕上
- AI服務器電源機櫃Power Rack HVDC MW級測試方案
- 突破工藝邊界,奎芯科技LPDDR5X IP矽驗證通過,速率達9600Mbps
- 通過直接、準確、自動測量超低範圍的氯殘留來推動反滲透膜保護
- 從技術研發到規模量產:恩智浦第三代成像雷達平台,賦能下一代自動駕駛!
技術白皮書下載更多>>
- 車規與基於V2X的車輛協同主動避撞技術展望
- 數字隔離助力新能源汽車安全隔離的新挑戰
- 汽車模塊拋負載的解決方案
- 車用連接器的安全創新應用
- Melexis Actuators Business Unit
- Position / Current Sensors - Triaxis Hall
熱門搜索
按鈕開關
白色家電
保護器件
保險絲管
北鬥定位
北高智
貝能科技
背板連接器
背光器件
編碼器型號
便攜產品
便攜醫療
變容二極管
變壓器
檳城電子
並網
撥動開關
玻璃釉電容
剝線機
薄膜電容
薄膜電阻
薄膜開關
捕魚器
步進電機
測力傳感器
測試測量
測試設備
拆解
場效應管
超霸科技




