最新版:不同功率LED照明驅動電源方案選擇指南
發布時間:2010-06-10 來源:安森美半導體
解決方案:
- 不同功率AC-DC供電LED通用照明應用要求及方案
- 不同功率DC-DC供電LED通用照明應用要求及方案
- 特別適合低電流LED照明應用的線性恒流穩流器
- LED照明解決方案周邊元器件
本文旨在探討LED通用照明市場不同功率範圍及不同電源供電應用的要求,以及適用的LED驅動器及相關元器件,幫助照明設計工程師盡擇適合的元器件方案,加快上市進程。
不同功率AC-DC供電LED通用照明應用要求及方案
不同功率的交流-直流(AC-DC) LED照明應用所適合的電源拓撲結構各不相同。如在功率低於80 W的應用中,反激拓撲結構是標準選擇;而在講究高能效的應用中,諧振半橋雙電感加單電容(HB LLC)是首選。安森美半導體提供覆蓋寬廣功率範圍的AC-DC LED照明方案,表1列舉了幾種典型的安森美半導體AC-DC LED照明方案。

表1:安森美半導體典型AC-DC LED通用照明解決方案。
從應用的功率等級來看,AC-DC供電的LED通用照明應用包括低功率、中等功率和大功率等不同類型。低功率應用的功率範圍通常在1到12 W之間,中等功率涵蓋8到40 W範圍,大功率應用的功率常高於40 W。
1)1 W至8 W LED通用照明應用要求及方案
在1 W到8 W的低功率LED通用照明方麵,典型應用如G13、GU10、PAR16、PAR20和嵌燈等。這類應用的輸入電壓範圍在交流90至264 V之間,恒流輸出電流包括350 mA和700 mA兩種,能效要求為80%,並要求提供短路保護和過壓保護等保護特性。
在這類應用中,可以采用安森美半導體的NCP1015自供電單片開關控製IC。這器件集成了固定頻率(65/100/130 kHz)電流模式控製器和700 V的高壓MOSFET,提供構建強固的低成本電源所需的全部特性,如軟啟動、頻率抖動、短路保護、跳周期、最大峰值電流設定點及動態自供電功能(無需輔助繞組)等。
值得一提的是,NCP1015在1 W到8 W LED照(zhao)明(ming)應(ying)用(yong)中(zhong),既(ji)可(ke)以(yi)用(yong)於(yu)隔(ge)離(li)型(xing)方(fang)案(an),也(ye)可(ke)用(yong)於(yu)非(fei)隔(ge)離(li)型(xing)方(fang)案(an),滿(man)足(zu)客(ke)戶(hu)的(de)不(bu)同(tong)應(ying)用(yong)需(xu)求(qiu)。這(zhe)兩(liang)種(zhong)方(fang)案(an)的(de)成(cheng)本(ben)差(cha)不(bu)多(duo)。但(dan)隔(ge)離(li)型(xing)方(fang)案(an)采(cai)用(yong)變(bian)壓(ya)器(qi)實(shi)現(xian)電(dian)氣(qi)隔(ge)離(li),方(fang)案(an)中(zhong)包(bao)含(han)簡(jian)單(dan)的(de)反(fan)饋(kui)電(dian)路(lu)和(he)用(yong)於(yu)負(fu)載(zai)開(kai)路(lu)及(ji)故(gu)障(zhang)保(bao)護(hu)的(de)鉗(qian)位(wei)電(dian)路(lu),安(an)全(quan)性(xing)高(gao),更(geng)適(shi)合(he)於(yu)需(xu)求(qiu)通(tong)過(guo)安(an)規(gui)認(ren)證(zheng)的(de)應(ying)用(yong)。非(fei)隔(ge)離(li)型(xing)方(fang)案(an)采(cai)用(yong)抽(chou)頭(tou)電(dian)感(gan)來(lai)隔(ge)離(li)交(jiao)流(liu)信(xin)號(hao),能(neng)提(ti)高(gao)MOSFET工作的占空比,提高係統能效及電路性能。

圖1:基於安森美半導體NCP1015的1至8 W隔離型(a)及非隔離型(b) LED照明方案。
上述基於NCP1015的隔離型及非隔離型方案均不含PFC,但安森美半導體也提供含PFC的NCP1015/NCP1014方案,為客戶提供更多選擇。
2)8 W至25 W LED通用照明應用要求及方案:無PFC與有PFC
在8 W-25 W AC-DC LED照明應用中,我們要考慮兩種情況。一種是應用不要求功率因數校正(PFC)。另一方麵,美國能源部(DOE)“能源之星”固態照明(SSL)規範規定任何功率等級皆須強製提供功率因數校正(PFC)。這標準適用於一係列特定產品,如嵌燈、櫥櫃燈及台燈,其中,住宅應用的LED驅動器功率因數須大於0.7,而商業應用中則須大於0.9。但這標準屬於自願性標準,即可選擇不遵從或遵從。因此,要考慮的另一種情況是要求PFC。
不需要PFC的8 W到25 W AC-DC LED照明方麵,典型應用如PAR30、PAR38和嵌燈。在這類應用中,輸入電壓要求為85~135 Vac或185~264Vac(或通用輸入),能效要求大於80%,提供短路保護及開路保護等保護特性,恒流輸出電流為350 mA、700 mA及1 A等不同電流。相應地,可以采用安森美半導體的NCP1028或NCP1351,見圖2。

圖2:基於NCP1028和NCP1351的8-15/25 W AC-DC LED照明方案(無PFC)
其中,NCP1028是一款增強型單片開關控製IC,提供800 mA峰值電流,還提供過功率保護、內置斜坡補償及輸入欠壓保護等特性,適用於在通用寬電源輸入的應用中提供幾瓦至15 W的輸出功率。除了基於NCP1028的無PFC方案,安森美半導體現也提供基於NCP1028的有PFC的方案。NCP1351則是一款固定導通時間、可變關閉時間脈寬調製(PWM)控製器,適用於成本至關重要的低功率離線反激開關電源應用。這器件支持頻率反走,還具有閂鎖輸入、自然的頻率抖動、負電流感測及擴展的電源電壓範圍等特性。
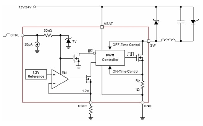
在要求PFC的8 W到25 W AC-DC LED照明方麵,典型應用同樣是PAR30、PAR38和嵌燈。這類應用的輸入電壓規格為90至264 Vac,能效要求80%,支持350 mA、700 mA及1 A恒流輸出,提供短路及過壓保護,功率因數要求高於0.9。這類應用適合采用安森美半導體的NCL30000單段式功率因數校正LED驅動器。單段式拓撲結構省下專用PFC升壓段,減少元器件數量,幫助降低係統總成本。NCL30000提供高於0.9的功率因數,滿足IEC C類諧波含量要求。這器件能夠直接驅動LED,帶精確恒流輸出控製,在5至15 W的較低輸出功率時能效高於80%,典型能效高於83%,並支持TRIAC等現有調光方案。

圖3:基於NCL30000的8-25 W AC-DC LED照明方案(有PFC)
3)50 W至200 W LED通用照明應用要求及方案
功率高於50 W的AC-DC LED應用廣泛用於街道照明及大功率區域照明,可以采用不同的LED方案,用於50 W-150 W或100W -200 W的功率範圍。假定其輸入電壓規格為90--264 Vac,功率因數高於0.9,能效大於85%,提供短路及過壓保護,及350 mA、700 mA和1 A的恒流輸出。此類應用可以采用下述不同方案,適應不同需求:
NCL30001:單段式PFC LED驅動器;
NCP1607+NCP1377:CrM PFC+ QR PWM;
NCP1607+NCP1397或NCP1392/3:CrM PFC+ LLC PWM。

圖4:基於NCL30001的40-150 W AC-DC LED照明方案
以NCL30001為例,這是一款電流連續模式(CCM)控製器,用於40 W到150 W功率範圍的單段式功率因數校正LED驅動器。這器件支持20到250 kHz的可調節開關頻率,支持頻率抖動和電壓前饋,包含輸入欠壓和過載定時器,提供高能效和高功率因數及強固的保護特性,圖4是NCL30001的典型應用電路圖。
值得一提的是,近年來,業界對超高能效的LED照明拓撲結構興趣日濃,期望在相對較低的功率電平(<50 W)提供高於90%的能效,這個能效目標甚至比“能源之星”2.0版外部電源能效要求(功率不超過49 W時能效高於87%)更高。要達到這樣高的能效,需要采用新的拓撲結構,如從反激拓撲結構轉向諧振半橋拓撲結構,從而充分發揮零電壓開關(ZVS)的優勢。有利的是,安森美半導體早已著手開發能用於LED驅動電源的高能效半橋解決方案,如NCP1396及其升級版NCP1397高性能諧振模式控製器。NCP1397內置高端和低端驅動器,支持可調節及精確的最低頻率,提供極高能效,並具備多種故障保護特性。[page]
不同功率DC-DC供電LED通用照明應用要求及方案
4)1 W-3 W DC-DC LED降壓應用
典型1 W-3 W DC-DC LED降壓照明應用包括MR11/MR16、汽車照明、太陽能供電等。這類應用的輸入電壓為5到28 Vdc,支持350 mA和700 mA恒流輸出,頻率達500 kHz至2 MHz,能效不低於90%,工作溫度範圍為-40℃至125℃。在這類應用中,可以采用安森美半導體的CAT4201降壓LED驅動器。這器件擁有專利的開關控製架構,可驅動7顆串聯LED(24 V輸入時),能效高達94%,並提供LED開路保護、限流和過熱保護等保護特性。

圖5:CAT4201 1-3 W DC-DC LED方案。
5)1 W-30 W DC-DC LED降壓應用
典型1 W-30W DC-DC LED降壓應用包括MR16射燈、街道照明中的次級端DC-DC LED驅動器。這類應用中,輸入電壓範圍為7 至120 Vdc,輸出電壓範圍為6至110 Vdc,支持350 mA、700 mA或1 A恒流輸出,能效不低於90%。這類應用可以采用安森美半導體的NCL30100降壓LED驅動器,這器件外置開關MOSFET,提供靈活的輸入電壓和輸出電流設計,能效高於95%,其應用電路圖參見圖6(a)。

圖6:基於NCL30010的1-30 W LED降壓應用和基於NCP3066的3-20 W LED升壓應用。
6)1 W-20 W DC-DC LED升壓應用
典型3 W-20 W DC-DC LED升壓應用常見於DC-DC LED驅動器。這類應用的輸入電壓為5至28 Vdc,支持350 mA或700 mA恒流輸出,能效不低於90%。這類應用可以采用安森美半導體的NCP3065/NCP3066 LED驅動器。NCP3065/NCP3066能夠配置為降壓、升壓、單端初級電感轉換器(SEPIC)和逆變器等不同模式,並提供相應的汽車應用版本,即NCV3065/NCV3066。圖6(b)顯示的是NCP3066的升壓配置LED應用電路圖。
7)1 W-3 W手電筒LED升壓/降壓應用
1 W-3 W手電筒LED應用中既有升壓型,也有降壓型。升壓型應用的輸入電壓範圍為1至2.5 Vdc,工作頻率達1.2 MHz;降壓型應用的輸入電壓範圍為4至5.5 Vdc,頻率達1.7 MHz。兩類應用都需支持350 mA或600 mA恒流輸出,能效高於90%。在1-3 W手電筒升壓LED應用可采用安森美半導體的NCP1421升壓DC-DC轉換器,同等功率範圍的手電筒降壓LED應用可以采用安森美半導體的NCP1529低壓降壓轉換器,應用電路圖分別如圖7(a)和圖7(b)所示。

圖7:基於NCP1421的升壓型和基於NCP1529的降壓型1-3 W手電筒LED應用。
[page]
特別適合低電流LED照明應用的線性恒流穩流器
前文根據不同的供電類型,探討了不同功率範圍LED應用的要求及適合采用的驅動電源方案。但縱觀不同的LED照明應用,可以發現有一類應用側重於低電流應用,典型應用如商業和工業標識牌、汽車停車燈和尾燈,以及建築物和裝飾照明等。這類低電流LED應用常見的驅動方案包括低壓降線性穩壓器和電阻等。這兩種驅動方案各有其優劣勢。
有利的是,安森美半導體利用正申請專利的自偏置晶體管(SBT)技術,結合自身超強的工藝控製能力,推出一種新的低電流LED驅動方案——NSI45係列雙端和三端線性恒流穩流器(CCR)。這種方案比線性穩壓器更簡單,且成本更低,但性能相比電阻方案又大幅提升,填補了市場空隙。NSI45係列提供眾多優勢,如在寬電壓範圍下保持亮度恒定,輸入電壓較高時保護LED免受過驅動影響,輸入電壓較低時仍使LED較亮,幫助減少或消除LED編碼庫存,以及幫助降低係統總成本等,非常適合低電流LED電流應用。
LED照明應用方案周邊元器件
眾所周知,LED照明係統較為複雜,涉及光學、電和熱等不同範疇。安森美半導體身為應用於綠色電子產品的首要高性能、高能效矽方案供應商,提供完整的LED照明解決方案,除了驅動電源外,還包括通信、光傳感器、MOSFET、整流器、保護、濾波器和熱管理產品,參見圖8。
例如, LED環境光及街燈強度控製、LEDbeiguangqiangdukongzhihexianshipingbaipinghengkongzhidengyingyongxuyaonenghaojididehuanjingguangchuanganqi,bingyaoqiuguangchuanganqizhichijingquedediguangdengjigongzuo,tebieshizaicunzailvguangdeqingkuangxia。zaizheleiyingyongzhong,ansenmeibandaotitigongbaokuoguangchuanganqi、LED驅動器及高速I2C接口的光電產品組合,其中的光傳感器產品包括NOA1211(模擬輸出)、NOA1302(數字輸出)和NOA1305(數字輸出)等。這些光傳感器的工作電流極低,在100流明光輸出條件下分別僅為58 μA、550 μA和115 μA。
此外,LED街燈等應用為了降低後期維護成本,可在應用中增加保護器件,如采用安森美半導體的NUD4700,在發生LED開路故障條件時提供旁路電流,保證其它LED正常工作,且恰當處理散熱的話,還可支持大於1 A電流。另外,在智能電網趨勢下,工程師還可以在LED聯網街燈應用中采用安森美半導體的AMIS-30585和AMIS-49587電力線載波(PLC)調製解調器及NCS5650 PLC線路驅動器等產品。除此之外,安森美半導體的BC858CDXV6T1G雙極結晶體管(BJT)也可用於在LED照明應用的低能耗恒流感測。

圖8:安森美半導體能為LED照明應用提供完成光電組合產品解決方案。
您可能感興趣的文章:
| 13W離線高功率因數TRIAC調光LED嵌燈設計示例 | |
| 替代氙氣閃光的超級電容LED閃光燈方案 | |
| LED照明電源中幾個核心設計難題的探討 | |
| 台燈專用LED照明參考設計 | |
| PDF下載:LED通用照明電路設計要素 | |
| 不同電源供電及不同功率等級的LED照明解決方案 | |
| LED通用照明電源麵臨的挑戰及相關解決方案 | |
| LED照明設計基礎知識 | |
| LED照明全方位滲透 應用前景看好 |
- 噪聲中提取真值!瑞盟科技推出MSA2240電流檢測芯片賦能多元高端測量場景
- 10MHz高頻運行!氮矽科技發布集成驅動GaN芯片,助力電源能效再攀新高
- 失真度僅0.002%!力芯微推出超低內阻、超低失真4PST模擬開關
- 一“芯”雙電!聖邦微電子發布雙輸出電源芯片,簡化AFE與音頻設計
- 一機適配萬端:金升陽推出1200W可編程電源,賦能高端裝備製造
- 邊緣AI的發展為更智能、更可持續的技術鋪平道路
- 每台智能體PC,都是AI時代的新入口
- IAR作為Qt Group獨立BU攜兩項重磅汽車電子應用開發方案首秀北京車展
- 構建具有網絡彈性的嵌入式係統:來自行業領袖的洞見
- 數字化的線性穩壓器
- 車規與基於V2X的車輛協同主動避撞技術展望
- 數字隔離助力新能源汽車安全隔離的新挑戰
- 汽車模塊拋負載的解決方案
- 車用連接器的安全創新應用
- Melexis Actuators Business Unit
- Position / Current Sensors - Triaxis Hall




