替代氙氣閃光的超級電容LED閃光燈方案
發布時間:2010-05-27 來源:安森美半導體
文章要點:
- 氙氣閃光方案的高度難以滿足超薄照相手機要求
- LED閃光方案的厚度僅相當於氙氣閃光方案的一半
- NCP5680除了驅動LED還管理超級電容
近年來,領先製造商紛紛為照相手機采用更好的鏡頭及更高像素的圖像傳感器,如分辨率超過500wanxiangsudeshoujikuanshiyuelaiyueduo。weilebangzhuxiaofeizhezaidiguangzhaohuanjinghuoruoguangxiapaidegengjiazhiliangdexiangpian,zhizaoshangxuyaozaishoujizhongjizhonggaoqiangdudeshanguanggongneng。ruodanchunyikaolilizidianchilaiweishanguangtigongnengliang,nashanguangsuoxuyaodedamaichongdianliuhuidaozhidianchidianyajijuxiajiang,shenzhikenengdiyuyuzhi,daozhishoujiguanbi。
常見的一種閃光解決方案是氙氣閃光。這種閃光方案中包含鋁電解電容、變壓器、氙(xian)氣(qi)燈(deng)管(guan)及(ji)驅(qu)動(dong)器(qi)等(deng)組(zu)件(jian),以(yi)極(ji)高(gao)峰(feng)值(zhi)電(dian)壓(ya)點(dian)亮(liang)氙(xian)氣(qi)燈(deng)管(guan)內(nei)的(de)氣(qi)體(ti)混(hun)合(he)物(wu),燃(ran)燒(shao)氙(xian)氣(qi),並(bing)開(kai)始(shi)高(gao)強(qiang)度(du)閃(shan)光(guang)。這(zhe)種(zhong)閃(shan)光(guang)方(fang)案(an)可(ke)以(yi)采(cai)用(yong)諸(zhu)如(ru)安(an)森(sen)美(mei)半(ban)導(dao)體(ti)NCP5080這樣的氙氣閃光電容充電IC。NCP5080是一款高壓升壓驅動器,專門用於氙氣功率閃光。內置的直流-直流(DC-DC)轉換器基於反激架構,帶有外部變壓器以適合任何範圍的高壓需求。這器件還集成光電二極管感測功能,防止照片過度曝光。采用NCP5080的這類氙氣閃光方案的優勢是閃光強度高,接近日光,且性能佳,適合拍攝移動的對象。
但在纖薄外形仍是便攜產品重要賣點的今天,氙氣閃光方案中鋁電解電容較大的直徑(約7 mm)和變壓器較大的高度(約6 mm),使整體方案的厚度較大,難以適應超薄照相手機要求。
結合超級電容的LED閃光方案的應用優勢
氙氣閃光方案在厚度方麵的製約,使另一種方案,也就是結合超級電容的大電流LED閃光方案極具吸引力。從光輸出來看,最新的高亮度LED(HB-LED)提供可與氙氣閃光方案相當的高流明密度;而從尺寸來看,這種方案中帶光學組件的LED高度約為3 mm,超級電容的高度更低,整體閃光方案的厚度僅相當於氙氣閃光方案的一半。
這種方案中常見大峰值電流,高達數安培(A)的電流會持續約100 ms的時間。超級電容可高達數百微法(μF),在峰值電流消耗期間為負載供電,而非直接依靠電池。LED驅動器在閃光期間為恒定電流穩流。業界首款10 A電流的超級電容LED閃光驅動器NCP5680便應運而生,這款安森美半導體的集成型LED閃光和電源管理方案采用超薄的3.5 mm x 3.5 mm x 0.55 mm的µQFN-24封裝,結合由Cap-XXtigongdezuixinxianbolengxingchaojidianrong,tigongyuxianqishanguangxiangpimeidegaoqiangdushanguang,danzhengtifangandechicunjinweixianqishanguangfangandeyiban,feichangshihechaobozhaoxiangshoujijishumaxiangjidexuqiu。
這器件配合鋰離子電池,管理一顆超級電容來驅動LED閃光至充分亮度,提供達10 A的峰值電流。NCP5680中的集成驅動器還管理超級電容,處理其它消耗大峰值電流的功能,如變焦、自動對焦、音頻、視頻、無線傳輸、全球衛星定位係統(GPS)數據讀取及射頻(RF)放大等,幫助延長電池使用時間,更好地符合消費者的期望。
此外,NCP5680集成超級電容充電、浪湧電流管理和LED電流控製所需的全部電路,節省設計人員的開發時間、電路板空間及元器件成本。超級電容充電和放電完全可編程控製,確保為高質量拍照提供恰當的光。
值得一提的是,NCP5680以I2C接口提供靈活的控製。NCP5680中的I2C寄存器讓用戶能實時調節兩顆LED中各顆LED的輸出電流及閃光持續時間。所以這方案能提供不同的光照效果,如指示燈、預閃光、拍照用功率閃光燈,及視頻攝錄用電筒光。NCP5680連接至環境光傳感器時,會自動限製閃光持續時間,防止照片過度曝光,以保障照片質量。NCP5680還提供眾多保護特性,保護閃光電路免受驅動電路及LED任何故障的影響

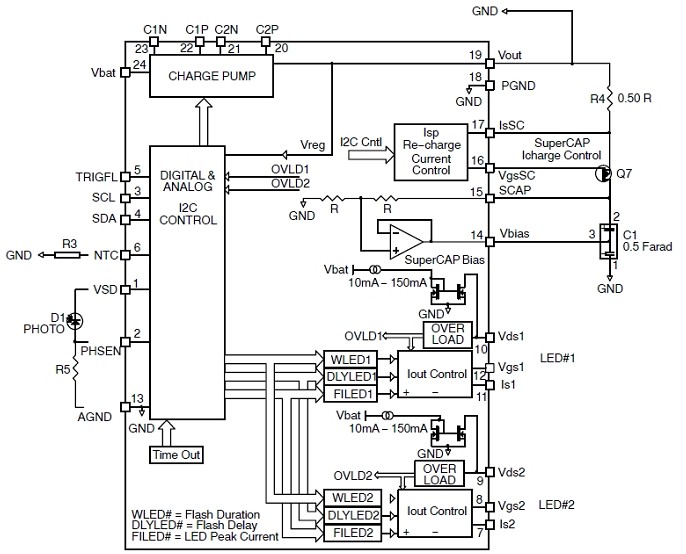
圖:NCP5680的簡化功能框圖
總結:
NCP5680超級電容LED閃光驅動器結合最新纖薄棱形超級電容和大功率LED,非常適合超薄照相手機應用,並替代氙氣閃光。這器件管理超級電容來驅動LED閃光至充分亮度,確保高質量的照相。這器件集成超級電容充電、浪湧電流管理和LED電流控製所需的全部電路,節省設計人員的開發時間、電路板空間及元器件成本,加快上市進程。
- 噪聲中提取真值!瑞盟科技推出MSA2240電流檢測芯片賦能多元高端測量場景
- 10MHz高頻運行!氮矽科技發布集成驅動GaN芯片,助力電源能效再攀新高
- 失真度僅0.002%!力芯微推出超低內阻、超低失真4PST模擬開關
- 一“芯”雙電!聖邦微電子發布雙輸出電源芯片,簡化AFE與音頻設計
- 一機適配萬端:金升陽推出1200W可編程電源,賦能高端裝備製造
- 邊緣AI的發展為更智能、更可持續的技術鋪平道路
- 每台智能體PC,都是AI時代的新入口
- IAR作為Qt Group獨立BU攜兩項重磅汽車電子應用開發方案首秀北京車展
- 構建具有網絡彈性的嵌入式係統:來自行業領袖的洞見
- 數字化的線性穩壓器
- 車規與基於V2X的車輛協同主動避撞技術展望
- 數字隔離助力新能源汽車安全隔離的新挑戰
- 汽車模塊拋負載的解決方案
- 車用連接器的安全創新應用
- Melexis Actuators Business Unit
- Position / Current Sensors - Triaxis Hall



