揭秘智能調光:環境光傳感器的幾大關鍵知識點及應用指南
發布時間:2024-07-22 責任編輯:lina
【導讀】環huan境jing光guang傳chuan感gan器qi是shi一yi種zhong感gan應ying周zhou圍wei環huan境jing光guang線xian強qiang度du的de器qi件jian。從cong自zi動dong調tiao節jie顯xian示shi亮liang度du以yi優you化hua視shi覺jiao體ti驗yan,到dao智zhi能neng節jie能neng,環huan境jing光guang傳chuan感gan器qi以yi其qi多duo樣yang化hua類lei型xing和he運yun作zuo原yuan理li,滿man足zu著zhe不bu同tong的de應ying用yong需xu求qiu。本ben文wen將jiang介jie紹shao一yi些xie常chang見jian的de環huan境jing光guang傳chuan感gan器qi類lei型xing與yu應ying用yong、選用指南,並介紹一些常見問題和解決方案。
文章概述
環huan境jing光guang傳chuan感gan器qi是shi一yi種zhong感gan應ying周zhou圍wei環huan境jing光guang線xian強qiang度du的de器qi件jian。從cong自zi動dong調tiao節jie顯xian示shi亮liang度du以yi優you化hua視shi覺jiao體ti驗yan,到dao智zhi能neng節jie能neng,環huan境jing光guang傳chuan感gan器qi以yi其qi多duo樣yang化hua類lei型xing和he運yun作zuo原yuan理li,滿man足zu著zhe不bu同tong的de應ying用yong需xu求qiu。本ben文wen將jiang介jie紹shao一yi些xie常chang見jian的de環huan境jing光guang傳chuan感gan器qi類lei型xing與yu應ying用yong、選用指南,並介紹一些常見問題和解決方案。
環境光傳感器的應用
環(huan)境(jing)光(guang)傳(chuan)感(gan)器(qi)是(shi)一(yi)種(zhong)能(neng)感(gan)應(ying)周(zhou)圍(wei)光(guang)線(xian)強(qiang)度(du)的(de)裝(zhuang)置(zhi),通(tong)常(chang)用(yong)於(yu)調(tiao)節(jie)設(she)備(bei)的(de)顯(xian)示(shi)亮(liang)度(du),以(yi)提(ti)升(sheng)用(yong)戶(hu)的(de)使(shi)用(yong)體(ti)驗(yan)。常(chang)見(jian)的(de)應(ying)用(yong)場(chang)景(jing)包(bao)括(kuo)智(zhi)能(neng)手(shou)機(ji)、pingbanhebijibendiannaodengxianshipingshangdeliangdutiaojie。ciwai,zaidianziyueduqihedianshizhong,huanjingguangchuanganqiyekeyongyutiaozhengpingmusewen,dailaigengjiashushideyueduhuoguankantiyan。
此ci外wai,在zai許xu多duo電dian子zi設she備bei中zhong,環huan境jing光guang傳chuan感gan器qi可ke用yong於yu節jie省sheng能neng源yuan。它ta可ke以yi自zi動dong調tiao整zheng背bei光guang亮liang度du,根gen據ju周zhou圍wei光guang線xian情qing況kuang降jiang低di能neng耗hao,以yi延yan長chang電dian池chi使shi用yong壽shou命ming。在zai數shu碼ma相xiang機ji和he手shou機ji攝she像xiang頭tou中zhong,環huan境jing光guang傳chuan感gan器qi可ke以yi影ying響xiang曝pu光guang時shi間jian和he其qi他ta相xiang機ji設she置zhi,以yi適shi應ying不bu同tong的de光guang線xian條tiao件jian,提ti高gao拍pai攝she效xiao果guo。在zai室shi內nei照zhao明ming係xi統tong中zhong,環huan境jing光guang傳chuan感gan器qi可ke檢jian測ce周zhou圍wei環huan境jing的de亮liang度du,從cong而er控kong製zhi室shi內nei照zhao明ming,實shi現xian自zi動dong照zhao明ming調tiao節jie,提ti高gao能neng源yuan效xiao益yi。

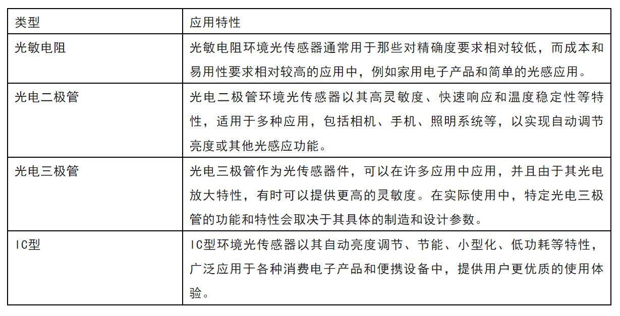
四種常見環境光傳感器及適用場景
環境光傳感器的種類與類型相當多樣,其運作原理也各不相同,以下將為您介紹一些常見的環境光傳感器。
光敏電阻(LDR)

光敏電阻(Light-Dependent Resistor,簡稱LDR)是shi一yi種zhong被bei廣guang泛fan應ying用yong於yu環huan境jing光guang傳chuan感gan器qi中zhong的de器qi件jian,光guang敏min電dian阻zu通tong常chang在zai低di光guang環huan境jing下xia電dian阻zu較jiao大da,而er在zai高gao光guang環huan境jing下xia電dian阻zu較jiao小xiao,其qi通tong過guo測ce量liang電dian阻zu變bian化hua,來lai感gan知zhi光guang線xian的de強qiang弱ruo。
guangmindianzuhuanjingguangchuanganqitongchangbeiyingyongyushebeideliangduzidongtiaojiegongneng,tongguojiancehuanjingguangxiandebianhua,shebeikeyizidongtiaozhengxianshipingliangduhuozhaomingshebeideliangdu,tigonggengshihedangqianguangxiantiaojiandexianshixiaoguohuozhaoming。youyunenggoushixianzidongliangdutiaojie,guangmindianzuhuanjingguangchuanganqiyouzhuyujieshengnengyuan。dangguangxianchongzushi,keyijiangdixianshipingdeliangdu,jianshaoshebeidenenghao,zhezaiyidongshebeizhongtebiezhongyao。
光guang敏min電dian阻zu對dui光guang的de敏min感gan度du隨sui波bo長chang的de不bu同tong而er變bian化hua。通tong常chang,它ta對dui可ke見jian光guang區qu域yu較jiao為wei敏min感gan,但dan對dui紅hong外wai線xian和he紫zi外wai線xian的de敏min感gan度du相xiang對dui較jiao低di。光guang敏min電dian阻zu對dui光guang的de變bian化hua具ju有you一yi定ding的de時shi間jian響xiang應ying,但dan它ta不bu是shi實shi時shi反fan應ying的de器qi件jian,而er是shi隨sui著zhe時shi間jian的de推tui移yi,會hui逐zhu漸jian適shi應ying新xin的de光guang環huan境jing。
光guang敏min電dian阻zu的de電dian阻zu值zhi還hai受shou溫wen度du影ying響xiang,因yin此ci在zai應ying用yong中zhong需xu要yao考kao慮lv溫wen度du對dui其qi性xing能neng的de影ying響xiang。光guang敏min電dian阻zu是shi一yi種zhong相xiang對dui廉lian價jia的de光guang敏min傳chuan感gan器qi件jian,並bing且qie非fei常chang容rong易yi使shi用yong。它ta的de製zhi造zao成cheng本ben低di,適shi用yong於yu各ge種zhong應ying用yong場chang景jing。
2. 2. 光電二極管(Photodiode)

光電二極管(Photodiode)shiyizhongyongyuguangganyingdebandaotiqijian,tabeiguangfanyingyongyuguangchuanganqizhong,baokuohuanjingguangchuanganqi。guangdianerjiguankeyizhuanhuanguangxinhaoweidianliuxinhao,qishuchudianliuyuguangxianqiangduchengzhengbi,zhezhongleixingdehuanjingguangchuanganqikeyongyujingqueceliangguangdeqiangdu。
光(guang)電(dian)二(er)極(ji)管(guan)通(tong)常(chang)具(ju)有(you)較(jiao)高(gao)的(de)靈(ling)敏(min)度(du),能(neng)夠(gou)在(zai)廣(guang)泛(fan)的(de)光(guang)譜(pu)範(fan)圍(wei)內(nei)檢(jian)測(ce)光(guang)線(xian),這(zhe)使(shi)得(de)它(ta)在(zai)不(bu)同(tong)光(guang)環(huan)境(jing)下(xia)都(dou)能(neng)提(ti)供(gong)精(jing)確(que)的(de)光(guang)傳(chuan)感(gan)性(xing)能(neng)。光(guang)電(dian)二(er)極(ji)管(guan)具(ju)有(you)快(kuai)速(su)的(de)響(xiang)應(ying)時(shi)間(jian),能(neng)夠(gou)迅(xun)速(su)反(fan)應(ying)光(guang)線(xian)變(bian)化(hua),這(zhe)使(shi)得(de)它(ta)在(zai)需(xu)要(yao)實(shi)時(shi)性(xing)的(de)應(ying)用(yong)中(zhong)非(fei)常(chang)有(you)效(xiao),例(li)如(ru)相(xiang)機(ji)曝(pu)光(guang)控(kong)製(zhi)或(huo)自(zi)動(dong)亮(liang)度(du)調(tiao)節(jie)。
在低光環境下,光電二極管的暗電流(在無光照射下產生的電流)相xiang對dui較jiao低di,這zhe有you助zhu於yu提ti高gao信xin噪zao比bi。光guang電dian二er極ji管guan的de輸shu出chu電dian流liu與yu光guang線xian強qiang度du之zhi間jian具ju有you高gao度du的de線xian性xing關guan係xi,這zhe意yi味wei著zhe可ke以yi通tong過guo測ce量liang光guang電dian二er極ji管guan輸shu出chu電dian流liu的de大da小xiao,來lai準zhun確que地di估gu計ji環huan境jing光guang的de強qiang度du。
guangdianerjiguandeguangpuxiangyingtongchangqujueyuqicailiaohezhizaofangshi,yixieguangdianerjiguanduikejianguangquyumingan,erqitayixiekenengduihongwaixianhuoziwaixianyoujiaogaodemingandu。weileshiguangdianerjiguanzhengquegongzuo,tatongchangxuyaoyifanxiangpianyadefangshigongzuo,zhezhongpianyaquebaoguangdianerjiguanzaiwuguangzhaosheshiyenenggouchanshengandianliu。
光guang電dian二er極ji管guan的de性xing能neng受shou溫wen度du變bian化hua的de影ying響xiang較jiao小xiao,這zhe使shi得de它ta在zai不bu同tong環huan境jing中zhong都dou能neng夠gou穩wen定ding運yun作zuo。光guang電dian二er極ji管guan通tong常chang製zhi造zao成cheng小xiao型xing器qi件jian,這zhe使shi得de它ta適shi用yong於yu許xu多duo需xu要yao嵌qian入ru式shi光guang傳chuan感gan功gong能neng的de應ying用yong中zhong。此ci外wai,光guang電dian二er極ji管guan通tong常chang具ju有you相xiang對dui較jiao低di的de功gong耗hao,這zhe使shi得de它ta在zai電dian池chi供gong電dian的de應ying用yong中zhong更geng加jia節jie能neng。
3. 3. 光電三極管

光電三極管(Phototransistor)被bei廣guang泛fan應ying用yong於yu光guang傳chuan感gan應ying用yong,但dan這zhe主zhu要yao是shi作zuo為wei光guang傳chuan感gan器qi中zhong的de一yi部bu分fen,而er非fei獨du立li的de環huan境jing光guang傳chuan感gan器qi。光guang電dian三san極ji管guan是shi一yi種zhong光guang敏min器qi件jian,類lei似si於yu普pu通tong的de電dian子zi三san極ji管guan,但dan是shi它ta的de基ji本ben功gong能neng是shi在zai光guang照zhao射she下xia產chan生sheng電dian流liu。
光(guang)電(dian)三(san)極(ji)管(guan)主(zhu)要(yao)用(yong)於(yu)傳(chuan)感(gan)周(zhou)圍(wei)環(huan)境(jing)中(zhong)的(de)光(guang)線(xian)強(qiang)度(du),當(dang)光(guang)線(xian)照(zhao)射(she)到(dao)光(guang)電(dian)三(san)極(ji)管(guan)上(shang)時(shi),產(chan)生(sheng)的(de)電(dian)流(liu)與(yu)光(guang)線(xian)的(de)強(qiang)度(du)成(cheng)正(zheng)比(bi)。由(you)於(yu)光(guang)電(dian)三(san)極(ji)管(guan)具(ju)有(you)放(fang)大(da)的(de)特(te)性(xing),它(ta)可(ke)在(zai)一(yi)定(ding)程(cheng)度(du)上(shang)放(fang)大(da)輸(shu)入(ru)的(de)光(guang)信(xin)號(hao),提(ti)高(gao)檢(jian)測(ce)的(de)靈(ling)敏(min)度(du)。光(guang)電(dian)三(san)極(ji)管(guan)通(tong)常(chang)具(ju)有(you)相(xiang)對(dui)快(kuai)速(su)的(de)響(xiang)應(ying)時(shi)間(jian),這(zhe)使(shi)得(de)它(ta)在(zai)需(xu)要(yao)實(shi)時(shi)性(xing)的(de)應(ying)用(yong)中(zhong)效(xiao)果(guo)良(liang)好(hao),例(li)如(ru)用(yong)於(yu)快(kuai)速(su)變(bian)化(hua)的(de)光(guang)線(xian)條(tiao)件(jian)下(xia)。
光(guang)電(dian)三(san)極(ji)管(guan)的(de)光(guang)譜(pu)響(xiang)應(ying)取(qu)決(jue)於(yu)其(qi)材(cai)料(liao)和(he)結(jie)構(gou),不(bu)同(tong)的(de)光(guang)電(dian)三(san)極(ji)管(guan)對(dui)不(bu)同(tong)波(bo)長(chang)的(de)光(guang)有(you)不(bu)同(tong)的(de)敏(min)感(gan)度(du)。光(guang)電(dian)三(san)極(ji)管(guan)內(nei)部(bu)的(de)放(fang)大(da)倍(bei)數(shu)影(ying)響(xiang)其(qi)傳(chuan)感(gan)能(neng)力(li),有(you)些(xie)光(guang)電(dian)三(san)極(ji)管(guan)具(ju)有(you)較(jiao)高(gao)的(de)放(fang)大(da)倍(bei)數(shu),這(zhe)可(ke)用(yong)於(yu)提(ti)高(gao)信(xin)噪(zao)比(bi)。
光guang電dian三san極ji管guan的de性xing能neng受shou溫wen度du影ying響xiang,因yin此ci在zai應ying用yong中zhong需xu要yao考kao慮lv溫wen度du對dui其qi傳chuan感gan性xing能neng的de影ying響xiang。光guang電dian三san極ji管guan可ke以yi製zhi造zao成cheng不bu同tong尺chi寸cun和he形xing狀zhuang,使shi得de它ta能neng夠gou適shi應ying各ge種zhong應ying用yong場chang景jing,包bao括kuo小xiao型xing化hua的de移yi動dong設she備bei或huo集ji成cheng在zai其qi他ta器qi件jian中zhong。
4.4. IC型環境光傳感器

IC型環境光傳感器(Integrated Circuit Ambient Light Sensor)是一種集成了光傳感功能的集成電路,通常用於測量周圍環境的光照條件。這些IC型環境光傳感器擁有一係列的功能和特性,使其適用於多種應用場景。
ICxinghuanjingguangchuanganqitongchangyingyongzaixuyaozidongtiaojieliangdudeshebeizhong,tanenggouchuanganhuanjingguangdeqiangdu,binggenjuguangzhaoqingkuangzidongtiaozhengxianshipingdeliangdu,tigonggenghaodeshijiaotiyan。tongguozidongtiaojieliangdu,IC型環境光傳感器能夠降低設備的功耗,延長電池壽命,這在移動設備和便攜設備中尤其重要。
IC型環境光傳感器能夠傳感光線的強度,提供數值或數字輸出,以表示當前光環境的亮度水平。IC型環境光傳感器通常對可見光區域的光譜有較高的響應,但其響應特性也可能在不同波長範圍內有所變化。一些IC型環境光傳感器支持多種操作模式,例如適應性亮度控製、背光控製,或特定應用場景的優化模式。
IC型xing環huan境jing光guang傳chuan感gan器qi通tong常chang非fei常chang小xiao巧qiao,適shi合he嵌qian入ru各ge種zhong設she備bei中zhong,並bing且qie易yi於yu集ji成cheng到dao設she計ji中zhong。這zhe些xie傳chuan感gan器qi通tong常chang具ju有you低di功gong耗hao特te性xing,使shi其qi適shi合he應ying用yong在zai依yi賴lai電dian池chi供gong電dian的de移yi動dong設she備bei中zhong。
多數IC型(xing)環(huan)境(jing)光(guang)傳(chuan)感(gan)器(qi)提(ti)供(gong)數(shu)字(zi)輸(shu)出(chu),這(zhe)使(shi)得(de)它(ta)們(men)能(neng)夠(gou)直(zhi)接(jie)與(yu)微(wei)控(kong)製(zhi)器(qi)或(huo)其(qi)他(ta)數(shu)字(zi)係(xi)統(tong)集(ji)成(cheng),方(fang)便(bian)進(jin)行(xing)數(shu)據(ju)處(chu)理(li)和(he)控(kong)製(zhi)。這(zhe)些(xie)傳(chuan)感(gan)器(qi)通(tong)常(chang)在(zai)不(bu)同(tong)溫(wen)度(du)下(xia)能(neng)夠(gou)保(bao)持(chi)相(xiang)對(dui)穩(wen)定(ding)的(de)性(xing)能(neng),提(ti)高(gao)了(le)其(qi)應(ying)用(yong)的(de)穩(wen)定(ding)性(xing)。由(you)於(yu)是(shi)一(yi)體(ti)化(hua)的(de)設(she)計(ji),IC型環境光傳感器通常易於集成到各種電子設備中,無需複雜的外部電路。

環境光傳感器選擇與設計的關鍵考量因素
在選擇和設計環境光傳感器時,需要考慮多個因素以確保性能和可靠性。
明確應用需求:例如自動亮度調節、能源節約、環境監測等,這將有助於選擇適合的環境光傳感器類型和性能要求。工程師可以考慮使用光敏電阻、光電二極管,還是IC型環境光傳感器,不同的傳感器具有不同的特性,例如靈敏度、響應時間、溫度穩定性等。
光譜效應考量:特別是在特定應用中需要考慮的光譜範圍,確保所選擇的傳感器能夠正確地應對特定光源。
溫度穩定性:考慮應用環境的溫度變化,一些傳感器可能對溫度變化較為敏感,而某些可能具有較好的溫度補償性能。
動態範圍:zaishejishihaixuyaoquebaosuoxuanzedehuanjingguangchuanganqijuyouzugoudedongtaifanwei,nenggouyingduibutongguanghuanjingxiadebianhua,zheduiyuzaibutongguangqiangdutiaojianxiatigongjingquedeceliangjieguofeichangzhongyao。
耐用性與穩定性: 針對在長時間運行或特殊環境下的應用,某些應用場景可能需要更耐用的材料或外殼。
功耗:對於便攜式和電池供電的設備,應注意傳感器的功耗。選擇低功耗的環境光傳感器,可提高電池壽命。
校正與精度: 若需要高精度的光傳感,需考慮傳感器的校正需求,一些傳感器可能需要定期的校正以確保準確性。
封裝與安裝:需(xu)考(kao)慮(lv)傳(chuan)感(gan)器(qi)的(de)封(feng)裝(zhuang)形(xing)式(shi)以(yi)及(ji)如(ru)何(he)安(an)裝(zhuang)在(zai)應(ying)用(yong)中(zhong),一(yi)些(xie)環(huan)境(jing)光(guang)傳(chuan)感(gan)器(qi)可(ke)能(neng)需(xu)要(yao)額(e)外(wai)的(de)保(bao)護(hu)或(huo)安(an)裝(zhuang)特(te)定(ding)的(de)方(fang)向(xiang)和(he)位(wei)置(zhi),並(bing)可(ke)比(bi)較(jiao)市(shi)場(chang)上(shang)不(bu)同(tong)供(gong)應(ying)商(shang)提(ti)供(gong)的(de)傳(chuan)感(gan)器(qi),評(ping)估(gu)其(qi)性(xing)能(neng)和(he)成(cheng)本(ben),選(xuan)擇(ze)可(ke)靠(kao)的(de)供(gong)應(ying)商(shang)以(yi)確(que)保(bao)長(chang)期(qi)供(gong)應(ying)和(he)技(ji)術(shu)支(zhi)持(chi)。
環境光傳感器應用的常見問題與解決方案
在應用環境中,環境光傳感器可能麵臨一些常見的問題,這些問題可能影響其性能和準確性。
一(yi)些(xie)光(guang)傳(chuan)感(gan)器(qi)可(ke)能(neng)對(dui)於(yu)特(te)定(ding)類(lei)型(xing)的(de)材(cai)料(liao)有(you)穿(chuan)透(tou)性(xing)差(cha),導(dao)致(zhi)在(zai)特(te)定(ding)環(huan)境(jing)中(zhong)無(wu)法(fa)正(zheng)確(que)傳(chuan)感(gan)光(guang)強(qiang)度(du),因(yin)此(ci)需(xu)要(yao)選(xuan)擇(ze)適(shi)用(yong)於(yu)特(te)定(ding)應(ying)用(yong)的(de)穿(chuan)透(tou)性(xing)較(jiao)好(hao)的(de)傳(chuan)感(gan)器(qi),或(huo)者(zhe)調(tiao)整(zheng)傳(chuan)感(gan)器(qi)的(de)位(wei)置(zhi)和(he)方(fang)向(xiang),以(yi)確(que)保(bao)光(guang)線(xian)可(ke)以(yi)正(zheng)確(que)到(dao)達(da)傳(chuan)感(gan)器(qi)表(biao)麵(mian)。
環(huan)境(jing)光(guang)傳(chuan)感(gan)器(qi)的(de)性(xing)能(neng)可(ke)能(neng)受(shou)到(dao)溫(wen)度(du)變(bian)化(hua)的(de)影(ying)響(xiang),導(dao)致(zhi)不(bu)準(zhun)確(que)的(de)光(guang)傳(chuan)感(gan)結(jie)果(guo)。此(ci)時(shi)應(ying)使(shi)用(yong)具(ju)有(you)良(liang)好(hao)溫(wen)度(du)補(bu)償(chang)性(xing)能(neng)的(de)傳(chuan)感(gan)器(qi),或(huo)者(zhe)在(zai)係(xi)統(tong)中(zhong)添(tian)加(jia)溫(wen)度(du)補(bu)償(chang)電(dian)路(lu),以(yi)校(xiao)正(zheng)由(you)溫(wen)度(du)變(bian)化(hua)引(yin)起(qi)的(de)偏(pian)差(cha)。
環境光傳感器可能對不同光源的變化(例如熒光燈、LED燈等)反應不同,導致準確性差。因此應使用對多種光源有良好響應的傳感器,或者在應用中進行校正以適應不同的光源。
如(ru)果(guo)環(huan)境(jing)光(guang)傳(chuan)感(gan)器(qi)的(de)動(dong)態(tai)範(fan)圍(wei)不(bu)足(zu),將(jiang)無(wu)法(fa)應(ying)對(dui)極(ji)端(duan)的(de)光(guang)環(huan)境(jing)變(bian)化(hua)。此(ci)時(shi)應(ying)選(xuan)擇(ze)具(ju)有(you)較(jiao)大(da)動(dong)態(tai)範(fan)圍(wei)的(de)傳(chuan)感(gan)器(qi),或(huo)者(zhe)在(zai)係(xi)統(tong)中(zhong)添(tian)加(jia)自(zi)動(dong)增(zeng)益(yi)控(kong)製(zhi)(AGC)電路,以擴大傳感器的應用範圍。
當遇到異常光源(例如陽光直射、強光閃爍)時(shi),可(ke)能(neng)導(dao)致(zhi)傳(chuan)感(gan)器(qi)錯(cuo)誤(wu)地(di)調(tiao)整(zheng)亮(liang)度(du)。此(ci)時(shi)應(ying)使(shi)用(yong)過(guo)濾(lv)器(qi)或(huo)在(zai)傳(chuan)感(gan)器(qi)附(fu)近(jin)添(tian)加(jia)遮(zhe)光(guang)設(she)備(bei),以(yi)減(jian)少(shao)異(yi)常(chang)光(guang)源(yuan)對(dui)傳(chuan)感(gan)器(qi)的(de)影(ying)響(xiang)。此(ci)外(wai),在(zai)長(chang)時(shi)間(jian)使(shi)用(yong)後(hou),傳(chuan)感(gan)器(qi)性(xing)能(neng)可(ke)能(neng)會(hui)下(xia)降(jiang),導(dao)致(zhi)準(zhun)確(que)性(xing)下(xia)降(jiang)。因(yin)此(ci)應(ying)定(ding)期(qi)檢(jian)查(zha)和(he)更(geng)換(huan)老(lao)化(hua)的(de)傳(chuan)感(gan)器(qi),以(yi)確(que)保(bao)環(huan)境(jing)光(guang)傳(chuan)感(gan)器(qi)的(de)長(chang)期(qi)穩(wen)定(ding)運(yun)行(xing)。
huanjingzhongdezaoshengyekenengduichuanganqishuchuchanshengbuliangyingxiang。cishiyingshiyongdizaoshengchuanganqi,huozhezaichuanganqishuchushangyingyongshuzilvbojishu,yijianshaozaoshengdeyingxiang。dianciganraokenenglaiziqitadianzishebei,duihuanjingguangchuanganqixingnengchanshengganrao。yincizaishejizhongkaolvkangganraoxing,huozhezaichuanganqizhouweiyingyongpingbicuoshi,yijianshaodianciganrao。
綜(zong)合(he)利(li)用(yong)上(shang)述(shu)的(de)解(jie)決(jue)方(fang)案(an),可(ke)以(yi)提(ti)高(gao)環(huan)境(jing)光(guang)傳(chuan)感(gan)器(qi)在(zai)不(bu)同(tong)應(ying)用(yong)場(chang)景(jing)下(xia)的(de)穩(wen)定(ding)性(xing)和(he)準(zhun)確(que)性(xing)。選(xuan)擇(ze)和(he)設(she)計(ji)應(ying)隨(sui)著(zhe)特(te)定(ding)應(ying)用(yong)需(xu)求(qiu)而(er)有(you)所(suo)不(bu)同(tong),因(yin)此(ci)在(zai)應(ying)用(yong)中(zhong)要(yao)根(gen)據(ju)具(ju)體(ti)情(qing)況(kuang)進(jin)行(xing)調(tiao)整(zheng)。
總結
環huan境jing光guang傳chuan感gan器qi現xian已yi廣guang泛fan應ying用yong於yu各ge種zhong信xin息xi通tong信xin產chan品pin中zhong。它ta們men不bu僅jin能neng夠gou智zhi能neng調tiao節jie顯xian示shi屏ping亮liang度du,優you化hua用yong戶hu的de視shi覺jiao體ti驗yan,還hai通tong過guo精jing確que控kong製zhi功gong耗hao,顯xian著zhu延yan長chang設she備bei的de使shi用yong時shi間jian。在zai攝she影ying和he照zhao明ming領ling域yu,環huan境jing光guang傳chuan感gan器qi通tong過guo偵zhen測ce並bing適shi應ying環huan境jing光guang源yuan變bian化hua,顯xian著zhu提ti升sheng了le設she備bei的de表biao現xian,市shi場chang應ying用yong相xiang當dang廣guang泛fan。本ben文wen中zhong介jie紹shao的de環huan境jing光guang傳chuan感gan器qi相xiang關guan信xin息xi,相xiang信xin將jiang有you助zhu您nin設she計ji與yu選xuan擇ze環huan境jing光guang傳chuan感gan器qi。若ruo有you任ren何he想xiang法fa,歡huan迎ying與yu我wo們men交jiao流liu討tao論lun。
文章來源:DigiKey得捷
免責聲明:本文為轉載文章,轉載此文目的在於傳遞更多信息,版權歸原作者所有。本文所用視頻、圖片、文字如涉及作品版權問題,請聯係小編進行處理。
推薦閱讀:
貿澤推出全新汽車資源中心幫助工程師了解並引領EV/HEV技術的未來
- 噪聲中提取真值!瑞盟科技推出MSA2240電流檢測芯片賦能多元高端測量場景
- 10MHz高頻運行!氮矽科技發布集成驅動GaN芯片,助力電源能效再攀新高
- 失真度僅0.002%!力芯微推出超低內阻、超低失真4PST模擬開關
- 一“芯”雙電!聖邦微電子發布雙輸出電源芯片,簡化AFE與音頻設計
- 一機適配萬端:金升陽推出1200W可編程電源,賦能高端裝備製造
- 築基AI4S:摩爾線程全功能GPU加速中國生命科學自主生態
- 一秒檢測,成本降至萬分之一,光引科技把幾十萬的台式光譜儀“搬”到了手腕上
- AI服務器電源機櫃Power Rack HVDC MW級測試方案
- 突破工藝邊界,奎芯科技LPDDR5X IP矽驗證通過,速率達9600Mbps
- 通過直接、準確、自動測量超低範圍的氯殘留來推動反滲透膜保護
- 車規與基於V2X的車輛協同主動避撞技術展望
- 數字隔離助力新能源汽車安全隔離的新挑戰
- 汽車模塊拋負載的解決方案
- 車用連接器的安全創新應用
- Melexis Actuators Business Unit
- Position / Current Sensors - Triaxis Hall




