PIR全稱為Passive Infra-Red,稱作被動紅外傳感器(又被稱為Pyroelectric Infrared——熱釋電紅外線傳感器)是shi近jin年nian來lai發fa展zhan起qi來lai的de一yi種zhong新xin型xing高gao靈ling敏min度du探tan測ce元yuan件jian,是shi一yi種zhong能neng檢jian測ce人ren體ti發fa射she的de紅hong外wai線xian而er輸shu出chu電dian信xin號hao的de傳chuan感gan器qi。它ta能neng組zu成cheng防fang入ru侵qin報bao警jing器qi或huo各ge種zhong自zi動dong化hua節jie能neng裝zhuang置zhi。它ta能neng以yi非fei接jie觸chu形xing式shi檢jian測ce出chu人ren體ti輻fu射she的de紅hong外wai線xian能neng量liang的de變bian化hua,並bing將jiang其qi轉zhuan換huan成cheng電dian壓ya信xin號hao輸shu出chu。將jiang這zhe個ge電dian壓ya信xin號hao加jia以yi放fang大da,便可驅動各種控製電路,如作電源開關控製、防盜防火報警等。
紅外線傳感器是將紅外輻射能轉換成電能的一種光敏元件,通常將紅外線傳感器分為熱型和光子型兩種。熱釋電紅外傳感器是利用紅外輻射的熱輻射作用引起元件本身的溫度變化,其探測率、響應速度都不如光子型傳感器。但由於熱釋電型傳感器可在室溫下使用,靈敏度與波長無關,所以應用領域廣。通用性好的熱型傳感器有熱電堆、熱敏電阻測輻射熱計、高萊管等。其中,利用鐵電體熱釋電效應的熱釋電型紅外傳感器(PIR)靈敏度高,可以廣泛地用於民用領域。
2. 無源紅外傳感器是如何工作的?
PIR傳chuan感gan器qi的de工gong作zuo原yuan理li是shi熱re釋shi電dian效xiao應ying。當dang一yi些xie晶jing體ti受shou熱re時shi,在zai晶jing體ti兩liang端duan將jiang會hui產chan生sheng數shu量liang相xiang等deng而er符fu號hao相xiang反fan的de電dian荷he,這zhe種zhong由you於yu熱re變bian化hua產chan生sheng的de電dian極ji化hua現xian象xiang,被bei稱cheng為wei熱re釋shi電dian效xiao應ying。通tong常chang,晶jing體ti自zi發fa極ji化hua所suo產chan生sheng的de束shu縛fu電dian荷he被bei來lai自zi空kong氣qi中zhong附fu著zhe在zai晶jing體ti表biao麵mian的de自zi由you電dian子zi所suo中zhong和he,其qi自zi發fa極ji化hua電dian矩ju不bu能neng表biao現xian出chu來lai。當dang溫wen度du變bian化hua時shi,晶jing體ti結jie構gou中zhong的de正zheng負fu電dian荷he重zhong心xin相xiang對dui移yi位wei,自zi發fa極ji化hua發fa生sheng變bian化hua,晶jing體ti表biao麵mian就jiu會hui產chan生sheng電dian荷he耗hao盡jin,電dian荷he耗hao盡jin的de狀zhuang況kuang正zheng比bi於yu極ji化hua程cheng度du。下xia圖tu表biao示shi了le熱re釋shi電dian效xiao應ying形xing成cheng的de原yuan理li。
reshidianchuanganqiliyongdezhengshireshidianxiaoying,shiyizhongwenduminganchuanganqi。tayoutaociyanghuawuhuoyadianjingtiyuanjianzucheng,yuanjianlianggebiaomianzuochengdianji,dangchuanganqijiancefanweineiwenduyouΔT的變化時,熱釋電效應會在兩個電極上會產生電荷ΔQ,即在兩電極之間產生一微弱電壓ΔV。由於它的輸出阻抗極高,所以傳感器中有一個場效應管進行阻抗變換。熱釋電效應所產生的電荷ΔQ會跟空氣中的離子所結合而消失,當環境溫度穩定不變時,ΔT=0,傳感器無輸出。當人體進入檢測區時,因人體溫度與環境溫度有差別,產生ΔT,則有信號輸出;若人體進入檢測區後不動,則溫度沒有變化,傳感器也沒有輸出,所以這種傳感器能檢測人體或者動物的活動。
人體溫度大約為36°-37°,輻射出的波長在一定範圍。濾光片可以隻讓這個波長範圍的紅外線通過,使得 PIR傳感器隻對人體敏感,而不受太陽、燈光等其它熱源影響,上圖2為PIR傳感器結構與簡易內部電路。
由於PIR隻能檢測到距離有限。如果在外麵加上一個菲涅爾透鏡(下圖),把外部的光線會聚到 PIR 上,增加進光量,則可大大增加 PIR 的檢測距離和角度。同時,通過控製菲涅耳透鏡內部的角度,可以控製焦距,製作出檢測距離不同.的 PIR。做完這些工作之後,有了一定的檢測距離和角度。但是人體必須經過整個檢測區域才能產生兩次變化(進入檢測區和離開檢測區)。我(wo)們(men)希(xi)望(wang)能(neng)夠(gou)檢(jian)測(ce)到(dao)更(geng)小(xiao)幅(fu)度(du)的(de)移(yi)動(dong),捕(bu)獲(huo)更(geng)多(duo)的(de)變(bian)化(hua)信(xin)號(hao)。在(zai)菲(fei)涅(nie)爾(er)透(tou)鏡(jing)上(shang)做(zuo)點(dian)變(bian)化(hua),把(ba)檢(jian)測(ce)區(qu)分(fen)成(cheng)若(ruo)幹(gan)個(ge)小(xiao)格(ge),間(jian)隔(ge)的(de)區(qu)域(yu)會(hui)把(ba)光(guang)反(fan)射(she)出(chu)去(qu)。這(zhe)樣(yang)整(zheng)個(ge)檢(jian)測(ce)區(qu)就(jiu)變(bian)成(cheng)若(ruo)幹(gan)個(ge)相(xiang)鄰(lin)的(de)靈(ling)敏(min)區(qu)和(he)盲(mang)區(qu)。當(dang)人(ren)體(ti)移(yi)動(dong)時(shi),會(hui)經(jing)過(guo)一(yi)個(ge)靈(ling)敏(min)區(qu),又(you)進(jin)入(ru)一(yi)個(ge)盲(mang)區(qu)…… 最後產生連續的脈衝信號。
菲涅爾透鏡可以聚光,為傳感器提供更大範圍的紅外光。
好hao了le,現xian在zai我wo們men有you了le一yi個ge更geng大da的de範fan圍wei。但dan是shi實shi際ji上shang我wo們men有you兩liang個ge傳chuan感gan器qi,更geng重zhong要yao的de是shi,我wo們men不bu需xu要yao兩liang個ge非fei常chang大da的de感gan應ying區qu域yu矩ju形xing,而er是shi需xu要yao分fen散san的de多duo個ge小xiao區qu域yu。因yin此ci,我wo們men要yao做zuo的de是shi將jiang透tou鏡jing分fen成cheng多duo個ge部bu分fen,每mei個ge部bu分fen都dou是shi菲fei涅nie爾er透tou鏡jing。
上麵這張微距照片展示了每個切麵上不同的菲涅爾透鏡;
由上文可知,人體都有恒定的體溫,一般在37°C左右,會發出10 umzuoyoutedingbochangdehongwaixian,beidongshihongwaitantoujiushikaotancerentifashedehongwaixianerjinxinggongzuode。hongwaixiantongguofeinieerlvguangpianzengqianghoujujidaoreshidianyuanjian,zhezhongyuanjianzaijieshoudaorentihongwaifushebianhuashijiuhuishiqudianhepingheng,xiangwaishifangdianhe,houjingjiancechulihoujiunengchanshengbaojingxinhao。beidonghongwaitantou,qichuanganqibaohanlianggehuxiangchuanlianhuobingliandereshidianyuanjian,erqiezhichengdelianggedianjihuafangxiangzhenghaoxiangfan(如下圖所示),環境背景輻射對兩個熱釋元件幾乎具有相同的作用,使其產生釋電效應相互抵消,於是探測器無信號輸出。
3. 如何應用無源紅外傳感器?
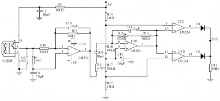
由於PIR傳感器收集到的數據經過電路的輸出的電壓信號太微弱,需經過放大電路,過濾掉噪聲幹擾,提取有用的信號放大。後級放大電路包括:帶通濾波、兩級高增益放大、比較電路。下圖為PIR前置放大電路設計圖
上圖中熱釋電傳感器D端和5V電源間串聯10kΩ電阻,用於降低射頻幹擾,G端接地,S端接47 kΩ負載電阻,偏置電壓約為1 V。傳感器輸出直接耦合到低噪聲運放(LM324構成的帶通濾波和第一級放大電路的反向輸入端,再由電阻R6、電容C8耦合到第二級反向放大電路進行進一步濾波、放大。 熱釋電紅外傳感器的應用很廣,大體可分為定性測量和定量測量兩類。 定量測量是測量紅外光源的溫度T,是一種非接觸的測定溫度的方法。它的基本依據如下,首先輻射能流密度ωλ可表示為:
式中, ωλ為輻射率,相當於對絕對黑體的修正,是一個小於等於1的數;h為普朗克常數;λ為波長,c為光速;k為波爾茲曼常數;T為絕對溫度。
由上圖可知,無源紅外報警器裝置的工作流程是:物(wu)體(ti)射(she)出(chu)的(de)紅(hong)外(wai)線(xian)先(xian)通(tong)過(guo)菲(fei)涅(nie)爾(er)透(tou)鏡(jing),然(ran)後(hou)到(dao)達(da)熱(re)釋(shi)電(dian)紅(hong)外(wai)探(tan)測(ce)器(qi)。這(zhe)時(shi),熱(re)釋(shi)電(dian)紅(hong)外(wai)探(tan)測(ce)器(qi)將(jiang)輸(shu)出(chu)脈(mai)衝(chong)信(xin)號(hao),脈(mai)衝(chong)信(xin)號(hao)經(jing)放(fang)大(da)和(he)濾(lv)波(bo)後(hou),由(you)電(dian)壓(ya)比(bi)較(jiao)器(qi)將(jiang)其(qi)與(yu)基(ji)準(zhun)值(zhi)進(jin)行(xing)比(bi)較(jiao),當(dang)輸(shu)出(chu)信(xin)號(hao)達(da)到(dao)一(yi)定(ding)值(zhi)時(shi),報(bao)警(jing)電(dian)路(lu)發(fa)出(chu)警(jing)報(bao)。 熱釋電紅外傳感器和少量外接元器件構成被動式的熱釋電紅外開關。在民用領域中可廣泛應用。可做為白熾燈、熒光燈、蜂鳴器、自動門、電風扇、烘幹機和自動洗手池等裝置的自動快速開啟的自動感應開關,特別適用於企業、賓館、商場、庫房及家庭的過道、走廊等敏感區域,或用於安全區域的自動燈光、照明和報警係統。
TCRT1000是一種常見的紅外反射傳感器,它由發射裝置和接收裝置組成。以下是TCRT1000傳感器的具體介紹:
工作原理: 當(dang)發(fa)射(she)裝(zhuang)置(zhi)發(fa)送(song)紅(hong)外(wai)光(guang)束(shu)時(shi),如(ru)果(guo)有(you)物(wu)體(ti)遮(zhe)擋(dang)在(zai)傳(chuan)感(gan)器(qi)前(qian)方(fang),紅(hong)外(wai)光(guang)束(shu)會(hui)被(bei)物(wu)體(ti)反(fan)射(she)回(hui)傳(chuan)感(gan)器(qi)的(de)接(jie)收(shou)裝(zhuang)置(zhi)。接(jie)收(shou)裝(zhuang)置(zhi)接(jie)收(shou)到(dao)反(fan)射(she)的(de)紅(hong)外(wai)光(guang)信(xin)號(hao)後(hou)會(hui)產(chan)生(sheng)電(dian)信(xin)號(hao)輸(shu)出(chu)。
功能特點:
普通列表項目適用於檢測物體是否存在、計數和跟蹤物體等應用場景;
普通列表項目靈敏度調節:通過調整傳感器上的靈敏度調節旋鈕,可以根據需要調整靈敏度;
普通列表項目可以在室內和室外環境中使用;
普通列表項目采用數字輸出方式,方便與其他電路連接和集成。
技術參數:
普通列表項目工作電壓:3.3V - 5V;
普通列表項目工作電流:≤25mA;
普通列表項目工作溫度:-25℃ to +85℃;
普通列表項目探測範圍:最大可達10mm。
目前PIR傳感器有以下的用處:
安防係統:PIR傳感器常用於安防係統,例如家庭安全係統或辦公室安全係統。當有人進入被監控的區域時,PIR傳感器會檢測到其體溫所產生的紅外輻射變化,並觸發警報或其他相應的安全措施。
照明控製:PIR傳感器可用於自動控製照明係統。通過檢測房間內是否有人活動,PIR傳感器可以向控製器發送信號,從而控製燈光的開關和亮度,實現智能節能的照明係統。
自動化係統:PIR傳感器也廣泛應用於建築自動化係統,如自動門、自動電梯和自動洗手間等。當有人接近時,PIR傳感器可以檢測到並觸發相應的自動化操作,提供方便性和舒適性。
能源管理:PIRchuanganqikeyongyunengyuanguanlixitong,liruguanlibangongshihuoshangdianzhongdekongtiaohegongnuanxitong。dangjiancedaomeiyourenhuodongshi,chuanganqikeyizidongjiangdihuoguanbinengyuanxiaohaojiaogaodeshebei,yijieshengnengyuan。
應用於健康監測:在醫療領域,PIR傳感器可用於監測人體的運動和活動,例如睡眠監測、老年人護理等。通過檢測身體的微小運動,傳感器可以提供有關人體活動模式和健康狀況的信息。
4. 主要的無源紅外傳感器供應商
意法半導體(STMicroelectronics):作為全球領先的半導體公司之一,意法半導體提供了多種無源紅外傳感器產品,包括接近傳感器、手勢識別傳感器和紅外遙控解碼器。
美國電氣(Vishay):美國電氣是一家專注於電子元件製造的公司,其產品線包括多種無源紅外傳感器,如紅外接收器、紅外發射器和紅外光柵。
希捷科技(Seagate Technology):希(xi)捷(jie)科(ke)技(ji)是(shi)一(yi)家(jia)專(zhuan)注(zhu)於(yu)硬(ying)盤(pan)驅(qu)動(dong)器(qi)和(he)存(cun)儲(chu)解(jie)決(jue)方(fang)案(an)的(de)公(gong)司(si),其(qi)產(chan)品(pin)中(zhong)也(ye)包(bao)含(han)無(wu)源(yuan)紅(hong)外(wai)傳(chuan)感(gan)器(qi),用(yong)於(yu)硬(ying)盤(pan)驅(qu)動(dong)器(qi)的(de)故(gu)障(zhang)診(zhen)斷(duan)和(he)校(xiao)準(zhun)等(deng)功(gong)能(neng)。
森霸傳感:森霸傳感科技是國內熱釋電紅外傳感器龍頭廠商,有19年傳感器自主研發經驗,是國產中紅外傳感器廠商的中流砥柱。
5. 參考案列
針對與本次無源紅外傳感器,我們采用了GY——906無源紅外溫度傳感器(基本原理與PIR傳感器沒有太大差別)與基於RP2040的邏輯/協議/信號調試助手——十二指神探進行聯接,通過micropython語言來
編譯相關代碼,實現其功能:
代碼如下:
from machine import Pin, I2C import time
i2c = I2C(1, scl=Pin(23), sda=Pin(22)) address = 0x5A
while True:
i2c.writeto(address, bytearray([0x07])
time.sleep_ms(500)
# 讀取溫度數據
data = i2c.readfrom(address, 3)
temp_raw = (data[0] << 8) + data[1]
temp_celsius = (temp_raw * 0.02) - 273.15
temp_fahrenheit = (temp_celsius * 9 / 5) + 32
print("Temperature: {:.2f}°C / {:.2f}°F".format(temp_celsius, temp_fahrenheit))
time.sleep(1)




