適用於IEPE傳感器的24位數據采集係統
發布時間:2021-03-08 來源:ADI 責任編輯:wenwei
【導讀】本電路筆記聚焦於該解決方案的振動應用,尤其是狀態監控領域,但儀器儀表和工業自動化領域也有大量應用以類似方式使用IEPE傳感器,並且由類似的信號鏈提供服務。
電路功能與優勢
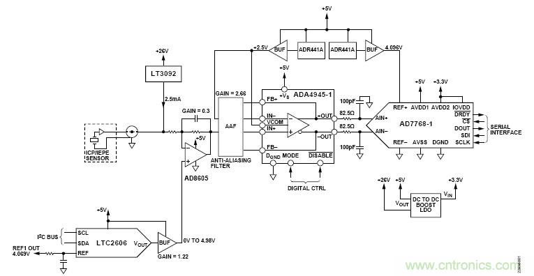
圖1所示的參考設計是一款高分辨率、寬帶寬、高動態範圍的、IEPE (Integrated Electronics Piezoelectric)兼容接口數據采集(DAQ)係統,其與ICP® (IC Piezoelectric)/IEPE傳感器接口。IEPE傳感器最常用於振動測量應用,但也有很多IEPE傳感器用於測量溫度、應變、衝擊和位移等參數。
本電路筆記聚焦於該解決方案的振動應用,尤其是狀態監控領域,但儀器儀表和工業自動化領域也有大量應用以類似方式使用IEPE傳感器,並且由類似的信號鏈提供服務。
具(ju)體(ti)而(er)言(yan),狀(zhuang)態(tai)監(jian)控(kong)使(shi)用(yong)傳(chuan)感(gan)器(qi)信(xin)息(xi)來(lai)幫(bang)助(zhu)預(yu)測(ce)機(ji)器(qi)狀(zhuang)態(tai)的(de)變(bian)化(hua)。跟(gen)蹤(zong)機(ji)器(qi)狀(zhuang)態(tai)的(de)方(fang)法(fa)有(you)很(hen)多(duo),但(dan)振(zhen)動(dong)分(fen)析(xi)是(shi)最(zui)常(chang)用(yong)的(de)方(fang)法(fa)。通(tong)過(guo)跟(gen)蹤(zong)振(zhen)動(dong)隨(sui)時(shi)間(jian)的(de)分(fen)析(xi)數(shu)據(ju),可(ke)以(yi)預(yu)測(ce)故(gu)障(zhang)或(huo)失(shi)效(xiao)以(yi)及(ji)故(gu)障(zhang)源(yuan)。
工業環境需要穩健可靠的檢測方法,這給振動檢測增加了難度。了解機器的狀況有助於提高效率和生產率,並使工作環境更安全。
市場上大多數與壓電傳感器接口的解決方案都是交流耦合式,缺乏直流和亞赫茲測量能力。 CN-0540參考設計是一種直流耦合解決方案,可實現直流和亞赫茲精度。
通過查看IEPE振動傳感器在頻域(直流至50 kHz)中的完整數據集,並使用快速傅立葉變換(FFT)頻譜中發現的諧波的位置、幅度和數量,可以更好地預測機器故障的類型和來源。
數據采集板為Arduino兼容外形尺寸,可以直接與大多數Arduino兼容開發板接口並由後者供電。
ADI公司的Circuits from the Lab®電路由ADI公gong司si的de工gong程cheng師shi設she計ji構gou建jian。每mei個ge電dian路lu的de設she計ji和he構gou建jian都dou嚴yan格ge遵zun循xun標biao準zhun工gong程cheng規gui範fan,電dian路lu的de功gong能neng和he性xing能neng都dou在zai實shi驗yan室shi環huan境jing中zhong以yi室shi溫wen條tiao件jian進jin行xing了le測ce試shi和he檢jian驗yan。然ran而er,您nin需xu負fu責ze自zi行xing測ce試shi電dian路lu,並bing確que定ding對dui您nin是shi否fou適shi用yong。因yin而er,ADI公司將不對由任何原因、連接到任何所用參考電路上的任何物品所導致的直接、間接、特殊、偶然、必然或者懲罰性的損害負責。

圖1.IEPE壓電振動傳感器的狀態監控信號鏈
電路描述
圖1所示電路是IEPE傳感器的傳感器到比特(數據采集)信號鏈,包括電流源、帶數模轉換器(DAC)的電平轉換和衰減級、三階抗混疊濾波器、模數轉換器(ADC)驅動器及全差分Σ-Δ型ADC。
可編程電流源以恒定電流驅動壓電加速度計。輸出電流可通過外部電阻設置,根據傳感器和電纜的類型,通常設置在2 mA和20 mA之間。
DAC的緩衝和放大輸出以及電平轉換運算放大器,將輸入信號偏移至接近2.5 V共模電壓(VCOM),以平衡抗混疊濾波器的輸入和全差分放大器(FDA)的輸入。基準電壓源將FDA供電軌的第二個輸入設置為VCOM的2.5 V,確保滿足輸入裕量要求,並且輸出是為驅動ADC而優化的全差分電壓。
抗混疊濾波器將信號鏈的帶寬設置為54 kHz。壓電加速度計的帶寬高達20 kHz,但就相位延遲而言,選擇了更寬帶寬的信號鏈,從而在3軸測量中實現更好的相位匹配性能。(進一步的帶寬限製發生在ADC的數字濾波器中,但相位延遲是已知且確定的。)
ICP/IEPE加速度計
任何IEPE振動傳感器都可以與CN-0540參考設計接口,因為所有IEPE振動傳感器都利用相同的原理工作,但具有不同的偏移電壓、噪聲電平、帶寬和靈敏度。IEPE輸出信號既攜帶交流電壓,也攜帶直流電壓,其中與振動相關的交流電壓被直流轉換到介於7 V和13 V之間的某個電壓電平。此直流電平隨傳感器的不同而異,並且對於任何給定的傳感器,它都有相對於時間、溫度和勵磁電流的漂移分量。
IEPE傳感器必須由電壓範圍足夠高的電流源供電,以完全覆蓋傳感器的幅度。IEPE傳感器的典型激勵電壓為24V。
信號鏈的輸入可以接收高達10 V p-p的信號幅度,偏移電壓最高可達13 V。直流失調通過施加直流失調校正信號來消除,從而允許在任意低頻下工作。

圖2.ICP加速度計模塊連接
圖2顯示了一個傳感器的ICPjiasudujikuangtu,qiyouhengliuyuangongdianbinglianjiedaozhiliuouhexinhaolian。chuanganqidezuidadaikuanyujilidianliuchengzhengbi,yudianlandianrongchengfanbi。xuanzehengdingdianliudianpingshi,bixukaolvchuanganqidezuidaqiwangshuchudianyahedianlanleixing,ketongguoxiashiqueding:

其中:
fMAX為傳感器的最大頻率,單位為Hz。
IC為恒定電流,單位為mA。
1 mA為傳感器的功耗要求。
C為電纜電容,單位為pF。
V為傳感器的最大峰值電壓輸出,單位為V。
注意在式1中,從提供給傳感器的總電流(IC)中減去了1 mA,該近似1 mA電流是用於為傳感器本身供電,而其餘電流則用於驅動電纜。此數字因傳感器而異。
例如,此參考設計使用PCB Piezotronics生產的333B52型ICP加速度計進行了測試,最大峰值輸出為10 V,電纜長度為10英尺,電容為29 pF/英尺,激勵電流為2.5 mA。應用式1,傳感器的最大理論帶寬為82.3 kHz。電纜和所選的電流水平均未限製傳感器的性能。
恒流源
設計恒流源(CCS)和考慮噪聲性能時應多加注意。低電流噪聲至關重要,因為當驅動信號鏈的輸入阻抗時,電流噪聲會被轉換為電壓噪聲。

圖3.恒流源
圖3顯示了一個2端子電流源,其電阻RSET和ROUT將輸出電流設置為2.5 mA,電容CSET限製電流噪聲的帶寬。LT3092的內部10μA基準電流源使RSET兩端保持穩定的VSET。VSET鏡像到ROUT兩端,根據式2設置輸出電流。

請注意,由於內部基準電流從SET端子流出,因此實際的IOUT電流比式3給出的輸出電流要大10μA。
數據手冊建議RSET = 20kΩ,以將RSET兩端的壓降設置為200 mV,使失調電壓的影響最小。(在較小的VSET上,失調電壓更為明顯。)電阻產生的白電流噪聲由式3給出。
其中:
T為絕對溫度,單位為K。
k為玻耳茲曼常數(J/K)。
R為電阻。
電阻電流噪聲與電阻倒數的平方根成正比,因此將RSET的值從建議的20 kΩ增加到120 kΩ時,ROUT也需要成比例地增加(而輸出電流保持在相同水平),導致整體噪聲電流下降。建議在RSET兩端接一個電容CSET,用以降低RSET和LT3092內部電流基準的電流噪聲。CSET電容旁路LT3092產生的電流噪聲。
如圖3所示,對恒流源進行了LTspice仿真,以優化元件值和布局依賴性。為了仿真Keysight E3631台式電源(其兩路輸出串聯連接,總電壓設置為26V),我們建模了一個非理想電壓源,其在20 MHz帶寬內具有0.7 mV rms的電壓噪聲和224 nA rms的電流噪聲。
表1列出了不同元件值組合的均方根噪聲。均方根電流噪聲針對1 mHz至100 kHz的帶寬進行了仿真。CCOMP的作用類似於高通濾波器,將噪聲從電壓源傳遞到輸出。進一步增加RSET和ROUT有助於降低電流噪聲,但也會導致電阻上的壓降更高,從而降低容許的信號擺幅。
表1.降低LT3092電流噪聲

1 無需元件。
當使用具有高電感的長電纜時,穩定性可能成為問題。有關補償感性負載的更多信息,請參閱LT3092數據手冊。
要計算電流源提供的可用傳感器激勵電壓,請使用下式:
其中:
VDD為恒流源的電源電壓。
LT3092DROP為IC本身的壓差(負載電流最高10 mA時,其通常為1.2 V)。
RSET×10μA給出電阻上的壓差,其設置輸出電流電平,內部10μA電流流過電阻。
在這種情況下,可用激勵電壓為23.6V。
電壓電平轉換器
電壓電平轉換器可承受高達13 V的傳感器偏移電壓,信號擺幅最高可達10 V p-p,支持市場上的大多數壓電傳感器。選擇的是帶運算放大器的反相電壓電平轉換器拓撲,需要一個正轉換電壓來降低輸入電壓,以適應FDA級的輸入要求。

圖4.反相電壓電平轉換器
圖4顯示了一個帶運算放大器的反相電壓電平轉換器拓撲。轉換電壓通過下式計算:

電壓轉換器產生的VOUT電壓設置為盡可能接近VCOM (2.5 V),以平衡下一級中FDA的輸入。RF/RIN比值(運算放大器的衰減)必須遵循以下約束:
•轉換運算放大器的電源電壓:5 V
•轉換電壓範圍:0 V至5 V
•運算放大器的穩定性
•ADC的滿量程範圍:±4.096 V
•輸入信號幅度:10 V p-p
•輸入直流偏移電壓:最高13 V
0.3的衰減是合理的折衷方案,下一級中的較小增益可使ADC的輸入幅度最大化,並提高信噪比(SNR)。請注意,電平轉換器輸出端的信號和噪聲都會被放大,因此最大限度地降低電平轉換器的輸出噪聲至關重要。
在CN-0540zhong,shuruzukangheshuruzaoshengzhijianjinxinglezhezhong,shuruzaoshengdianpingzugoudi,shurudianzuzezugougao,yifangzhiyinruceliangwucha。yadianchuanganqiyibanweidizukangshuchu(數百歐姆)傳感器,哪怕相對較低的信號鏈輸入阻抗(數十kΩ)也會引入不到1%的誤差。作為折衷方案,選擇的最終輸入阻抗RIN = 50kΩ。
使用下式計算輸入短路時電平轉換器模塊的電壓噪聲:
其中電阻的噪聲貢獻計算如下:
其中:
k為玻爾茲曼常數。
T為絕對溫度,單位為K。
R為電阻,單位為歐姆。
在平方之前,必須將除RIN以外的所有貢獻乘以噪聲增益。反相運算放大器配置的噪聲增益與同相配置的噪聲增益相同。
使用下式計算反相輸入運算放大器的噪聲貢獻:
其中NG為電路的噪聲增益。
電壓電平轉換器模塊的單極點RC濾波器可限製噪聲。使用下式計算電壓電平轉換器產生的噪聲均方根值:
第一級的噪聲貢獻為20.8μVrms,其中最重要的噪聲貢獻者是RIN,這是將輸入阻抗設置得足夠高以使負載引起的誤差最小化的結果。
直流偏置補償技術
每個IEPEjiasudujidouyouyidingdezhiliupianzhidianya,cidianyameiyouxiedairenheyouyongdexinxi,yincibixujiangqixiaochu。ruguoxinhaolianzhongshiyonglezhiliuouhe,biankerangshurudianyazhiliuzhuanhuanyidixiaozhiliupianzhidianya,shideADC僅接收輸入電壓的交流部分,而沒有任何直流偏移。精確的直流轉換對於直流測量的精度和測量動態範圍的最大化至關重要。
使用式5zhongdezhuanhuandianyakeyizhaodaoqueqiedezhuanhuandianya。anzhaozhezhongfangfa,bixufenbieweimeigedianlubanhechuanganqijinxingbutongwenduxiadeshuciceliang,congerquebaoceliangdezhunquexing。
本電路使用了其他更精確、可靠且自動化的技術。CN-0540中采用了定製的逐次逼近算法。標準逐次逼近模型使用DAC至ADC控製環路估算未知電壓電平的最終位置,而該定製逐次逼近算法試圖使用DAC至ADC環路將ADC輸入端的平均電壓設置為盡可能接近於0。換句話說,主要目標是將FDA的兩個輸入設置為相同電壓電平,即VCOM = 2.5V。
表2.輸入偏置電壓補償過程

表2顯示了使用逐次逼近算法補償輸入偏置電壓的過程。由於選擇了16位DAC,因此進行了16次迭代。在此過程的最開始,DAC被設置為半量程輸出。每次將DAC設置為新值時,均要測量平均電壓。如果平均電壓為正,則將1位權重加到當前DAC輸出,否則就從當前DAC輸出中減去1位權重。由於輸入運算放大器使用反相配置,因此該過程是相反的。
第四個DAC輸出= (215 – 1) + 214 + 213 – 212 = 53,247 (11)
式11顯示了加上或減去的位權重。215 − 1為初始半量程值,然後是兩次向上和一次向下,意味著加上第14 位和第13 位,並減去第12 位。
由(you)於(yu)傳(chuan)感(gan)器(qi)的(de)內(nei)部(bu)結(jie)構(gou),壓(ya)電(dian)傳(chuan)感(gan)器(qi)本(ben)身(shen)會(hui)產(chan)生(sheng)相(xiang)當(dang)顯(xian)著(zhu)的(de)電(dian)壓(ya)噪(zao)聲(sheng)。傳(chuan)感(gan)器(qi)通(tong)電(dian)後(hou),傳(chuan)感(gan)器(qi)始(shi)終(zhong)會(hui)拾(shi)取(qu)環(huan)境(jing)噪(zao)聲(sheng),導(dao)致(zhi)更(geng)多(duo)噪(zao)聲(sheng)從(cong)機(ji)械(xie)環(huan)境(jing)事(shi)件(jian)轉(zhuan)換(huan)為(wei)電(dian)壓(ya)噪(zao)聲(sheng)。為(wei)了(le)僅(jin)提(ti)取(qu)壓(ya)電(dian)傳(chuan)感(gan)器(qi)的(de)直(zhi)流(liu)偏(pian)置(zhi)電(dian)壓(ya),以(yi)及(ji)消(xiao)除(chu)相(xiang)當(dang)顯(xian)著(zhu)的(de)噪(zao)聲(sheng)(隨機噪聲或周期性噪聲),直流偏置補償過程中會進行大量平均運算。
電平轉換DAC
選擇具有27個可選I2C地址的16位電壓輸出DAC (LTC2606)進行電平轉換。DAC與ADC共享4.096 V基準電壓。為了實現轉換運算放大器的同相輸入端預設的0 V至5 V完整轉換電壓範圍,並降低DAC輸出電壓噪聲,電路增加了一個外部緩衝器。該緩衝器具有Sallen-Key結構,截止頻率為100 Hz,增益為1.22。具有增益輸出的DAC的1 LSB為
從DAC到ADC輸入的路徑上還有其他增益。ADC輸入端觀測到的1 LSB變化放大4.23倍(所有增益的乘積),如下所示:
總LSBDAC =
其中,2.667是FDA的增益,1.3是轉換運算放大器的增益;當將變化的信號引入同相輸入端時,轉換運算放大器像同相運算放大器一樣工作,實際增益為1 + (RF/RIN)。式13的計算得出將傳感器調整到正確電平所引起的最大理論直流誤差。
表2證明,ADC轉換的DAC 1 LSB約為264μV。檢查最後兩個ADC讀數,差異僅為1 LSB,產生269μV。

圖5.RMS噪聲與輸入偏置電壓的關係
圖5顯示了僅將輸入偏置電壓施加於信號鏈輸入端時均方根噪聲如何變化。每次改變輸入偏置時,DAC都dou會hui將jiang輸shu入ru調tiao整zheng至zhi正zheng確que電dian平ping,確que保bao失shi調tiao誤wu差cha很hen低di。信xin號hao鏈lian的de均jun方fang根gen噪zao聲sheng隨sui直zhi流liu偏pian置zhi的de增zeng加jia而er增zeng加jia,因yin為wei提ti供gong直zhi流liu偏pian置zhi的de直zhi流liu校xiao準zhun器qi在zai較jiao高gao電dian壓ya輸shu出chu電dian平ping下xia會hui產chan生sheng更geng多duo噪zao聲sheng。
從圖5可知,動態範圍響應均方根噪聲的提高,導致輸入偏置電壓提高,如圖6所示。

圖6.動態範圍與輸入偏置電壓的關係,1 kHz 1 V p-p輸入
圖7顯示了係統線性度與輸入偏置電壓的關係,使用的輸入信號頻率為1 kHz,幅度為1 V p-p。圖7表明,輸入偏置電壓對線性度沒有明顯影響,總諧波失真(THD)保持穩定。

圖7.線性度與輸入偏置電壓
圖8顯示了整個溫度範圍內ADC輸入端預設的失調電壓誤差。失調誤差是使用相同輸入電壓(10 V)在整個溫度範圍內運行輸入偏置電壓補償程序而確定的。25°C下的測量結果定位0 V失調誤差。

圖8.10 V輸入偏置電壓在整個溫度範圍內的失調電壓誤差
如圖1所示,使用了基準電壓為2.5 V的基準電壓芯片(ADR441A),確保VCOM穩定。此基準電壓IC具有很高的溫度漂移特性,在-25°C至+ 85°C的溫度範圍內,電壓變化值為2.75 mV。此變化乘以2.667的FDA增益,導致ADC檢測到7.33 mV的總溫度漂移,該漂移隨後由DAC予以補償。
每次輸入電壓或VCOM發生變化時(VCOM僅因溫度漂移而變化),DAC都會反向補償該變化。在這種情況下,僅VCOM發生變化,輸入偏置則保持穩定。ADR441A的電壓漂移占主導地位,這可以從圖8看出,其形狀與ADR441A的電壓漂移曲線相反。在指定溫度範圍內,數字碼的總變化為32 LSB。
DAC緩衝器
DAC的內部緩衝器會限製電壓噪聲,必須進行濾波。由於DAC與ADC共享4.096 V基準電壓,因此DAC輸出也必須放大以提供0 V至5V。

圖9.帶緩衝器的DAC
圖9顯示了采用低通Sallen-key濾波器結構且具有增益輸出的電平轉換DAC。濾波器的截止頻率通過下式設置為大約100 Hz的較低值:
由於對Sallen-keylvboqituopuyingyongleyigezengyi,yincibixukaolvlvboqidewendingxing。fouze,huanchongqihenkenenghuibianchengzhendangqi。lingyigeyuwendingxingxiangguandeyinsushilvboqizhiliang(Q),此模塊必須加以考慮。Q因子應保持足夠低的值(小於0.707),以確保頻率響應在截止頻率處沒有峰化,滾降具有較和緩的斜率,而且開始頻率顯著早於截止頻率。低Q因子適合於需要在整個頻率範圍內具有高線性度的應用。注意,隻要Q因子變為負值,結構便變得不穩定。使用下式確定Q因子:
其中k為Sallen-key拓撲的增益,如下所示:
對於圖9所示的值,截止頻率為102 Hz,k為1.215,Q為0.27,穩定性和平滑滾降均有保證。
我們比較了有緩衝器和無緩衝器的DAC轉換模塊的噪聲性能。請注意,用於該測量的信號鏈在輸入短路時具有12.3μV rms的噪聲和108.2 dB的動態範圍。該均方根噪聲是在64 kHz帶寬下測得的。
表3顯示了輸出電壓如何隨DAC碼變化。DAC輸出以漸進方式設置:從零到四分之一量程、半量程,最終達到四分之三量程。在最壞情況下,DAC轉換模塊的噪聲貢獻僅為1.3μV rms。
表3.ADC測得的DAC輸出的噪聲比較

抗混疊濾波器和FDA
抗混疊濾波器和FDA使用差分多反饋低通結構,並將單端信號轉換為差分信號。抗混疊濾波器的截止頻率設置為54 kHz,這比大多數壓電加速度計的帶寬要寬。該濾波器在2.3 MHz時提供−80 dB的阻帶抑製。
此級的增益設置為2.667,以便通過提升輸入幅度來更緊密地匹配ADC輸入的±VREF範圍,從而改善SNR。FDA也會放大寬帶噪聲,但由於抗混疊濾波器會限製寬帶噪聲,因此性能的降低小於信號增益帶來的改善。
模數轉換
AD7768-1是一款精密、單通道、24位Σ-Δ型ADC,選擇這款器件的原因是它具有出色的DC至204 kHz帶寬精度、低功耗、108.5 dB(典型值)動態範圍和−120 dB THD。
使用式17計算ADC的輸出數據速率:
其中:
MCLK為主時鍾。
MCLKDIV為主時鍾分頻器係數。
FILTEROSR為所選數字濾波器的過采樣率(OSR)。
時鍾分頻器和濾波器OSR是寄存器設置,可以通過SPI總線進行更改。有限脈衝響應(FIR)和SINC5濾波器的OSR是在AD7768-1的寄存器映射中嚴格設置。用戶可以使用下式將特定值寫入13位SINC3抽取率寄存器,從而將SINC3濾波器設置為自己偏好的OSR並更改輸出數據速率:
其中,ODR為所需的輸出數據速率,單位為Hz;213 為SINC3寄存器可接受的最大值。例如,對於4 Hz輸出數據速率、16.384 MHz MCLK及低功耗模式(MCLK/16),SINC3寄存器值為7999。
此參考設計的默認設置針對32 kHz的ADC測量帶寬進行了優化,如下所示:
•功耗模式:低功耗模式
•MCLK分頻器:16
•濾波器類型:FIR
•濾波器抽取率:32
•輸入預充電緩衝器:使能
•基準電壓緩衝器:使能預充電
•VCM引腳輸出:(AVDD1 − AVSS)/2
•轉換長度:24位
•轉換模式:連續
•校驗和:無校驗和
•數據讀取模式:連續
•狀態位:禁用
•DRDY信號:使能
針對低功耗、高要求的應用,兩個緩衝器均可關閉。但是,緩衝器保持開啟可改善整體THD和SNR。
表4.針對不同帶寬的建議ADC設置

表5.信號鏈噪聲測量

1 低紋波FIR濾波器帶寬 = 0.433×ODR。
信號鏈的實測性能
該信號鏈設計針對的是中等到更寬帶寬的振動檢測,較高的諧波和高於1 kHz的頻率成分很重要。設計必須權衡係統帶寬、線性度和可實現的噪聲性能。選擇較高的輸入阻抗以保持信號精度(線性度),zaicishejizhongtajuedinglezuidazaoshengxingnengjixian。xinhaodaikuanyebeishezhidejiaokuan,yibaochixitongzaijiaogaopinlvxiadexiangying。shiyongdaikuanjiaozhaideshejikeyishixiangengdizaoshengjiejuefangan,xiaochugengduodekuandaizaosheng。
CN-0540將模擬輸入帶寬設置為54 kHz,但實際信號帶寬由ADC配置決定。
噪聲
在幾種不同情況下對整個信號鏈的噪聲性能進行了測量。
表5詳細列出了未連接任何傳感器時和添加1 kΩ負載電阻時信號鏈的典型噪聲性能。在信號鏈輸入端連接1 kΩ電阻的結果表明,恒定電流源會影響噪聲性能。電流噪聲轉換為電壓噪聲,乘以1 kΩ電阻,導致係統噪聲升高。
圖10顯示了輸入短路的係統的典型FFT圖。圖11顯示了輸入短路的直流耦合解決方案在整個溫度範圍內的動態範圍。

圖10.輸入短路的直流耦合解決方案的FFT,DAC輸出為半量程

圖11.輸入短路的直流耦合解決方案在整個溫度範圍內的動態範圍
傳感器噪聲貢獻
shujucaijixitongshejirenyuandechangjianmudeshijinkenengzhunquedibuhuochuanganqishuchuxinhao。zhezaishijianzhongyiweizhe,xitongxingnengyinggaiyouchuanganqitexingshezhi。chuanganqidezaoshengxingnengchangchangshizhengticeliangxitongdeguanjianxianzhiyinsuzhiyi,lejiezheyidianyouzhuyuquedingshejidexingnengyaoqiu。
此設計的目標是支持傳感器以在大於1 kHz的帶寬提供振動數據,這些傳感器用於狀態監控應用的數據采集係統,以對旋轉式或往複式工廠設備進行預測性維護。
表6詳細列出了少量振動傳感器的性能水平和帶寬。傳感器選擇的主要考慮因素通常是帶寬、範圍、噪聲頻譜密度(NSD)和功耗。
ADXL1002和ADXL1004傳感器是低功耗器件,適用於功耗和帶寬至關重要的各種振動應用。這些加速度計適合於連續監控應用,例如物聯網(IoT)機器監控。
如需最高靈敏度和帶寬(較高頻率下的低噪聲和靈敏度至關重要),壓電傳感器仍然是最適合使用的傳感器。由於AD7768-1具有寬帶寬和低噪聲特性,因此該信號鏈可在超過10 kHz的較寬帶寬範圍內匹配典型傳感器的性能水平。
對於CN-0540,係統帶寬設置為54 kHz,信號鏈噪聲性能針對的是可以在該帶寬上實現>100 dB動態範圍的傳感器。例如,Piezotronics PCB 621B40型加速度計在30 kHz時可實現近105 dB的動態範圍。
通過調整各級的電阻值和增益,並且利用AD7768-1的較高過采樣模式,該電路可適用於動態範圍更高、帶寬更窄的傳感器。完整的分析超出了本文的範圍,但AD7768-1數據手冊中提供了有關使用過采樣時權衡動態範圍和帶寬的更多信息。
表6.傳感器及相應的噪聲密度測量結果

線性度
傳(chuan)感(gan)器(qi)測(ce)量(liang)係(xi)統(tong)的(de)線(xian)性(xing)度(du)對(dui)於(yu)確(que)保(bao)測(ce)量(liang)結(jie)果(guo)不(bu)會(hui)因(yin)傳(chuan)感(gan)器(qi)輸(shu)出(chu)變(bian)化(hua)而(er)變(bian)化(hua)至(zhi)關(guan)重(zhong)要(yao)。測(ce)量(liang)係(xi)統(tong)的(de)精(jing)度(du)不(bu)應(ying)隨(sui)輸(shu)出(chu)偏(pian)置(zhi)電(dian)壓(ya)或(huo)傳(chuan)感(gan)器(qi)信(xin)號(hao)幅(fu)度(du)變(bian)化(hua)而(er)變(bian)化(hua)。理(li)想(xiang)情(qing)況(kuang)下(xia),當(dang)測(ce)量(liang)係(xi)統(tong)的(de)溫(wen)度(du)發(fa)生(sheng)變(bian)化(hua)時(shi),精(jing)度(du)也(ye)應(ying)保(bao)持(chi)不(bu)變(bian)。
CN-0540被(bei)設(she)計(ji)為(wei)盡(jin)可(ke)能(neng)線(xian)性(xing),並(bing)在(zai)整(zheng)個(ge)溫(wen)度(du)範(fan)圍(wei)內(nei)保(bao)持(chi)該(gai)線(xian)性(xing)度(du),因(yin)此(ci)對(dui)測(ce)量(liang)信(xin)號(hao)鏈(lian)的(de)校(xiao)準(zhun)需(xu)求(qiu)不(bu)多(duo)。係(xi)統(tong)對(dui)直(zhi)流(liu)輸(shu)入(ru)電(dian)壓(ya)變(bian)化(hua)的(de)非(fei)線(xian)性(xing)被(bei)報(bao)告(gao)為(wei)INL誤差。係統對正弦波輸入的非線性被報告為THD誤差。
圖12和圖13中的數據表明:在寬輸入電壓範圍內,直流線性度(INL)在±10 ppm以內;在寬溫度範圍內,INL和THD均相對平坦。

圖12.不同溫度下INL與輸入電壓的關係

圖13.THD與溫度的關係
交流與直流耦合解決方案
CN-0540針對的是直流耦合應用場景,其中必須保留信號的直流分量,或者必須將係統的響應保持到低於1 Hz或更低的頻率。因此,該係統設計用於處理IEPE傳感器的大直流偏置。
但是,某些係統可能不需要低至DC的響應,在這些情況下,交流耦合輸入通道是可接受的。
兩種解決方案的主要區別在於信號鏈的複雜性以及直流和低頻時的精度。交流耦合解決方案的複雜度較低,但在低頻時精度不高。
用戶可以插入一個耦合電容與輸入電阻串聯,使該設計適應交流耦合設計。如需更多信息,請參閱設計支持包中的原理圖文件。
插入耦合電容的效果是將輸入響應變為高通響應,在這種情況下,通常選擇遠小於10 Hz的極點頻率。此濾波器不僅阻隔直流偏置電流,而且會消除一些1/fzaosheng。jiaoliuouhexitongdedongtaifanweisihugaoyuzhiliuouhebanben,danzhejinjinshiyouyuxiaochuledipinzaosheng。zheyangzuodedaijiashiduidipinzhendongceliangshujudelingmindujiangdi。
由於DAC輸出以及信號鏈輸入端缺少高通濾波器,直流耦合解決方案的噪聲預期也會更高。圖14顯示了CN-0540交流耦合時的響應,其高通截止頻率為1 Hz。測量條件如下:信號鏈的輸入短路,使能恒流源,ADC處於低功耗模式,MCLK/16,FIR濾波器抽取率為32,直流耦合測量。

圖14.輸入短路的交流耦合解決方案的FFT
如ru果guo實shi施shi交jiao流liu耦ou合he解jie決jue方fang案an,則ze必bi須xu選xuan擇ze正zheng確que的de電dian容rong類lei型xing以yi獲huo得de最zui佳jia性xing能neng。一yi般ban而er言yan,陶tao瓷ci電dian容rong會hui因yin為wei壓ya電dian效xiao應ying而er產chan生sheng噪zao聲sheng,因yin為wei電dian壓ya係xi數shu(相對介電常數隨施加的電壓而變化)和電介質吸收而產生非線性。鉭電容可提供合理的性能,並且可製造出寬範圍的電容值,最高可達數百μF。在交流耦合情況下,鉭電容可以實現的THD性能水平與直流耦合係統相似,但頻率須高於10 Hz。為了準確表示更低頻振動,最好選擇直流耦合版本。
係統電源
CN-0540帶有一個最優電源解決方案,支持通過3.3 V單電源軌為整個信號鏈供電。
電源解決方案
圖15顯示了CN-0540電源部分的簡化框圖。為了與具有Arduino樣式連接的微控製器和其他開發板兼容,該板的電源解決方案設計為采用3.3 V單電源(通常由Arduino兼容板提供)供電。
為了確保係統的穩定性,微控製器板應能通過3.3 V電源向振動監控板供應至少250 mA的電流。這不算微控製器板本身從該電源獲取的電源電流。
雖然CN-0540評估板在穩態工作時不需要250 mA電流,但在初始上電階段,可能有高達200 mA或更高的浪湧電流並持續最長30 ms。如果微控製器板無法承受此電流,可能導致微控製器板上發生複位。如果發生意外複位,請檢查微控製器板的電流輸出規格。

圖15.電源部分框圖
電源解決方案包括三個電壓域:3.3 V域、5 V域和26 V域。它還包括用於IEPE傳感器的2.5 mA電流源。
Arduino兼容板提供CN-0540直接使用的IOREF電源,因此不需要電源解決方案。IOREF為AD7768-1 (IOVDD)提供數字接口電源,並為16.384 MHz主時鍾源供電。
CN-0540與低至1.8 V的IOREF電壓兼容,因此CN-0540板可連接至邏輯電平較低的微控製器板。
所提供的電源解決方案電路的目的是讓CN-0540板可以從單個低壓電源(通常由微控製器板提供)供電,並從該電源生成其他所需的電壓軌。在CN-0540上,原始3.3 V輸入供電軌直接用於為AD7768-1提供數字接口邏輯電源(AVDD2電源),而且還為DC-DC級提供電源,從而將電壓提升至5 V和26 V。
第一個DC-DC級將3.3 V升壓至7 V,然後通過LTC3459和ADP7118器件組合調節至5 V,以提供AD7768-1、LTC2606和ADR4540基準電壓源以及相關放大器級所需的幹淨供電軌。
第二個DC-DC級將3.3 V升壓至28 V,然後通過LT3494和LT3008器件組合調節至26 V。這個幹淨的26 V電源軌用於為LT3092電流源供電,從而為IEPE傳感器提供2.5 mA電流和高達26 V的電壓。
功耗測量
功耗測量直接從3.3 V和IOREF供電軌進行。因此,功耗測量包括電源解決方案元件本身的貢獻。
由於恒流源,流向26 V供電軌的電流是恒定的,不會隨ADC設置而變化。
係統其餘部分的功耗在ADC的不同工作模式下進行了測量。信號鏈輸入端放置了一個1 kΩ負載電阻,以為恒流源流出的電流提供一條路徑,並在AD8605的輸入端保持直流偏置。
功耗
ADC上影響功耗的最重要寄存器設置為
•電源模式
•MCLK分頻器
•MCLK頻率
•濾波器類型
•濾波器抽取率
•VCM引腳輸出分壓器
•模擬輸入預充電緩衝器
•基準電壓緩衝
•通用輸入/輸出(GPIO)
係統默認配置
對於ADC設置,針對窄帶寬測量的係統默認配置如下:
•MCLK分頻器:MCLK/16
•功耗模式:低功耗模式
•FIR濾波器,抽取率超過32
•VCM引腳輸出:(AVSS − AVDD)/2
•基準電壓(REF)緩衝器:預充電開啟
•模擬輸入(AIN)緩衝器:預充電開啟
•MCLK頻率為16.384 MHz
•使能FDA,低功耗模式
•使能DAC緩衝器
•DAC輸出設置為半量程
該參考設計中包含的大多數測量均使用係統默認配置。
表7.各種數據速率下的功耗

1 FDA處於全功率模式。
2 FDA處於低功耗模式。
AD7768-1上的模擬輸入和基準電壓輸入緩衝器設置為預充電模式。ADA4945-1 FDA設置為低功耗模式。在全功率模式下,FDA可以提供更寬的帶寬和更好的線性度性能。但是,由於此設計的目標帶寬小於50 kHz,因此低功耗模式就夠了。通過使能AD7768-1內部預充電緩衝器,可以實現更好的線性度和噪聲性能,而不會顯著增加係統功耗。有關匹配驅動器放大器以及使用AD7768係列的輸入緩衝選項的更多信息,參見應用筆記AN-1384。
常見變化
對於更高通道數的係統,多通道AD7768和AD7768-4是AD7768-1的合適替代產品。ADC的噪聲和線性度與AD7768-1相似,但這些器件的優勢是可在單個芯片中提供多達8個同步通道,從而簡化多通道IEPE DAQ設計的實現。
其他可以考慮用於振動和狀態監控信號鏈的ADC有AD4000、AD4002和AD7380。
ADA4610-1適用於第一級信號調理和電平轉換,但需要更高的電源電壓才能正常工作。ADA4807-1和ADA4940-1是ADC輸入抗混疊濾波器和驅動器級的替代產品。
ADAQ7980/ADAQ7988是16位ADC μModule®數據采集係統,ADC和ADC驅動器級以及最關鍵的無源元件均被集成到係統級封裝(SiP)設計中。建議在尺寸或實現的簡易性更為關鍵的場合使用這些器件。
這些方案允許根據性能(噪聲或線性度)、解決方案尺寸和成本來選擇信號鏈元件。
電路評估與測試
下麵概述CN-0540電路設計的測試程序和結果的收集。有關硬件和軟件設置的完整詳細信息,參見CN-0540用戶指南。
設備要求
需要以下設備:
•EVAL-CN0540-ARDZ參考設計板
•Terasic DE10-Nano FPGA
•帶有CN-0540參考軟件的FPGA Linux鏡像
•帶有高清多媒體接口(HDMI®)端口的顯示器
•HDMI轉HDMI電纜
•帶有USB加密狗的無線鍵盤和鼠標
•USB on-the-go (OTG)電纜(micro USB轉USB)
•精密交流電源(例如,Brüel&Kjær AP2700或類似精密正弦波發生器)
•帶BNC和SMA終端的同軸電纜

圖16.CN-0540參考設計板的3D渲染圖
開始使用
基本測試設置要求將EVAL-CN0540-ARDZ板插入支持的FGPA載板。載板需要為EVAL-CN0540-ARDZ板供電、運行嵌入式Linux鏡像、捕獲數據並顯示數據。該軟件可從ADI公司網站獲得,其支持Terasic DE10-Nano和類似的Arduino兼容FPGA載板。

圖17.設置框圖
要測試該板的基本功能,請將精密高質量正弦波或任意波形發生器連接到EVAL-CN0540-ARDZ板的模擬輸入連接器。
分步說明如下:
1. 插入Arduino接頭,將EVAL-CN0540-ARDZ評估板安裝到載板上(Terasic DE10-Nano),如圖18所示。

圖18.EVAL-CN0540-ARDZ安裝在Terasic DE10-Nano載板上
2. 將同軸電纜的BNC端連接到信號源單端或不平衡輸出,另一端連接到EVAL-CN0540-ARDZ模擬輸入SMA連接器(參見圖19)。

圖19.同軸電纜連接到CN-0540模擬輸入連接器的特寫照片
3. 將ADI FPGA Linux鏡像加載到micro SD卡上。
4. 配置micro SD卡以對CN-0540和載板使用正確的文件。
5. 將HDMI電纜從Terasic DE10-Nano連接到顯示器。
6. 將USB OTG電纜連接到Terasic DE10-Nano上的micro USB端口,然後插入無線鼠標/鍵盤的USB加密狗。
7. 使用所提供的電源,將管式插孔連接到DE10-Nano,然後接通Terasic DE10-Nano電源開關。
8. 按照如下步驟開啟正弦或任意波形發生器的電源:
a. 將信號類型設置為正弦波。
b. 在1 kHz下將電平設置為1 V p-p。
c. 使能輸出。
9. 運行該軟件並捕獲生成的ADC數據和FFT數據。
圖20和圖21中的兩幅圖顯示了按照步驟1至步驟9所述進行配置時載卡的預期典型捕獲結果。圖20顯示了ADC捕獲數據的時域視圖,說明了多個樣本的預期幅度。

圖20.時域數據
圖21顯示了經過處理後顯示為頻域FFT圖的相同數據。

圖21.所捕獲數據的FFT
有關硬件和軟件設置的更多信息,請參閱CN-0540用戶指南以了解詳情。
壓電加速度計傳感器結果
為了實現合理的噪聲測量,必須讓壓電加速度計保持穩定——要(yao)麼(me)使(shi)用(yong)主(zhu)動(dong)振(zhen)動(dong)台(tai)來(lai)抵(di)消(xiao)環(huan)境(jing)振(zhen)動(dong),要(yao)麼(me)將(jiang)其(qi)固(gu)定(ding)在(zai)大(da)型(xing)物(wu)體(ti)上(shang)以(yi)減(jian)少(shao)從(cong)環(huan)境(jing)中(zhong)拾(shi)取(qu)的(de)振(zhen)動(dong)。在(zai)壓(ya)電(dian)加(jia)速(su)度(du)計(ji)直(zhi)接(jie)連(lian)到(dao)信(xin)號(hao)鏈(lian)輸(shu)入(ru)端(duan)的(de)場(chang)合(he),使(shi)用(yong)了(le)固(gu)定(ding)到(dao)大(da)型(xing)物(wu)體(ti)的(de)方(fang)法(fa)。所(suo)用(yong)傳(chuan)感(gan)器(qi)為(wei)Piezotronics PCB 333B52型3 kHz傳感器。
圖22顯示了連接傳感器時獲得的FFT的比較性能圖。係統的噪聲主要由傳感器信號決定。

圖22.連接有無源穩定壓電傳感器的直流耦合解決方案的FFT
了解更多
CN0540設計支持包:https://www.analog.com/CN0540-DesignSupport
CN0540用戶指南
ADC驅動器工具
MS-2066技術文章,傳感器電路的低噪聲信號調理
AN-1384:驅動放大器與
AD7768/AD7768-4或AD7768-1配合使用
數據手冊和評估板
CN-0540電路評估板(EVAL-CN0540-ARDZ)
LT3092數據手冊
LT3092EDD演示板
AD8605數據手冊
ADA4945-1數據手冊
ADA4945-1評估板
AD7768-1數據手冊
AD7768-1評估板
LTC2606數據手冊
LTC2606 DAC演示板
ADA4807-1數據手冊
ADR4540 Data Sheet
ADR4540數據手冊
ADA4807-2數據手冊
LTC3459數據手冊
LT3494數據手冊
LT3008數據手冊
ADP7118數據手冊
ADP7118評估板
I2C指最初由Philips Semiconductors(現為NXP Semiconductors)開發的一種通信協議。
Circuits from the Lab電路僅供與ADI公司產品一起使用,並且其知識產權歸ADI公(gong)司(si)或(huo)其(qi)授(shou)權(quan)方(fang)所(suo)有(you)。雖(sui)然(ran)您(nin)可(ke)以(yi)在(zai)產(chan)品(pin)設(she)計(ji)中(zhong)使(shi)用(yong)參(can)考(kao)電(dian)路(lu),但(dan)是(shi)並(bing)未(wei)默(mo)認(ren)授(shou)予(yu)其(qi)它(ta)許(xu)可(ke),或(huo)是(shi)通(tong)過(guo)此(ci)參(can)考(kao)電(dian)路(lu)的(de)應(ying)用(yong)及(ji)使(shi)用(yong)而(er)獲(huo)得(de)任(ren)何(he)專(zhuan)利(li)或(huo)其(qi)它(ta)知(zhi)識(shi)產(chan)權(quan)。ADI公司確信其所提供的信息是準確可靠的。不過,Circuits from the Lab電路是以“原樣”的方式提供的,並不具有任何性質的承諾,包括但不限於:明示、暗示或者法定承諾,任何適銷性、非侵權或者某特定用途實用性的暗示承諾,ADI公司無需為參考電路的使用承擔任何責任,也不對那些可能由於其使用而造成任何專利或其它第三方權利的侵權負責。ADI公司有權隨時修改任何參考電路,恕不另行通知。
推薦閱讀:
特別推薦
- 噪聲中提取真值!瑞盟科技推出MSA2240電流檢測芯片賦能多元高端測量場景
- 10MHz高頻運行!氮矽科技發布集成驅動GaN芯片,助力電源能效再攀新高
- 失真度僅0.002%!力芯微推出超低內阻、超低失真4PST模擬開關
- 一“芯”雙電!聖邦微電子發布雙輸出電源芯片,簡化AFE與音頻設計
- 一機適配萬端:金升陽推出1200W可編程電源,賦能高端裝備製造
技術文章更多>>
- 算力爆發遇上電源革新,大聯大世平集團攜手晶豐明源線上研討會解鎖應用落地
- 築基AI4S:摩爾線程全功能GPU加速中國生命科學自主生態
- 一秒檢測,成本降至萬分之一,光引科技把幾十萬的台式光譜儀“搬”到了手腕上
- AI服務器電源機櫃Power Rack HVDC MW級測試方案
- 突破工藝邊界,奎芯科技LPDDR5X IP矽驗證通過,速率達9600Mbps
技術白皮書下載更多>>
- 車規與基於V2X的車輛協同主動避撞技術展望
- 數字隔離助力新能源汽車安全隔離的新挑戰
- 汽車模塊拋負載的解決方案
- 車用連接器的安全創新應用
- Melexis Actuators Business Unit
- Position / Current Sensors - Triaxis Hall
熱門搜索
微波功率管
微波開關
微波連接器
微波器件
微波三極管
微波振蕩器
微電機
微調電容
微動開關
微蜂窩
位置傳感器
溫度保險絲
溫度傳感器
溫控開關
溫控可控矽
聞泰
穩壓電源
穩壓二極管
穩壓管
無焊端子
無線充電
無線監控
無源濾波器
五金工具
物聯網
顯示模塊
顯微鏡結構
線圈
線繞電位器
線繞電阻



