技術解讀電感式接近傳感器的“芯”
發布時間:2020-02-07 責任編輯:xueqi
【導讀】大家一定很好奇接近開關的"芯"到底是什麼樣的,這次我們特意找到了這部分內容:電感式接近開關之“芯”---LMP91300的技術解讀。
相信 TI 德州儀器大家一定都不陌生,德州儀器(TI)是世界上最大的半導體公司之一。始終致力於提供創新半導體技術,幫助客戶開發世界最先進的電子產品。在模擬、嵌入式處理以及無線技術不斷深入至生活的方方麵麵,從數字通信娛樂到醫療服務、汽車係統以及各種廣泛的應用,無所不在。
這次我們介紹的LMP91300就是TI的產品。

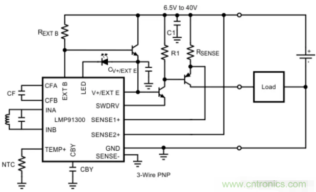
LMP91300是完整的模擬前端(AFE),已針對工業電感式接近傳感器進行了優化。LMP91300直接將外部LC儲罐的R P轉換為數字值。
完全支持製造後配置和校準。使用外部溫度傳感器對傳感器的溫度依賴性進行數字補償。LMP91300提供可編程的閾值,可編程的溫度補償和可編程的振蕩頻率範圍。由於其可編程性,LMP91300可以與多種外部電感器一起使用,並且其檢測閾值可以調整為所需的檢測距離。
內部穩壓器允許該器件在6.5V至40V的電源範圍內工作。可以對輸出進行編程,以NPN或PNP模式驅動外部晶體管。
LMP91300采用4mm x 5mm 24端子WQFN和2.05mm x 2.67mm 20端子DSBGA封裝,工作溫度範圍為–40°C至+ 125°C。

特征
後期製作配置和校準、可編程決策閾值、可編程遲滯、靈活的過載保護、數字溫度補償、集成LED驅動器、小尺寸,支持4mm傳感器(DSBGA封裝)、低功耗、集成穩壓器、3線功能、支持NPN和PNP模式、常開(NO)和常閉(NC)支持16位分辨率閾值設置
熟悉傳感器的朋友,是不是看這些特征覺得特別的眼熟。
下麵我們來看一下定義也就是怎麼用:


當然光有這個芯片還是不行滴,還需要一些外圍的硬件支持哦

好啦,是不是一隻現代技術的電感式接近開關傳感器就可以製造出來了呢?或者等有時間的時候我們來實際用這個芯片搭一隻哦。
特別推薦
- 噪聲中提取真值!瑞盟科技推出MSA2240電流檢測芯片賦能多元高端測量場景
- 10MHz高頻運行!氮矽科技發布集成驅動GaN芯片,助力電源能效再攀新高
- 失真度僅0.002%!力芯微推出超低內阻、超低失真4PST模擬開關
- 一“芯”雙電!聖邦微電子發布雙輸出電源芯片,簡化AFE與音頻設計
- 一機適配萬端:金升陽推出1200W可編程電源,賦能高端裝備製造
技術文章更多>>
- 一秒檢測,成本降至萬分之一,光引科技把幾十萬的台式光譜儀“搬”到了手腕上
- AI服務器電源機櫃Power Rack HVDC MW級測試方案
- 突破工藝邊界,奎芯科技LPDDR5X IP矽驗證通過,速率達9600Mbps
- 通過直接、準確、自動測量超低範圍的氯殘留來推動反滲透膜保護
- 從技術研發到規模量產:恩智浦第三代成像雷達平台,賦能下一代自動駕駛!
技術白皮書下載更多>>
- 車規與基於V2X的車輛協同主動避撞技術展望
- 數字隔離助力新能源汽車安全隔離的新挑戰
- 汽車模塊拋負載的解決方案
- 車用連接器的安全創新應用
- Melexis Actuators Business Unit
- Position / Current Sensors - Triaxis Hall
熱門搜索






