如何使用紅外傳感器設計CO2氣體檢測電路
發布時間:2013-03-19 責任編輯:shyhuang
【導讀】本文利用紅外吸收型二氧化碳氣體傳感器設計了一種二氧化碳氣體檢測電路,詳細闡述了其結構和工作原理。該電路具有測量範圍寬、靈敏度高、響應時間快、選擇性好、抗幹擾能力強等優點。
隨sui著zhe人ren類lei社she會hui的de進jin步bu和he科ke學xue技ji術shu的de發fa展zhan,人ren們men的de生sheng活huo水shui平ping得de到dao了le迅xun速su提ti高gao,工gong業ye生sheng產chan規gui模mo也ye迅xun速su擴kuo大da,但dan同tong時shi導dao致zhi了le二er氧yang化hua碳tan的de排pai放fang成cheng倍bei增zeng長chang,如ru溫wen室shi效xiao應ying,土tu地di荒huang漠mo化hua程cheng度du加jia速su等deng,嚴yan重zhong影ying響xiang並bing破po壞huai著zhe人ren類lei的de生sheng存cun環huan境jing。另ling外wai,二er氧yang化hua碳tan是shi作zuo物wu光guang合he作zuo用yong的de主zhu要yao原yuan料liao,其qi含han量liang合he適shi與yu否fou直zhi接jie影ying響xiang作zuo物wu的de生sheng長chang。近jin年nian來lai,隨sui著zhe人ren們men環huan保bao意yi識shi的de增zeng強qiang,科ke技ji進jin步bu的de進jin步bu,如ru何he快kuai速su檢jian測ce二er氧yang化hua碳tan的de含han量liang,削xue減jian二er氧yang化hua碳tan的de排pai放fang,已yi成cheng為wei各ge級ji政zheng府fu和he廣guang大da有you識shi之zhi士shi特te別bie關guan注zhu的de問wen題ti,因yin此ci研yan究jiu並bing設she計ji二er氧yang化hua碳tan檢jian測ce電dian路lu具ju有you十shi分fen重zhong要yao的de意yi義yi。
目前檢測二氧化碳的方法主要有化學法、電化學法、氣相色譜法、容量滴定法等,這些方法普遍存在著價格貴,普適性差等問題,且測量精度還較低。而傳感器法具有安全可靠、快速直讀、可連續監測等優點。目前各種檢測用的二氧化碳傳感器主要有固體電解質式、鈦酸鋇複合氧化物電容式、電導變化型厚膜式等,這些傳感器存在對氣體的選擇性差、易出現誤報、需要頻繁校準、使用壽命較短等不足。而紅外吸收型二氧化碳傳感器具有測量範圍寬、靈敏度高、響應時間快、選擇性好、抗幹擾能力強等特點。為此本設計采用紅外吸收型二氧化碳傳感器,整個電路設計力求簡單易用,快速直讀,價格低廉。
檢測電路的工作原理
紅外吸收型二氧化碳氣體傳感器的工作原理〔1〕
紅外吸收型CO2氣qi體ti傳chuan感gan器qi是shi基ji於yu氣qi體ti的de吸xi收shou光guang譜pu隨sui物wu質zhi的de不bu同tong而er存cun在zai差cha異yi的de原yuan理li製zhi成cheng的de。不bu同tong氣qi體ti分fen子zi化hua學xue結jie構gou不bu同tong,對dui不bu同tong波bo長chang的de紅hong外wai輻fu射she的de吸xi收shou程cheng度du就jiu不bu同tong,因yin此ci,不bu同tong波bo長chang的de紅hong外wai輻fu射she依yi次ci照zhao射she到dao樣yang品pin物wu質zhi時shi,某mou些xie波bo長chang的de輻fu射she能neng被bei樣yang品pin物wu質zhi選xuan擇ze吸xi收shou而er變bian弱ruo,產chan生sheng紅hong外wai吸xi收shou光guang譜pu,故gu當dang知zhi道dao某mou種zhong物wu質zhi的de紅hong外wai吸xi收shou光guang譜pu時shi,便bian能neng從cong中zhong獲huo得de該gai物wu質zhi在zai紅hong外wai區qu的de吸xi收shou峰feng。同tong一yi種zhong物wu質zhi不bu同tong濃nong度du時shi,在zai同tong一yi吸xi收shou峰feng位wei置zhi有you不bu同tong的de吸xi收shou強qiang度du,吸xi收shou強qiang度du與yu濃nong度du成cheng正zheng比bi關guan係xi。因yin此ci通tong過guo檢jian測ce氣qi體ti對dui光guang的de波bo長chang和he強qiang度du的de影ying響xiang,便bian可ke以yi確que定ding氣qi體ti的de濃nong度du。
根據比爾朗伯定律,輸出光強度 、輸入光強度 和氣體濃度 之間的關係為:
式中 為摩爾分子吸收係數;C 為待測氣體濃度;L 為光和氣體的作用長度(傳感長度)。對上式進行變換得:
![]()
通過檢測相關數據就可以得知氣體的濃度 。
圖1:二氧化碳傳感器探頭結構
紅外二氧化碳傳感器探頭結構如圖1所示。是由紅外光源、測量氣室、可調幹涉濾光鏡、光探測器、光調製電路、放大係統等組成。紅外光源采用鎳鉻絲,其通電加熱後可發出3~10μm的紅外線,其中包含了4.26μm處CO2氣qi體ti的de強qiang吸xi收shou峰feng。在zai氣qi室shi中zhong,二er氧yang化hua碳tan吸xi收shou光guang源yuan發fa出chu特te定ding波bo長chang的de光guang,經jing探tan測ce器qi檢jian測ce則ze可ke顯xian示shi出chu二er氧yang化hua碳tan對dui紅hong外wai線xian的de吸xi收shou情qing況kuang。幹gan涉she濾lv光guang鏡jing是shi可ke調tiao的de,調tiao節jie他ta可ke改gai變bian其qi通tong過guo的de光guang波bo波bo段duan,從cong而er改gai變bian探tan測ce器qi探tan測ce到dao信xin號hao的de強qiang弱ruo。紅hong外wai探tan測ce器qi為wei薄bo膜mo電dian容rong,吸xi收shou了le紅hong外wai能neng量liang後hou,氣qi體ti溫wen度du升sheng高gao,導dao致zhi室shi內nei壓ya力li增zeng大da,電dian容rong兩liang極ji間jian的de距ju離li就jiu要yao改gai變bian,電dian容rong值zhi隨sui之zhi改gai變bian。CO2氣體的濃度愈大,電容值改變也就愈大。
1.2 檢測電路的設計原理
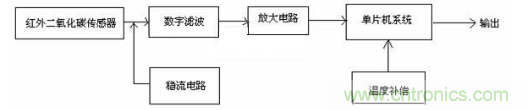
圖2:檢測電路原理框圖
檢測電路設計的原理框圖如圖2所示。
檢測電路由紅外二氧化碳傳感器、數字濾波電路、放大電路、穩流電路、單片機係統、溫度補償等組成。基本原理是紅外二氧化碳傳感器將檢測到的二氧化碳氣體濃度轉換成相應的電信號,輸出的電信號分別經過濾波、放大處理,輸入到單片機係統,並經溫度和氣壓補償等處理後,由單片機係統輸出送顯示裝置顯示其測量值。
[page]
檢測電路的設計
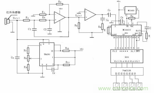
圖3:二氧化碳檢測電路圖
按照上述設計原理,設計的二氧化碳檢測電路如圖3suoshi。gongzuoyuanlishishouxianyouhongwaichuanganqijiangtancedaoeryanghuatanqitidenongdubingzhuanhuanchengdianxinhao,lvbodianlutiqudianxinhaobingshuchudaofangdadianlu,jingguodanpianjixitongchulihoushuchu,zaiyou74AC138送入顯示電路,以實現對二氧化碳氣體濃度的檢測。
電路中由R1、R2、R3、R4、C1、C2和運放組成濾波電路〔2〕,在電路中既引入了負反饋,又引入了正反饋。當信號頻率趨於零時,C1的電抗趨於無窮大,因而正反饋很弱;信號頻率趨於無窮大時,C2的電抗趨於零。這樣就保證了當信號頻率在趨於零和無窮大之間的任何一個值,濾波電路都可以正常提取相應的電信號。
濾波電路之後的放大電路,其作用是將濾波電路輸出的信號放大到一定的程度,以便驅動負載。R6和C4串聯構成校正網絡用來對電路進行相位補償。
單片機係統由MC14433和8031構成,MC14433是一種雙積分A/D轉換芯片,與8031單片機如圖方式連接。MC14433的轉換結果Q-Q接8031的P1.0-P1.3,選通輸出脈衝DS1-DS4接8031的P1.4-P1.7。轉換結果標誌EOC,一方麵接至更新轉換控製信號輸入線DU,另一方麵接至8031的中斷輸入線INT1,表明單片機既可采用中斷方式讀入A/D轉換的結果,也可以采用查詢方式。結果送入74AC138並驅動數碼管顯示具體數值[3][4]。
檢測處理程序流程框圖
檢測處理程序流程框圖如圖4所示。采用MCS係列彙編語言〔5〕編程,由於有硬件設計的保證,使得整個係統既可以工作在循環查詢的方式,也可工作在中斷管理的方式。
圖4:檢測處理程序流程圖
結束語
該gai設she計ji已yi成cheng功gong運yun用yong於yu延yan安an市shi農nong科ke所suo花hua卉hui示shi範fan園yuan,運yun行xing效xiao果guo良liang好hao。實shi踐jian證zheng明ming本ben檢jian測ce電dian路lu操cao作zuo簡jian單dan,數shu值zhi顯xian示shi,體ti積ji小xiao便bian於yu攜xie帶dai,非fei常chang直zhi觀guan,連lian續xu快kuai速su檢jian測ce,可ke隨sui時shi檢jian測ce室shi內nei、外各種場合二氧化碳氣體的含量。
- 噪聲中提取真值!瑞盟科技推出MSA2240電流檢測芯片賦能多元高端測量場景
- 10MHz高頻運行!氮矽科技發布集成驅動GaN芯片,助力電源能效再攀新高
- 失真度僅0.002%!力芯微推出超低內阻、超低失真4PST模擬開關
- 一“芯”雙電!聖邦微電子發布雙輸出電源芯片,簡化AFE與音頻設計
- 一機適配萬端:金升陽推出1200W可編程電源,賦能高端裝備製造
- 邊緣AI的發展為更智能、更可持續的技術鋪平道路
- 每台智能體PC,都是AI時代的新入口
- IAR作為Qt Group獨立BU攜兩項重磅汽車電子應用開發方案首秀北京車展
- 構建具有網絡彈性的嵌入式係統:來自行業領袖的洞見
- 數字化的線性穩壓器
- 車規與基於V2X的車輛協同主動避撞技術展望
- 數字隔離助力新能源汽車安全隔離的新挑戰
- 汽車模塊拋負載的解決方案
- 車用連接器的安全創新應用
- Melexis Actuators Business Unit
- Position / Current Sensors - Triaxis Hall



