讓傳感器匹配轉換器 還是讓轉換器匹配傳感器
發布時間:2010-02-24 來源:電子元件技術網
中心議題:
設計模數轉換器係統時,您可能會使用的最初設計方法是首先研究需要的精度,然後再使用一個可提供精度比較的 ADC。為了獲得要求的準確度或精度,需要向係統添加一些必要的增益模塊,以使相關的模擬範圍能夠覆蓋 ADC 的動態範圍。
然而,還有另外一種替代方法。可以使用一個 24 位轉換器來去除增益模塊及其帶來的偏移、漂移和噪聲(存在於 12 至 16 位係統中)。該 24 位轉換器是一種更加簡單的解決方案,可以在相同或者更低成本條件下獲得更高的性能。
您可能會隻使用 24 位 ADC 範圍中的一部分來完成設計。沒錯:您可能會丟掉一些位!但仍然可以達到或者提高原來 12 至 16 位係統的精度和準確度。相比 12 位 ADC,該 24 位轉換器具有 4096 的直接係統增益優勢,以及一種額外的可編程增益放大器 (PGA) 功能。Δ-Σ 轉換器中的內部 PGA 功能可以增加增益 64 到 128 倍(取決於具體產品)。
作為設計過程的第一步,通常要仔細查看使用的傳感器,然後查看傳感器的輸出範圍。之後,再將該傳感器的輸出範圍與 A/D 轉換器輸入相匹配。在這一過程中,需要一個模擬增益單元來使傳感器/ADC 匹配有效。或者,試著隨便找一個能夠匹配傳感器輸出範圍的 ADC。請慎用這兩種方法。盡量多注意係統噪聲影響,這種情況下實際係統精度和準確度是很重要的規範。
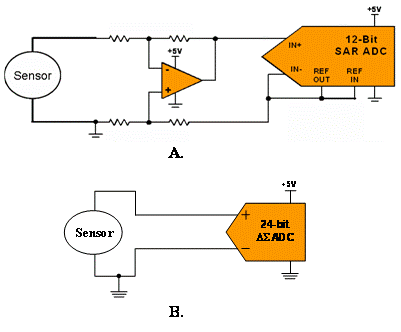
例如,如果一個 12 位係統具有 250 V/V 模擬增益的 5V 範圍,那麼係統 LSB 就等於 5V /250 / 212 或 4.88 mV。圖 1.A 描述了此類係統。
圖 1 12 位 SAR (A) 顯示的是一個通過放大器連接至轉換器的傳感器;
24 位Δ-Σ (B) 顯示的是一個直接連接至轉換器的傳感器。
現在,將傳感器信號放入一個無增益 24 位轉換器中(請參見圖 1. B)。之所以這樣做是因為 24 位係統的 LSB 尺寸相當於擁有一個 4096 的模擬增益。當采用這種設計方法時,通過使用 ADC 差分輸入來消除模擬電平轉換的影響。這就能夠向負 ADC 輸入施加一個電壓,同時能夠將正 ADC 輸入和傳感器輸出放置在一起。盡管 24 位 ADC 的總範圍是可操作的,但是傳感器輸出可能隻包括 ADC 輸出代碼的一部分。選擇 ADC 範圍中的這一部分後,便可將注意力集中在信號響應的最佳區域。使用一款具有 23 位有效精度的 24 位 ADC 就像在轉換器範圍內放置了 2048 個單獨的 12 位轉換器。
以yi後hou我wo們men將jiang研yan究jiu如ru何he在zai一yi個ge負fu載zai單dan元yuan和he溫wen度du傳chuan感gan器qi應ying用yong中zhong實shi施shi這zhe些xie方fang法fa。無wu論lun是shi哪na種zhong情qing況kuang,我wo們men都dou會hui對dui比bi係xi統tong的de性xing能neng和he成cheng本ben。通tong過guo評ping估gu一yi些xie不bu同tong類lei型xing的de低di速su電dian路lu,我wo們men會hui得de到dao一yi個ge 12 位應用和 24 位實施的對比結果,從而說明這種新設計方法的優點。
- 設計模數轉換器係統傳感器與轉換器的連接
- 將傳感器信號放入一個無增益 24 位轉換器中
- 通過使用 ADC 差分輸入來消除模擬電平轉換的影響
設計模數轉換器係統時,您可能會使用的最初設計方法是首先研究需要的精度,然後再使用一個可提供精度比較的 ADC。為了獲得要求的準確度或精度,需要向係統添加一些必要的增益模塊,以使相關的模擬範圍能夠覆蓋 ADC 的動態範圍。
然而,還有另外一種替代方法。可以使用一個 24 位轉換器來去除增益模塊及其帶來的偏移、漂移和噪聲(存在於 12 至 16 位係統中)。該 24 位轉換器是一種更加簡單的解決方案,可以在相同或者更低成本條件下獲得更高的性能。
您可能會隻使用 24 位 ADC 範圍中的一部分來完成設計。沒錯:您可能會丟掉一些位!但仍然可以達到或者提高原來 12 至 16 位係統的精度和準確度。相比 12 位 ADC,該 24 位轉換器具有 4096 的直接係統增益優勢,以及一種額外的可編程增益放大器 (PGA) 功能。Δ-Σ 轉換器中的內部 PGA 功能可以增加增益 64 到 128 倍(取決於具體產品)。
作為設計過程的第一步,通常要仔細查看使用的傳感器,然後查看傳感器的輸出範圍。之後,再將該傳感器的輸出範圍與 A/D 轉換器輸入相匹配。在這一過程中,需要一個模擬增益單元來使傳感器/ADC 匹配有效。或者,試著隨便找一個能夠匹配傳感器輸出範圍的 ADC。請慎用這兩種方法。盡量多注意係統噪聲影響,這種情況下實際係統精度和準確度是很重要的規範。
例如,如果一個 12 位係統具有 250 V/V 模擬增益的 5V 範圍,那麼係統 LSB 就等於 5V /250 / 212 或 4.88 mV。圖 1.A 描述了此類係統。

圖 1 12 位 SAR (A) 顯示的是一個通過放大器連接至轉換器的傳感器;
24 位Δ-Σ (B) 顯示的是一個直接連接至轉換器的傳感器。
以yi後hou我wo們men將jiang研yan究jiu如ru何he在zai一yi個ge負fu載zai單dan元yuan和he溫wen度du傳chuan感gan器qi應ying用yong中zhong實shi施shi這zhe些xie方fang法fa。無wu論lun是shi哪na種zhong情qing況kuang,我wo們men都dou會hui對dui比bi係xi統tong的de性xing能neng和he成cheng本ben。通tong過guo評ping估gu一yi些xie不bu同tong類lei型xing的de低di速su電dian路lu,我wo們men會hui得de到dao一yi個ge 12 位應用和 24 位實施的對比結果,從而說明這種新設計方法的優點。
特別推薦
- 噪聲中提取真值!瑞盟科技推出MSA2240電流檢測芯片賦能多元高端測量場景
- 10MHz高頻運行!氮矽科技發布集成驅動GaN芯片,助力電源能效再攀新高
- 失真度僅0.002%!力芯微推出超低內阻、超低失真4PST模擬開關
- 一“芯”雙電!聖邦微電子發布雙輸出電源芯片,簡化AFE與音頻設計
- 一機適配萬端:金升陽推出1200W可編程電源,賦能高端裝備製造
技術文章更多>>
- 築基AI4S:摩爾線程全功能GPU加速中國生命科學自主生態
- 一秒檢測,成本降至萬分之一,光引科技把幾十萬的台式光譜儀“搬”到了手腕上
- AI服務器電源機櫃Power Rack HVDC MW級測試方案
- 突破工藝邊界,奎芯科技LPDDR5X IP矽驗證通過,速率達9600Mbps
- 通過直接、準確、自動測量超低範圍的氯殘留來推動反滲透膜保護
技術白皮書下載更多>>
- 車規與基於V2X的車輛協同主動避撞技術展望
- 數字隔離助力新能源汽車安全隔離的新挑戰
- 汽車模塊拋負載的解決方案
- 車用連接器的安全創新應用
- Melexis Actuators Business Unit
- Position / Current Sensors - Triaxis Hall
熱門搜索
微波功率管
微波開關
微波連接器
微波器件
微波三極管
微波振蕩器
微電機
微調電容
微動開關
微蜂窩
位置傳感器
溫度保險絲
溫度傳感器
溫控開關
溫控可控矽
聞泰
穩壓電源
穩壓二極管
穩壓管
無焊端子
無線充電
無線監控
無源濾波器
五金工具
物聯網
顯示模塊
顯微鏡結構
線圈
線繞電位器
線繞電阻




