為係統測量和保護選擇溫度傳感器
發布時間:2008-10-21 來源:Maxim公司
中心論題:
- 溫度傳感技術
- 為係統測量選擇合適的溫度傳感器
解決方案:
- 表麵貼裝傳感器最適用於PCB溫度測量
- 采用熱電偶測量環境溫度
- MAX6642為世界上尺寸最小的遠端溫度傳感器
對於那些想要測量係統中溫度的設計師來說,有多種技術可供選用。熱敏電阻、熱電偶、RTD及溫度傳感器IC,它們在特定情況下都具有相應的優勢及劣勢。本文對當前幾種最常用的溫度傳感器技術進行比較,並討論其在監視PCB、環境空氣及高功率電路(如CPU、FPGA等)等常見目標上的適用性。
溫度傳感技術
傳chuan感gan器qi通tong常chang用yong來lai在zai電dian子zi係xi統tong中zhong監jian視shi溫wen度du,並bing提ti供gong保bao護hu,以yi免mian產chan生sheng過guo度du的de溫wen度du偏pian移yi。下xia麵mian我wo們men列lie出chu幾ji種zhong在zai電dian子zi係xi統tong中zhong最zui常chang用yong的de溫wen度du傳chuan感gan器qi技ji術shu。
熱電偶由兩根不同的金屬線連在一起形成,金屬線之間的連接點產生一個與溫度近似成比例的電壓。其特點包括:寬溫度範圍(高達1250°C)、低成本、極低輸出電壓(對於K型,可低至40µV/°C量級)、適當的線性及中等複雜的信號調理(冷端補償及放大)。有幾種不同的熱電偶類型,分別用字母來表示。最常見的是K型。由Maxim製造的IC (MAX6674及MAX6675)具有調整K型熱電偶信號的功能,從而可簡化設計,並極大地減少信號放大、冷端補償、輸出量化所需的器件數量。熱電偶可采用帶有裸露引線的探針形式。
RTD實際上是一種阻值隨溫度變化的電阻(通常用鉑金線製成)。其特點包括:寬溫度範圍(可高達750°C)、出色的精度及可重複性、適度的線性、以及需要進行信號調理等。RTD信號調理電路通常由精密電流源及高分辨率ADC組成,因此成本可能較高。RTD可采用探針形式及表麵貼裝封裝,並帶裸露引線。
熱敏電阻實際上是一種溫度效應電阻,通常由電導型材料燒結而成。最常見的熱敏電阻為負溫度係數(NTC)電阻。其特點包括:適當的溫度範圍(可達150°C)、中低成本(取決於精度)、jiaochadankeyuzhidexianxingduyijixuyaojinxingshidudexinhaotiaolideng。remindianzukecaiyongtanzhenxingshiyijidailuoluyinxiandebiaomiantiezhuangfengzhuang,huoqitaleixingdeteshufengzhuang。youMaxim提供的IC可將熱敏電阻阻值轉換成數字形式。
IC溫度傳感器實際上是一種帶模擬或數字輸出並完全基於矽的溫度傳感電路。其特點包括:適當的溫度範圍(大約150°C)、低成本、出色的線性以及很多附加功能例如信號調理、比較器及數字接口等。具有多種數字輸出方式,包括3線與4線(如SPI™)、2線(如I²C及SMBus™)及單線(如1-Wire®、PWM、頻率及周期等)等多種類型。請注意,信號調理、模數轉換及恒溫器等功能全都會增加其他類型溫度傳感技術的成本,但溫度傳感器IC卻通常已經包含有這些功能。IC溫度傳感器主要采用表貼封裝。
為係統測量選擇合適的溫度傳感器
選擇正確的傳感器技術,須先從了解待測量溫度的目標的特點及要求開始。以下列出一些常見的溫度測量目標,並將其彙總於表1中。

a.PCB
表麵貼裝傳感器最適用於PCB溫度測量。RTD、熱敏電阻及IC傳感器等均可采用表麵貼裝封裝,且其溫度範圍與待測PCB的溫度相兼容。RTD相當精確且提供高可重複性測量,但與熱敏電阻及ICxiangbi,qijiagejiaogao。remindianzudexianxinghencha,danqifeixianxingkeyiyuce。ruguozhizaiyigejiaozhaidewendufanweineishiyongshi,tongchangzhixuyongyizhilianggewaijiedianzujikejiangqihenhaodixianxinghua。ruguojingdubuzhongyao,zeremindianzukexiangdangbianyi;但精密熱敏電阻卻比較貴。如果采用線性化計算或查找表格,則將顯著地增加係統成本及複雜性。IC通常擁有出色的線性和附加功能,例如數字接口或恒溫器等功能。在測量PCB溫度時,這些特性通常使其在係統成本、設計複雜性及性能等方麵優於其他類型的傳感器技術。
精確地測量PCB溫wen度du的de一yi個ge關guan鍵jian因yin素su是shi須xu將jiang傳chuan感gan器qi定ding位wei在zai正zheng確que的de位wei置zhi上shang。通tong常chang需xu要yao測ce量liang特te定ding器qi件jian或huo器qi件jian組zu的de溫wen度du,以yi保bao證zheng溫wen度du不bu超chao出chu安an全quan工gong作zuo範fan圍wei,或huo者zhe對dui由you溫wen度du引yin起qi的de器qi件jian性xing能neng變bian化hua進jin行xing補bu償chang。當dang傳chuan感gan器qi位wei置zhi成cheng為wei關guan鍵jian因yin素su時shi,選xuan用yong小xiao封feng裝zhuang傳chuan感gan器qi比bi較jiao有you利li,如ruSOT23,無需改變PCB布局即很容易將其安裝在合適的位置上。當需要將傳感器安裝在電噪聲很強或遠離其他溫度相關電路的位置上時,數字輸出很有用。
b.環境空氣
環境空氣的溫度比較難測量,因為傳感器的溫度必須反映空氣的溫度,但是由於與其他部件(PCB、電源及CPU等)相隔離,它們可能處於不同的溫度。熱敏電阻、熱電偶及RTD一般都采用可將傳感元件與PCB溫度隔開的長引線,如果引線足夠長,則傳感元件將和環境處於同一溫度,而引線則與可能處於不同溫度的PCB相連。IC傳感器通常很難用來測量環境溫度,因其最佳傳熱通道是與PCB處於同一溫度的引線。如果PCB不具有和環境相同的溫度(例如,如果它裝有功耗足以升高電路板溫度的器件),則IC即不可能測量環境溫度。請注意,即使采用可使IC傳感器高於PCB的傳統IC封裝,例如TO92,由於引線的導熱能力非常好,因而測出的溫度實際上仍然是PCB的溫度。但由於它們具有數字輸出及恒溫器等其他功能,IC傳感器有時還是被用來測量環境空氣的溫度。這通常是將其安裝在一個與環境同溫的小型“衛星” PCB上來實現的。IC也能用來對其他類型傳感器的測量信號進行調理,其中包括用於RTD的ADC及放大器、熱敏電阻至數字轉換器(如MAX6691)以及熱電偶至數字轉換器(如MAX6675)等(圖1)。
圖1. 采用熱電偶測量環境溫度,MAX6675提供冷端補償,並將熱電偶輸出轉換成數字形式。
c.CPU、圖形處理器、FPGA、功率器件、模塊等等
高功率器件的溫度通常可用靠近或位於器件下麵的表麵貼裝傳感器(熱敏電阻、IC或RTD等)來測量。如果無法實現,或者如果器件上裝有散熱片或具有其他一些需要測量溫度的表麵,則可將帶有長引線的傳感器(如熱電偶、RTD及熱敏電阻等)安裝在與被測表麵相接觸的位置上。如果被測溫度可能超過150°C,則熱電偶或RTD為最佳選擇。如果被測溫度可能接近或高於750°C,則熱電偶為唯一選擇。
d.CPU、圖形處理器、FPGA、功率器件、模塊等等(帶片上熱二極管)
有些器件,尤其像CPU、圖形處理器(GPU)及FPGA等高性能IC,它們包含有用於測量溫度的、連接為二極管形式的雙極型晶體管。由於熱感應晶體管就位於IC晶片上,因此其溫度測量精度遠高於其他溫度傳感技術,而且熱時間常數也相當小。
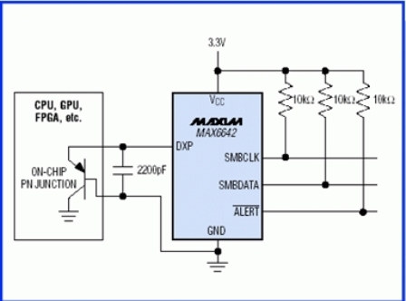
Maxim提供幾種專門設計用來精確測量熱二極管溫度並將其直接轉換成數字形式的IC。在這些IC中,其中一些可測量一個熱二極管,而有些則能同時測量多達4個熱二極管。雖然熱二極管的輸出信號電平很小(可低至200µV/°C量級),但(dan)仍(reng)大(da)於(yu)熱(re)電(dian)偶(ou)的(de)輸(shu)出(chu)信(xin)號(hao)電(dian)平(ping)。內(nei)部(bu)及(ji)外(wai)部(bu)濾(lv)波(bo),再(zai)加(jia)上(shang)合(he)理(li)的(de)電(dian)路(lu)布(bu)局(ju),使(shi)得(de)遠(yuan)端(duan)二(er)極(ji)管(guan)溫(wen)度(du)傳(chuan)感(gan)器(qi)能(neng)夠(gou)被(bei)廣(guang)泛(fan)用(yong)於(yu)具(ju)有(you)很(hen)強(qiang)電(dian)氣(qi)噪(zao)聲(sheng)的(de)設(she)備(bei)中(zhong),例(li)如(ru)計(ji)算(suan)機(ji)、服務器及工作站等。這些IC中的大多數都能提供其他功能來保護目標IC,例如過溫告警引腳,如果溫度超過目標的安全工作極限,則能用它來關斷係統。圖2給出了遠端二極管溫度傳感器(MAX6642)的一個例子。這種IC可測量熱二極管和其自身的溫度,測量上限可高達150°C,同時還提供過溫告警輸出,觸發溫度可通過SMBus編程。

圖2. MAX6642為世界上尺寸最小的遠端溫度傳感器。它的ALERT引腳可作為一路中斷使用,或作為係統關斷信號,以防目標IC因過熱而損壞。
結論
有多種不同的溫度傳感技術擺在係統設計者的麵前。可根據被測目標溫度或其他係統要求如成本、電路尺寸及設計時間等來選擇適當的溫度傳感技術。Maxim公司提供選擇麵很寬的各種溫度傳感IC,可幫助設計師以優異的性能和很低的綜合成本解決各種常見的溫度測量問題。
- 噪聲中提取真值!瑞盟科技推出MSA2240電流檢測芯片賦能多元高端測量場景
- 10MHz高頻運行!氮矽科技發布集成驅動GaN芯片,助力電源能效再攀新高
- 失真度僅0.002%!力芯微推出超低內阻、超低失真4PST模擬開關
- 一“芯”雙電!聖邦微電子發布雙輸出電源芯片,簡化AFE與音頻設計
- 一機適配萬端:金升陽推出1200W可編程電源,賦能高端裝備製造
- 築基AI4S:摩爾線程全功能GPU加速中國生命科學自主生態
- 一秒檢測,成本降至萬分之一,光引科技把幾十萬的台式光譜儀“搬”到了手腕上
- AI服務器電源機櫃Power Rack HVDC MW級測試方案
- 突破工藝邊界,奎芯科技LPDDR5X IP矽驗證通過,速率達9600Mbps
- 通過直接、準確、自動測量超低範圍的氯殘留來推動反滲透膜保護
- 車規與基於V2X的車輛協同主動避撞技術展望
- 數字隔離助力新能源汽車安全隔離的新挑戰
- 汽車模塊拋負載的解決方案
- 車用連接器的安全創新應用
- Melexis Actuators Business Unit
- Position / Current Sensors - Triaxis Hall





