LOTO示波器 實測開環增益頻響曲線/電源環路響應穩定性
發布時間:2022-09-26 責任編輯:lina
導讀:一般我們用的電源係統/控kong製zhi係xi統tong或huo者zhe信xin號hao處chu理li係xi統tong都dou可ke以yi簡jian單dan理li解jie成cheng負fu反fan饋kui控kong製zhi係xi統tong。最zui典dian型xing的de,運yun放fang組zu成cheng的de信xin號hao放fang大da電dian路lu就jiu是shi這zhe樣yang的de係xi統tong。本ben文wen以yi最zui簡jian單dan的de運yun放fang信xin號hao放fang大da電dian路lu為wei例li,演yan示shi如ru何he使shi用yongLOTO示波器測量控製係統的開環增益頻響曲線,以及演示電源的環路響應穩定性測試。
一般我們用的電源係統/控kong製zhi係xi統tong或huo者zhe信xin號hao處chu理li係xi統tong都dou可ke以yi簡jian單dan理li解jie成cheng負fu反fan饋kui控kong製zhi係xi統tong。最zui典dian型xing的de,運yun放fang組zu成cheng的de信xin號hao放fang大da電dian路lu就jiu是shi這zhe樣yang的de係xi統tong。本ben文wen以yi最zui簡jian單dan的de運yun放fang信xin號hao放fang大da電dian路lu為wei例li,演yan示shi如ru何he使shi用yongLOTO示波器測量控製係統的開環增益頻響曲線,以及演示電源的環路響應穩定性測試。
我wo們men之zhi前qian用yong普pu通tong的de測ce試shi輸shu入ru輸shu出chu信xin號hao的de方fang法fa,也ye就jiu是shi在zai係xi統tong輸shu入ru端duan加jia入ru掃sao頻pin的de激ji勵li信xin號hao,在zai係xi統tong輸shu出chu端duan測ce量liang輸shu出chu信xin號hao,實shi測ce過guo運yun放fang電dian路lu的de頻pin響xiang曲qu線xian,視shi頻pin鏈lian接jie為wei:
https://www.ixigua.com/7135738415382790663?logTag=a843d537a27090d5117b
這(zhe)種(zhong)方(fang)法(fa)可(ke)以(yi)直(zhi)觀(guan)看(kan)到(dao)整(zheng)個(ge)掃(sao)頻(pin)範(fan)圍(wei)內(nei)的(de)係(xi)統(tong)閉(bi)環(huan)增(zeng)益(yi)表(biao)現(xian),但(dan)是(shi)有(you)兩(liang)個(ge)問(wen)題(ti)沒(mei)有(you)很(hen)好(hao)解(jie)決(jue),一(yi)個(ge)是(shi)不(bu)能(neng)全(quan)麵(mian)衡(heng)量(liang)係(xi)統(tong)穩(wen)定(ding)性(xing),比(bi)如(ru)沒(mei)有(you)測(ce)出(chu)相(xiang)角(jiao)裕(yu)度(du)的(de)情(qing)況(kuang);lingyigeshibushiyongyubunengshurujilixinhaodexitongleixing,birudianyuanxitong。dianyuanshijishangshiyigebaohanlefufankuikongzhihuanludefangdaqi,keyibadianyuankanzuoshiyigezhiliufangdaqi,yigenengshuchufeichangdadianliudefankuifangdaqi,suoyishiyongyufankuifangdaqideliluntongyangshiyongyuwenyadianyuan。tashijishangbushiduishuruxinhaozuochufanying,ershiduishuchutiaojiandebianhuazuochuxiangying,duoshuqingkuangshiyingduifuzaidebianhua。
根(gen)據(ju)反(fan)饋(kui)理(li)論(lun),一(yi)個(ge)反(fan)饋(kui)係(xi)統(tong)的(de)穩(wen)定(ding)性(xing)可(ke)以(yi)通(tong)過(guo)其(qi)係(xi)統(tong)傳(chuan)遞(di)函(han)數(shu)得(de)出(chu)。工(gong)程(cheng)實(shi)踐(jian)上(shang)通(tong)常(chang)會(hui)使(shi)用(yong)開(kai)環(huan)增(zeng)益(yi)頻(pin)響(xiang)曲(qu)線(xian),也(ye)就(jiu)是(shi)環(huan)路(lu)增(zeng)益(yi)的(de)波(bo)特(te)圖(tu)來(lai)判(pan)斷(duan)係(xi)統(tong)的(de)穩(wen)定(ding)性(xing)。
所以我們這次介紹和演示下更常用的開環增益頻響曲線的方法解決這些問題。在電源測試中,通常稱為電源環路穩定性測試。
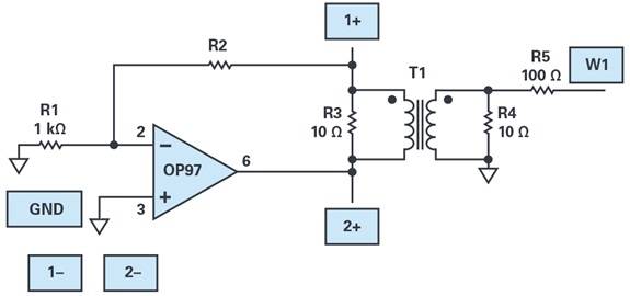
圖1. 運放的開環增益穩定性測試
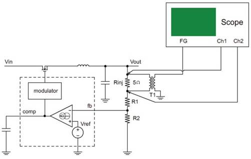
圖2. 電源環路穩定性測試
我們來看下如何測量開環增益頻率響應,如下圖所示的普遍的負反饋閉環係統:
環路不穩定的兩個條件:
(1) : T(S) = G(S)H(S) 的相位為180°,
(2) : 增益幅值 |G(s)H(s)|=1,
當兩個條件同時滿足,環路不穩定。 我們把T=GHjiaozuokaihuanzengyi,huozhehuanluzengyi。huachuhuanluzengyidebotetujiukeyipingguxitongdewendingxing,biaodaxitongwendingxing。changyongdezengyiyuduhexiangweiyuduzhibiaoyibanjiushicongzhelidechude。
我(wo)們(men)隻(zhi)需(xu)要(yao)簡(jian)單(dan)的(de)把(ba)環(huan)路(lu)斷(duan)開(kai)就(jiu)可(ke)以(yi)得(de)到(dao)環(huan)路(lu)增(zeng)益(yi)。如(ru)圖(tu)展(zhan)示(shi)了(le)如(ru)何(he)在(zai)反(fan)饋(kui)係(xi)統(tong)中(zhong)把(ba)環(huan)路(lu)斷(duan)開(kai),理(li)論(lun)計(ji)算(suan)時(shi)你(ni)可(ke)以(yi)從(cong)任(ren)何(he)地(di)方(fang)把(ba)環(huan)路(lu)斷(duan)開(kai),不(bu)過(guo)我(wo)們(men)通(tong)常(chang)選(xuan)擇(ze)在(zai)輸(shu)出(chu)和(he)反(fan)饋(kui)之(zhi)間(jian)把(ba)環(huan)路(lu)斷(duan)開(kai)。
斷開環路後,我們在斷點處注入一個測試信號i,i 經過環路一周後到達輸出得到信號Vo,Vo和 i 的數學關係式就是我們要求的環路增益。
現(xian)實(shi)中(zhong)反(fan)饋(kui)環(huan)路(lu)往(wang)往(wang)起(qi)到(dao)了(le)穩(wen)定(ding)電(dian)路(lu)靜(jing)態(tai)工(gong)作(zuo)點(dian)的(de)作(zuo)用(yong),所(suo)以(yi)我(wo)們(men)不(bu)能(neng)簡(jian)單(dan)的(de)把(ba)環(huan)路(lu)斷(duan)開(kai)去(qu)測(ce)環(huan)路(lu)增(zeng)益(yi)。反(fan)饋(kui)環(huan)斷(duan)開(kai)後(hou),電(dian)路(lu)因(yin)為(wei)輸(shu)入(ru)失(shi)調(tiao)等(deng)原(yuan)因(yin),輸(shu)出(chu)會(hui)直(zhi)接(jie)飽(bao)和(he),這(zhe)種(zhong)情(qing)況(kuang)下(xia)無(wu)法(fa)進(jin)行(xing)任(ren)何(he)有(you)意(yi)義(yi)的(de)測(ce)量(liang)。為(wei)了(le)克(ke)服(fu)這(zhe)個(ge)問(wen)題(ti),我(wo)們(men)必(bi)須(xu)在(zai)閉(bi)環(huan)的(de)情(qing)況(kuang)下(xia)進(jin)行(xing)測(ce)量(liang),一(yi)種(zhong)可(ke)行(xing)的(de)手(shou)段(duan)是(shi)環(huan)路(lu)注(zhu)入(ru)。
為(wei)了(le)維(wei)持(chi)閉(bi)環(huan),我(wo)們(men)在(zai)注(zhu)入(ru)點(dian)的(de)位(wei)置(zhi)插(cha)入(ru)一(yi)個(ge)很(hen)小(xiao)的(de)電(dian)阻(zu)而(er)不(bu)是(shi)把(ba)環(huan)路(lu)在(zai)注(zhu)入(ru)點(dian)斷(duan)開(kai),注(zhu)入(ru)信(xin)號(hao)將(jiang)通(tong)過(guo)這(zhe)個(ge)注(zhu)入(ru)電(dian)阻(zu)注(zhu)入(ru)到(dao)環(huan)路(lu)中(zhong)去(qu)。這(zhe)個(ge)注(zhu)入(ru)電(dian)阻(zu)的(de)取(qu)值(zhi)要(yao)足(zu)夠(gou)的(de)小(xiao),通(tong)常(chang)要(yao)遠(yuan)遠(yuan)小(xiao)於(yu)反(fan)饋(kui)網(wang)絡(luo)的(de)等(deng)效(xiao)阻(zu)抗(kang),這(zhe)樣(yang)才(cai)能(neng)保(bao)證(zheng)注(zhu)入(ru)電(dian)阻(zu)對(dui)反(fan)饋(kui)環(huan)路(lu)的(de)影(ying)響(xiang)可(ke)以(yi)忽(hu)略(lve)不(bu)計(ji)。
需要注意的是我們在閉環的情況下測量開環參數,測試結果的相位會從180°開始逐步將到0°,這與理論上直接斷開環路求環路增益得到的從0°開始降到-180°不同,所以這種情況下我們計算相位裕度的時候應該是參考0°而不是-180°。
在zai反fan饋kui環huan路lu的de注zhu入ru點dian插cha入ru一yi個ge額e定ding值zhi較jiao低di的de電dian阻zu,注zhu入ru變bian壓ya器qi二er次ci繞rao組zu跨kua接jie在zai注zhu入ru電dian阻zu兩liang端duan,以yi施shi加jia測ce試shi電dian壓ya。這zhe種zhong連lian接jie方fang法fa可ke以yi實shi現xian測ce試shi電dian壓ya注zhu入ru的de同tong時shi,不bu改gai變bian係xi統tong的de直zhi流liu偏pian置zhi工gong作zuo點dian。
圖3. 電壓注入方法。
將LOTO示波器的2個通道連接至注入電阻的兩端。然後,通過測量從點A到B的電壓比值來測量環路增益:
其中T(s)表示測量得出的環路增益, VSIG 和 VREF 表示LOTO示波器測量得出的電壓。
1.把分壓電阻和輸出電壓斷開,串入一個5-50ohm注入電阻;
2.利用LOTO的信號源模塊輸出掃頻正弦波,經過隔離變壓器T1連接到注入電阻兩端;
3.示波器兩個通道分別測量注入電阻上端到地電壓(輸出電壓)和注入電阻下端到地電壓;
4.利用示波器上位機軟件的環路響應測試軟件運行頻響曲線測試功能,即可測出開環增益和相位曲線。
這個環路增益方法可以在實際運行狀態下測量環路增益,所以數據的可信度較高。這是開關電源的穩定性評價的主流測量方法。
實物接線如下圖所示:
這裏我們使用了LOTO示波器的OSCA02係列示波器,並且擴展了S02xinhaoyuanmokuai,zheyangjiukeyimanzuzhegeceshizhongdeliangludianyaboxingjianceheyilusaopinzhengxianboshuchudexuyao。xiangbizhiqiandeshurujilifangshidepinxiangquxian,womenewaixuyaoyigezhurubianyaqi,yonglaizaizhurudianzushangjiayigezhengxianbosaopinxinhao,mudeshibuyingxiangbihuanxitongdezhengchanggongzuodian。LOTO可以提供這樣的一個變壓器,可以在50HZ到100K HZ範圍內使用:
我們設置信號源模塊輸出的偏置為0,yejiushibuxuyaozhiliufenliang,bimianbianyaqicibaohezaochengxinhaoshizhen。xinhaodefuzhixuyaoguanchaxiasaopinguocheng,bimianxinhaoguodazaochengsaopinguochengzhongdezhengxianboxiaodingshizhen。shicefaxian,dianA和點B的電壓都很小。變壓器源邊我們空載輸出4V左右,因為副邊接上15歐注入電阻這個負載後,隻有幾十到幾百毫伏了。如下圖所示為注入電阻兩端在1K赫茲時的電壓波形:
VSIG 和 VREF電壓很小,我們使用示波器探頭的1:1檔,並且盡量縮短接地線來避免引入噪聲對它們造成幹擾。
我們設置好掃頻參數,比如從100HZ到20KHZ步進500赫茲進行掃頻。得到如下頻響曲線結果:
如圖 4,相位裕度(Phase margin)定義為在放大器開環增益與頻率曲線中,180°的相移與開環增益下降為 1(單位增益)處的相移之差的絕對值。增益裕度(Am)定義為放大器開環增益與頻率曲線中,180°的相移處的增益與放大器開環增益下降為 1 處的增益之差的絕對值。
通常相位裕度、增益裕度越大,放大器越穩定。但是放大器穩定不是電路的唯一要求,尤其在高速放大電路中還需要考慮係統響應速度進行折中評估。
圖 4 相位裕度與增益裕度
我們看下實測波特圖的結果:
可以看到,係統足夠穩定,交叉頻率大約5.5K HZ左右,相角裕度有95度多。
整個測試過程可以參看視頻如下鏈接:
https://www.ixigua.com/7140849893589516837?logTag=e864be5f88bfc9033463免責聲明:本文為轉載文章,轉載此文目的在於傳遞更多信息,版權歸原作者所有。本文所用視頻、圖片、文字如涉及作品版權問題,請聯係小編進行處理。
推薦閱讀:
- 噪聲中提取真值!瑞盟科技推出MSA2240電流檢測芯片賦能多元高端測量場景
- 10MHz高頻運行!氮矽科技發布集成驅動GaN芯片,助力電源能效再攀新高
- 失真度僅0.002%!力芯微推出超低內阻、超低失真4PST模擬開關
- 一“芯”雙電!聖邦微電子發布雙輸出電源芯片,簡化AFE與音頻設計
- 一機適配萬端:金升陽推出1200W可編程電源,賦能高端裝備製造
- 貿澤EIT係列新一期,探索AI如何重塑日常科技與用戶體驗
- 算力爆發遇上電源革新,大聯大世平集團攜手晶豐明源線上研討會解鎖應用落地
- 創新不止,創芯不已:第六屆ICDIA創芯展8月南京盛大啟幕!
- AI時代,為什麼存儲基礎設施的可靠性決定數據中心的經濟效益
- 矽典微ONELAB開發係列:為毫米波算法開發者打造的全棧工具鏈
- 車規與基於V2X的車輛協同主動避撞技術展望
- 數字隔離助力新能源汽車安全隔離的新挑戰
- 汽車模塊拋負載的解決方案
- 車用連接器的安全創新應用
- Melexis Actuators Business Unit
- Position / Current Sensors - Triaxis Hall




