AMC7932單芯片解決方案實現GaN功放的檢測與控製
發布時間:2020-01-09 來源:Liu Seasat; Yu, Yuntao 責任編輯:wenwei
【導讀】我國於2019年進入5G部署預商用階段,國務院要求力爭在2020年啟動5G的全麵商用。5G時代,移動通信基礎設施將迎來全麵的更新,5G基站建設迫在眉睫。由於5G普遍采用Massive MIMO架構,基站內的天線通道數量急劇提升。4G時代,天線形態基本是4T4R或者8T8R,按照三個扇區,對應的射頻PA需求量為12個或者24個;5G基站以64T64R大規模天線陣列為主,對應的PA需求量高達192個,PA數量將大幅增長。
5G 傳輸的寬帶調製需要PA提供更高增益,更高效率和更嚴格線性度,而且5G的工作頻點為2.5GHz和3.5GHz,未來會擴展到4.9GHz,甚至28GHz,所以5G係統中的關鍵技術部分——射頻功率器件也迎來了重大變化。目前基站功率放大器主要為LDMOS技術和GaAs技術。GaN PA由於具有帶寬更寬、高功率附加效率、功率密度更大、體積更小,能較好的適用於大規模MIMO,因此5G 基站GaN射頻PA將成為主流技術,逐漸占領LDMOS和GaAs的市場,成為RF功率應用的主流技術。

圖1:簡化的PA原理圖
為更好地了解柵極電壓和靜態電流如何影響功放交流AC性能,可以用金屬氧化物半導體場效應晶體管(MOSFET)模型來代替功放,得到下麵公式:

可以看到晶體管的源漏電流Ids是柵源電壓Vgs的函數,其中包含兩項與溫度相關參數:載流有效電子遷移率μ和閾值電壓Vth。高的Vgs電壓會導致高的Ids或高的功率放大器。Ids還取決於漏極電壓,但是一般情況下會固定Vd的電壓。工程師會使用優化後的Vd電壓以獲得所需的功率水平。 Vd值對於GaN FET,通常約為50 V;對於LDMOS FET,通常約為28V。
下圖是方程的圖形表述形式。驅動一個小的RF輸入信號,使其疊加到DC柵極電壓上,從而產生AC漏極電流 。該AC電流圍繞靜態電流值 振蕩。可利用MOSFET晶體管I-V曲線和負載線分析來找到相應的AC漏極電壓 。

圖2:MOSFET Vgate與Ids曲線圖
為了確定PA的最優偏置狀態,必須在功放的線性度、xiaolvhezengyidengcanshuzhijianjinxingpingheng。tongguoduiloujipianliudekongzhi,shiqisuiwenduheshijiandebianhuaerbaochihengdingdezhi,kegaishangongfangdezongxingneng,tongshiyoukequebaogongfanggongzuozaitiaozhengdeshuchugonglvfanweizhinei。muqianchangyongdefangfashidongtaikongzhigongfangdezhajidianya,shouxianlianghuaPA的漏極電流和工作溫度,通過計算生成偏置電壓的數字控製量,通過DAC或電阻設定所需的偏置,使功放工作在所需的最佳偏置狀態,以實現最優的性能,而無論電壓、溫度和其他環境參數如何變化。
溫度檢測
Ids還取決於FET的溫度變化。閾值電壓Vth和有效電子遷移率μ會隨著溫度的上升而降低,因此,溫度的變化會引起輸出功率的變化。溫度變化造成的Ids變化需要通過調整係統中其他兩個變量之一來補償:Vd或Vgs。 調整Vgs更容易,因為隻需要很小的電壓變化即可。所以一般使用一個或多個溫度傳感器來測量功放的溫度。
電流檢測
功(gong)放(fang)晶(jing)體(ti)管(guan)的(de)漏(lou)極(ji)電(dian)壓(ya)容(rong)易(yi)受(shou)到(dao)高(gao)壓(ya)電(dian)源(yuan)線(xian)上(shang)變(bian)化(hua)的(de)影(ying)響(xiang)。當(dang)高(gao)壓(ya)電(dian)源(yuan)線(xian)上(shang)出(chu)現(xian)電(dian)壓(ya)尖(jian)峰(feng),或(huo)超(chao)範(fan)圍(wei)的(de)大(da)電(dian)流(liu)的(de)時(shi)候(hou),如(ru)果(guo)控(kong)製(zhi)環(huan)路(lu)的(de)速(su)度(du)不(bu)夠(gou)快(kuai),就(jiu)無(wu)法(fa)保(bao)護(hu)器(qi)件(jian)不(bu)受(shou)損(sun)壞(huai)。一(yi)般(ban)控(kong)製(zhi)環(huan)路(lu)由(you)以(yi)下(xia)部(bu)分(fen)組(zu)成(cheng):電流傳感器、moshuzhuanhuanqi,yijiyonglaichulishuziliangdewaibukongzhiluoji。ruguohuanluquedingchudianyuanxianshangdedianliuguoda,tajiuxiangmoshuzhuanhuanqifachumingling,jiangdizhajidianyahuoguanduancibufen。yinciyibandouhuishiyongyigedianliujiancefangdaqilaijingquecedinggaoyadianyuanxianshangdedianliu。
電壓檢測
Ids變化需要通過調整係統中Vd或Vgs來補償。 調整Vgs更容易,因為隻需要很小的電壓變化即可。為了精確的確保Vgs和Vd穩定準確,我們往往需要對Vgs和Vd的電壓進行監控。PA係統都會有一個電壓檢測電路。
功率檢測
為了監測和控製功放增益,實現最優的線性度和效率,有必要精確測量功放輸出端上複雜的RF信xin號hao的de功gong率lv電dian平ping。一yi般ban情qing況kuang下xia,功gong放fang的de輸shu出chu電dian壓ya驅qu動dong天tian線xian,采cai用yong定ding向xiang耦ou合he器qi對dui功gong放fang輸shu出chu電dian壓ya進jin行xing采cai樣yang,並bing適shi當dang衰shuai減jian,然ran後hou輸shu入ru到dao功gong率lv檢jian測ce器qi或huo者zheADC中,將功率檢測器或ADC的輸出,即發射輸出信號的測量結果同DAC輸出值比較,調節功放增益,使差值為零。
GaN功率放大器上電順序
為了防止在Vd正常上電時,因為Vgs電壓過高,導致PA在飽和模式下工作,因為熱損而損壞PA。GaN 功放的上下電必須按照一定的順序進行:
1.Vgs先上電。確保在Vd上電時,柵極已經為低。
2.啟動漏極電壓電源,Vd上電至標稱值。
3.增加Vgs偏置電壓,達到設置所需的輸出功率。
4.啟動RF信號。
簡單說就是
開PA順序是:接通柵極、接通漏極、柵極調整、輸入RF
關PA順序是:關閉RF、柵極調整、關閉漏極、關閉柵極
離散器件實現GaN功率放大器的監測和控製
下圖是使用離散器件對功放監測和控製的結構。所有的離散器件都可以通過同類型的數據總線進行操作的,一般使用I2C數據總線。
從(cong)設(she)計(ji)的(de)觀(guan)點(dian)來(lai)看(kan),使(shi)用(yong)離(li)散(san)器(qi)件(jian)實(shi)現(xian)監(jian)測(ce)和(he)控(kong)製(zhi)的(de)主(zhu)要(yao)優(you)點(dian)是(shi),可(ke)以(yi)從(cong)眾(zhong)多(duo)器(qi)件(jian)中(zhong)選(xuan)出(chu)最(zui)合(he)適(shi)的(de)元(yuan)件(jian)。比(bi)如(ru)按(an)照(zhao)自(zi)己(ji)的(de)設(she)計(ji)需(xu)求(qiu)選(xuan)取(qu)合(he)適(shi)的(de)采(cai)樣(yang)精(jing)度(du)和(he)采(cai)樣(yang)率(lv),接(jie)口(kou)和(he)通(tong)道(dao)數(shu)的(de)ADC和DAC等。缺點同樣很明顯,就是所需芯片數量較多,麵積較大而且成本高。

圖3 采用離散器件實現功率放大器的監測和控製
集成方案實現GaN功率放大器的監測和控製
為減少器件數量,TI推出了許多新器件,具有集成了多通道ADC、DAC、精密參考和溫度檢測等功能。AMC7932就是將多通道12bit ADC,多功能GPIO,高邊電流檢測,多通道分組雙極性電壓輸出12bit DAC以及溫度監控等通用監測和控製所需的所有功能和特性集成到一起。

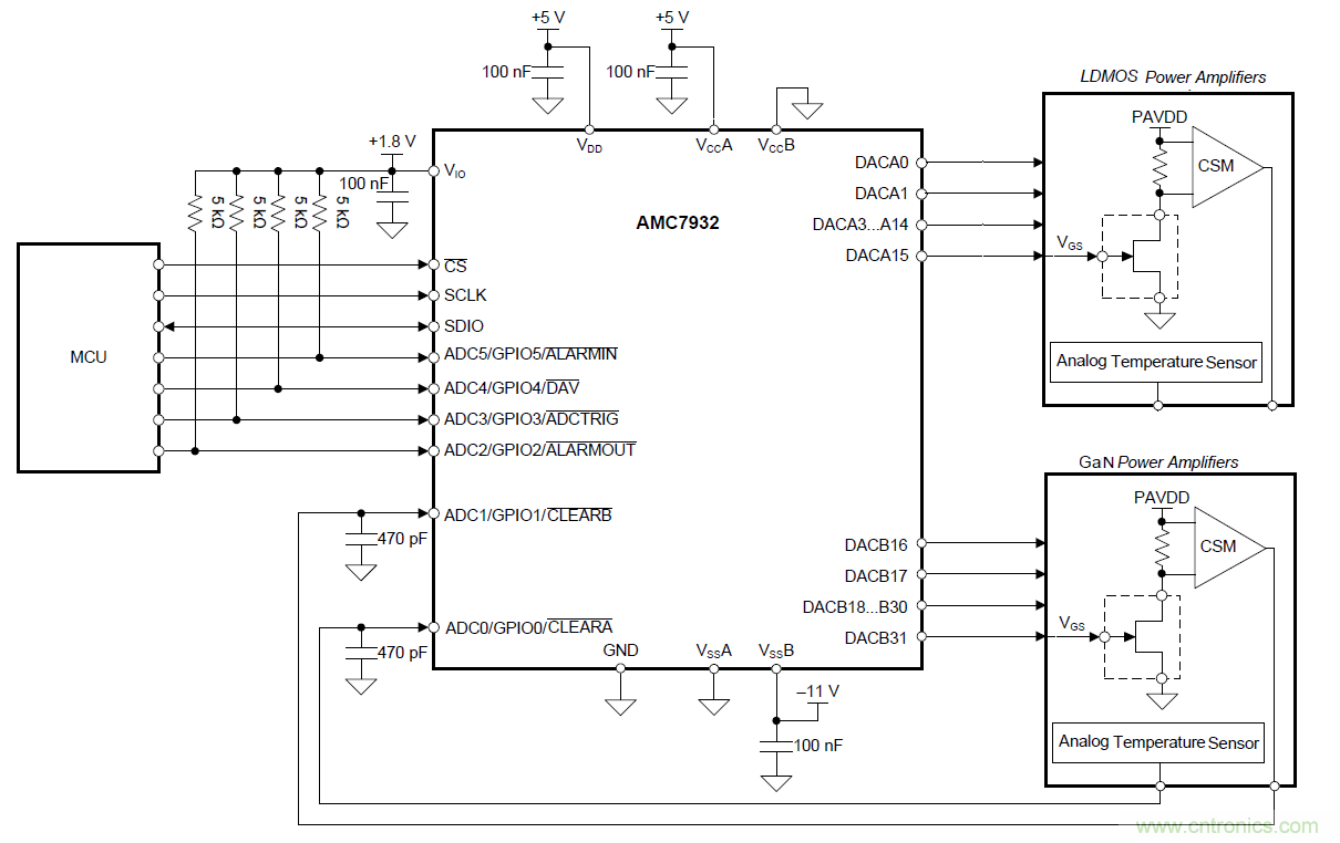
圖4 采用AMC7932實現功率放大器的監測和控製
AMC7932器件對PA進行控製時,電流檢測電阻器(Rsense)上的電壓會被輸入到AMC7932內部6路12bit的ADC的輸入引腳。在內部將該電壓轉換為電流值。外部微控製器可以通過SPI或者I2C讀取AMC7932內部的寄存器值得到電流值。也可以和AMC7932內部的可調門限值進行比較,快速的進行反應。
AMC7932的遠端溫度傳感器可以被放得靠近PA。當PA工作時,遠端傳感器記錄下溫度的變化情況並輸入AMC7932內部6路12bit ADC的輸入口,就可以記錄到PA的溫度。AMC7932可以設定多組門限值,可以快速的對PA溫度的變化進行門限比較和控製。並可將該信息發送到外部微控製器。該微控製器可根據來自LUT的數據對AMC7932 DAC進行更新,使其達到規定電壓值。
AMC7932有32路(2組)12bit的雙極性電壓DAC,它輸出非常靈活,可以輸出兩組正電壓,兩組負電壓或者一組正電壓一組負電壓。因此可支持各類PA的檢測和控製。 比如:用一組16路DAC對多個LDMOS PA進行偏置控製,同時用另一組16路DAC對多個GaN PA進行偏置。
結論
5G的Massive MIMO架構以及GaN PA普及使得基站內的天線通道數量急劇提升。對應的PA需求量更是爆發式增長。設備商們不得不采用複雜,高密度多功能的PA檢測和控製技術。AMC7932的單片解決方案在使得PA檢測和控製部分在電路板麵積、係統可靠性和成本方麵具有顯著的優勢。
推薦閱讀:
特別推薦
- 噪聲中提取真值!瑞盟科技推出MSA2240電流檢測芯片賦能多元高端測量場景
- 10MHz高頻運行!氮矽科技發布集成驅動GaN芯片,助力電源能效再攀新高
- 失真度僅0.002%!力芯微推出超低內阻、超低失真4PST模擬開關
- 一“芯”雙電!聖邦微電子發布雙輸出電源芯片,簡化AFE與音頻設計
- 一機適配萬端:金升陽推出1200W可編程電源,賦能高端裝備製造
技術文章更多>>
- 算力爆發遇上電源革新,大聯大世平集團攜手晶豐明源線上研討會解鎖應用落地
- 築基AI4S:摩爾線程全功能GPU加速中國生命科學自主生態
- 一秒檢測,成本降至萬分之一,光引科技把幾十萬的台式光譜儀“搬”到了手腕上
- AI服務器電源機櫃Power Rack HVDC MW級測試方案
- 突破工藝邊界,奎芯科技LPDDR5X IP矽驗證通過,速率達9600Mbps
技術白皮書下載更多>>
- 車規與基於V2X的車輛協同主動避撞技術展望
- 數字隔離助力新能源汽車安全隔離的新挑戰
- 汽車模塊拋負載的解決方案
- 車用連接器的安全創新應用
- Melexis Actuators Business Unit
- Position / Current Sensors - Triaxis Hall
熱門搜索




