為什麼分立式JFET仍然活躍於模擬設計中?
發布時間:2017-11-21 來源:Jose Espina 責任編輯:lina

雖然增強型FET比耗盡型FET的應用要廣泛得多,但耗盡型FET尤其是JFET在模擬設計中仍占一席之地。增強型 MOSFET 器件需要能量來供電,而耗盡型器件需要能量“停止”供電,這是它們的主要區別。
目前市場上有6種不同類型的場效應管(FET),在兩類主要的FET中,增強型FET比耗盡型FET的應用要廣泛得多。但耗盡型FET尤其是JFET在模擬設計中仍占一席之地。

圖1:增強型N溝道MOSFET。
如圖1所示,增強型MOSFET用作“常閉”壓控電子閥門。在沒有柵極偏置電壓時,沒有電流流動。當有電壓施加於MOSFET的柵極時,在P基板中形成誘發的溝道,電流開始流動,如圖1的特征曲線所示。

圖2:耗盡型N溝道JFET。
圖1所示的增強型MOSFET和圖2所示的耗盡型JFET之間的主要區別是,增強型MOSFET需要能量才能提供電源,而耗盡型器件要求用能量去“停止”供電。由於JFET具有“自我實現”(self-actualization)的特性,對於電路初始啟動期間能量不足的應用,JFET特別適合。在這些應用中,由於輸入電壓過小,因而無法提供足夠的偏置電壓使增強型器件工作。
這(zhe)種(zhong)器(qi)件(jian)的(de)一(yi)個(ge)例(li)子(zi)是(shi)工(gong)作(zuo)於(yu)極(ji)低(di)電(dian)壓(ya)軌(gui)的(de)電(dian)源(yuan)電(dian)路(lu),比(bi)如(ru)采(cai)用(yong)單(dan)節(jie)電(dian)池(chi)供(gong)電(dian)的(de)電(dian)路(lu)。很(hen)多(duo)情(qing)況(kuang)下(xia),電(dian)源(yuan)需(xu)要(yao)從(cong)極(ji)低(di)的(de)電(dian)壓(ya)軌(gui)產(chan)生(sheng)較(jiao)高(gao)的(de)電(dian)壓(ya),但(dan)不(bu)必(bi)提(ti)供(gong)很(hen)大(da)的(de)電(dian)流(liu)。這(zhe)類(lei)電(dian)源(yuan)可(ke)以(yi)用(yong)來(lai)產(chan)生(sheng)“喚醒”電壓軌,以便在啟動時喚醒其它電路;當電路需要更高的電壓而電壓軌不能滿足、而且隻需低到中等電流時,可以使用這類電源給電路供電。
如圖3所示,這樣的電源有兩個主要元素:一個是從很低電壓軌蘇醒過來的方法,但不能激活大多數增強型(常閉)器件,一個是能夠產生高於輸入電壓的電壓。

圖3:JFET低輸入電壓反激電源。
第一個條件可以通過使用JFET來滿足。如前所述,當沒有施加控製電壓時,JFET將導通,允許電流在初始低電壓狀態下流動。在時間t=0時,電流開始在成對的JFET Q7和Q8之間流動,進而在反激變壓器T1的次級繞組中感應到電壓。當在T1次級的反相端產生足夠的負電壓並達到Q7和Q8 JFET的“關斷”電壓時,這兩個JFET將關斷。這將導致初級電流緩慢地停止流動,次級電壓逐漸下降到JFET Q7和Q8的柵極電壓開始再次接近0V的點。在這個點它們將再次導通,整個振蕩過程得以繼續。這個過程如圖4和圖5所示。
U2會不斷監視電壓的上升。U2是一個比較器,用於監視輸出電壓,驅動Q9導通來關閉振蕩,並將電壓拉到由LTC1440比較器芯片的內部基準電壓設定的規定參考值。參見圖4和圖5,它們來自實際的JFET評估板。圖4顯示的是次級線圈反相側的振蕩和控製信號,圖5顯示的是初級線圈的同相側。在開關周期的啟動過程中,輸出電壓不斷爬升,而在開關周期的關閉過程中,振蕩停止,電壓下降。

圖4:輸出電壓測試點TP9。

圖5:輸出電壓測試點12。
控製方法
D7通過一對低前向壓降的肖特基二極管對振蕩器輸出進行整流,C6和/或C5為輸出提供保持電容。值得注意的是Q6的功能。MOSFET提供輸出上升期間與負載的隔離。隻有當振蕩達到足夠的且可持續的輸出時,才允許電流流向負載。
這種控製方法是一種簡單的“繼電器式”控製方法。振蕩不斷增加,直到輸出分壓器上的電壓達到LTC1440比較器的內部電壓基準。當達到或超過閾值時,振蕩被關閉,直到輸出電壓降低到控製基準以下。開-關振蕩周期取決於輸入供電電壓值(可能低於1V)和輸出負載。為了演示,將一個50kΩ的電位器串聯一個3kΩ的電阻用作測試負載。所有示波器圖形都是在負載為3kΩ、輸入供電電壓為1V時捕獲的;然而經過驗證,在輕負載時,電路將在不到0.5V和供電電壓軌處工作。
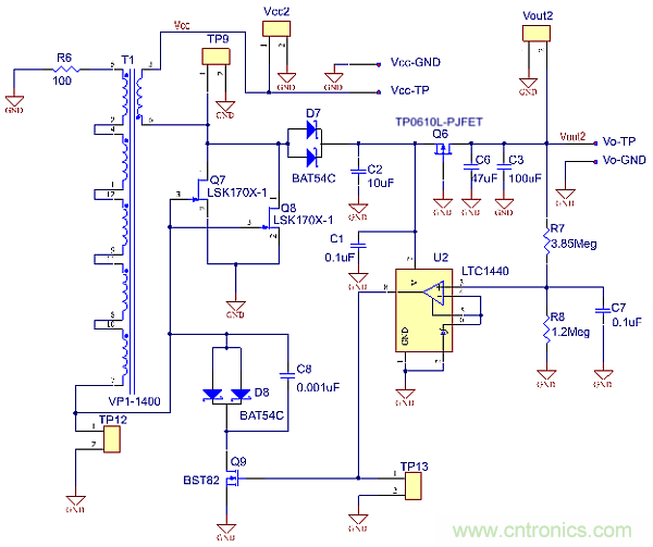
雖然前麵所述的簡單JFET電源具有在極低輸入源條件下工作的優勢,但它卻存在靜態電流消耗相對較高的問題。在(這種電路特別有用的)電池供電應用中,這不是一個好的特性。在次級線圈低側增加一個額外的FET開關(該開關由控製比較器驅動的高阻抗觸發器觸發),可(ke)以(yi)消(xiao)除(chu)在(zai)電(dian)源(yuan)周(zhou)期(qi)關(guan)閉(bi)階(jie)段(duan)的(de)低(di)阻(zu)抗(kang)路(lu)徑(jing),極(ji)大(da)地(di)減(jian)小(xiao)供(gong)電(dian)電(dian)路(lu)的(de)靜(jing)態(tai)電(dian)流(liu)。這(zhe)樣(yang)就(jiu)能(neng)取(qu)得(de)更(geng)高(gao)的(de)效(xiao)率(lv),代(dai)價(jia)隻(zhi)是(shi)稍(shao)微(wei)增(zeng)加(jia)了(le)複(fu)雜(za)性(xing)。

圖6:低靜態電流JFET升壓轉換器。

圖7:位於測試點TP7的Vout脈衝控製信號。
在性能方麵,除靜態電流消耗外,這個低靜態電流轉換器類似於更簡單的轉換器。如圖7所示,當JFET振蕩器運行時,輸出電壓上升,直到比較器控製電路關閉振蕩器,同時電壓也一直下降到下個周期,就像前麵介紹的簡單轉換器一樣。
推薦閱讀:
- 噪聲中提取真值!瑞盟科技推出MSA2240電流檢測芯片賦能多元高端測量場景
- 10MHz高頻運行!氮矽科技發布集成驅動GaN芯片,助力電源能效再攀新高
- 失真度僅0.002%!力芯微推出超低內阻、超低失真4PST模擬開關
- 一“芯”雙電!聖邦微電子發布雙輸出電源芯片,簡化AFE與音頻設計
- 一機適配萬端:金升陽推出1200W可編程電源,賦能高端裝備製造
- 大聯大世平集團首度亮相北京國際汽車展 攜手全球芯片夥伴打造智能車整合應用新典範
- 2026北京車展即將啟幕,高通攜手汽車生態“朋友圈”推動智能化體驗再升級
- 如何使用工業級串行數字輸入來設計具有並行接口的數字輸入模塊
- 邊緣AI的發展為更智能、更可持續的技術鋪平道路
- 每台智能體PC,都是AI時代的新入口
- 車規與基於V2X的車輛協同主動避撞技術展望
- 數字隔離助力新能源汽車安全隔離的新挑戰
- 汽車模塊拋負載的解決方案
- 車用連接器的安全創新應用
- Melexis Actuators Business Unit
- Position / Current Sensors - Triaxis Hall






