電流源DAC配合PIN二極管 提供RF衰減及溫度補償
發布時間:2011-11-03
中心議題:
PIN二極管通常作為TV調諧器中的RF信號以及固定通信設備中寬帶RF的可變衰減器。這類二極管可以作為分立器件安裝在電路板上,或集成到混合GaAs模塊。在高頻段,PIN二極管的正向電阻隨著流過結電流增加而減小(圖1)。

圖1. 典型PIN二極管電阻與正向電流的關係
PIN二極管衰減器可采用串聯或並聯配置結構。串聯衰減器(圖2a)通常需要二極管的電流為10mA至20mA。其衰減量為:
20log(1 + RPIN / 2Z0)(單位dB)
對於並聯衰減器(圖2b),要求的偏置電流通常為2mA至3mA。並聯衰減器的衰減量為:
20log(1 + Z0 / 2RPIN)(單位dB)

圖2. RF信號通過串聯(a)或並聯(b)配置的PIN二極管衰減
係統控製器可通過調整二極管的電流改變衰減量。
有些係統可能需要進行溫度補償(圖3),簡化電路中,數字電位器IC建立固定或可調偏置電平,熱敏電阻提供溫度輸入。這兩個輸入連接到運算放大器,產生的輸出通過一個電阻驅動PIN二極管。

圖3. PIN二極管簡化偏置電路
[page]
上述電路的實現並非電路圖那麼簡單。熱敏電阻的響應必須和PIN二極管匹配,同時偏置電流的變化將改變PIN二極管的正向直流電壓,進而引起偏置電流的非線性。還可以采用電壓輸出DAC替代熱敏電阻和數字電位器,對電路進行數字補償,但這一方法無法消除二極管正向電壓的影響。更理想的辦法是采用電流源DAC (理想方案參考附錄)。
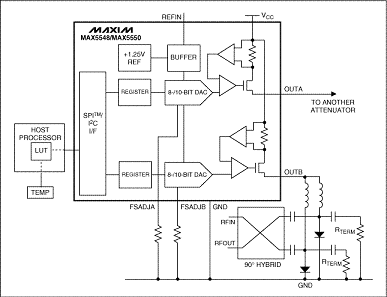
圖4電路還包括正交匹配並聯衰減器和一對由DAC輸出驅動的匹配PIN二極管。環境溫度通過連接到主機微控製器的模擬或數字傳感器進行測量,其中主機微控製器通過查找表(LUT)或算法進行溫度補償。期望的衰減通過LUT或算法對DAC進行設置,從而給出了所需的PIN電流。PIN二極管的電流僅通過DAC設置,與二極管的正向電壓以及線路中的其它任何直流阻抗無關。
圖4. RF衰減器受電流輸出DAC (MAX5548或MAX5550)驅動,
通過根據主機處理器的校準信號調整輸出電流,從而進行溫度補償。
輸出濾波器
對於帶有RF隔離電感和電容(用於消除不需要的直流成分)的電路,在超過100nH的串聯電感以及10nF的對地電容的情況下,輸出仍然能夠保持穩定。電流輸出相對電壓輸出有一個優點在於,如果壓降在DAC輸出電壓範圍以內,則濾波器所引入的串聯電阻不會影響到精度。
- 探究電流源DAC配合PIN二極管
- 提供RF衰減及溫度補償
- 根據主機處理器的校準信號
PIN二極管通常作為TV調諧器中的RF信號以及固定通信設備中寬帶RF的可變衰減器。這類二極管可以作為分立器件安裝在電路板上,或集成到混合GaAs模塊。在高頻段,PIN二極管的正向電阻隨著流過結電流增加而減小(圖1)。

圖1. 典型PIN二極管電阻與正向電流的關係
PIN二極管衰減器可采用串聯或並聯配置結構。串聯衰減器(圖2a)通常需要二極管的電流為10mA至20mA。其衰減量為:
20log(1 + RPIN / 2Z0)(單位dB)
對於並聯衰減器(圖2b),要求的偏置電流通常為2mA至3mA。並聯衰減器的衰減量為:
20log(1 + Z0 / 2RPIN)(單位dB)

圖2. RF信號通過串聯(a)或並聯(b)配置的PIN二極管衰減
係統控製器可通過調整二極管的電流改變衰減量。
有些係統可能需要進行溫度補償(圖3),簡化電路中,數字電位器IC建立固定或可調偏置電平,熱敏電阻提供溫度輸入。這兩個輸入連接到運算放大器,產生的輸出通過一個電阻驅動PIN二極管。

圖3. PIN二極管簡化偏置電路
上述電路的實現並非電路圖那麼簡單。熱敏電阻的響應必須和PIN二極管匹配,同時偏置電流的變化將改變PIN二極管的正向直流電壓,進而引起偏置電流的非線性。還可以采用電壓輸出DAC替代熱敏電阻和數字電位器,對電路進行數字補償,但這一方法無法消除二極管正向電壓的影響。更理想的辦法是采用電流源DAC (理想方案參考附錄)。
圖4電路還包括正交匹配並聯衰減器和一對由DAC輸出驅動的匹配PIN二極管。環境溫度通過連接到主機微控製器的模擬或數字傳感器進行測量,其中主機微控製器通過查找表(LUT)或算法進行溫度補償。期望的衰減通過LUT或算法對DAC進行設置,從而給出了所需的PIN電流。PIN二極管的電流僅通過DAC設置,與二極管的正向電壓以及線路中的其它任何直流阻抗無關。

圖4. RF衰減器受電流輸出DAC (MAX5548或MAX5550)驅動,
通過根據主機處理器的校準信號調整輸出電流,從而進行溫度補償。
輸出濾波器
對於帶有RF隔離電感和電容(用於消除不需要的直流成分)的電路,在超過100nH的串聯電感以及10nF的對地電容的情況下,輸出仍然能夠保持穩定。電流輸出相對電壓輸出有一個優點在於,如果壓降在DAC輸出電壓範圍以內,則濾波器所引入的串聯電阻不會影響到精度。
特別推薦
- 噪聲中提取真值!瑞盟科技推出MSA2240電流檢測芯片賦能多元高端測量場景
- 10MHz高頻運行!氮矽科技發布集成驅動GaN芯片,助力電源能效再攀新高
- 失真度僅0.002%!力芯微推出超低內阻、超低失真4PST模擬開關
- 一“芯”雙電!聖邦微電子發布雙輸出電源芯片,簡化AFE與音頻設計
- 一機適配萬端:金升陽推出1200W可編程電源,賦能高端裝備製造
技術文章更多>>
- 築基AI4S:摩爾線程全功能GPU加速中國生命科學自主生態
- 一秒檢測,成本降至萬分之一,光引科技把幾十萬的台式光譜儀“搬”到了手腕上
- AI服務器電源機櫃Power Rack HVDC MW級測試方案
- 突破工藝邊界,奎芯科技LPDDR5X IP矽驗證通過,速率達9600Mbps
- 通過直接、準確、自動測量超低範圍的氯殘留來推動反滲透膜保護
技術白皮書下載更多>>
- 車規與基於V2X的車輛協同主動避撞技術展望
- 數字隔離助力新能源汽車安全隔離的新挑戰
- 汽車模塊拋負載的解決方案
- 車用連接器的安全創新應用
- Melexis Actuators Business Unit
- Position / Current Sensors - Triaxis Hall
熱門搜索
微波功率管
微波開關
微波連接器
微波器件
微波三極管
微波振蕩器
微電機
微調電容
微動開關
微蜂窩
位置傳感器
溫度保險絲
溫度傳感器
溫控開關
溫控可控矽
聞泰
穩壓電源
穩壓二極管
穩壓管
無焊端子
無線充電
無線監控
無源濾波器
五金工具
物聯網
顯示模塊
顯微鏡結構
線圈
線繞電位器
線繞電阻





