Buck與Buck-Boost在小家電輔助電源中的應用
發布時間:2024-04-25 來源:世健 責任編輯:lina
【導讀】在ACDC電源中,輸入電壓一般是來自電網的85V-265V交流高壓,而輸出電壓則是3.3V、5V、12V等直流低壓,因此需要開關電源來實現降壓。開關電源有Buck、Boost和Buck-Boost三大經典拓撲,其中Buck與Buck-Boost均可實現降壓功能。Synergy世輝是世健旗下子公司,擁有豐富的行業經驗與專業的技術實力,世輝公司電源與新能源事業部FAE結合自身經驗,針對小家電的輔助電源應用中該如何選擇拓撲電路以及相關產品,展開詳細介紹。
在ACDC電源中,輸入電壓一般是來自電網的85V-265V交流高壓,而輸出電壓則是3.3V、5V、12V等直流低壓,因此需要開關電源來實現降壓。開關電源有Buck、Boost和Buck-Boost三大經典拓撲,其中Buck與Buck-Boost均可實現降壓功能。Synergy世輝是世健旗下子公司,擁有豐富的行業經驗與專業的技術實力,世輝公司電源與新能源事業部FAE結合自身經驗,針對小家電的輔助電源應用中該如何選擇拓撲電路以及相關產品,展開詳細介紹。
一、Buck電路
Buck電路是一個降壓電路,Vi=Vls+Vo。因Vi>Vo,故具有降壓作用。
(1)開關管S導通階段
當開關閉合時,續流二極管D是截止的,由於輸入電壓Vi與儲能電感Ls接通,因此輸入-輸出壓差(Vi-Vo)就加在Ls上,使通過Ls上的電流線性地增加。在此階段,除向負載供電外,還有一部分電能儲存在電感Ls和電容Cr中。
(2)開關管S關斷階段
當開關斷開時,Ls與Vi斷開,但由於電感電流不能在瞬間發生突變,因此在電感Ls上就產生反向電動勢以維持通過的電流不變。此時續流二極管D導通,儲存在電感Ls中的電能就經過有D構成的的回路對負載供電。(主要是電容C對負載供電,此階段一直給電容充電,維持電壓穩定)
二、Buck-Boost電路
Buck-Boost電路的輸入電壓與輸出電壓的極性是相反的。
(1)開關管S導通階段
當開關閉合時,輸入電壓通過電感L直接返回,在電感Ls上儲能,此時電容Cr放電,給負載供電。
(2)開關管S截止階段
當開關斷開時,在電感Ls上產生反向電動勢,使二極管D從截止變成導通。電感給負載供電並對輸出電容充電,維持輸出電壓不變。
通過以上對比,可得知:Buck-Boost電路的輸入電壓與輸出電壓的極性是相反的。因此,Buck與Buck-Boost兩者最大的區別就在於輸入與輸出電壓的極性:Buck是同極性拓撲,即輸出與輸入電壓的極性相同,二者共地;而Buck-Boost是反極性拓撲,即輸出與輸入電壓的極性相反,輸出端提供負壓(相對輸入電壓)。
在小家電應用場景中的功率模塊控製部分,工程師常用到雙向晶閘管(TRIAC)等交流開關(AC Switch)。而使用負壓驅動交流開關,就能實現更高的電路可靠性與兼容性。在使用交流開關的係統中,往往優先選擇能輸出負壓的Buck-Boost;而在不需要負壓驅動的係統中,則可以選擇Buck拓撲:
•Buck的輸入與輸出端共地,更利於係統的多級拓展。
•Buck的電感電流利用率比Buck-Boost更高。在電感電流(IL)相同時,Buck能輸出更大電流(IO)。
三、產品推薦
知道了如何選拓撲後,又該怎麼選產品呢?世輝FAE推薦來自上海晶豐明源(BPS)的BP852X係列高性能開關電源驅動芯片,支持Buck和Buck-Boost拓撲,並具有極簡的外圍電路,可應用於低成本的小家電輔助電源設計,如:小家電輔助電源、電機驅動輔助電源、IoT/智能家居/智能照明等多個領域。該係列產品擁有眾多的優秀特性,包括:
集成Vcc電容、續流二極管和反饋二極管
集成650V高壓MOSFET
集成高壓啟動和自供電電路
低待機功耗50mW@230Vac
優異的動態響應速度,輸出電壓紋波小
降低音頻噪聲的降幅調製技術
改善EMI性能的頻率調製技術
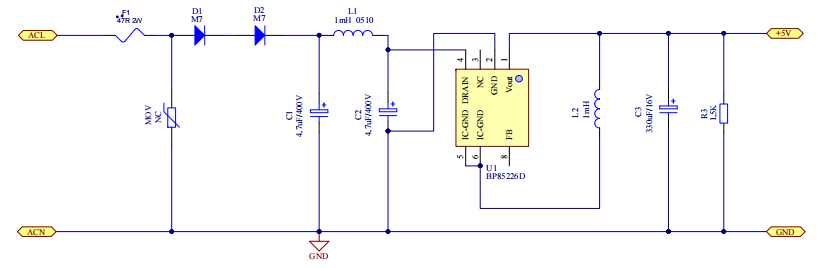
接下來,世輝FAE將以該係列的BP85226D為例,展開具體介紹。
圖:封裝與規格
圖:電性能參數表
圖:BP85226D應用原理圖
圖:產品實物
圖:BOM表
四、PCB Layout及建議
1.IC-GND能起到散熱作用,可以銅散熱。但IC-GND是電壓動點,在滿足散熱的條件下鋪銅麵積應盡量小;同時需遠離輸入交流端,以避免容性耦合產生EMI問題。
2.輸出電感可能產生電磁幹擾,建議遠離芯片FB腳的同時,也遠離輸入端以避免EMI問題。為了芯片和電壓動點遠離交流輸入端,建議將輸入電解電容放置在芯片和交流輸入端之間。
3.DRAIN接輸入直流母線,為電壓靜點,可以鋪銅散熱。建議DRAIN和FB、IC-GND的走線距離大於2mm。
4.盡量減小功率環路麵積以避免EMI幹擾並提高係統可靠性。以Buck 為例,建議縮小輸入電容、內置MOSFET、電感、輸出電容組成的勵磁回路,以及電感、輸出電容、續流二極管組成的續流回路麵積。
5.建議功率回路的走線寬而短, 以提高係統可靠性,比如母線到GND引腳的走線、GND到輸出電容的走線等。
6.反饋回路麵積與走線長度也應減小,以提高可靠性。
7.如果由於客觀因素(例如PCB板形狀等)導致Layout無法充分滿足第5、6條建議時,可在VOUT和GND之間靠近引腳位置放置100nF(104)貼片電容,從而提高係統可靠性。
圖:電感選取建議
圖:負載調整率
圖:啟動波形
圖:輸出電壓紋波
圖:動態響應
圖:傳導EMI
圖:浪湧
圖:群脈衝測試
圖:ESD測試*
*以上測試結果為實驗室條件下真實測試下得出,實際產品視應用環境和批次差異,可能存在不同,晶豐明源保留最終解釋權。
圖:BP852X係列產品選型表
總結
晶豐明源的BP852X係列芯片具有極簡的外圍電路以及超高的集成度,能極大地降低應用方案的成本與備貨難度;豐富的保護有助於加強係統穩定性;此外,該產品還兼具優秀的動態響應、待機功耗和輸出調整等性能, 因此非常適合用於小家電的輔助電源。Synergy世輝可提供全係列產品及相關的技術支持。
免責聲明:本文為轉載文章,轉載此文目的在於傳遞更多信息,版權歸原作者所有。本文所用視頻、圖片、文字如涉及作品版權問題,請聯係小編進行處理。
推薦閱讀:
實現機器人操作係統——ADI Trinamic電機控製器ROS1驅動程序簡介
ST 的RS-485收發器兼備傳輸穩定性與速度,適用於工業自動化、智能建築和機器人
- 噪聲中提取真值!瑞盟科技推出MSA2240電流檢測芯片賦能多元高端測量場景
- 10MHz高頻運行!氮矽科技發布集成驅動GaN芯片,助力電源能效再攀新高
- 失真度僅0.002%!力芯微推出超低內阻、超低失真4PST模擬開關
- 一“芯”雙電!聖邦微電子發布雙輸出電源芯片,簡化AFE與音頻設計
- 一機適配萬端:金升陽推出1200W可編程電源,賦能高端裝備製造
- 築基AI4S:摩爾線程全功能GPU加速中國生命科學自主生態
- 一秒檢測,成本降至萬分之一,光引科技把幾十萬的台式光譜儀“搬”到了手腕上
- AI服務器電源機櫃Power Rack HVDC MW級測試方案
- 突破工藝邊界,奎芯科技LPDDR5X IP矽驗證通過,速率達9600Mbps
- 通過直接、準確、自動測量超低範圍的氯殘留來推動反滲透膜保護
- 車規與基於V2X的車輛協同主動避撞技術展望
- 數字隔離助力新能源汽車安全隔離的新挑戰
- 汽車模塊拋負載的解決方案
- 車用連接器的安全創新應用
- Melexis Actuators Business Unit
- Position / Current Sensors - Triaxis Hall





