自動電池充電器
發布時間:2023-07-26 責任編輯:lina
【導讀】您是否嚐試過設計一個電池充電器,當電池電壓低於規定電壓時自動為電池充電?本文將向您介紹如何設計自動電池充電器。
您是否嚐試過設計一個電池充電器,當電池電壓低於規定電壓時自動為電池充電?本文將向您介紹如何設計自動電池充電器。
當電池達到滿電狀態時,下麵的充電器會自動關閉充電過程。這樣可以防止蓄電池深度充電。如果蓄電池電壓低於 12V,電路會自動為蓄電池充電。
12 伏自動電池充電器電路圖
該自動電池充電器電路主要包括兩個部分 - 電源部分和負載比較部分。
主電源電壓 230V,50Hz,連接到中心抽頭變壓器的初級繞組,將電壓降到 15-0-15V。
變壓器的輸出端與二極管 D1、D2 相連。二極管 D1、D2 用於將低交流電壓轉換為脈動直流電壓。這一過程也稱為整流。脈動直流電壓被加到 470uF 的電容器上,以消除交流波紋。
因此,電容器輸出的是未經調節的直流電壓。現在,這個未穩壓的直流電壓被加到 LM317 可變穩壓器上,以提供穩壓的直流電壓。
該穩壓器的輸出電壓在 1.2V 至 37V 之間可調,最大輸出電流為 1.5A。通過改變連接到 LM317 調整引腳的 10k 電位器,可改變該穩壓器的輸出電壓。
Lm317 穩壓器的輸出通過二極管 D5 和電阻 R5 加到電池上。二極管 D5 用於避免主電源失效時電池放電。
當電池充滿電後,反向偏置的齊納二極管 D6 導通。此時,BD139 NPN 晶體管的基極通過齊納二極管獲得電流,從而使總電流接地。
在該電路中,綠色 LED 用於指示電池電量。電阻器 R3 用於保護綠色 LED 不受高壓影響。
電路原理
如果電池電壓低於 12V,則來自 LM317 IC 的電流通過電阻器 R5 和二極管 D5 流向電池。此時齊納二極管 D6 將不導通,因為電池的電流全部用於充電。
當電池電壓升至 13.5V 時,流向電池的電流停止,齊納二極管獲得足夠的擊穿電壓,允許電流通過。
此時,晶體管基極獲得足夠的電流,從而導通,這樣 LM317 穩壓器的輸出電流就通過晶體管 Q1 接地。因此,紅色 LED 指示充滿電。
充電器設置
電池充電器的輸出電壓應低於電池的 1.5 倍,充電器的電流應為電池電流的 10%。電池充電器應具有過壓保護、短路保護和極性反接保護功能。
注:還可了解如何構建電池充電電量指示器電路?
2.自動電池充電器
電路圖
本(ben)項(xiang)目(mu)中(zhong)提(ti)到(dao)了(le)用(yong)於(yu)密(mi)封(feng)鉛(qian)酸(suan)電(dian)池(chi)的(de)自(zi)動(dong)電(dian)池(chi)充(chong)電(dian)器(qi)電(dian)路(lu)。這(zhe)是(shi)一(yi)種(zhong)脈(mai)衝(chong)充(chong)電(dian)器(qi)電(dian)路(lu),有(you)助(zhu)於(yu)延(yan)長(chang)電(dian)池(chi)的(de)使(shi)用(yong)壽(shou)命(ming)。該(gai)電(dian)路(lu)的(de)工(gong)作(zuo)原(yuan)理(li)說(shuo)明(ming)如(ru)下(xia)。
LM317 充當電壓調節器和電流控製器件。15V 的齊納二極管用於將 LM317 設置為在無負載時輸出 16.2V 電壓。當 2N4401 由 555 的輸出導通時,LM317 的 ADJ 引腳接地,其輸出電壓為 1.3V。
LM358 充當比較器和電壓跟隨器。LM336 用於向 LM358 的非反相端(引腳 3)提供 2.5V 的基準電壓。分壓器網絡用於向 LM358 的反相端(引腳 2)提供部分電池電壓。
當電池電量達到 14.5V 時,LM358 反相端輸入的電壓略高於 LM336 設置的引腳 3 上的 2.5V。這將使 555 的輸出變高。
結果,紅色 LED 發光,晶體管導通。這將使 LM317 的 ADJ 引腳接地,其輸出降至 1.3V。
當電池電量低於 13.8V 時,LM358 輸出高電平,555 輸出低電平。因此,電壓從 LM317 流向電池,綠色 LED 發光,表示正在充電。
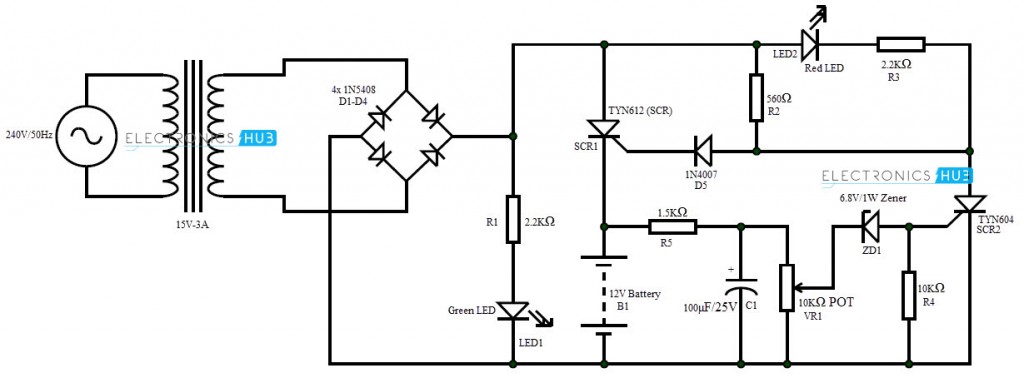
3. 使用可控矽的電池充電器
本項目使用可控矽實現了一個自動電池充電器電路。它可用於為 12V 電池充電。通過選擇適當的元件,也可為 6V 和 9V 等不同電位的電池充電。電路工作原理如下。
在變壓器和橋式整流器的幫助下,交流電源被轉換成 15 伏直流電,綠色 LED 燈被打開。直流輸出是脈動直流,因為整流器後沒有濾波器。
這一點很重要,因為隻有當電源電壓為 0 或與電源斷開時,可控矽才會停止導通,而這隻有在脈動直流的情況下才有可能實現。
最初,可控矽 1 通過 R2 和 D5 接收到柵極電壓後開始導通。當 SCR1 導通時,15V 直流電流將流過電池,電池開始充電。當電池上的電量幾乎充滿時,它將與電流相反,電流開始通過 R5 流動。
當電位達到 6.8V 時,齊納 ZD1 開始導通,為可控矽 2 提供足夠的柵極電壓,使其開啟。
因此,電流通過 R2 流經 SCR2,而 SCR1 則由於柵極電壓和電源電壓被切斷而關閉。紅色 LED 燈亮起,表明電池已充滿電。
電池完全充滿電
免責聲明:本文為轉載文章,轉載此文目的在於傳遞更多信息,版權歸原作者所有。本文所用視頻、圖片、文字如涉及作品版權問題,請聯係小編進行處理。
推薦閱讀:
- 噪聲中提取真值!瑞盟科技推出MSA2240電流檢測芯片賦能多元高端測量場景
- 10MHz高頻運行!氮矽科技發布集成驅動GaN芯片,助力電源能效再攀新高
- 失真度僅0.002%!力芯微推出超低內阻、超低失真4PST模擬開關
- 一“芯”雙電!聖邦微電子發布雙輸出電源芯片,簡化AFE與音頻設計
- 一機適配萬端:金升陽推出1200W可編程電源,賦能高端裝備製造
- 算力爆發遇上電源革新,大聯大世平集團攜手晶豐明源線上研討會解鎖應用落地
- 築基AI4S:摩爾線程全功能GPU加速中國生命科學自主生態
- 一秒檢測,成本降至萬分之一,光引科技把幾十萬的台式光譜儀“搬”到了手腕上
- AI服務器電源機櫃Power Rack HVDC MW級測試方案
- 突破工藝邊界,奎芯科技LPDDR5X IP矽驗證通過,速率達9600Mbps
- 車規與基於V2X的車輛協同主動避撞技術展望
- 數字隔離助力新能源汽車安全隔離的新挑戰
- 汽車模塊拋負載的解決方案
- 車用連接器的安全創新應用
- Melexis Actuators Business Unit
- Position / Current Sensors - Triaxis Hall



