Zeta拓撲電源原理及工作過程解析
發布時間:2023-06-19 責任編輯:lina
【導讀】一個使用LT8471雙多拓撲DC/DC轉換器和2A開關電源應用。該應用程序使用低紋波拓撲輸出:+/-5V。通道1使用低輸出紋波ĆUK拓撲輸出-5V。通道2使用低輸出紋波Zeta拓撲輸出+5V。輸入電壓從4V到25V不等。
Zeta拓撲的特點:
1、能夠實現升降壓
2、<50W
3、主功率管導通的時候,能量是從輸入端直接傳遞到輸出端,所以算是一個正激拓撲。
4、沒有RHPZ(右半平麵零點)
5、輸出端有LC濾波,所以紋波比較小
6、輸入端是開關管,開關開關,類似Buck所以輸入端需要做比較好的濾波。
7、用兩個耦合電感的話,用1:1匝數比的耦合電感。
8、使用Buck控製器加上一個驅動以及外圍電路,就可以實現Zeta電路,開關管和整流管的數量比較少就可以實現升降壓功能。
9、EMI特性相對比較好。
10、可以通過多個繞組,實現多路輸出。
11、同樣可以用MOSFET替代二極管,實現大功率的Zeta電路。
1、Zeta電路的基本結構
基本的Zeta電路是含有四個儲能元件,2個電感,2個電容。

2 基本工作原理
待S關斷後,L1經D0向C1衝電,其貯存的能量轉移至C1。同時,C2向負載供電,L2的電流則經V0續流。Zeta斬波電路的輸入輸出關係為:
Vout=D*Vin/(1-D)
D為開關的占空比。
開關閉合導通狀態下:電源VIN經開關S向電感L1貯能同時,VIN和C1共同向負載RL供電,並向C2充電。

待S關斷後,L1經D0向C1衝電,其貯存的能量轉移至C1。

3、CCM與DCM
CCM模式下,就是上述兩個狀態階段。
兩個狀態的等效電路是:

CCM模式下的電感電流和電壓波形:

DCM模式下,除了在CCM模式下的兩個階段外,還多出了一個二極管斷流的階段:
此階段流過電感L1和L2中的電流相等。並且電流大小不會變化(在假定器件都是理想的器件條件下)

4、Zeta和SEPIC對比

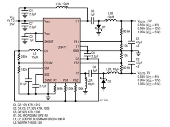
ADI一個使用Zeta拓撲的實例設計圖:
一個使用LT8471雙多拓撲DC/DC轉換器和2A開關電源應用。該應用程序使用低紋波拓撲輸出:+/-5V。
通道1使用低輸出紋波ĆUK拓撲輸出-5V。通道2使用低輸出紋波Zeta拓撲輸出+5V。輸入電壓從4V到25V不等。

參考文獻:
1、TI關於Zeta的視頻講解
2、ADI官網
3、Zeta電路——電子電路 謝俊虎(百度文庫)
免責聲明:本文為轉載文章,轉載此文目的在於傳遞更多信息,版權歸原作者所有。本文所用視頻、圖片、文字如涉及作品版權問題,請聯係小編進行處理。
推薦閱讀:
- 噪聲中提取真值!瑞盟科技推出MSA2240電流檢測芯片賦能多元高端測量場景
- 10MHz高頻運行!氮矽科技發布集成驅動GaN芯片,助力電源能效再攀新高
- 失真度僅0.002%!力芯微推出超低內阻、超低失真4PST模擬開關
- 一“芯”雙電!聖邦微電子發布雙輸出電源芯片,簡化AFE與音頻設計
- 一機適配萬端:金升陽推出1200W可編程電源,賦能高端裝備製造
- 邊緣AI的發展為更智能、更可持續的技術鋪平道路
- 每台智能體PC,都是AI時代的新入口
- IAR作為Qt Group獨立BU攜兩項重磅汽車電子應用開發方案首秀北京車展
- 構建具有網絡彈性的嵌入式係統:來自行業領袖的洞見
- 數字化的線性穩壓器
- 車規與基於V2X的車輛協同主動避撞技術展望
- 數字隔離助力新能源汽車安全隔離的新挑戰
- 汽車模塊拋負載的解決方案
- 車用連接器的安全創新應用
- Melexis Actuators Business Unit
- Position / Current Sensors - Triaxis Hall



