開關電源環路穩定性分析(六)
發布時間:2022-12-26 責任編輯:lina
【導讀】根據上一篇文章的分析,開關電源係統主要分為3個部分,功率級,控製級,反饋級。今天這篇文章我們分析功率級和控製級的傳遞函數。
大家好,這裏是大話硬件。
根據上一篇文章的分析,開關電源係統主要分為3個部分,功率級,控製級,反饋級。今天這篇文章我們分析功率級和控製級的傳遞函數。
1.功率級傳遞函數
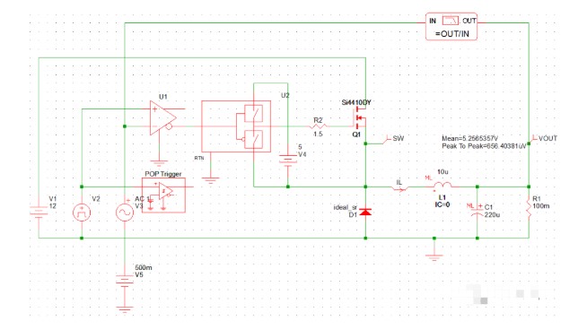
從功能框圖上可以看出來,功率級主要包含兩個部分,一個是電源輸入通過MOS管開關,得到電壓V1,這個電壓其實就是我們經常測試的VSW;另外一個是V1經過LC後,得到的輸出電壓Vo。因此在求解功率級的傳遞函數時,需要分開來求。
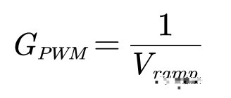
當使用占空比為D的PWM驅動MOS管的時候,輸出電壓V1的幅值等於VinxD,因此傳遞函數等於常數Vin。輸入電壓到V1電壓傳遞函數如下:
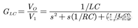
功率級的後半部分是LC濾波電路,根據LCR串並聯,可以計算出傳遞函數為:
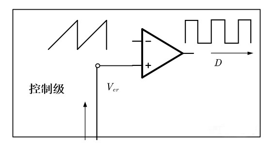
2.控製級傳遞函數
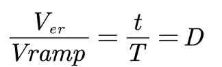
控製級的輸入為誤差電壓,輸出為占空比,在求解該部分傳遞函數時需要借助下麵的圖進行分析。
從上麵的分析可知,傳遞函數的輸入是誤差電壓,輸出是占空比。
在下麵的圖中根據三角形相似可以得到
因此,控製級的傳遞函數為:
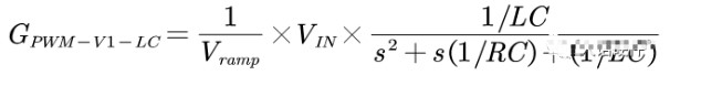
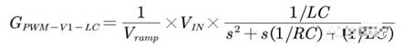
3.控製級和功率級傳遞函數
結合前麵的分析,將控製級,功率級的傳遞函數進行求解為:
將前麵求解的結果代入總的傳遞函數裏麵,可以得到:
所以,上麵的傳遞函數就是不帶反饋的開關電源的傳遞函數。我們對這個傳遞函數設定一些參數並進行仿真。
假設這個電源輸入12V,占空比50%,輸出應該為6V,仿真數據如下:
從上麵看出,輸出電壓在5.2V和6V相差0.8V左右。這個差異主要因設定的誤差電壓和電源不穩定決定。
此時仿真出開環電源的波特圖,從波特圖上可以明顯的看出,在超過2KH,增益以-40dB/dec的斜率下降,在50KHz組左右相位到達了-180°,很明顯這個電源是不穩定的。
下麵我們再看傳遞函數:
傳遞函數前麵的Vin/Vramp是直流增益,和增益曲線前麵一段直線相吻合;傳遞函數後麵是隨著頻率變化的LC二階濾波器,二階濾波器會在-3dB之後以-2的斜率下降,也就是-40dB/dec;單個容抗或者感抗元件帶來的相位是-90°,電感和電容會帶來-180°的相移。
仿真的結果和上麵求解的傳遞函數是一致的。這也再次證明了,研究傳遞函數是分析開關電源環路穩定性非常有用的一個工具!
下一篇文章的內容就是分析反饋級不同形式的補償網絡的傳遞函數。
免責聲明:本文為轉載文章,轉載此文目的在於傳遞更多信息,版權歸原作者所有。本文所用視頻、圖片、文字如涉及作品版權問題,請聯係小編進行處理。
推薦閱讀:
“感知未來”——艾邁斯歐司朗參展2023 CES,以最新的先進光學技術幫助應對全球挑戰
- 噪聲中提取真值!瑞盟科技推出MSA2240電流檢測芯片賦能多元高端測量場景
- 10MHz高頻運行!氮矽科技發布集成驅動GaN芯片,助力電源能效再攀新高
- 失真度僅0.002%!力芯微推出超低內阻、超低失真4PST模擬開關
- 一“芯”雙電!聖邦微電子發布雙輸出電源芯片,簡化AFE與音頻設計
- 一機適配萬端:金升陽推出1200W可編程電源,賦能高端裝備製造
- 貿澤EIT係列新一期,探索AI如何重塑日常科技與用戶體驗
- 算力爆發遇上電源革新,大聯大世平集團攜手晶豐明源線上研討會解鎖應用落地
- 創新不止,創芯不已:第六屆ICDIA創芯展8月南京盛大啟幕!
- AI時代,為什麼存儲基礎設施的可靠性決定數據中心的經濟效益
- 矽典微ONELAB開發係列:為毫米波算法開發者打造的全棧工具鏈
- 車規與基於V2X的車輛協同主動避撞技術展望
- 數字隔離助力新能源汽車安全隔離的新挑戰
- 汽車模塊拋負載的解決方案
- 車用連接器的安全創新應用
- Melexis Actuators Business Unit
- Position / Current Sensors - Triaxis Hall



