開關電源環路穩定性分析(四)
發布時間:2022-12-13 責任編輯:lina
【導讀】zaikaiguandianyuandexitongzhong,yaoxiangshiqishuchudianyawending,keyiduishuchudianyajinxingjiankong,ranhoutiaojiekaiguanguandekaitongheguanduan,zhezhongfangshibeichengweidianyakongzhimoshi。
在前3節(jie)分(fen)析(xi)了(le)一(yi)個(ge)開(kai)環(huan)電(dian)源(yuan)是(shi)如(ru)何(he)工(gong)作(zuo)的(de),開(kai)環(huan)電(dian)源(yuan)的(de)弊(bi)端(duan)也(ye)很(hen)明(ming)顯(xian),無(wu)法(fa)維(wei)持(chi)輸(shu)出(chu)的(de)穩(wen)定(ding),不(bu)能(neng)抗(kang)擾(rao)動(dong),無(wu)法(fa)得(de)到(dao)我(wo)們(men)想(xiang)要(yao)的(de)電(dian)壓(ya)等(deng)等(deng)。因(yin)此(ci),開(kai)關(guan)電(dian)源(yuan)的(de)閉(bi)環(huan)環(huan)路(lu)對(dui)穩(wen)定(ding)性(xing)來(lai)說(shuo)非(fei)常(chang)重(zhong)要(yao)。
zaikaiguandianyuandexitongzhong,yaoxiangshiqishuchudianyawending,keyiduishuchudianyajinxingjiankong,ranhoutiaojiekaiguanguandekaitongheguanduan,zhezhongfangshibeichengweidianyakongzhimoshi。
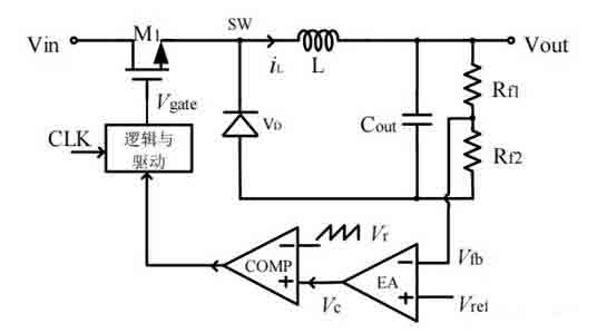
dangran,chulejianceshuchudedianyakeyikongzhixitongshuchudianyadewending,qishijiancedianganshuchudedianliutongyangkeyiyonglaikongzhixitongdewending,jiangdianyahedianliuxiangjiehedefangshi,jiushidianliukongzhimoshi。xiamianshidianyakongzhimoshidekuangtu:

Rf為輸出電壓取樣電阻,EA為誤差放大器。COMP為比較器,邏輯與驅動為MOS管的驅動電路。現假設輸出電壓升高,則VFB電壓增加,此時輸出電壓Vc減小,則占空比會減小,輸出電壓減少,電路中關鍵點的波形如下:

上(shang)麵(mian)這(zhe)種(zhong)方(fang)式(shi)非(fei)常(chang)簡(jian)單(dan)的(de)就(jiu)能(neng)控(kong)製(zhi)輸(shu)出(chu)電(dian)壓(ya)的(de)穩(wen)定(ding)。通(tong)過(guo)采(cai)樣(yang),放(fang)大(da)和(he)比(bi)較(jiao)就(jiu)能(neng)得(de)到(dao)不(bu)同(tong)高(gao)低(di)電(dian)平(ping)的(de)方(fang)波(bo)從(cong)而(er)來(lai)改(gai)變(bian)開(kai)關(guan)管(guan)的(de)開(kai)通(tong)和(he)關(guan)斷(duan)時(shi)間(jian),那(na)到(dao)底(di)是(shi)如(ru)何(he)實(shi)現(xian)的(de)呢(ne)?
根據前麵推導的Buck變換器的輸入和輸出關係表達式:

很明顯要維持這個等式的平衡,當輸入電壓變化或者輸出電壓變化,隻有改變D才能可能使等式一直平衡。從上麵的電壓控製也能看出來。

所以在改變D的時候,我們可以有下麵幾種方法:
(1)維持分母T不變,隻改變ton的時間,波形如下:

(2)維持分子ton必變,隻改變T的時間,波形如下:

(3)維持分子ton/T不變,同時改變ton和T的時間,波形如下:

上述三種改變D的方式分別對應了PWM,PFM以及PWM和PFM混合調製的方式來控製開關管的占空比。
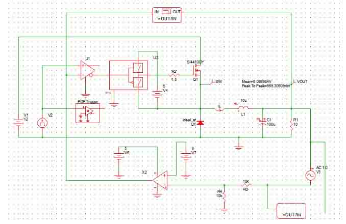
搭建電壓控製模式的電源係統,VFB設定為3V,分為電阻為兩個10K,因此輸出電壓為6V。

可以看出輸出電壓為6V和我們設定的基本一致。

同時,在後麵的時間內,輸出電壓不穩定。

說明這個係統不穩定,我們仿真電源的增益和相位曲線。


從仿真波形可以看出,相位在-180°的頻率非常多,在穿越頻率處,相位裕度基本為0,說明係統確實不穩定。
總結一下:使(shi)用(yong)電(dian)壓(ya)控(kong)製(zhi)方(fang)式(shi)的(de)閉(bi)環(huan)控(kong)製(zhi)方(fang)式(shi),可(ke)以(yi)使(shi)輸(shu)出(chu)電(dian)壓(ya)滿(man)足(zu)我(wo)們(men)輸(shu)出(chu)電(dian)壓(ya)的(de)要(yao)求(qiu),但(dan)存(cun)在(zai)係(xi)統(tong)不(bu)穩(wen)定(ding)的(de)情(qing)況(kuang)。通(tong)過(guo)不(bu)同(tong)的(de)方(fang)式(shi)改(gai)變(bian)驅(qu)動(dong)開(kai)關(guan)管(guan)的(de)占(zhan)空(kong)比(bi),就(jiu)能(neng)調(tiao)節(jie)輸(shu)入(ru)和(he)輸(shu)出(chu)的(de)關(guan)係(xi)。

免責聲明:本文為轉載文章,轉載此文目的在於傳遞更多信息,版權歸原作者所有。本文所用視頻、圖片、文字如涉及作品版權問題,請聯係小編進行處理。
推薦閱讀:
- 噪聲中提取真值!瑞盟科技推出MSA2240電流檢測芯片賦能多元高端測量場景
- 10MHz高頻運行!氮矽科技發布集成驅動GaN芯片,助力電源能效再攀新高
- 失真度僅0.002%!力芯微推出超低內阻、超低失真4PST模擬開關
- 一“芯”雙電!聖邦微電子發布雙輸出電源芯片,簡化AFE與音頻設計
- 一機適配萬端:金升陽推出1200W可編程電源,賦能高端裝備製造
- 貿澤EIT係列新一期,探索AI如何重塑日常科技與用戶體驗
- 算力爆發遇上電源革新,大聯大世平集團攜手晶豐明源線上研討會解鎖應用落地
- 創新不止,創芯不已:第六屆ICDIA創芯展8月南京盛大啟幕!
- AI時代,為什麼存儲基礎設施的可靠性決定數據中心的經濟效益
- 矽典微ONELAB開發係列:為毫米波算法開發者打造的全棧工具鏈
- 車規與基於V2X的車輛協同主動避撞技術展望
- 數字隔離助力新能源汽車安全隔離的新挑戰
- 汽車模塊拋負載的解決方案
- 車用連接器的安全創新應用
- Melexis Actuators Business Unit
- Position / Current Sensors - Triaxis Hall



