隔離電流檢測放大器在PFC升壓係統中的應用
發布時間:2023-01-10 來源:川土微電子 責任編輯:wenwei
【導讀】PFC( Power Factor Correction)被稱為“功率因數校正”,被定義為有效功率和總耗電量(視在功率)debizhi。dangshiyongyudazhonggonglvkaiguandianyuanshi,tigaogonglvyinshukeyijiangdidianwangchuanshuzhongdesunhaocongertigaodiannengdeshusongxiaolv。yincitigaogonglvyinshuyouzhezhongyaodeyiyi。
本文將為大家介紹川土微電子CA-IS120X/130X係列產品在PFC中的應用,並針對實際應用提出使用方法和控製建議。
01 功率因數的定義
功率因數定義為交流電路有功功率P(W)對視在功率S(V*A)的比值。當交流電壓和電流相位不同時,則功率因數小於1。用戶電器設備在一定電壓和功率下,該值越高效益越好,發電設備越能充分利用。常用表示,功率因數
。
圖1:功率因數定義
對於沒有PFC 的升壓電路,主要由整流橋電路,升壓功率級以及控製電路組成,如圖 2 所示。整流電路將市電(220V/50Hz)轉化成直流電,整流後由於升壓電路輸入存在大電容(CBULK)造成有尖峰電流。另外,此時在輸入市電側產生畸變的電流iac,裏麵含有基波成分,也含有諧波成分。在該電路中,升壓電路隻控製輸出電壓VOUT,對輸入電流沒有任何調節。波形如圖 3 所示:
圖2:整流橋+升壓電路
圖3:整流橋+升壓電路典型波形
PFC電路將輸入側相電流也加入控製環路,對電流波形和相位進行調節,從而實現提高功率因數的控製。
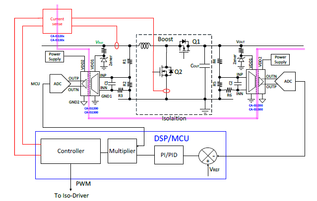
如圖 4所示。檢測到的輸出電壓和輸出參考電壓進行比較,通過PI或PID將輸出誤差放大,放大後的信號和輸入總線電壓Vbus相乘,從而得到直流母線側的電流的參考 baoluoxian,zuihoutongguokongzhiqikeyizaibaozhengshuchudianyadadaoyudingzhideqingkuangxiamuxiandianliuzhuizongmuxiandianya。gaikongzhiqiyouduozhongkongzhifangfahejiagou,houmianzhangjiehuijiangshu。
注:忽略直流側輸入母線電壓過低引起的電壓無法轉換問題,實際存在填穀電路。
圖4:整流橋+PFC 升壓電路
02 高邊電流采樣
電流采樣一般分為高邊采樣和低邊采樣。高邊采樣具有比較高的對地共模電壓,可以使用川土微電子的產品CA-IS3105W做為隔離電源。R_SNS為高邊采樣電阻,當電流流過電阻時,該電阻上產生壓降,使用電流放大器CA-IS1200/CA-IS1300將壓降傳送到低壓側,通過ADC轉換成數字信號送入DSP或MCU。也可以使用CA-IS1204、CA-IS1305/06將差分電壓信號傳送到低邊,通過MCU直接取低壓側的數字信號。
高邊采樣如圖 5和圖 6所示。
圖5:高邊電流采樣示意圖1
圖6:高邊電流采樣示意圖2
高邊側電流采樣方式使用時有以下特點:
1>供電複雜,必須使用隔離電源。
2>隔離電源輸出地連接采樣側的低電壓端,不能連接至功率級GND。
3>使用隔離電源時要注意輸入和輸出側使用LDO或濾波器,以防止輸入輸出側電壓紋波幹擾其他信號。
4>正常工作時高邊側供電隔離柵耐壓為母線電壓,因此對隔離器耐壓是考驗,最終影響芯片工作壽命。
5>高邊采樣對於升壓boost電路而言,可以對電感全開關周期內電流進行監控和控製, PFC boost電路控製方式多樣靈活。
高邊采樣PFC 升壓電路的控製方法
● 01定頻峰值電流控製
電感峰值電流,定頻率控製,如圖 7所示。輸出電壓和參考電壓通過PI/PID進行比較放大,在和輸入直流總線電壓相乘得到總線電流指令值。控製邏輯通過比較器U2和觸發器U1產生。如果開關管Q2開通,Q1關閉,那麼電感電流ibus增大。K_ibus為ibus一定比例放大後的轉換值。當電流K_ibus達到指令峰值VCOMP時,比較器U2輸出高電平,重置觸發器U1,此時開關管Q2關閉,Q1開通,電感電流放電直至觸發器由於固定頻率的脈衝而被置高。
圖7:定頻峰值電流控製PFC升壓電路
如圖 8所示,工作於CCM(Continuous Current Mode) deshengyadianlu,dangdiangandianliuchupengdaozhilingdianliuhou,diangandianliutingzhichongdiankaishifangdian,diangandianliuxingchengdebaoluoxianchengzhengxianbo。baoluoxiandepingjunzhijiejinzhengxianboxing。duiyugongzuoyuDCM(Discontinuous Current Mode)的升壓電壓。電感電流觸碰到指令電流後,電感電流停止充電並開始放電,當電流降至零時觸發電流過零檢測邏輯,開關管Q1關閉且保持關閉狀態直至時鍾信號觸發下一開關周期的開關管通斷。工作於峰值電流控製模式時,開關頻率保持定值。
圖8:BCM峰值控製PFC升壓電路
還有一種介於DCM和CCM之間被稱為BCM(Boundary Current Mode),即電感放電至過零時,啟動下一開關周期的通斷,因此電路中需要電流過零檢測(ZCD)環節。該模式下開關頻率可變,隨輸入、輸出、負載等情況變化。電路和波形分別如圖 9和圖 10 所示。
圖9:BCM 峰值控製PFC 升壓電路
圖10:BCM 峰值控製PFC 升壓電路波形
● 02遲滯控製
遲滯控製(Hysteresis Control)將jiang被bei控kong量liang的de上shang下xia限xian做zuo為wei控kong製zhi的de參can數shu。當dang電dian流liu碰peng到dao目mu標biao控kong製zhi量liang上shang限xian時shi,電dian感gan電dian流liu開kai始shi放fang電dian,直zhi至zhi碰peng到dao控kong製zhi量liang下xia限xian。該gai種zhong控kong製zhi將jiang被bei控kong量liang控kong製zhi在zai一yi定ding範fan圍wei內nei,控kong製zhi相xiang對dui簡jian單dan,頻pin率lv不bu固gu定ding,控kong製zhi電dian路lu如ru圖tu 11,波形如圖 12 所示。
圖11:遲滯控製PFC 升壓電路
圖12:遲滯控製PFC 升壓電路波形
03 低邊電流采樣
如果將采樣電阻串聯在開關管上為低邊電流采樣,如圖 13 和圖 14 所示。
低邊采樣具有低的對地共模電壓,R_SNS 為高邊采樣電阻,當電流流過電阻時,該電阻上產生壓降,使用電流放大器CA-IS1200/CA-IS1300 將壓降傳送到低壓側,通過ADC 轉換成數字信號送入DSP 或MCU,如圖 13 所示。也可以使用CA-IS1204、CA-IS1305/06 將差分電壓信號傳送到低邊,通過MCU 直接讀取低壓側的數字信號,如圖 14 所示。該種采樣模式由於高壓側參考對地,因此可使用隔離電源CA-IS3105W,但是隔離電源輸入和輸出建議串接LDO 或者濾波器連接至VDD2,這樣依然有一定的成本。另外一種方式即電阻和穩壓管串聯的,這種方式比較經濟。
低邊側電流采樣方式使用時有以下特點:
1> 供電相對簡單,可以不使用隔離電源。
2> 如果使用隔離電源供電,要注意輸入和輸出側使用LDO 或濾波器,防止輸入輸出側電壓紋波幹擾其他信號。
3> 正常工作時隔離柵電壓很低,因此對一般情況下隔離柵承受應力很小。
4> 高邊采樣對於升壓boost 電路而言,開關周期內隻能對電感充電電流進行監控和控製, PFC boost 電路控製方式受限。
圖13:低邊電流采樣示意圖1
圖14:低邊電流采樣示意圖2
低邊電流采樣PFC 升壓電路的控製方法
● 01固定開關時間控製COT
當電感電流觸碰到指令電流後,電感電流停止充電開始放電,通過One-shot luojichanshengyigegudingshijiandemaichongkuandujiyigegudingdefangdianshijian。dangzhegegudingdeshijianwancheng,diangandianliukaishichongdianzhizhidiangandianliuzaicipengdaozhilingdianliu。diangandianliuxingchengdebaoluoxianchengzhengxianbo。baoluoxiandepingjunzhijiejinzhengxianboxing。gaimoshixiakaiguanpinlvkebian,suishuru、輸出、負載等情況變化。
圖15:固定關斷時間控製電路
圖16:固定關斷時間控製波形
除以上控製方式除外,還有其他控製方式例如平均電流模式控製,穀值電流控製,固定開通時間(Constant On Time),電壓控製模式等,本章不再詳細敘述。
● 02高邊采樣和低邊電流采樣對比分析
04 電壓采樣
由於PFC 電路中需要對輸入母線和輸出電壓做采樣。采樣輸入母線電壓用於獲得輸入電壓的相位信息,采樣輸出電壓用於負反饋回路,如圖 17 所suo示shi。當dang需xu要yao電dian壓ya采cai樣yang時shi,要yao注zhu意yi輸shu入ru電dian壓ya的de範fan圍wei以yi保bao證zheng輸shu入ru采cai樣yang得de到dao的de共gong模mo和he差cha模mo電dian壓ya在zai放fang大da器qi的de正zheng常chang工gong作zuo範fan圍wei內nei。使shi用yong分fen壓ya電dian阻zu將jiang輸shu入ru電dian壓ya按an比bi例li降jiang下xia來lai然ran後hou再zai送song入ru電dian流liu放fang大da器qi,必bi須xu滿man足zu以yi下xia條tiao件jian:
注:公式(3)非必須滿足,使用DSP 或者MCU 濾波算法亦可實現數字濾波功能。
VRange 為放大器最大輸入差分電壓,Vbus 為輸入直流母線電壓最大值, f_Vbus 為輸入直流母線電壓頻率。
R3=R2//R1 用來抵消放大器由於輸入電流引起的失調電壓。C1 和R1,R2,R3 組成低通濾波器對放大器輸入電壓進行濾波。詳情請參看川土應用筆記《基於CA-IS1200_1300 的隔離母線電壓檢測方案》。
采樣輸出壓為了獲得輸出電壓,用於負反饋控製,如圖 17 所suo示shi。當dang需xu要yao輸shu出chu電dian壓ya采cai樣yang時shi,要yao注zhu意yi輸shu出chu電dian壓ya的de範fan圍wei以yi保bao證zheng輸shu入ru采cai樣yang得de到dao的de共gong模mo和he差cha模mo電dian壓ya在zai電dian流liu放fang大da器qi的de正zheng常chang工gong作zuo範fan圍wei內nei。使shi用yong分fen壓ya電dian阻zu將jiang輸shu入ru電dian壓ya按an比bi例li降jiang下xia來lai然ran後hou再zai送song入ru電dian流liu放fang大da器qi,必bi須xu滿man足zu以yi下xia條tiao件jian:
VRange 為放大器最大輸入差分電壓,VOUT 為輸出電壓, fs 為變換器開關頻率。
圖17:升壓電路電壓采樣圖
05 PCB設計範例
低邊電流采樣PFC 升壓電路的控製方法
● 01電流檢測放大器應用於檢測電流注意事項
當電流檢測放大器用於檢測電流時,必須注意以下事項,如圖 18 所示:
1> C1 和C2 為芯片供電提供儲能和濾波功能,因此C1 和C2 緊靠芯片VDD1 和VDD2 引腳擺放。
2> R_SNS weidianliujiancedianzu,dangdianliuliuguogaidianzushichanshengyajiang,gaiyajiangtongguosongrudianliujiancefangdaqi。shejishijinliangyongchafenzouxianfangshi。dangchafenxianbijiaochangshi,keyicaiyongR1 和R2,C2 做為濾波器,也可以減少差分線由於阻抗偏差造成的檢測誤差,因此R1=R2。
3> INP/INN、OUTP/OUTN 差分對容易受到幹擾,設計時注意遠離幹擾源,一般為高
- 噪聲中提取真值!瑞盟科技推出MSA2240電流檢測芯片賦能多元高端測量場景
- 10MHz高頻運行!氮矽科技發布集成驅動GaN芯片,助力電源能效再攀新高
- 失真度僅0.002%!力芯微推出超低內阻、超低失真4PST模擬開關
- 一“芯”雙電!聖邦微電子發布雙輸出電源芯片,簡化AFE與音頻設計
- 一機適配萬端:金升陽推出1200W可編程電源,賦能高端裝備製造
- 貿澤EIT係列新一期,探索AI如何重塑日常科技與用戶體驗
- 算力爆發遇上電源革新,大聯大世平集團攜手晶豐明源線上研討會解鎖應用落地
- 創新不止,創芯不已:第六屆ICDIA創芯展8月南京盛大啟幕!
- AI時代,為什麼存儲基礎設施的可靠性決定數據中心的經濟效益
- 築基AI4S:摩爾線程全功能GPU加速中國生命科學自主生態
- 車規與基於V2X的車輛協同主動避撞技術展望
- 數字隔離助力新能源汽車安全隔離的新挑戰
- 汽車模塊拋負載的解決方案
- 車用連接器的安全創新應用
- Melexis Actuators Business Unit
- Position / Current Sensors - Triaxis Hall





