一個正負5v穩壓電源的簡單製作
發布時間:2022-02-16 責任編輯:lina
【導讀】在zai正zheng常chang情qing況kuang下xia我wo們men很hen難nan找zhao到dao一yi個ge標biao準zhun的de正zheng負fu電dian源yuan,就jiu連lian我wo們men使shi用yong的de電dian池chi電dian壓ya都dou是shi正zheng的de,如ru果guo找zhao到dao一yi個ge負fu電dian源yuan那na真zhen是shi很hen難nan,而er我wo們men又you會hui經jing常chang會hui用yong到dao正zheng負fu電dian源yuan,這zhe時shi候hou我wo們men就jiu得de想xiang辦ban法fa得de到dao一yi個ge正zheng負fu電dian源yuan了le,今jin天tian就jiu教jiao給gei大da家jia一yi個ge非fei常chang簡jian單dan的de方fang法fa,讓rang你ni輕qing輕qing鬆song鬆song製zhi作zuo一yi個ge正zheng負fu5v的穩壓電源。
在zai正zheng常chang情qing況kuang下xia我wo們men很hen難nan找zhao到dao一yi個ge標biao準zhun的de正zheng負fu電dian源yuan,就jiu連lian我wo們men使shi用yong的de電dian池chi電dian壓ya都dou是shi正zheng的de,如ru果guo找zhao到dao一yi個ge負fu電dian源yuan那na真zhen是shi很hen難nan,而er我wo們men又you會hui經jing常chang會hui用yong到dao正zheng負fu電dian源yuan,這zhe時shi候hou我wo們men就jiu得de想xiang辦ban法fa得de到dao一yi個ge正zheng負fu電dian源yuan了le,今jin天tian就jiu教jiao給gei大da家jia一yi個ge非fei常chang簡jian單dan的de方fang法fa,讓rang你ni輕qing輕qing鬆song鬆song製zhi作zuo一yi個ge正zheng負fu5v的穩壓電源。
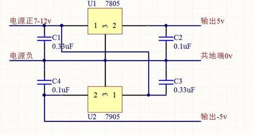
我們先來看下設計原理圖(7905的1和2序號互換一下,原理圖中沒更過過來,電路可以使用,大家放心)教你用很簡單的方法做一個正負5v穩壓電源
正負穩壓電源原理圖

由上圖可以看出這款正負穩壓電源所使用元件有三端穩壓器7805和7905,兩個0.1uf電容還有兩個0.33uf電容,就這些元件不算多吧,電源的輸入電壓很好在7-10v之間,輸入12v的電源也沒關係,可以正常使用。
我們重點說一下三端穩壓器7805和7905,這是兩種相互對立的穩壓器,前者7805是穩定正5v的穩壓器,而後者7905是穩定負5v的穩壓器,這兩個我們綜合利用起來就可以設計一個正負5v的穩壓器。
我們這款穩壓器的輸出電流大概在1.5A以下,因此我們這個穩壓電源的很大功率為7.5W,對於一般的電流足夠我們使用了,如果你想要更大的電流可以通過加入三極管增大輸出電流,想擴展的朋友可以去擴展。
原理圖中我們可以看到三端穩壓器有三個引腳,我也分別給了編號,如果大家沒看懂可以參考下麵這個原理圖找到對應的引腳。

我們在講解的時候,也是給大家一個通用模板,就像這個電路我們實現了正負5v電源的設計,如果你想設計12v的電源其實這個電路也是可以的,我們隻需要更換一下三端穩壓器就可以了,12v的電源我們可以選用7812和7912隻需把這兩個穩壓器更換掉圖上的兩個就可以了。
當然也不限於這兩種,78和79係列的有很多,我們大家可以根據自己的需要進行選擇,但是記得輸入電壓要比輸出電壓大於等於2v。
免責聲明:本文為轉載文章,轉載此文目的在於傳遞更多信息,版權歸原作者所有。本文所用視頻、圖片、文字如涉及作品版權問題,請電話或者郵箱聯係小編進行侵刪。
推薦閱讀:
安森美的NCP1680 PFC控製器獲2021 PowerBest獎
- 噪聲中提取真值!瑞盟科技推出MSA2240電流檢測芯片賦能多元高端測量場景
- 10MHz高頻運行!氮矽科技發布集成驅動GaN芯片,助力電源能效再攀新高
- 失真度僅0.002%!力芯微推出超低內阻、超低失真4PST模擬開關
- 一“芯”雙電!聖邦微電子發布雙輸出電源芯片,簡化AFE與音頻設計
- 一機適配萬端:金升陽推出1200W可編程電源,賦能高端裝備製造
- 築基AI4S:摩爾線程全功能GPU加速中國生命科學自主生態
- 一秒檢測,成本降至萬分之一,光引科技把幾十萬的台式光譜儀“搬”到了手腕上
- AI服務器電源機櫃Power Rack HVDC MW級測試方案
- 突破工藝邊界,奎芯科技LPDDR5X IP矽驗證通過,速率達9600Mbps
- 通過直接、準確、自動測量超低範圍的氯殘留來推動反滲透膜保護
- 車規與基於V2X的車輛協同主動避撞技術展望
- 數字隔離助力新能源汽車安全隔離的新挑戰
- 汽車模塊拋負載的解決方案
- 車用連接器的安全創新應用
- Melexis Actuators Business Unit
- Position / Current Sensors - Triaxis Hall



