用於便攜式設備的簡化版USB Type-C 電源管理設計
發布時間:2021-09-09 來源:Katherine Hoang,Vincent Wu,Wenyi Zou 責任編輯:wenwei
【導讀】如今,帶有USB Type-C 接口的應用和便攜設備越來越多見。USB Type-C(也稱為USB-C)連接器優點很多,如體積小、易於使用、功能多樣等,而且可支持多種協議,例如USB 3.1、DisplayPort、HDMI和USB PD。USB 實施者論壇 (USB-IF) 發布的 USB Type-C 指南被稱為 USB Type-C 電纜和連接器規範,其中概述了可以實現其多功能性的 USB Type-C 標準。本文將討論 USB Type-C 規範,以及如何設計簡化的供電解決方案,以滿足必要的便攜式設備和配件應用供電要求。
USB Type-C 規範定義了四對電源引腳用於供電,以及兩個 CC 引腳用於檢測設備狀態。它定義了兩個潛在電源:VBUS 和 VCONN。 VCONN 引腳沒有特別的規格,因為其電壓總是在 3V 和 5V 之間;但 VBUS 的電壓範圍較寬,必須符合不同的協議,如 USB PD。在 USB PD 協議下,VBUS 電壓可高達 20V。為了在電壓激增時保護連接的設備,USB Type-C 電纜和連接器規範要求連接到 VBUS 的引腳要能夠承受高達 21V 的電壓。
對有帶電標記的 USB 電纜,VCONN 和 VBUS 都可以提供電源。如果 VCONN 可用而且能被檢測到,則連接的設備由 VCONN 供電。如果移除了VCONN,則設備由 VBUS 供電。為了監測這兩種電源路徑的可用性,係統需要一個 O 型環路來檢測電源變化。圖 1 顯示了一個傳統的 O 型環路。該電路有四個 I/O 引腳、兩個電源輸入引腳(VIN1 和 VIN2)、一個輸出電源引腳(VOUT)和一個選擇引腳(SEL)。當 SEL 引腳接收到信號時,內部邏輯控製器會產生兩個控製信號來選擇來自VIN1 或 VIN2 的電源路徑。

圖1: O型環路
我們舉例說明USB Type-C 電纜的一種應用,將VBUS 連接到 VIN2,VCONN 連接到 VIN1。當 Q2 導通而Q1 關斷時,在VIN2 到 VIN1 之間會因MOSFET 體二極管產生電流 (IS)。在這種設置下,VBUS 電壓可能高達 20V,這意味著任何連接到 VIN1 的設備都可能被損壞。
要解決這個問題,應采用四個 MOSFET(兩條路徑各有一對背對背 MOSFET )來實現最佳 O型環路(參見圖 2)。該電路使用兩個 MOSFET 作為一個開關。由於這兩個 MOSFET 的體二極管方向相反,因此無論哪一個開關(開關 1 或開關 2)導通或關斷,都不會產生漏電流。
使用四個 N 溝道 MOSFET(Q1、Q2、Q3 和 Q4)創建兩個開關,並構建一個 O 型環路,可以實現兩個電源引腳(VIN1 和 VIN2)的快速瞬變,同時可以通過 SEL 引腳選擇電源路徑。

圖2: 集成背對背MOSFET的O型環路
MPS 的MP5461就是一款將這種類型的 O型環路集成到其設計中的變換器,它在測試時表現優異(參見圖 3 和圖 4)。當 SEL 引腳從低電平切換到高電平,且電源引腳從 VIN1 切換到 VIN2 時,VOUT均保持出色的輸出電壓穩定性,不會出現高浪湧電流或電壓過衝。當電源引腳從 VIN2 切換到 VIN1 時,表現亦是如此。

圖 3:電源從 VIN1 切換到 VIN2-圖 4:電源從 VIN2 切換到 VIN1
USB Type-C 電纜和連接器規範明確定義,由VCONN 供電的設備以及大多數具有帶電標記的IC都需要3.3V 或 5V電壓。為確保穩定的輸出,無論輸入電壓高於、等於還是低於輸出電壓,都需要使用升降壓(Buck-Boost)電路來處理。采用四個 MOSFET 構建升降壓(Buck-Boost)電路可提供更快的瞬態響應和高效率。為了平衡空間與效率要求,可以采用兩個P 溝道MOSFET 和兩個N溝道 MOSFET 來構建升降壓(Buck-Boost)電路。
USB Type-C 電纜和連接器規範為 USB Type-C 電纜提供的參考設計,其電子設計空間有限。在較小空間內進行設計的最有效方法是利用高度集成的電源解決方案。
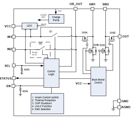
而MP5461 就提供了一種高效且節省空間的電源解決方案,可以滿足以上建議條件。其集成O型環路由總共八個 MOSFET提供支持,其中包含四個 N 溝道 MOSFET ,以及由兩個 P 溝道 MOSFET 和兩個 N 溝道 MOSFET 構成的升降壓(Buck-Boost)電路(見圖 5)。

圖5: MP5461功能框圖
該器件還提供電源路徑管理和多種保護功能,包括反向電流保護、過壓保護 (OVP)、過流保護 (OCP)、過熱關斷和欠壓鎖定 (UVLO)保護。 它采用超小尺寸 1.4mmx1.8mm CSP 封裝,可實現高達 93.8% 的效率(見圖 6)。

圖6: MP5461的效率與負載電流
結論
USB Type-C 電纜和連接器盡管體積小巧,但卻用途廣泛且功能強大,它提供兩個源極(VCONN 和 VBUS)並具有寬電壓範圍。為實現精巧、緊湊的設計,可靠地處理並監測USB Type-C 電壓,強烈建議采用帶 O 型環路和升降壓(Buck-Boost)電路的集成電源設備。帶集成 O 型環路和升降壓(Buck-Boost)電路的電路拓撲也同時適用於多輸入電源應用,例如帶 USB 和電池輸入源(例如鋰離子電池輸入)的應用。其理想解決方案不僅能夠有效處理兩種電壓,而且還能將 O 型環路和升降壓(Buck-Boost)電路集成到單個器件中,以最大限度地減少占板空間和BOM 成本。具有高集成度和內置保護功能的MP5416 是具有差異化的電源設備,適用於帶 USB Type-C 輸入的配件產品,例如 USB Type-C 數字 AV 多端口適配器和 USB Type-C 轉 HDMI 適配器。
來源:MPS
免責聲明:本文為轉載文章,轉載此文目的在於傳遞更多信息,版權歸原作者所有。本文所用視頻、圖片、文字如涉及作品版權問題,請聯係小編進行處理。
推薦閱讀:
特別推薦
- 噪聲中提取真值!瑞盟科技推出MSA2240電流檢測芯片賦能多元高端測量場景
- 10MHz高頻運行!氮矽科技發布集成驅動GaN芯片,助力電源能效再攀新高
- 失真度僅0.002%!力芯微推出超低內阻、超低失真4PST模擬開關
- 一“芯”雙電!聖邦微電子發布雙輸出電源芯片,簡化AFE與音頻設計
- 一機適配萬端:金升陽推出1200W可編程電源,賦能高端裝備製造
技術文章更多>>
- 算力爆發遇上電源革新,大聯大世平集團攜手晶豐明源線上研討會解鎖應用落地
- 築基AI4S:摩爾線程全功能GPU加速中國生命科學自主生態
- 一秒檢測,成本降至萬分之一,光引科技把幾十萬的台式光譜儀“搬”到了手腕上
- AI服務器電源機櫃Power Rack HVDC MW級測試方案
- 突破工藝邊界,奎芯科技LPDDR5X IP矽驗證通過,速率達9600Mbps
技術白皮書下載更多>>
- 車規與基於V2X的車輛協同主動避撞技術展望
- 數字隔離助力新能源汽車安全隔離的新挑戰
- 汽車模塊拋負載的解決方案
- 車用連接器的安全創新應用
- Melexis Actuators Business Unit
- Position / Current Sensors - Triaxis Hall
熱門搜索




