UCC21520在LLC電路中的應用
發布時間:2021-08-10 責任編輯:wenwei
【導讀】LLC電路拓撲因其可以實現變壓器原邊開關管的ZVS(Zero voltage switch)開通,變壓器副邊二極管的ZCS(Zero Current switch)關斷,成為高效率高功率密度需求下的主要DC/DC拓撲,受到廣大工程師的青睞。但是實際應用中怎麼去驅動LLC的開關管呢?以全橋LLC為例,上開關管與下開關管不共地,因此我們需要隔離驅動上開關管。實際操作過程中,我們常采用兩種做法,第一種方法使用UCC27712zheyileibanqiaoshiqudonglaiqudongyigebanqiao,dierzhongfangfashiyonggeliqudongjiagelidianyuanlaiqudongbanqiaodeshangguan。weilefangzhigonglvdiduikongzhidideganrao,muqiandierzhonggeliqudongfangandeshiyongyuelaiyuepubian。
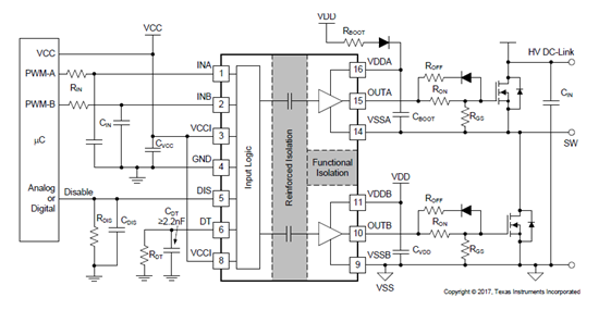
UCC21520是一款隔離式雙通道柵極驅動器,可以提供4A sink電流,6A source電流,可以支持很高的開關頻率並有較高的隔離強度,常被用來驅動MOSFET,IGBT等。此芯片的驅動部分與控製部分之間隔離,內部兩個驅動通道之間也隔離。所以工程師常用輔助電源分別產生三路隔離電源給全橋LLC的(de)四(si)個(ge)開(kai)關(guan)管(guan)做(zuo)偏(pian)置(zhi)電(dian)源(yuan)。目(mu)前(qian)為(wei)了(le)降(jiang)低(di)電(dian)路(lu)的(de)複(fu)雜(za)性(xing),工(gong)程(cheng)師(shi)開(kai)始(shi)嚐(chang)試(shi)用(yong)類(lei)似(si)半(ban)橋(qiao)驅(qu)動(dong)電(dian)路(lu)的(de)自(zi)舉(ju)方(fang)式(shi)來(lai)使(shi)用(yong)這(zhe)種(zhong)芯(xin)片(pian)從(cong)而(er)省(sheng)掉(diao)兩(liang)個(ge)隔(ge)離(li)電(dian)源(yuan)(圖1)。

圖1
下麵我們來分析下自舉電路的原理,當下管開通時,VSSA被拉到GND, VDD會通過二極管和Rboot給CBoot充電,當下管關斷時,VSSA電壓上升,二極管擋住Cboot反向泄放通路,並承受高反向電壓,VDDA作為上管的偏置電源為上管驅動提供能量。在開機階段,VDDA上並沒有電壓,而VDD已經存在,所以開始的幾個周期下管一直存在驅動,而上管並沒有驅動之後驅動慢慢變大,就有可能導致LLC變換器工作在不正常的狀態。現象如圖2。

圖2
針對這一問題,有如下改進方法可以實施:
1. 使用UVLO更低的UCC21520A代替UCC21520,從而更早的產生驅動。
2. Cboot電容不宜選太大,具體設計可以根據datasheet裏的說明。
3. 可以在上電之前先打開下管完成Cboot的充電,如圖3所示。
4. 因為這一過程發生在啟動階段,電流並不大,設計諧振參數時適當加大諧振電感的值也可以消除影響。

圖3
工程師多用改進措施二,四加實測的方法檢驗影響,均沒有發現問題,目前采用這種自舉方式在LLC電路中使用UCC21520的方法已經被廣泛應用於通信電源和車載充電機等場合。
免責聲明:本文為轉載文章,轉載此文目的在於傳遞更多信息,版權歸原作者所有。本文所用視頻、圖片、文字如涉及作品版權問題,請聯係小編進行處理。
推薦閱讀:
特別推薦
- 噪聲中提取真值!瑞盟科技推出MSA2240電流檢測芯片賦能多元高端測量場景
- 10MHz高頻運行!氮矽科技發布集成驅動GaN芯片,助力電源能效再攀新高
- 失真度僅0.002%!力芯微推出超低內阻、超低失真4PST模擬開關
- 一“芯”雙電!聖邦微電子發布雙輸出電源芯片,簡化AFE與音頻設計
- 一機適配萬端:金升陽推出1200W可編程電源,賦能高端裝備製造
技術文章更多>>
- 貿澤EIT係列新一期,探索AI如何重塑日常科技與用戶體驗
- 算力爆發遇上電源革新,大聯大世平集團攜手晶豐明源線上研討會解鎖應用落地
- 創新不止,創芯不已:第六屆ICDIA創芯展8月南京盛大啟幕!
- AI時代,為什麼存儲基礎設施的可靠性決定數據中心的經濟效益
- 築基AI4S:摩爾線程全功能GPU加速中國生命科學自主生態
技術白皮書下載更多>>
- 車規與基於V2X的車輛協同主動避撞技術展望
- 數字隔離助力新能源汽車安全隔離的新挑戰
- 汽車模塊拋負載的解決方案
- 車用連接器的安全創新應用
- Melexis Actuators Business Unit
- Position / Current Sensors - Triaxis Hall
熱門搜索
微波功率管
微波開關
微波連接器
微波器件
微波三極管
微波振蕩器
微電機
微調電容
微動開關
微蜂窩
位置傳感器
溫度保險絲
溫度傳感器
溫控開關
溫控可控矽
聞泰
穩壓電源
穩壓二極管
穩壓管
無焊端子
無線充電
無線監控
無源濾波器
五金工具
物聯網
顯示模塊
顯微鏡結構
線圈
線繞電位器
線繞電阻



