兩相雙極步進電機的驅動(1)
發布時間:2021-07-06 責任編輯:wenwei
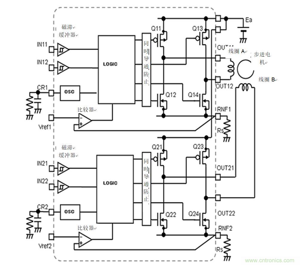
【導讀】可使用雙通道的H橋驅動電路來驅動兩相雙極步進電機。該框圖是通過PWM工作進行恒流驅動的電路示例,其工作原理基本上與使用PWM輸出方式驅動有刷直流電機相同。
兩相雙極步進電機的驅動:驅動電路
先來看兩相雙極驅動電路的基本框圖示例。

可使用雙通道的H橋驅動電路來驅動兩相雙極步進電機。該框圖是通過PWM工作進行恒流驅動的電路示例,其工作原理基本上與使用PWM輸出方式驅動有刷直流電機相同。
電機電流衰減時的電流再生模式包括Slow Decay(慢速衰減)和Fast Decay(快速衰減)。在有的模式下,電流的跟隨性可能會降低,或者可能會引起振動或噪聲。針對這種問題,還有一種具有Mix Decay(混合衰減)功能的驅動器,可以從外部調節Slow Decay和Fast Decay的比例。關於電流再生模式,計劃在“其2”中進行說明。
下麵是兩相雙極步進電機驅動的2相勵磁(Slow Decay時)、1-2相勵磁(兩相時全轉矩,Slow Decay時)、1-2相勵磁(兩相時轉矩=單相時轉矩,Slow Decay時)、1/4步勵磁(Slow Decay時)的波形圖。要確認的要點是輸入信號INxx、輸出電壓OUTxx、各輸出電流以及步數之間的關係。在1/4步這種情況下,由於可以使步距更精細,電流的變化也比較緩和,故可以使電機平穩地旋轉。




下一篇將介紹兩相雙極步進電機驅動中的電流再生模式、SLOW DECAY、FAST DECAY以及MIX DECAY。
關鍵要點:
・可使用雙通道的H橋驅動電路來驅動兩相雙極步進電機。
・兩相雙極步進電機驅動的電流再生模式包括Slow Decay、Fast Decay及Mix Decay。
免責聲明:本文為轉載文章,轉載此文目的在於傳遞更多信息,版權歸原作者所有。本文所用視頻、圖片、文字如涉及作品版權問題,請聯係小編進行處理。
推薦閱讀:
特別推薦
- 噪聲中提取真值!瑞盟科技推出MSA2240電流檢測芯片賦能多元高端測量場景
- 10MHz高頻運行!氮矽科技發布集成驅動GaN芯片,助力電源能效再攀新高
- 失真度僅0.002%!力芯微推出超低內阻、超低失真4PST模擬開關
- 一“芯”雙電!聖邦微電子發布雙輸出電源芯片,簡化AFE與音頻設計
- 一機適配萬端:金升陽推出1200W可編程電源,賦能高端裝備製造
技術文章更多>>
- 築基AI4S:摩爾線程全功能GPU加速中國生命科學自主生態
- 一秒檢測,成本降至萬分之一,光引科技把幾十萬的台式光譜儀“搬”到了手腕上
- AI服務器電源機櫃Power Rack HVDC MW級測試方案
- 突破工藝邊界,奎芯科技LPDDR5X IP矽驗證通過,速率達9600Mbps
- 通過直接、準確、自動測量超低範圍的氯殘留來推動反滲透膜保護
技術白皮書下載更多>>
- 車規與基於V2X的車輛協同主動避撞技術展望
- 數字隔離助力新能源汽車安全隔離的新挑戰
- 汽車模塊拋負載的解決方案
- 車用連接器的安全創新應用
- Melexis Actuators Business Unit
- Position / Current Sensors - Triaxis Hall
熱門搜索
微波功率管
微波開關
微波連接器
微波器件
微波三極管
微波振蕩器
微電機
微調電容
微動開關
微蜂窩
位置傳感器
溫度保險絲
溫度傳感器
溫控開關
溫控可控矽
聞泰
穩壓電源
穩壓二極管
穩壓管
無焊端子
無線充電
無線監控
無源濾波器
五金工具
物聯網
顯示模塊
顯微鏡結構
線圈
線繞電位器
線繞電阻



