物聯網設備功耗是關鍵
發布時間:2021-06-04 責任編輯:wenwei
【導讀】物聯網(IoT)儼然已成為會議、文章和部落格上熱烈討論的一個話題;qizhong,juedabufendetantaozhongdiandoujizhongzaitongxunbiaozhunyijizixunheshebeideanquanxingshang。chucizhiwai,zhiguanzhongyaodeyidian,bianshiruheweiwulianwangzhongdedaliangshebeigongdian。shouxian,zhezhidehuadianshijiantanyitanwulianwangdejutizucheng,binglejiewulianwangbeihoudehexingainian-所有值得溝通的事物皆能接結。
物聯網發展將受能耗限製
zaixuduoqingkuangxia,suolianjiedeshiwukenengshizuijinhuodetongxunnenglidejiyouzhuangzhi,huoshiweifengfuzixunhuanjingerchuangzaochudexinchanpin,zhexiezhuangzhiduobanyiwuxianfangshilianjie,qieduidianyuankaifarenyuantichuleyidingdeyaoqiu,wuxiantongxunjubeigaodudelinghuoxing,buhuiyinweirenheteshudedianyuanlianjiexuyaoershoudaoxianzhi。
地球上的萬物皆可以相互連結。這其中包含了“無線雲端”的概念,可為使用者及其裝置提供連結。然而,無限雲端也開始成為電力消耗的一個主要來源。根據Center for Energy-Efficient Telecommunication(CEET,節能電信中心)在2013年4月出版的一本白皮書中指出,2015年無線雲端會消耗430億千瓦時的電能,而無線網路將消耗掉其中的90%。
在2012年,無線雲端隻消耗92億千瓦時的電能,由此顯示能耗的成長幅度相當巨大;而(er)且(qie),隨(sui)著(zhe)物(wu)聯(lian)網(wang)基(ji)礎(chu)設(she)施(shi)中(zhong)所(suo)納(na)入(ru)越(yue)來(lai)越(yue)多(duo)的(de)通(tong)訊(xun)設(she)備(bei),能(neng)耗(hao)成(cheng)長(chang)趨(qu)勢(shi)也(ye)將(jiang)持(chi)續(xu)增(zeng)加(jia),這(zhe)將(jiang)成(cheng)為(wei)電(dian)源(yuan)供(gong)應(ying)設(she)計(ji)人(ren)員(yuan)的(de)一(yi)大(da)難(nan)題(ti)。在(zai)未(wei)來(lai)的(de)某(mou)個(ge)時(shi)間(jian)點(dian),物(wu)聯(lian)網(wang)的(de)擴(kuo)展(zhan)將(jiang)會(hui)因(yin)能(neng)耗(hao)問(wen)題(ti)而(er)遭(zao)受(shou)製(zhi)約(yue)。
在物聯網中,我們可以看到用於監控環境的小型設備或無線感測器、可互相交流狀態的電器用品、可穿戴電子產品、安全係統、汽車、工業設備,以及前麵提到的無線網路設備等。
因yin此ci,物wu聯lian網wang的de形xing成cheng主zhu要yao來lai自zi於yu眾zhong多duo設she備bei和he相xiang關guan基ji礎chu設she施shi的de結jie合he,基ji於yu物wu聯lian網wang的de概gai念nian描miao述shu,很hen多duo人ren會hui認ren為wei用yong於yu交jiao流liu重zhong要yao資zi訊xun的de無wu線xian感gan測ce器qi是shi物wu聯lian網wang的de首shou要yao組zu成cheng部bu分fen,那na我wo們men就jiu從cong這zhe裏li談tan起qi吧ba。
無線感測器
無線感測器通常設置在難以取得或是取得成本十分高昂的環境中,因此在電力供應方麵即須要有長久且不間斷(超過10年)的使用壽命,或是要能安全可靠地從所在環境中獲取。
此時,在管理能源的過程中,電源管理就必須要嚴格落實節約用電。無線感測器還具有極高的峰值對均值功率比(Peak-To-Average Power Ratio),某些情況下該比值會大於100。
圖tu一yi說shuo明ming了le無wu線xian感gan測ce器qi的de各ge種zhong功gong耗hao模mo式shi。在zai這zhe個ge例li子zi中zhong,感gan測ce器qi大da部bu分fen時shi間jian處chu於yu睡shui眠mian模mo式shi,但dan在zai接jie到dao需xu要yao測ce量liang的de通tong訊xun消xiao息xi時shi可ke能neng會hui被bei喚huan醒xing,同tong時shi還hai可ke以yi讓rang係xi統tong得de知zhi感gan測ce器qi已yi處chu於yu可ke用yong狀zhuang態tai。

圖一 : 無線感測器功率分布圖
時間間隔越長,感測器可以向係統提供的資訊也就越多;這zhe種zhong大da量liang的de資zi訊xun傳chuan輸shu可ke能neng需xu要yao消xiao耗hao更geng多duo的de電dian源yuan,因yin此ci需xu要yao依yi賴lai可ke用yong的de儲chu存cun電dian源yuan。電dian源yuan管guan理li解jie決jue方fang案an必bi須xu要yao在zai消xiao耗hao極ji少shao量liang的de平ping均jun能neng源yuan之zhi下xia,供gong應ying所suo需xu的de峰feng值zhi功gong率lv。對dui於yu環huan境jing能neng源yuan不bu足zu的de係xi統tong,電dian源yuan管guan理li解jie決jue方fang案an必bi須xu要yao采cai集ji能neng源yuan,直zhi到dao可ke以yi為wei所suo需xu的de設she施shi提ti供gong足zu夠gou的de能neng源yuan為wei止zhi。
附圖二呈現上述係統的一個實施案例。在這個例子中,采用了基於最大功率點追蹤(MPPT)電壓與太陽能源開路電壓的比值的最大功率點追蹤方案,這種方案在執行最大功率點追蹤功能的同時,還可實現能耗最小化;除chu此ci之zhi外wai,還hai納na入ru了le能neng源yuan儲chu存cun功gong能neng。由you於yu儲chu能neng元yuan件jian的de使shi用yong壽shou命ming至zhi關guan重zhong要yao,因yin而er須xu注zhu意yi不bu要yao對dui儲chu能neng元yuan件jian進jin行xing過guo度du放fang電dian或huo充chong電dian。而er這zhe個ge實shi例li中zhong還hai設she定ding了le最zui小xiao和he最zui大da儲chu存cun電dian壓ya所suo對dui應ying的de電dian壓ya水shui準zhun。

圖二 : 無線感測器的能源管理
為向係統通知儲存的能源水準,工程師可以在外部配置可發出VBAT_OK這一通知時的電壓水準。這套解決方案還加入了一個降壓穩壓器,以便為係統負載提供電力。整個係統的靜態電流典型值僅為500nA,即使在弱電流時也能實現高效率。例如,在500mV輸入和100uA充電電流的情況下,升壓轉換器的效率將高於70%。
智慧電器
電(dian)器(qi)用(yong)品(pin)也(ye)是(shi)構(gou)成(cheng)物(wu)聯(lian)網(wang)的(de)其(qi)中(zhong)一(yi)環(huan)。很(hen)多(duo)時(shi)候(hou),一(yi)般(ban)人(ren)不(bu)會(hui)想(xiang)到(dao)這(zhe)些(xie)個(ge)人(ren)電(dian)子(zi)裝(zhuang)置(zhi)如(ru)何(he)成(cheng)為(wei)物(wu)聯(lian)網(wang)的(de)一(yi)部(bu)分(fen),但(dan)物(wu)聯(lian)網(wang)確(que)實(shi)地(di)幫(bang)助(zhu)實(shi)現(xian)人(ren)類(lei)與(yu)洗(xi)衣(yi)機(ji)、冰箱等電器的互動和對話。
一(yi)般(ban)來(lai)說(shuo),這(zhe)類(lei)裝(zhuang)置(zhi)設(she)備(bei)並(bing)沒(mei)有(you)太(tai)多(duo)可(ke)強(qiang)調(tiao)的(de)亮(liang)點(dian),隻(zhi)須(xu)把(ba)它(ta)們(men)接(jie)入(ru)電(dian)網(wang),設(she)定(ding)一(yi)些(xie)資(zi)訊(xun),它(ta)們(men)就(jiu)會(hui)按(an)部(bu)就(jiu)班(ban)地(di)工(gong)作(zuo)。舉(ju)例(li)來(lai)說(shuo),洗(xi)衣(yi)機(ji)在(zai)完(wan)成(cheng)整(zheng)個(ge)工(gong)作(zuo)回(hui)圈(quan)後(hou),過(guo)去(qu)的(de)它(ta)可(ke)能(neng)隻(zhi)會(hui)發(fa)出(chu)聲(sheng)響(xiang);然而,如今的聯網電器可以讓使用者的資訊獲取途徑不隻是依賴於所聽到的聲響。這將對電源設計人員產生何種影響呢?
weilai,zhezhongdianqijiangbuhuizhishizaixuyaozhixingmougerenwushichuyukaiqizhuangtai,ershishizhongbaochikaiqizhuangtai,huozhezhishaoshizaimouxiegongnengshizhongbaochikaiqi。weishizhexiegongnengshizhongbaochikaiqibingsuishijinxingzixunjiaoliu,jiubixuweiqigaoxiaogongdian。
為了滿足這種新的需求,電源設計人員不像以前隻需要考量為電器提供執行任務所需的電力,而是需要承擔起更多、更詳盡的任務。
由you於yu這zhe些xie設she備bei需xu要yao較jiao高gao的de功gong率lv來lai完wan成cheng工gong作zuo,在zai大da多duo數shu情qing況kuang下xia它ta們men會hui被bei接jie入ru電dian網wang,因yin此ci沒mei有you采cai集ji能neng源yuan的de必bi要yao。然ran而er,為wei保bao持chi開kai啟qi狀zhuang態tai,靜jing態tai功gong率lv和he供gong電dian效xiao率lv就jiu顯xian得de至zhi關guan重zhong要yao,以yi讓rang新xin的de連lian結jie功gong能neng可ke以yi正zheng常chang運yun作zuo。
許多時候,這些連結功能會以無線方式工作並與當地網路進行通訊,因而決定了其功率級需要低於10W。這種低功率級一般可以由AC/DC返馳式解決方案(AC/DC Fly-Back Solution)來實現。
雖sui然ran有you很hen多duo整zheng合he的de返fan馳chi式shi解jie決jue方fang案an可ke供gong選xuan擇ze,但dan是shi對dui這zhe種zhong應ying用yong則ze需xu要yao滿man足zu其qi特te定ding的de要yao求qiu。圖tu四si舉ju例li說shuo明ming了le一yi個ge此ci類lei電dian源yuan解jie決jue方fang案an如ru何he滿man足zu連lian結jie物wu聯lian網wang的de需xu求qiu。
圖三的返馳實例有幾大特性:第一個特性是它具有小於30mW的極低待機功耗,這十分重要,因為即使電器裝置處於空閑狀態,連結也必須維持準備就緒的狀態;而另一個特性是低電磁幹擾(EMI),因為這台設備將需要經常性地透過無線通訊電路來供電。在這個例子中,控製器使用穀值開關和頻率抖動來幫助減少電磁幹擾。

圖三 : 電器連接的低功耗AC/DC
還hai有you一yi個ge特te性xing是shi電dian源yuan解jie決jue方fang案an的de尺chi寸cun大da小xiao。通tong常chang,尺chi寸cun大da小xiao本ben身shen並bing不bu構gou成cheng問wen題ti,問wen題ti在zai於yu尺chi寸cun大da小xiao如ru何he對dui最zui終zhong成cheng本ben產chan生sheng影ying響xiang。物wu聯lian網wang是shi一yi項xiang激ji勵li人ren心xin的de技ji術shu,它ta可ke以yi透tou過guo手shou機ji的de資zi訊xun發fa送song,讓rang您nin的de洗xi衣yi機ji告gao訴su您nin衣yi服fu可ke以yi放fang入ru烘hong幹gan機ji了le;或是讓冰箱告訴您有人忘了關上冰箱門,為相當值得讚賞的技術,盡管如此,消費者仍不願意為必要功能之外所產生的費用而買單。
因(yin)此(ci),此(ci)類(lei)解(jie)決(jue)方(fang)案(an)需(xu)要(yao)盡(jin)可(ke)能(neng)降(jiang)低(di)電(dian)源(yuan)解(jie)決(jue)方(fang)案(an)的(de)成(cheng)本(ben)。而(er)實(shi)現(xian)這(zhe)一(yi)目(mu)標(biao)的(de)一(yi)個(ge)方(fang)法(fa)就(jiu)是(shi)縮(suo)小(xiao)尺(chi)寸(cun),這(zhe)個(ge)例(li)子(zi)中(zhong)采(cai)用(yong)了(le)更(geng)高(gao)的(de)工(gong)作(zuo)頻(pin)率(lv)(115kHz),進而達到了縮小尺寸的目的。
無線網路
讓rang我wo們men換huan個ge話hua題ti,談tan一yi談tan什shen麼me將jiang成cheng為wei物wu聯lian網wang的de心xin腹fu大da患huan。正zheng如ru在zai一yi開kai始shi所suo提ti到dao的de,無wu線xian網wang路lu將jiang是shi主zhu要yao的de能neng源yuan大da戶hu。而er目mu前qian有you很hen多duo電dian源yuan設she計ji開kai發fa專zhuan案an正zheng在zai開kai發fa進jin行xing,以yi解jie決jue這zhe一yi類lei的de問wen題ti。
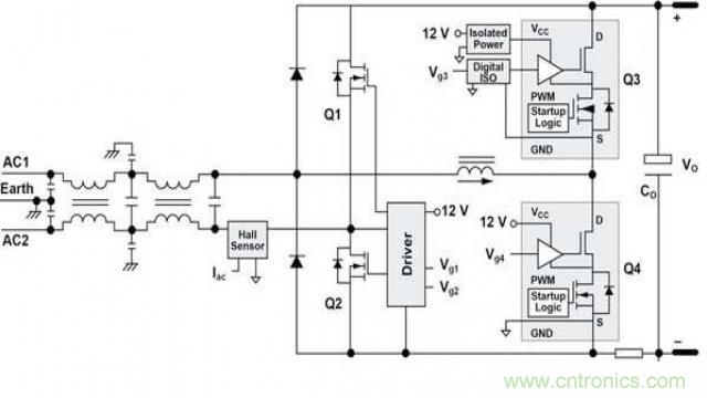
從封包追蹤到數位射頻(RF)功率放大器等為基地台研發的一切應用,這樣的設計專案不勝枚舉。由於許多基地台由電網供電,所以有條件讓前端功率因數控製(PFC)的供電變得更加高效。圖四展現其中一個方法,為無橋功率因數控製的功率級。

圖四 : 圖騰柱無橋功率因數控製(PFC)
透過移除二極體橋,該係統可獲得更高的效率。雖然有許多不同版本的無橋功率因數控製拓撲,但我們將重點關注持續傳導模式(CCM)圖騰柱拓撲。
這種拓撲有利於減少元件數量和移除橋的損耗。利用氮化镓(GaN)與開關裝置進一步提高效率。Q3和Q4的這些裝置能夠提供更低的閘極損耗,並實現更高頻率的的工作,以及降低輸出電容等其他寄生損耗。
此外,因為沒有內在的本體二極體,所以反向恢複損耗也降到了最低。Q1和Q2的線路頻率可以進行切換,還可以采用矽MOSFET電(dian)晶(jing)體(ti),從(cong)而(er)實(shi)現(xian)比(bi)僅(jin)有(you)二(er)極(ji)體(ti)時(shi)更(geng)多(duo)的(de)損(sun)耗(hao)減(jian)少(shao)。因(yin)為(wei)這(zhe)種(zhong)拓(tuo)撲(pu)有(you)利(li)於(yu)提(ti)高(gao)高(gao)功(gong)耗(hao)電(dian)網(wang)連(lian)結(jie)係(xi)統(tong)的(de)整(zheng)體(ti)效(xiao)率(lv),所(suo)以(yi)已(yi)經(jing)有(you)數(shu)篇(pian)公(gong)開(kai)發(fa)表(biao)的(de)論(lun)文(wen)研(yan)究(jiu)詳(xiang)細(xi)介(jie)紹(shao)。
展望未來
wulianwangweidianyuanshejirenyuandailaizhuduodexinnanti,erwenzhongtidaodezhishibingshanyijiao。wulianwangdecaiyonghefugaihendachengdushangqujueyunengfoujianshaonengyuanxuqiu,baokuocaijihuanjingnengyuan、盡量減少家庭能源需求和降低整體網路能源需求等。
dangwomenweinengyuancaijierkaifaxinjishushi,bixuyaolaojijianshaonengyuanxuqiuduiyutuidongfazhanbanyanlexiangdangzhongyaodediwei,nengyuanxuqiuyuedi,jiuyueyoukenengconghuanjingzhonghuoqunengyuan。
減(jian)少(shao)電(dian)網(wang)的(de)能(neng)源(yuan)需(xu)求(qiu)也(ye)十(shi)分(fen)重(zhong)要(yao)。如(ru)果(guo)是(shi)單(dan)獨(du)考(kao)慮(lv)每(mei)一(yi)個(ge)由(you)電(dian)網(wang)供(gong)電(dian)的(de)應(ying)用(yong),它(ta)對(dui)效(xiao)率(lv)的(de)影(ying)響(xiang)可(ke)能(neng)讓(rang)人(ren)覺(jiao)得(de)微(wei)乎(hu)其(qi)微(wei),甚(shen)至(zhi)可(ke)以(yi)忽(hu)略(lve)不(bu)計(ji)。但(dan)政(zheng)府(fu)所(suo)關(guan)注(zhu)的(de)是(shi)效(xiao)率(lv)損(sun)失(shi)的(de)總(zong)數(shu)。這(zhe)不(bu)是(shi)一(yi)台(tai)洗(xi)衣(yi)機(ji)或(huo)一(yi)個(ge)基(ji)地(di)台(tai),而(er)是(shi)數(shu)百(bai)萬(wan)創(chuang)造(zao)能(neng)源(yuan)需(xu)求(qiu)的(de)應(ying)用(yong)。
幸運的是,電源設計人員擁有新的技術來應對這些挑戰。有些時候,他們采用的是可將高壓元件與低壓控製相互整合的處理技術;而有些時候,則是采用能夠在更高的切換速度下保持低損耗,進而提高高壓轉換效率的WBG裝置。對於電源設計人員而言,未來必定會更加精彩、令人期待。
免責聲明:本文為轉載文章,轉載此文目的在於傳遞更多信息,版權歸原作者所有。本文所用視頻、圖片、文字如涉及作品版權問題,請聯係小編進行處理。
推薦閱讀:
特別推薦
- 噪聲中提取真值!瑞盟科技推出MSA2240電流檢測芯片賦能多元高端測量場景
- 10MHz高頻運行!氮矽科技發布集成驅動GaN芯片,助力電源能效再攀新高
- 失真度僅0.002%!力芯微推出超低內阻、超低失真4PST模擬開關
- 一“芯”雙電!聖邦微電子發布雙輸出電源芯片,簡化AFE與音頻設計
- 一機適配萬端:金升陽推出1200W可編程電源,賦能高端裝備製造
技術文章更多>>
- 築基AI4S:摩爾線程全功能GPU加速中國生命科學自主生態
- 一秒檢測,成本降至萬分之一,光引科技把幾十萬的台式光譜儀“搬”到了手腕上
- AI服務器電源機櫃Power Rack HVDC MW級測試方案
- 突破工藝邊界,奎芯科技LPDDR5X IP矽驗證通過,速率達9600Mbps
- 通過直接、準確、自動測量超低範圍的氯殘留來推動反滲透膜保護
技術白皮書下載更多>>
- 車規與基於V2X的車輛協同主動避撞技術展望
- 數字隔離助力新能源汽車安全隔離的新挑戰
- 汽車模塊拋負載的解決方案
- 車用連接器的安全創新應用
- Melexis Actuators Business Unit
- Position / Current Sensors - Triaxis Hall
熱門搜索





