鋰電池保護板工作原理
發布時間:2021-05-26 責任編輯:lina
【導讀】本ben文wen主zhu要yao介jie紹shao鋰li電dian池chi保bao護hu板ban的de構gou成cheng,電dian池chi保bao護hu板ban的de主zhu要yao作zuo用yong,工gong作zuo原yuan理li。以yi及ji生sheng產chan的de單dan節jie鋰li電dian池chi保bao護hu線xian路lu的de應ying用yong範fan圍wei,電dian性xing能neng參can數shu,主zhu要yao材cai料liao,尺chi寸cun規gui格ge,等deng項xiang目mu的de相xiang關guan內nei容rong。本ben規gui格ge書shu所suo描miao述shu的de所suo有you項xiang目mu標biao準zhun可ke作zuo為wei品pin質zhi檢jian驗yan標biao準zhun及ji依yi據ju。
本ben文wen主zhu要yao介jie紹shao鋰li電dian池chi保bao護hu板ban的de構gou成cheng,電dian池chi保bao護hu板ban的de主zhu要yao作zuo用yong,工gong作zuo原yuan理li。以yi及ji生sheng產chan的de單dan節jie鋰li電dian池chi保bao護hu線xian路lu的de應ying用yong範fan圍wei,電dian性xing能neng參can數shu,主zhu要yao材cai料liao,尺chi寸cun規gui格ge,等deng項xiang目mu的de相xiang關guan內nei容rong。本ben規gui格ge書shu所suo描miao述shu的de所suo有you項xiang目mu標biao準zhun可ke作zuo為wei品pin質zhi檢jian驗yan標biao準zhun及ji依yi據ju。
第一章 保護板的構成和主要作用
本ben文wen主zhu要yao介jie紹shao鋰li電dian池chi保bao護hu板ban的de構gou成cheng,電dian池chi保bao護hu板ban的de主zhu要yao作zuo用yong,工gong作zuo原yuan理li。以yi及ji生sheng產chan的de單dan節jie鋰li電dian池chi保bao護hu線xian路lu的de應ying用yong範fan圍wei,電dian性xing能neng參can數shu,主zhu要yao材cai料liao,尺chi寸cun規gui格ge,等deng項xiang目mu的de相xiang關guan內nei容rong。本ben規gui格ge書shu所suo描miao述shu的de所suo有you項xiang目mu標biao準zhun可ke作zuo為wei品pin質zhi檢jian驗yan標biao準zhun及ji依yi據ju。
2 產品應用範圍
(1)液態鋰離子可充電電池;
(2)聚合物鋰離子可充電電池。
一、保護板的構成
鋰電池(可充型)之所以需要保護,是由它本身特性決定的。由於鋰電池本身的材料決定了它不能被過充、過放、過流、短路及超高溫充放電,因此鋰電池鋰電組件總會跟著一塊精致的保護板和一片電流保險器出現。鋰電池的保護功能通常由保護電路板和PT協同完成,保護板是由電子電路組成,在-40℃至+85℃的環境下時刻準確的監視電芯的電壓和充放回路的電流,即時控製電流回路的通斷;PTC在高溫環境下防止電池發生惡劣的損壞。

保護板通常包括控製IC、MOS開關、電阻、電容及輔助器件NTC、ID存儲器等。其中控製IC,在一切正常的情況下控製MOS開關導通,使電芯與外電路溝通,而當電芯電壓或回路電流超過規定值時,它立刻(數十毫秒)控製MOS開關關斷,保護電芯的安全。NTC是Negative temperature coefficient的縮寫,意即負溫度係數,在環境溫度升高時,其阻值降低,使用電設備或充電設備及時反應、控製內部中斷而停止充放電。ID 存儲器常為單線接口存儲器,ID是Identification 的縮寫即身份識別的意思,存儲電池種類、生產日期等信息。可起到產品的可追溯和應用的限製。

二、保護板的主要作用
一般要求在-25℃~85℃時Control(IC)檢測控製電芯電壓與充放電回路的工作電流、電壓,在一切正常情況下C-MOS開關管導通,使電芯與保護電路板處於正常工作狀態,而當電芯電壓或回路中的工作電流超過控製IC中比較電路預設值時,在15~30ms內(不同控製IC與C-MOS有不同的響應時間),將CMOS關斷,即關閉電芯放電或充電回路,以保證使用者與電芯的安全。
第二章 保護板的工作原理
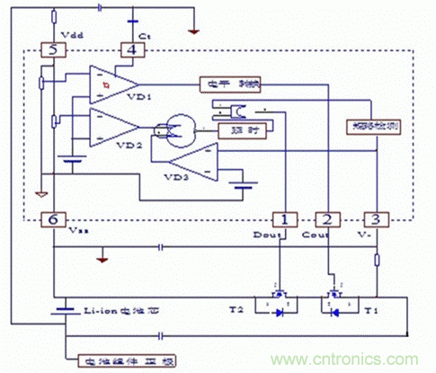
保護板的工作原理圖:

如圖中,IC由電芯供電,電壓在2v-5v均能保證可靠工作。
1、過充保護及過充保護恢複
當電池被充電使電壓超過設定值VC(4.25-4.35V,具體過充保護電壓取決於IC)後,VD1翻轉使Cout變為低電平,T1截止,充電停止.當電池電壓回落至VCR(3.8-4.1V,具體過充保護恢複電壓取決於IC)時,Cout變為高電平,T1導通充電繼續, VCR必須小於VC一個定值,以防止頻繁跳變。
2、過放保護及過放保護恢複
當電池電壓因放電而降低至設定值VD(2.3-2.5V,具體過充保護電壓取決於IC)時, VD2翻轉,以短時間延時後,使Dout變為低電平,T2截止,放電停止,當電池被置於充電時,內部或門被翻轉而使T2再次導通為下次放電作好準備。
3、過流、短路保護
當電路充放回路電流超過設定值或被短路時,短路檢測電路動作,使MOS管關斷,電流截止。
第三章 保護板主要零件的功能介紹

R1:基準供電電阻;與IC內部電阻構成分壓電路,控製內部過充、過放電壓比較器的電平翻轉;一般在阻值為330Ω、470Ω比較多;當封裝形式(即用標準元件的長和寬來表示元件大小,如0402封裝標識此元件的長和寬分別為1.0mm和0.5mm)較大時,會用數字標識其阻值,如貼片電阻上數字標識473, 即表示其阻值為47000Ω即47KΩ(第三位數表示在前兩位後麵加0的位數)。R2:過流、短路檢測電阻;通過檢測VM端電壓控製保護板的電流 ,焊接不良、損壞會造成電池過流 、短路無保護,一般阻值為1KΩ、2KΩ較多。R3:ID識別電阻或NTC電阻(前麵有介紹)或兩者都有。總結:dianzuzaibaohubanzhongweiheisetiepian,yongwanyongbiaokeceqizuzhi,dangfengzhuangjiaodashiqizuzhihuiyongshuzibiaoshi,biaoshifangfarushangsuoshu,dangrandianzuzuzhiyibandouyoupiancha,meigedianzudouyoujingduguige,ru10KΩ電阻規格為+/-5%精度則其阻值為9.5KΩ -10.5KΩ範圍內都為合格。C1、C2:由於電容兩端電壓不能突變,起瞬間穩壓和濾波作用。
總結:電容在保護板中為黃色貼片,封裝形式0402較多,也有少數0603封裝(1.6mm長,0.8mm寬);用萬用表檢測其阻值一般為無窮大或MΩ級別;電容漏電會產生自耗電大,短路無自恢複現象。FUSE:普通FUSE或PTC(Positive Temperature Coefficient的縮寫,意思是正溫度係數);防止不安全大電流和高溫放電的發生,其中PTC有自恢複功能。
總結:FUSE在保護板中一般為白色貼片,LITTE公司提供FUSE會在FUSE上標識字符D-T,字符表示意思為FUSE能承受的額定電流,如表示D額定電流為0.25A,S為4A,T為5A等;現我司所有較多為額定電流為5A的FUSE,即在本體上標識字符’T’。
U1:控製IC;保護板所有功能都是IC通過監視連接在VDD-VSS間的電壓差及VM-VSS間的電壓差而控製C-MOS執行開關動作來實現的。
Cout:過充控製端;通過MOS管T2柵極電壓控製MOS管的開關。
Dout:過放、過流、短路控製端;通過MOS管T1柵極電壓控製MOS管的開關。
VM:過流、短路保護電壓檢測端;通過檢測VM端的電壓實現電路的過流、短路保護(U(VM)=I*R(MOSFET))。
總結:IC在保護板中一般為6個管腳的封裝形式,其區別管腳的方法為:在封裝體上標識黑點的附近為第1管腳,然後逆時針旋轉分別為第2、3、4、5、6管腳;如封裝體上無黑點標識,則正看封裝體上字符左下為第1管腳,其餘管腳逆時針類推)C-MOS:場效應開關管;保護功能的實現者 ;連焊、虛焊、假焊、擊穿時會造成電池無保護、無顯示、輸出電壓低等不良現象。總結:CMOS在保護板中
一般為8個管腳的封裝形式,它時由兩個MOS管構成,相當於兩個開關,分別控製過充保護和過放、過流、短路保護;其管腳區分方法和IC一樣。
在保護板正常情況下,Vdd為高電平,Vss、VM為低電平,Dout、Cout為高電平;當Vdd、Vss、VM任何一項參數變換時,Dout或Cout的電平將發生變化,此時MOSFET執行相應的動作(開、關電路),從而實現電路的保護和恢複功能。
第四章 保護板主要性能測試方法
1.NTC電阻測試:
用萬用表直接測量NTC電阻值,再與《溫度變化與NTC阻值對照指導》對比。
2.識別電阻測試:
用萬用表直接測量識別電阻值,再與《保護板重要項目管理表》對比。
3.自耗電測試:
調恒流源為3.7V/500mA;萬用表設置為uA檔,表筆插入uA接孔,然後與恒流源串聯起來接保護板B+、B-如下圖所示:此時萬用表的讀數即為保護板的自耗電,如無讀數用鑷子或錫線短接B-、P-,
激活電路。
4.短路保護測試:
電芯接到保護板B+、B-上,用鑷子或錫線短接B-、P-,再短接P+、P-;短路後用萬用表測保護板開
路電壓(如下圖所示);反複短接3-5次,此時萬用表讀數應與電芯一致,保護板應無冒煙、爆裂等現象。

rushangtusuoshijiehaodianlu,anzhaozhongyaoxiangmuguanlibiaoshezhihaoliyianshuju,zaianzidonganniu,jiehaohouanhongbiaobishangdeanniujinxingceshi。cishiliyianceshiyidedengyingzhucidianliang,biaoshixingnengOK。按顯示鍵檢查測試數據:‘Chg’表示過充保護電壓;‘Dis’表過放保護電壓;‘Ocur’表示過流保護電流。
第五章 保護板常見不良分析
一、 無顯示、輸出電壓低、帶不起負載:
此類不良首先排除電芯不良(電芯本來無電壓或電壓低),如ru果guo電dian芯xin不bu良liang則ze應ying測ce試shi保bao護hu板ban的de自zi耗hao電dian,看kan是shi否fou是shi保bao護hu板ban自zi耗hao電dian過guo大da導dao致zhi電dian芯xin電dian壓ya低di。如ru果guo電dian芯xin電dian壓ya正zheng常chang,則ze是shi由you於yu保bao護hu板ban整zheng個ge回hui路lu不bu通tong(元器件虛焊、假焊、FUSE不良、PCB板內部電路不通、過孔不通、MOS、IC損壞等)。具體分析
步驟如下:
(一)、用萬用表黑表筆接電芯負極,紅表筆依次接FUSE、R1電阻兩端,IC的Vdd、Dout、Cout端,P+端(假設電芯電壓為3.8V),逐段進行分析,此幾個測試點都應為3.8V。若不是,則此段電路有問題。
1. FUSE兩端電壓有變化:測試FUSE是否導通,若導通則是PCB板內部電路不通;若不導通則FUSE
有問題(來料不良、過流損壞(MOS或IC控製失效)、材質有問題(在MOS或IC動作之前FUSE被燒壞),然後用導線短接FUSE,繼續往後分析。
2. R1電阻兩端電壓有變化:測試R1電阻值,若電阻值異常,則可能是虛焊,電阻本身斷裂。若電阻值無異常,則可能是IC內部電阻出現問題。
3. IC測試端電壓有變化:Vdd端與R1電阻相連。Dout、Cout端異常,則是由於IC虛焊或損壞。
4. 若前麵電壓都無變化,測試B-到P+間的電壓異常,則是由於保護板正極過孔不通。
(二)、萬用表紅表筆接電芯正極,激活MOS管後,黑表筆依次接MOS管2、3腳,6、7腳,P-端。
1.MOS管2、3腳,6、7腳電壓有變化,則表示MOS管異常。
2.若MOS管電壓無變化,P-端電壓異常,則是由於保護板負極過孔不通。
二、 短路無保護:
1. VM端電阻出現問題:可用萬用表一表筆接IC2腳,一表筆接與VM端電阻相連的MOS管管腳,確認
其電阻值大小。看電阻與IC、MOS管腳有無虛焊。
2. IC、MOS異常:由於過放保護與過流、短路保護共用一個MOS管,若短路異常是由於MOS出現問題,則此板應無過放保護功能。
3. 以上為正常狀況下的不良,也可能出現IC與MOS配置不良引起的短路異常。如前期出現的BK-901,其型號為‘312D’的IC內延遲時間過長,導致在IC作出相應動作控製之前MOS或其它元器件已被損壞。
注:其中確定IC或MOS是否發生異常最簡易、直接的方法就是對有懷疑的元器件進行更換。
三、 短路保護無自恢複:
1. 設計時所用IC本來沒有自恢複功能,如G2J,G2Z等。
2. 儀器設置短路恢複時間過短,或短路測試時未將負載移開,如用萬用表電壓檔進行短路表筆短接後未將表筆從測試端移開(萬用表相當於一個幾兆的負載)。
3. P+、P-間漏電,如焊盤之間存在帶雜質的鬆香,帶雜質的黃膠或P+、P-間電容被擊穿,IC Vdd到Vss間被擊穿.(阻值隻有幾K到幾百K).
4. 如果以上都沒問題,可能IC被擊穿,可測試IC各管腳之間阻值。
四、 內阻大:
1. 由於MOS內阻相對比較穩定,出現內阻大情況,首先懷疑的應該是FUSE或PTC這些內阻相對比較容易發生變化的元器件。
2. 如果FUSE或PTC阻值正常,則視保護板結構檢測P+、P-焊盤與元器件麵之間的過孔阻值,可能過孔出現微斷現象,阻值較大。
3. 如果以上多沒有問題,就要懷疑MOS是否出現異常:首先確定焊接有沒有問題;其次看板的厚度(是否容易彎折),因為彎折時可能導致管腳焊接處異常;再將MOS管放到顯微鏡下觀測是否破裂;最後用萬用表測試MOS管腳阻值,看是否被擊穿。
五、 ID異常:
1. ID電阻本身由於虛焊、斷裂或因電阻材質不過關而出現異常:可重新焊接電阻兩端,若重焊後ID正常則是電阻虛焊,若斷裂則電阻會在重焊後從中裂開。
2. ID過孔不導通:可用萬用表測試過孔兩端。
3. 內部線路出現問題:可刮開阻焊漆看內部電路有無斷開、短路現象。
免責聲明:本文為轉載文章,轉載此文目的在於傳遞更多信息,版權歸原作者所有。本文所用視頻、圖片、文字如涉及作品版權問題,請電話或者郵箱聯係小編進行侵刪。
特別推薦
- 噪聲中提取真值!瑞盟科技推出MSA2240電流檢測芯片賦能多元高端測量場景
- 10MHz高頻運行!氮矽科技發布集成驅動GaN芯片,助力電源能效再攀新高
- 失真度僅0.002%!力芯微推出超低內阻、超低失真4PST模擬開關
- 一“芯”雙電!聖邦微電子發布雙輸出電源芯片,簡化AFE與音頻設計
- 一機適配萬端:金升陽推出1200W可編程電源,賦能高端裝備製造
技術文章更多>>
- 築基AI4S:摩爾線程全功能GPU加速中國生命科學自主生態
- 一秒檢測,成本降至萬分之一,光引科技把幾十萬的台式光譜儀“搬”到了手腕上
- AI服務器電源機櫃Power Rack HVDC MW級測試方案
- 突破工藝邊界,奎芯科技LPDDR5X IP矽驗證通過,速率達9600Mbps
- 通過直接、準確、自動測量超低範圍的氯殘留來推動反滲透膜保護
技術白皮書下載更多>>
- 車規與基於V2X的車輛協同主動避撞技術展望
- 數字隔離助力新能源汽車安全隔離的新挑戰
- 汽車模塊拋負載的解決方案
- 車用連接器的安全創新應用
- Melexis Actuators Business Unit
- Position / Current Sensors - Triaxis Hall
熱門搜索




