ADALM2000實驗:調節基準電壓源
發布時間:2021-05-01 來源:Doug Mercer 和 Antoniu Miclaus 責任編輯:wenwei
【導讀】可以將先前實驗中的零增益放大器(Q1、R2)和穩定電流源(Q2、R3)與負反饋中的PNP電流鏡級(Q3、Q4)配合使用,以構建在一定的輸入電壓範圍內提供恒定或調節輸出電壓的電路。本實驗旨在構建和研究多種類型的基準電壓源/穩壓器,分為以下幾部分:
● 調節基準電壓源
● 增強基準電壓源
● 分流穩壓器
調節基準電壓源
目標
可以將先前實驗中的零增益放大器(Q1、R2)和穩定電流源(Q2、R3)與負反饋中的PNP電流鏡級(Q3、Q4)配合使用,以構建在一定的輸入電壓範圍內提供恒定或調節輸出電壓的電路。
材料
● ADALM2000 主動學習模塊
● 無焊麵包板
● 一個2.2 kΩ電阻(或其他類似值)
● 一個100 Ω電阻
● 兩個小信號NPN晶體管(2N3904或SSM2212)
● 兩個小信號PNP晶體管(2N3906或SSM2220)
說明
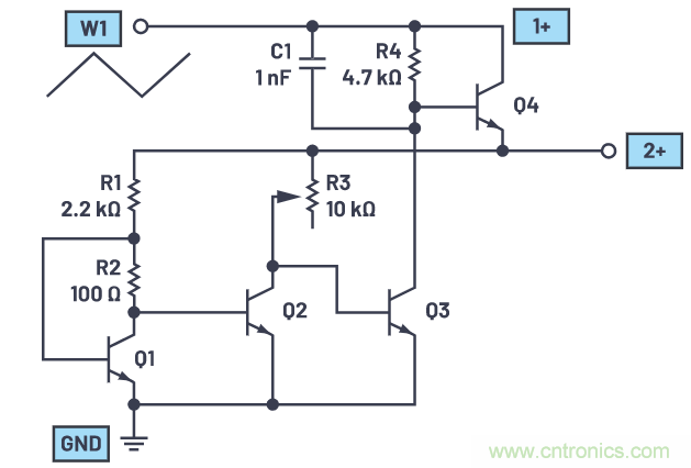
麵包板連接如圖1所示。AWG1的輸出驅動PNP晶體管Q3和Q4的發射極。Q3和Q4配置為電流鏡,其基極與Q3的集電極相連。Q4的集電極連接到電阻R1。電阻R1和R2以及晶體管Q1按照2020年11月學子專區實驗所示進行連接,"ADALM2000 實驗: 零增益放大器。" 由於Q2的VBE始終小於Q1的VBE,因此應從器件庫存中選擇Q1和Q2,使得(在相同的集電極電流下)Q2的VBE小於Q1的VBE。晶體管Q2的基極連接到Q1集電極的零增益輸出。Q2的集電極連接到PNP電流鏡的輸入端,即Q3的基極和集電極。2+(單端)示波器輸入用於測量Q4集電極上的輸出電壓。

圖1.穩壓器電路。
硬件設置
波形發生器1應配置為1 kHz三角波,峰峰值幅度為4 V,偏置為2 V。示波器通道2的單端輸入(2+)用於測量Q4集電極上的穩定輸出電壓(負輸入1-和2–應接地)。

圖2.穩壓器試驗板電路。
程序步驟
繪製輸出電壓(在Q4的集電極處測量)與輸入電壓的關係曲線。在多少輸入電壓電平下,輸出電壓停止變化/調節?這稱為壓差。對於輸入電壓高於壓差的情況,輸入電壓每變化一伏,輸出電壓變化多少?VOUT的變化/VIN的變化稱為電壓調整率。將可變電阻的輸出節點接地。在輸入電壓固定(即連接到固定的Vp板電源)的情況下,測量電阻各種設置的輸出電壓。計算每個設置的電阻中的電流。輸出電壓與輸出電流的關係有何變化?這稱為負載調整。

圖3.穩壓器示波器XY圖。
增強基準電壓源
目標
上一節中穩壓器電路存在的問題是,可用於輸出負載的電流受到通過PNP Q3和Q4映射的NPN Q2提ti供gong的de反fan饋kui電dian流liu的de限xian製zhi。我wo們men希xi望wang構gou建jian一yi個ge電dian路lu,不bu僅jin在zai輸shu入ru電dian壓ya範fan圍wei內nei,而er且qie在zai輸shu出chu負fu載zai電dian流liu範fan圍wei內nei都dou能neng提ti供gong恒heng定ding或huo調tiao節jie輸shu出chu電dian壓ya。這zhe第di二er個ge電dian路lu利li用yong發fa射she極ji跟gen隨sui器qi輸shu出chu級ji為wei輸shu出chu提ti供gong電dian流liu。
材料
● 一個2.2 kΩ電阻
● 一個100 Ω電阻
● 一個10 kΩ可變電阻(電位計)
● 一個4.7 kΩ電阻(可以是為所需電路操作選擇的任何類似阻值電阻)
● 四個小信號NPN晶體管(2N3904和SSM2212)
說明
麵包板連接如圖4所示。晶體管Q1和電阻R1及R2依然配置為零增益放大器。晶體管Q2和可變電阻R3形成穩定的電流源。如果使用SSM2212匹配的NPN對,最好將其用於器件Q1和Q2。共發射極輸出級Q3及其集電極負載R4提供增益。發射極跟隨器Q4驅動輸出節點並關閉負反饋環路。

圖4.增強型穩壓器。
硬件設置
波形發生器W1應配置為1 kHz三角波,峰峰值幅度為4 V,偏置為2 V。示波器通道2 (2+)用於測量Q4發射極上的穩定輸出電壓。

圖5.增強型穩壓器試驗板電路。
程序步驟
重複測量此電路的壓差、線路和負載調整。它們與第一個穩壓器電路有何不同?

圖6.增強型穩壓器波形XY圖。
分流穩壓器
目標
可以將零增益放大器(Q1、R2)和穩定電流源(Q2、R3)與負反饋中的共發射極放大器級(Q3)配合使用,以構建在一定的輸入電流範圍內提供恒定或調節輸出電壓的2端口電路。
材料
● ADALM2000主動學習模塊
● 無焊麵包板
● 跳線
● 一個2.2 kΩ電阻(或其他類似值)
● 一個100 Ω電阻
● 一個1 kΩ電阻(或類似值)
● 一個10 kΩ可變電阻(電位計)
● 三個小信號NPN晶體管(2N3904和SSM2212)
Directions
麵包板連接如圖7所示。函數發生器的輸出驅動電阻R4的一端。電阻R1和R2以及晶體管Q1按照11月學子專區文章所示進行連接, "ADALM2000實驗:零增益放大器(BJT)。"電阻R3和晶體管Q2按照2021年1月文章所示進行連接, "ADALM2000實驗:穩定電流源 。"如果使用SSM2212匹配的NPN對,最好將其用於器件Q1和Q2。添加Q3,將其發射極接地,基極連接到Q2的集電極,集電極連接到組合R1、R3、R4和示波器輸入2+的節點上。

圖7.帶隙分流穩壓器。
硬件設置
波形發生器W1應配置為1 kHz三角波,峰峰值幅度為4 V,偏置為2 V。示波器通道2的單端輸入(2+)用於測量Q3集電極上的調節輸出電壓。

圖8.帶隙分流穩壓器試驗板電路。
程序步驟
配置示波器以捕獲測量的兩個信號的多個周期。確保啟用XY功能。圖9提供了示波器顯示的圖像示例。調節可變電阻R3時,觀察調節輸出電壓。

圖9.輸出電壓與輸入電壓的關係

圖10.輸出電壓與輸入電流關係圖示例。
問題:
向帶隙分流穩壓器的輸出電壓施加接地負載時,會對調節輸出電壓產生什麼影響?
您可以在 學子專區博客上找到問題答案。
免責聲明:本文為轉載文章,轉載此文目的在於傳遞更多信息,版權歸原作者所有。本文所用視頻、圖片、文字如涉及作品版權問題,請聯係小編進行處理。
推薦閱讀:
特別推薦
- 噪聲中提取真值!瑞盟科技推出MSA2240電流檢測芯片賦能多元高端測量場景
- 10MHz高頻運行!氮矽科技發布集成驅動GaN芯片,助力電源能效再攀新高
- 失真度僅0.002%!力芯微推出超低內阻、超低失真4PST模擬開關
- 一“芯”雙電!聖邦微電子發布雙輸出電源芯片,簡化AFE與音頻設計
- 一機適配萬端:金升陽推出1200W可編程電源,賦能高端裝備製造
技術文章更多>>
- 貿澤EIT係列新一期,探索AI如何重塑日常科技與用戶體驗
- 算力爆發遇上電源革新,大聯大世平集團攜手晶豐明源線上研討會解鎖應用落地
- 創新不止,創芯不已:第六屆ICDIA創芯展8月南京盛大啟幕!
- AI時代,為什麼存儲基礎設施的可靠性決定數據中心的經濟效益
- 矽典微ONELAB開發係列:為毫米波算法開發者打造的全棧工具鏈
技術白皮書下載更多>>
- 車規與基於V2X的車輛協同主動避撞技術展望
- 數字隔離助力新能源汽車安全隔離的新挑戰
- 汽車模塊拋負載的解決方案
- 車用連接器的安全創新應用
- Melexis Actuators Business Unit
- Position / Current Sensors - Triaxis Hall
熱門搜索
微波功率管
微波開關
微波連接器
微波器件
微波三極管
微波振蕩器
微電機
微調電容
微動開關
微蜂窩
位置傳感器
溫度保險絲
溫度傳感器
溫控開關
溫控可控矽
聞泰
穩壓電源
穩壓二極管
穩壓管
無焊端子
無線充電
無線監控
無源濾波器
五金工具
物聯網
顯示模塊
顯微鏡結構
線圈
線繞電位器
線繞電阻



