分析開關電源與IC控製器的PCB設計
發布時間:2020-04-28 責任編輯:lina
【導讀】我們電子產品往往60%以上-可靠性方麵的問題都出現在電子線路板的PCB設計上;工作及性能良好的PCB需要相關的理論及實踐經驗。
01、前言
我們電子產品往往60%以上-可靠性方麵的問題都出現在電子線路板的PCB設計上;工作及性能良好的PCB需要相關的理論及實踐經驗;我在產品的設計實踐中經常碰到各種各樣的問題;比如電子線路板不能通過係統EMS的測試標準,測試關鍵器件IC的功能引腳時出現高頻噪聲的問題,電路功能IC引腳檢測到幹擾噪聲進行異常保護等等。通過不斷的理論與實踐結合;用實戰檢驗我們的理論和實踐的差異點!優良的設計跟長期的經驗總結是密不可分的!!
我分享一下開關電源與IC控製器PCB設計思路給電子設計愛好者參考。
02、開關電源通過以下的原理示意圖分享設計總體原則

圖示為我們常用的兩種開關電源的拓撲結構。
A.開關電源拓撲主電流回流路徑麵積最小化;驅動脈衝電流回路最小化。
B.對於隔離開關電源拓撲結構,電流回路被變壓器隔離成兩個或多個回路(原邊和副邊),電流回路要分開最小回流麵積布局布線設計。
C.如果電流回路有多個接地點,那麼接地點要與中心接地點重合。
D.實際設計時,我們會受到條件的限製;如果2個回路的電容可能不好近距離的共地!
設計的關鍵點:
我們就要采用電氣並聯的方式就近增加一個高頻電容達成共地(如圖紅色虛線)!
03、開關電源-IC控製器與主回路係統的PCB設計思路
如下圖為-開關電源的輔助電源給IC控製器供電,IC控製器控製LED的負載並進行調光及其它功能的控製應用。 其控製器的供電及驅動回路的設計會影響係統的功能及可靠性。

通過圖示IC控製器-PCB布局布線的設計思路如下:
A1.IC周邊器件的地走線優先布局布線後連接到IC-gnd;
A2.IC-gnd再連接到濾波電容C1(高頻電容-低容值)的接地端,此地可能與電源的拓撲結構的GND拉開距離;即與圖示中並聯的電解電容En
A3.IC-控製中心的gnd要單點接地!IC-gnd單獨連接到C1電容的地端
關鍵環路
B.主電源回路路徑的最小化設計原則
C.拓撲電流回路路徑最小化設計原則
D.脈衝驅動回路路徑最小化設計原則
注意條件受限時:電源的主回路與拓撲回路的電容可能不共地,我們可以采用電氣並聯的方式就近增加一個高頻電容達成共地!
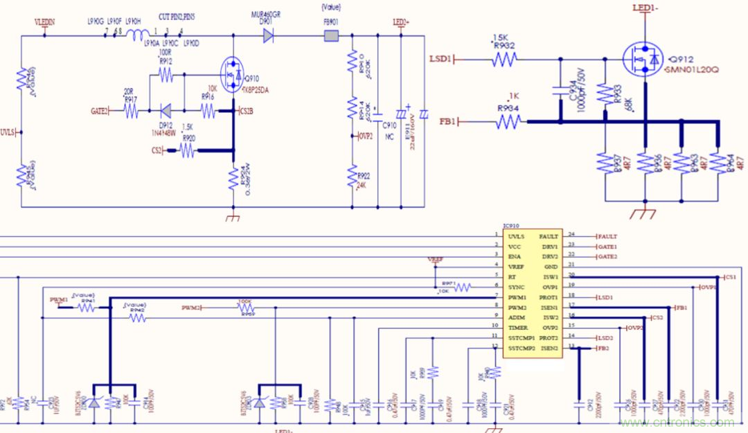
04、我以具體BOOST的LED驅動架構的PCB布局布線進行實戰分析
設計基本思路如上所述;用下圖進行細節分析:

B1.IC周邊器件的地走線優先布局布線後連接到IC-gnd;
B2.IC-gnd再連接到濾波電容C1(高頻電容-低容值)的接地端,此地可能與電源的拓撲結構的GND拉開距離;即與圖示中並聯的電解電容En
B3.IC-控製中心的gnd要單點接地!IC-gnd單獨連接到C1電容的地端再連接出去。設計機理分析:
圖中的供電電源的Iv可能會較大(跟負載有關)
注意1:在圖中Iv的電流方向跟驅動電路Ig的電流方向正好相反(它是C1/En的輸入電流);在圖示中如果其接地點不先連接到gnd,而是先連到GND,將會在GND-gnd連接線上形成Iv電流回路,使Ig上疊加Iv會導致驅動被幹擾的情況。
注意2:在圖中的IC控製器驅動MOS器件後均會有采用反饋電路-同時有設計RC電路參數到IC引腳;參考電路如下:FB1/FB2與CS1/CS2為采樣反饋電路到IC;通常由於PCB布局的原因走線較長時其引腳的高頻濾波電容就變得非常重要;實戰原理圖&PCB如下:

IC控製器相關的PCB設計參考如下圖:我們采用高亮地走線的方法進行分析:

按照IC控製器-PCB布局布線的設計思路進行檢查;
C1.IC周邊器件的地走線優先布局布線後連接到IC-GND/基本OK;
C2.IC-GND再連接到濾波電容C1(高頻電容-低容值)的接地端,此地可能與電源的拓撲結構的GND拉開距離;即與圖示中並聯的電解電容En/ OK;
C3.IC-控製中心的gnd要單點接地/ OK
C4.用示波器用20MHZ帶寬再來測量 關鍵信號IC-驅動DRV 及IC-采樣FB1/FB2/CS1/CS2的噪聲電壓情況;在上圖中測試時發現FB2引腳 存在小的噪聲電壓 而FB1基本沒有噪聲電壓。
C5.檢查PCB中FB1 與FB2為同功能引腳在IC的同一側其GND沒有直接向連接,FB2通過長的跳線J27回到IC-GND同時IC-GND引腳緊鄰的是IC-DRV引腳。
進行如下PCB優化:

將上圖中的FB2-GND走線與FB1-GND走線直接連接;同時斷開J27連接線;
再進行噪聲電壓測試;係統關鍵引腳均測試不到噪聲電壓波形數據,係統有最佳的PCB性能及更高的可靠性設計!
實戰經驗總結:
A. 可能存在多種原因,IC供電電源有多種應用功能連接。
注意:到驅動IC電路的濾波電容C1-正端的輸入輸出及連接地都需要分開走線;其它電路單元的電流一般比較弱,如果連接到其它地方 則會使GND-連線上較強的驅動Ig脈衝電流疊加到自己的地線上;控製電路也會被驅動幹擾到!因此IC其它各個電路的地線無論怎麼繞均應分別走線到gnd單點接地!否則除了上述原因強電流回路串進自己的地線形成幹擾外,還可能通過共用的地線相互幹擾!
B. IC控製的GND要避免形成環路;IC同側引腳的相同功能引腳的GND走線要
連接在一起連接到IC-GND;盡量避免布置長跳線的GND走線;IC-控製中心的gnd要單點接地。
C.電子線路板EMS的問題與PCB的地走線,地回路,接地的位置及接地點方式有關!
(來源:韜略科技EMC,作者:杜佐兵)
免責聲明:本文為轉載文章,轉載此文目的在於傳遞更多信息,版權歸原作者所有。本文所用視頻、圖片、文字如涉及作品版權問題,請聯係小編進行處理。
特別推薦
- 噪聲中提取真值!瑞盟科技推出MSA2240電流檢測芯片賦能多元高端測量場景
- 10MHz高頻運行!氮矽科技發布集成驅動GaN芯片,助力電源能效再攀新高
- 失真度僅0.002%!力芯微推出超低內阻、超低失真4PST模擬開關
- 一“芯”雙電!聖邦微電子發布雙輸出電源芯片,簡化AFE與音頻設計
- 一機適配萬端:金升陽推出1200W可編程電源,賦能高端裝備製造
技術文章更多>>
- 築基AI4S:摩爾線程全功能GPU加速中國生命科學自主生態
- 一秒檢測,成本降至萬分之一,光引科技把幾十萬的台式光譜儀“搬”到了手腕上
- AI服務器電源機櫃Power Rack HVDC MW級測試方案
- 突破工藝邊界,奎芯科技LPDDR5X IP矽驗證通過,速率達9600Mbps
- 通過直接、準確、自動測量超低範圍的氯殘留來推動反滲透膜保護
技術白皮書下載更多>>
- 車規與基於V2X的車輛協同主動避撞技術展望
- 數字隔離助力新能源汽車安全隔離的新挑戰
- 汽車模塊拋負載的解決方案
- 車用連接器的安全創新應用
- Melexis Actuators Business Unit
- Position / Current Sensors - Triaxis Hall
熱門搜索
微波功率管
微波開關
微波連接器
微波器件
微波三極管
微波振蕩器
微電機
微調電容
微動開關
微蜂窩
位置傳感器
溫度保險絲
溫度傳感器
溫控開關
溫控可控矽
聞泰
穩壓電源
穩壓二極管
穩壓管
無焊端子
無線充電
無線監控
無源濾波器
五金工具
物聯網
顯示模塊
顯微鏡結構
線圈
線繞電位器
線繞電阻



