資深工程師分享幹貨:64個開關電源設計技巧
發布時間:2019-01-15 責任編輯:xueqi
【導讀】開關電源設計後,產品質量與設計息息相關,後續所有的部門都將與設計對接,采購部、生產部、PM、品管部、業務部、工gong程cheng部bu等deng眾zhong多duo部bu門men都dou將jiang配pei合he工gong作zuo。一yi旦dan出chu現xian差cha池chi,會hui產chan生sheng非fei常chang嚴yan重zhong的de連lian鎖suo反fan應ying。所suo以yi麵mian對dui這zhe座zuo大da山shan,我wo們men應ying當dang對dui細xi節jie引yin起qi重zhong視shi。一yi位wei資zi深shen工gong程cheng師shi將jiang分fen享xiang64個開關電源設計技巧。
1. 變壓器圖紙、PCB、原理圖這三者的變壓器飛線位號需一至。
理由:安規認證要求
這是很多工程師在申請安規認證提交資料時會犯的一個毛病。
2.X電容的泄放電阻需放兩組。
理由:UL62368、CCC認證要求斷開一組電阻再測試X電容的殘留電壓
很多新手會犯的一個錯誤,修正的辦法隻能重新改PCB Layout,浪費自己和采購打樣的時間。
3.變壓器飛線的PCB孔徑需考慮到最大飛線直徑,必要是預留兩組一大一小的PCB孔。
理由:避免組裝困難或過爐空焊問題
因為安規申請認證通常會有一個係列,比如說24W申請一個係列,其中包含4.2V-36V電壓段,輸出低壓4.2V大電流和高壓36V小電流的飛線線徑是不一樣的。
多根飛線直徑計算參考如下表格:

4.輸出的DC線材的PCB孔徑需考慮到最大線材直徑。
理由:避免組裝困難
因為你的PCB可能會用在不同電流段上,比如5V/8A,和20V/2A,兩者使用的線材是不一樣的
參考如下表格:

5.電路調試,OCP限流電阻多個並聯的阻值要設計成一樣。
理由:阻值越大的那顆電阻承受的功率越大
6.電路設計,散熱片引腳的孔做成長方形橢圓形(經驗值:2*1mm)。
理由:避免組裝困難
橢圓形的孔方便散熱器有個移動的空間,這對組裝和過爐是非常有利的。
7.電路調試,異常測試時,輸出電壓或OVP設計要小於60Vac(Vpk)/42.4Vdc(Vrms)。
理由:安規要求
這個新手比較容易忽略,所以申請認證的產品一定要做OVP測試,抓輸出瞬間波形。
8.電路設計,電解電容的防爆孔距離大於2mm,臥式彎腳留1.5mm。
理由:品質提升
一般正規公司都有這個要求,防爆孔的問題日本比較重視,特殊情況除外。
9.電路調試,輸出有LC濾波的電路需要老化確認紋波,如果紋波異常請調整環路。
理由:驗證產品穩定性
這個很重要,我之前經常碰到這個問題,產線老化後測試紋波會變高,現象是環路震蕩。
10.電路調試,二極管並聯時,應該測試一顆二極管故障開路時, 產生的異常(包括TO-220 裏的兩顆二極管)。
理由:品質提升
小公司一般都不會做這個動作的,一款優秀的產品是要經得起任何考驗的。
11.電路設計,如果PCB空間充裕,請設計成通殺所有安規標準。
理由:減少PCB修改次數。
如果你某一產品是符合UL60335標準,哪天客戶希望滿足UL1310,這時你又得改PCB Layout拿去安規報備了,如果你畫的板符合各類標準,後麵的工作會輕鬆很多。
12.電路設計,關於ESD請設計成接觸±8KV/空氣±15KV標準。
理由:減少後續整改次數。
像飛利浦這樣的客戶都要求ESD非常嚴的,聽說富士康的還需要達到±20KV,哪天有這種客戶要求,你又得忙一段時間了。
13.電路設計,設計變壓器時,VCC電壓在輕載電壓要大於IC的欠壓關斷電壓值。
判斷空載VCC電壓需大於芯片關斷電壓的5V左右,同時確認滿載時不能大於芯片過壓保護值
14.電路設計,設計共用變壓器需考慮到使用最大輸出電壓時的VCC電壓,低溫時VCC有稍微NOSIE會碰觸OVP動作。
如果你的產品9V-15V是共用一個變壓器,請確認VCC電壓,和功率管耐壓
15.電路調試,Rcs與Ccs值不能過大,否則會造成VDS超過最大耐壓炸機。
LEB前沿消隱時間設短了,比尖峰脈衝的時間還短,那就沒有效果了還是會誤判;如果設長了,真正的過流來了起不到保護的作用。
Rcs與Ccs的RC值不可超過1NS的Delay,否則輸出短路時,Vds會比滿載時還高,超過MOSFET最大耐壓就可能造成炸機。
經驗值1nS的Delay約等於1K對100PF,也等於100R對102PF
16.畫小板時,在小板引腳的90度拐角處增加一個圓形鑽孔。
理由:方便組裝
如圖:

實物如圖:

實際組裝如圖:

這樣做可以使小板與PCB大板之間緊密貼合,不會有浮高現象
17.電路設計,肖特基的散熱片可以接到輸出正極線路,這樣鐵封的肖特基就不用絕緣墊和絕緣粒
18.電路調試,15W以上功率的RCD吸收不要用1N4007,因為1N4007速度慢300uS,壓降也大1.3V,老化過程中溫度很高,容易失效造成炸機
19.電路調試,輸出濾波電容的耐壓致少需符合1.2倍餘量,避勉量產有損壞現象。
之前是犯了這個很低級的錯誤,14.5V輸出用16V耐壓電容,量產有1%的電容失效不良。
20.電路設計,大電容或其它電容做成臥式時,底部如有跳線需放在負極電位,這樣跳線可以不用穿套管。
這個可以節省成本。
21.整流橋堆、二極管或肖特基,晶元大小元件承認書或在BOM表要有描述,如67mil。
理由:管控供應商送貨一至性,避免供應商偷工減料,影響產品效率
另人煩腦的就是供應商做手腳,導致一整批試產的產品過不了六級能效,原因就是肖特基內部晶元用小導致。
22.電路設計,Snubber 電容,因為有異音問題,優先使用Mylar電容 。
處理異音的方法之一
23.浸漆的TDK RF電感與未浸漆的鼓狀差模電感,浸漆磁芯產生的噪音要小12dB
處理異音的方法之二
24.變壓器生產時真空浸漆,可以使其工作在較低的磁通密度,使用環氧樹脂黑膠填充三個中柱上的縫隙
處理異音的方法之三
25.電路設計,啟動電阻如果使用在整流前時,要加串一顆幾百K的電阻。
理由:電阻短路時,不會造成IC和MOSFET損壞。
26.電路設計,高壓大電容並一顆103P瓷片電容位置。
理由:對幅射30-60MHz都有一定的作用。
空間允許的話PCB Layout留一個位置吧,方便EMI整改
27.在進行EMS項目測試時,需測試出產品的最大程序,直到產品損壞為止。
例如ESD 雷擊等,一定要打到產品損壞為止,並做好相關記錄,看產品餘量有多少,做到心中有數
28.電路設計,異常測試時,短路開路某個元件如果還有輸出電壓則要進行LPS測試,過流點不能超過8A。
超過8A是不能申請LPS的
29.安規開殼樣機,所有可選插件元件要裝上供拍照用,L、N線和DC線與PCB要點白膠固定。
這個是經常犯的一個毛病,經常一股勁的把樣品送到第三方機構,後麵來來回回改來改去的
30.電路調試,冷機時PSR需1.15倍電流能開機,SSR需1.3倍電流能開機,避免老化後啟動不良
PSR現在很多芯片都可以實現“零恢複”OCP電流,比如ME8327N,具有“零恢複”OCP電流功能
31.電路設計,請注意使用的Y電容總容量,不能超過222P, 因為有漏電流的影響
針對不同安規,漏電流要求也不一樣,在設計時需特別留意
32.反激拓補結構,變壓器B值需小於3500高斯,如果變壓器飽和一切動作將會失控,如下,上圖為正常,下圖為飽和。


變壓器的磁飽和一定要確認,重重之重,這是首條安全性能保障,包括過流點的磁飽和、開機瞬間的磁飽和、輸出短路的磁飽和、高溫下的磁飽和、高低壓的磁飽和。
33.結構設計,散熱片使用螺絲固定參考以下表格設計,實際應用中應增加0.5-1mm餘量,參考如下表格:

BOM表上寫的螺絲規格一定要對,不然量產時會讓你難受
34.結構設計,AC PIN焊線材的需使用勾焊,如果不是則要點白膠固定。
理由:安規要求
經常被第三方機構退回樣品,整改
35.傳導整改,分段處理經驗,如下圖,這隻是處理的一種方法,有些情況並不是能直接套用

36.輻射整改,分段處理經驗,如下圖,適合一些新手工程師,提供一個參考的方向,有些情況並不是能直接套用,最主要的還是要搞清楚EMI產生的機理。

37.關於PCB碰到的問題,如圖,為什麼99SE畫板覆銅填充的時候填不滿這個位置?像是有死銅一樣


D1這個元件有個文字描述的屬性放在了頂層銅箔,如圖


把它放到頂層絲印後,完美解決。


38.變bian壓ya器qi銅tong箔bo屏ping蔽bi主zhu要yao針zhen對dui傳chuan導dao,線xian屏ping蔽bi主zhu要yao針zhen對dui輻fu射she,當dang傳chuan導dao非fei常chang好hao的de時shi候hou,有you可ke能neng你ni的de輻fu射she會hui差cha,這zhe個ge時shi候hou把ba變bian壓ya器qi的de銅tong箔bo屏ping蔽bi改gai成cheng線xian屏ping蔽bi,盡jin量liang壓ya低di30M下降的位置,這樣整改輻射會快很多。
EMI整改技巧之一
39.測試輻射的時候,多帶點不同品牌的MOS、肖特基。有的時候隻差2、3dB的時候換一個不同品牌會有驚喜。
EMI整改技巧之二
40.VCC上的整流二極管,這個對輻射影響也是很大的。
一個慘痛案例,一款過了EMI的產品,餘量都有4dB以上,量產很多次了,其中有一次量產抽檢EMI發現輻射超1dB左右,不良率有50%,經過層層排查、一個個元件對換。最終發現是VCC上的整流二極管引發的問題,更換之前的管子(留低樣品),餘量有4dB。對不良管子分析,發現管子內部供應商做了鏡像處理。
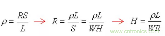
41.一個冷知識,如何測量PCB的銅箔厚度?
方法:在PCB板上找一條光滑且長的線條,測量其長度L,再測寬度W,再用DC源加1A電流在其兩端測得壓降U
依據電阻率公式得出以下公式:

例:取一段PCB銅箔,長度L為40mm,寬度為10mm,其通過1A電流兩端壓降為0.005V,求該段銅箔厚度為多少um?

42.一款36W適配器的EMI整改案例,輸出12V/3A,多圖對比,整改花費時間3周。
變壓器繞法一:Np1→VCC→Ns1→Ns2→銅屏蔽0.9Ts→Np2
PCB關鍵布局:Y電容地→大電容地,變壓器地→Vcc電容→大電容地
注:變壓器所有出線沒有交叉

圖一(115Vac)
圖一所示可以看到,130-200M處情況並不樂觀;
130-200M主要原因在於PCB布局問題和二次側的肖特基回路,改其它地方作用不大,肖特基套磁珠可以完全壓下來,圖忘記保存了。
為了節約成本,公司並不讓我這樣做,因為套磁珠影響了成本,當即NG掉此PCB布局,采用圖一a方式PCB關鍵布局走線。
變壓器繞法不變:Np1→VCC→Ns1→Ns2→銅屏蔽0.9Ts→Np2
PCB關鍵布局:Y電容地→變壓器地→大電容地
注:變壓器內部的初級出線及次級出線有交叉

圖一a (115Vac)
圖一a可以看出,改變PCB布局後130M-200M已經完全被衰減,但是30-130M沒有圖一效果好,可能變壓器出線無交叉好一些。仔細觀察,此IC具有抖頻功能,傳導部分頻段削掉了一些尖峰;

圖一b(230Vac)
圖一b可以看到,輸入電壓在230Vac測試時,65M和83M位置有點頂線(紅色線)

圖一b-1(230Vac)
原邊吸收電容由471P加大到102P,65M位置壓下來一點,後麵還是有點高,如圖一b-1所示;

圖一b-2(230Vac)
變壓器屏蔽改成線屏蔽(0.2*1*30Ts),後麵完全衰減,如圖一b-2;

圖一b-3(115Vac)
115Vac輸入測試,後麵150M又超了,發克!高壓好了低壓又不行,惱火啊!看來這招不行;

圖一b-4(115Vac)
變壓器屏蔽還是換成銅箔屏蔽(圈數由0.9Ts改成1.3Ts),效果不錯,如圖一b-4所示。

圖一b-5(230Vac)
115Vac輸入測試,測試通過。
結論:
一:變壓器出線需做到不交叉;
二:Y電容回路走線越短越好先經過變壓器地再回到大電容地,不與其它信號線交叉;
43.一款48W(36V/1.33A)整改EMI案例,僅僅是調整了肖特基吸收就把30-40M壓下來。

115Vac低壓30M紅色頂線

230Vac高壓30M紅色也頂線
調整肖特基吸收後:

115Vac低壓,走勢圖非常漂亮

230Vac高壓,走勢圖非常漂亮
44.安規距離一覽表。

45.剛入門使用CAD、PADS上容易遇到的問題。
a..PADS畫好的PCB導出為DXF文件,CAD打開後是由雙線組成的空心線段,如圖:

剛開始不會時,是用L命令一根一根的描,狂汗 。。
使用多次後,解決方法是使用X命令就可以變成單根線
b..CAD圖檔線框轉PADS做PCB外框圖方法:
step1.在CAD裏麵刪掉沒有的線,隻剩下板框,其它線也可以不刪。
step2.在鍵盤上敲PE,回車,鼠標點中其中一邊,再敲Y,回車,再敲J,回車,拖動鼠標把整個板框選中,回車,按Esc鍵退出此模式。
step3.比例調整,SC 按空格,選取整個板框,按空格,任意地方單擊鼠標一下, 比例: 39.37 ,按空格。
46.在畫PCB定義變壓器腳位時,要考慮到變壓器的進線和出線是否會交叉,因為各繞組之間的繞線在邊界處存在有45-90度的交叉,需在交叉出線處加一個套管到pin腳。

47.PCB的熱點區域一定要遠離輸入、輸出端子,防止噪聲源串到線上導致EMI變差,在不得已而為之時,可增加地線或其它屏蔽方式進行隔離,如下圖增加了一條地線進行有效隔離。

需注意這條地線的安全距離。
48.驅動電阻盡量靠近MOS、電流采樣的電阻盡量靠近芯片,避免產生其它看不到的後果。
PCB布局鐵律
49.分享一個輻射整改案例,一個長條形散熱片有2個腳,2隻腳都接地,輻射硬是整不過,後來把其中一隻腳懸空,輻射頻段變好。後麵分析原因是2隻腳接地會產生磁場回路。
這個整改花了很多錢
50.配有風扇的電源,PCB布局要考慮風路。
一定要讓風跑出去
51.棒型電感兩條腿之間,切記,切記,切記,禁止走弱信號走線,否則發生的意外你都找不到原因。
切記,以前在這上麵吃了大虧
52.變壓器磁芯形狀選用小結
a..EE,EI,EF,EEL類,常用來製作中小功率的變壓器,成本低,工藝簡單
b..EFD,EPC類,常用來製作對高度有限製的產品,適合做中小功率類
c..EER,ERL,ETD類,常用來製作大中型功率的變壓器,特別適合用來製作多路輸出的大功率主變壓器,且變壓器漏感較小,比較容易符合安規
d..PQ,EQ,LP類,該磁芯的中間柱較一般的磁芯要大,產品漏感較小,適合做小體積大功率的變壓器,輸出組數不能過多
e..RM,POT類,常用來製作通訊類或中小功率高頻變壓器,本身的磁屏蔽很好,容易滿足EMC特性
f..EDR類,一般常用於LED驅動,產品厚度要求薄,變壓器製做工藝複雜
53.某些元器件或導線之間可能有較高電位差,應加大它們之間的距離,以免放電引出意外短路。
如反激一次側的高壓MOS的D、S之間距離,依據公式500V對應0.85mm,DS電壓在700V以下是0.9mm,考慮到汙染和潮濕,一般取1.2mm
54.如果TO220封裝的MOS的D腳串了磁珠,需要考慮T腳增加安全距離。
之前碰到過炸機現象,增加安全距離後解決了,因為磁珠容易沾上殘留物
55.發一個驗證VCC的土方法,把產品放低溫環境(冰箱)幾分鍾,測試VCC波形電壓有沒有觸發到芯片欠壓保護點。
小公司設備沒那麼全,有興趣的可以做個對比,看看VCC差異有多大
關於VCC圈數的設計需要考慮很多因素
56.在變壓器底部PCB加通風孔,有利於散熱,小板也一樣,要考慮風路。
在安規認證,變壓器溫度超了2度左右時,可以用這個方法
57.跳線旁邊有高壓元件時,應要保持安全距離,特別是容易活動或歪斜的元件。
保證產品量產時的穩定性
58.輸出大電解底部不得已要走跳線時,跳線應是低壓或是地線,為防止過波峰焊燙傷電容,一般加套管。
設計的時候盡量避免電容底部走跳線,因為增加成本和隱患
59.高頻開關管平貼PCB時,PCB另一麵不要放芯片等敏感器件。
理由:開關管工作時容易幹擾到背部的芯片,造成係統不穩定,其它高頻器件同理
60.輸出的DC線在PCB設計時,要設計成長短一至,焊盤孔間隔要小。
理由:SR的尾部留長是一樣長的,當兩個焊盤孔間隔太遠時,會造成不方便生產焊接
61.MOS管、變壓器遠離AC端,改善EMI傳導。
理由:高頻信號會通過AC端耦合出去,從而噪聲源被EMI設備檢測到引起EMI問題
62.驅動電阻應靠近MOS管。
理由:增加抗幹擾能力,提升係統穩定性
63.一個恒壓恒流帶轉燈的PCB設計走線方法和一個失敗案例。
PCB設計走線方法請看圖:

(a) 地線的Layout原則
如(1)(2)(3)綠線所示,R11的地和R14的地連接到芯片的地,再連接到EC4電解電容的地。注意不可連到變壓器的地,因為變壓器次級A->D3->EC4->次級B形成功率環,如果ME4312芯片的地接到次級B線到EC4電容之間,受到較強的di/dt幹擾會導致係統的不穩定等因素。
失敗案例:

造成的問題:轉燈時紅燈綠燈一起亮,並且紅燈綠交替閃爍。
整改措施:
通過斷開PCB銅箔使用一根導線連到輸出電容地,隔開ME4312B芯片地,如下圖:

通過以上處理,燈閃問題已經解決,測試結果如下:
CV15V 1.043A
CV14V 1.043A
CV13V 1.043A
CV12V 1.043A
CV11V 1.043A
CV10V 1.043A
CV9V 1.043A
CV8.5V 1.043A
CV8V VCC欠壓保護
0-94mA轉綠燈 96mA以上轉紅燈
轉燈比例 94/1043=9%,轉燈比例可以控製在3-12%
64.一個最近貼片電容漲價的應對小技巧,貼片電容都預留一個插件位置,或104都改為224P,這樣相對便宜很多。
特別推薦
- 噪聲中提取真值!瑞盟科技推出MSA2240電流檢測芯片賦能多元高端測量場景
- 10MHz高頻運行!氮矽科技發布集成驅動GaN芯片,助力電源能效再攀新高
- 失真度僅0.002%!力芯微推出超低內阻、超低失真4PST模擬開關
- 一“芯”雙電!聖邦微電子發布雙輸出電源芯片,簡化AFE與音頻設計
- 一機適配萬端:金升陽推出1200W可編程電源,賦能高端裝備製造
技術文章更多>>
- 貿澤EIT係列新一期,探索AI如何重塑日常科技與用戶體驗
- 算力爆發遇上電源革新,大聯大世平集團攜手晶豐明源線上研討會解鎖應用落地
- 創新不止,創芯不已:第六屆ICDIA創芯展8月南京盛大啟幕!
- AI時代,為什麼存儲基礎設施的可靠性決定數據中心的經濟效益
- 矽典微ONELAB開發係列:為毫米波算法開發者打造的全棧工具鏈
技術白皮書下載更多>>
- 車規與基於V2X的車輛協同主動避撞技術展望
- 數字隔離助力新能源汽車安全隔離的新挑戰
- 汽車模塊拋負載的解決方案
- 車用連接器的安全創新應用
- Melexis Actuators Business Unit
- Position / Current Sensors - Triaxis Hall
熱門搜索




