LED驅動電源總諧波失真(THD)分析及對策
發布時間:2017-05-02 責任編輯:wenwei
【導讀】隨sui著zhe科ke學xue技ji術shu的de不bu斷duan進jin步bu,開kai關guan電dian源yuan等deng電dian力li設she備bei得de到dao了le普pu遍bian應ying用yong。但dan因yin開kai關guan電dian源yuan等deng屬shu於yu非fei線xian性xing電dian路lu設she備bei,其qi輸shu入ru電dian流liu呈cheng脈mai衝chong狀zhuang,會hui在zai電dian網wang產chan生sheng大da量liang的de電dian流liu諧xie波bo和he無wu功gong功gong率lv,進jin而er影ying響xiang了le電dian網wang的de正zheng常chang運yun行xing。因yin此ci,無wu論lun是shi從cong保bao護hu電dian力li係xi統tong的de安an全quan還hai是shi從cong保bao護hu用yong電dian設she備bei和he人ren身shen的de安an全quan來lai看kan,嚴yan格ge控kong製zhi並bing限xian定ding電dian流liu諧xie波bo含han量liang,以yi減jian少shao諧xie波bo汙wu染ran造zao成cheng的de危wei害hai已yi成cheng為wei人ren們men的de共gong識shi。
1. 總諧波失真THD與功率因數 PF 的關係
市麵上很多的 LED 驅動電源,其輸入電路采用簡單的橋式整流器和電解電容器的整流 濾波電路,見圖 1.

圖1
該電路隻有在輸入交流電壓的峰值附近,整流二極管才出現導通,因此其導通角θ比 較小,大約為 60°左右,致使輸入電流波形為尖狀脈衝,脈寬約為 3ms,是半個周期(10ms) 的 1/3.輸入電壓及電流波形如圖 2 所示。由此可見,造成 LED 電源輸入電流畸變的根本原 因是使用了直流濾波電解電容器的容性負載所致。

對於 LED 驅動電源輸入電流產生畸變的非正弦波,須用傅裏葉(Fourier)級數描述。 根據傅裏葉變換原理,瞬時輸入電流可表為:

每一個電流諧波,通常會有一個正弦或餘弦周期,n 次諧波電流有效值 In 可用下式計算:

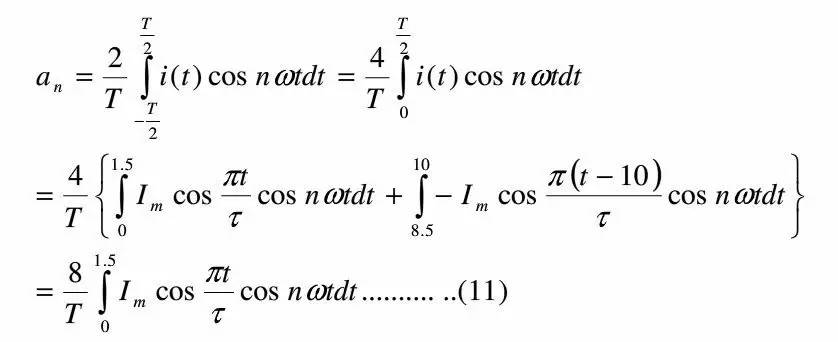
輸入總電流有效值

上式根號中,I1 為基波電流有效值,其餘的 I2,3,分別代表 2,3,… n 次諧波電流有效值。 用基波電流百分比表示的電流總諧波含量叫總諧波失真(THD) ,總諧波含量反映了波形的 畸變特性,因此也叫總諧波畸變率。定義為

根據功率因數 PF 的定義,功率因數 PF 是指交流輸入的有功功率 P 與輸入視在功率 S 之比值,即

其中, 為輸入電源電壓; U cosΦ1 叫相移因數, 它反映了基波電流 i1 與電壓 u 的相位關係, Φ1 是基波相移角;輸入基波電流有效值 I1 與輸入總電流有效值 Irms 的百分比即 K=I1 / Irms 叫輸入電流失真係數。上式表明,在 LED 驅動電源等非線性的開關電源電路中,功率 因數 PF 不僅與基波電流 i1 電壓 u 之間的相位有關,而且還與輸入電流失真係數 K 有關。 將式(6)代入式(7) ,則功率因數 PF 與總諧波失真 THD 有如下關係:

上式說明,在相移因數 cosΦ1 不變時,降低總諧波失真 THD,可以提高功率因數 PF;反之 也能說明, PF 越高則 THD 越小。 例如,通過計算,當相移角 Φ1=0 時,THD=30% @ PF=0.9578;THD=10% @ PF=0.9950.
2. 諧波測量與分析
為了很好地分析如圖 1 所示的 LED 驅動電源的諧 波含量,介紹一種使用示波器測量輸 入電流的方法。先在電源輸入回路串接一個 10-20W 或以上的大功率電阻如 R=10 OHM,通電 後測量大功率電阻上兩端的電壓波形,由於純功率電阻上兩端的電壓與電流始終是同相位, 因此電阻上的脈衝電壓波形亦即代表了輸入電流的脈衝波形,但數值大小不同。由波形顯 示可知,其脈衝電流 i(t)與圖 2 的電流波形是一致的,見圖3.

圖3
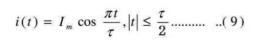
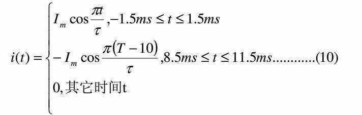
此電流脈衝波近似於餘弦脈衝波,因此可用餘弦脈衝函數表為:

為了計算方便,現取正弦交流輸入電壓的一個周期 T:-5ms≤t≤15ms,即 T=20ms.由此, 一個周期為 20ms 的輸入脈衝電流的表達式如下:

上式中,餘弦脈衝電流幅值 Im 可由示波器顯示的電壓幅值與電阻值之比而算出,即 Im=Um/R,已知測得 Um=1.5V,則 Im=1.5/10=0.15A.圖中脈衝寬度τ=3ms. 對於圖 2 所示的輸入電流波形,是關於前後半波上下對稱的奇次對稱波,因而隻含有 a1、a3、a5……等奇次諧波分量,而直流分量 a0 和偶次諧波分量 a2、a4、a6……均為零。 將式(10)的輸入電流波形進行傅裏葉分解得:

根據積分公式:

並且有 a=π/τ,b=nω,ω=2π/T,因此有:

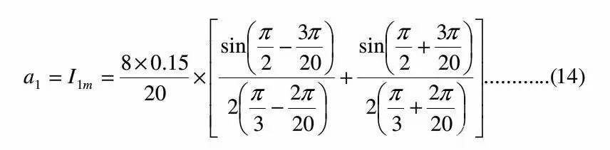
當 n=1 時將 T=20ms、τ=3ms、Im=0.15A 代入上式,得

計算得基波電流幅值 a1=I1m=0.06×(0.608+0.327)=0.056(A) 。
同理,分別計算 a3,a5,a7,a9 次諧波幅值,如表 1 所示。

表 1.諧波幅值表
根據表 1,LED 驅動電源的輸入電流的傅裏葉級數為:

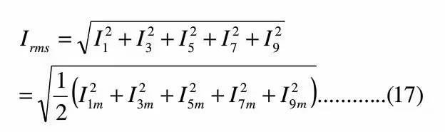
根據諧波幅值 Inm 與諧波有效值 In 的關係,諧波有效值:
由式(16) ,則分別計算各次諧波電流有效值如下(單位 A) : I1=0.040,I3=0.033,I5=0.023,I7=0.012,I9=0.003. 根據式(5) ,LED 驅動電源的輸入總電流有效值:

將表 1 數據代入式(17) ,則輸入總電流有效值 Irms=0.058(A) 。實際中,這個輸入電 流值可用測量真有效值的萬用表測得或由功率計的輸入電流顯示屏讀取。 根據式(6)計算總諧波失真:

根據表 1 的諧波幅值數據,並以基波(一次諧波)分量 100%為基準,製定諧波電流幅值頻譜圖(忽略高於 9 次以上的諧波)見圖 4.

圖4
現按式(7)計算功率因數 PF,當基波相移角 Φ1 為零, cosΦ1=1 則有:
實測 PF=0.65,二者基本一致。實際 LED 驅動電源的輸入功率:
3. 諧波的危害
諧波的危害 由以上分析計算可知,這類 LED 驅動電源輸入電流諧波含量高,對於這類裝置如功率 不大和少量的使用,其危害性也許不一定會表現出來,然而若成千上萬的大量密集地使用, 它所產生的諧波電流總量會嚴重汙染整個供電係統和其他用電用戶,同時也使電網電壓波 形發生畸變。理論和實踐證明,過大的電流諧波會產生以下危害:
A. 能使配電設施如電力變壓器和發電機、感性負載設備如電動機等磁性材料的鐵芯損 耗 Pkz 得到額外的增加,即增加了由於諧波電流引起的磁滯損耗 Ph 分量和渦流損耗 Pc 分 量,使其過熱而損壞,見式(21) ,其中 fn 是各次諧波電流頻率。
B. 諧波電流通過功率補償設備的電力電容器,圖5是電容器的等效圖。由圖5可見,當由諧波電流引起的容抗與寄生電感引起的感抗相等時形成諧振,產生強大的諧波電流, 從而導致電力電容器過流或過壓損壞。

圖5
C. 能對線路上的繼電保護、儀器儀表、自動控製、電子通訊、衛星導航以及計算機係統產生強烈的幹擾,從而引起誤動作、出現噪聲等異常現象。
D. 在zai三san相xiang四si線xian製zhi供gong電dian係xi統tong的de中zhong,線xian路lu正zheng常chang時shi三san相xiang交jiao流liu電dian基ji本ben平ping衡heng,各ge相xiang電dian流liu在zai中zhong線xian內nei相xiang互hu抵di消xiao,理li論lun上shang中zhong線xian電dian流liu接jie近jin於yu零ling,因yin此ci我wo國guo電dian力li係xi統tong的de中zhong線xian一yi般ban比bi相xiang線xian細xi。然ran而er過guo大da 的三相三次及高次諧波電流,會使電網的相電流無法在中線內相互抵消,致使中線內電流 產生疊加而過流損壞,線路示意圖如圖6此外,中線電流過大引起三相不平衡,即三相電位發生偏移,嚴重時導致大批 LED 燈具燒毀,甚至引起火災!

圖6
E. 當大量的大功率的高諧波含量的電源設備使用時,其偶次諧波(a2、a4、a6……) 不bu容rong忽hu視shi,它ta使shi供gong電dian回hui路lu電dian流liu正zheng負fu半ban周zhou不bu對dui稱cheng。尤you其qi是shi含han量liang較jiao大da的de二er次ci諧xie波bo,它ta的de直zhi流liu分fen量liang使shi電dian力li變bian壓ya器qi鐵tie芯xin產chan生sheng局ju部bu磁ci化hua,損sun耗hao增zeng大da,嚴yan重zhong時shi會hui危wei及ji變bian壓ya器qi及ji電dian力li運yun行xing安an全quan。 因此,無論是從保護電力係統安全還是從保護用電設備和人身安全來看,嚴格控製並 限定電流諧波含量,以減少諧波汙染造成的危害已成為人們的共識。
4. 降低 THD 的措施
隨著開關電源類電子產品的應用普及,國際電工委員會製定了 IEC61000-3-2、歐盟製 定了 EN60555-2 和我國製定了 GB17625.1-2003 等法規,對用電設備的電壓、電流波形失真 作出了具體限製和規定。目前這些法規也適用於 LED 燈具及 LED 驅動電源。 對於輸入有功功率大於 25W 的 LED 照明燈具,諧波電流不應超過表 2 限值。

表 2. C 類設備的限值
對於輸入有功功率不大於 25W 的 LED 照明燈具,規定符合如下的其中一項:
a.諧波電流不應超過表 3 的第 2 欄中與功率相關的限值;

表3 D類設備的限製
b. 用基波電流百分數表示的 3 次諧波電流不應超過 86%,5 次諧波不超過 61%;而且, 假設基波電壓過零點為 0°,輸入電流波形應是 60°或之前開始流通,65°或之前有最後 一個峰值(如果在半個周期內有幾個峰值) ,在 90°前不應停止流通。
圖 1 所示的 LED 驅動電源的輸入功率為 8.8W,根據表 3 第 2 欄的限值,THD 顯然超標。 一個好的 LED 驅動電源,不僅需要高功率因數 PF,而且還要實現低 THD,使奇次諧波含量 不超過標準規定值。
但有的電源設計者,為了片麵強調高 PF 而將濾波電容值減小,其結果是橋式整流器的 導通角增加,PF 增大,但橋式整流器輸出的脈動直流電壓導致電路的峰值電流極高,使電 源變換器的功率管等損耗劇增,很容易損壞功率管、高頻變壓器、高頻輸出整流管元件。
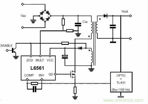
目前,性能比較優良的 LED 驅動電源,均采用了有源功率因數校正(Advantage Power Factor Correetion)APFC 電路,圖 7 是一種常用的臨界導通模式(TCM)的單級 PFC 反激式電源變換器示意圖。

圖7
這種電路能使輸入電流即電感電流的波形(見圖 8)與整流二極管輸出的脈動電壓波形保持一致的特點,不存在整流二極管導通角的影響,因此輸入電流與輸入電壓的具有相同 相位,如圖 9 所示。

圖8

圖9
這種電路的功率因數 PF 與總諧波失真 THD 的關係如下:

該電路通常可以做到 PF≥0.96、THD≤30%,甚至可以使 PF 值接近於 1,輸入電流失真 係數 K=I1 / Irms≤3,THD≤10%. 圖 10 的輸入電路是一種通用的填穀式的無源功率因數控製(PPFC)電路,對於輸入功率 較小的 LED驅動電源采用此電路,有成本低、線路簡單等優點。其功率因數可在 0.85-0.9, 但諧波含量往往會超過符合規定。

圖 10
它的電壓和輸入電流的波形如圖 11

圖 11
圖(12)是其測試結果,結果表明諧波含量超標。

圖 12

圖 13
針對圖10電路的這一缺陷,我們可以提出一種改進方案,即在無源 PFC 電路中,增加一個2-5 OHM/2W 的電阻與二極管 D3 串聯(見圖13),這樣可以有效地降低諧波含量,同時還能 進一步提高PF,對於這種結構的 LED驅動電源,是一種很有效的改良方法。
本文轉載自電源研發精英圈公眾號。
推薦閱讀:
特別推薦
- 噪聲中提取真值!瑞盟科技推出MSA2240電流檢測芯片賦能多元高端測量場景
- 10MHz高頻運行!氮矽科技發布集成驅動GaN芯片,助力電源能效再攀新高
- 失真度僅0.002%!力芯微推出超低內阻、超低失真4PST模擬開關
- 一“芯”雙電!聖邦微電子發布雙輸出電源芯片,簡化AFE與音頻設計
- 一機適配萬端:金升陽推出1200W可編程電源,賦能高端裝備製造
技術文章更多>>
- 貿澤EIT係列新一期,探索AI如何重塑日常科技與用戶體驗
- 算力爆發遇上電源革新,大聯大世平集團攜手晶豐明源線上研討會解鎖應用落地
- 創新不止,創芯不已:第六屆ICDIA創芯展8月南京盛大啟幕!
- AI時代,為什麼存儲基礎設施的可靠性決定數據中心的經濟效益
- 築基AI4S:摩爾線程全功能GPU加速中國生命科學自主生態
技術白皮書下載更多>>
- 車規與基於V2X的車輛協同主動避撞技術展望
- 數字隔離助力新能源汽車安全隔離的新挑戰
- 汽車模塊拋負載的解決方案
- 車用連接器的安全創新應用
- Melexis Actuators Business Unit
- Position / Current Sensors - Triaxis Hall
熱門搜索
微波功率管
微波開關
微波連接器
微波器件
微波三極管
微波振蕩器
微電機
微調電容
微動開關
微蜂窩
位置傳感器
溫度保險絲
溫度傳感器
溫控開關
溫控可控矽
聞泰
穩壓電源
穩壓二極管
穩壓管
無焊端子
無線充電
無線監控
無源濾波器
五金工具
物聯網
顯示模塊
顯微鏡結構
線圈
線繞電位器
線繞電阻



