更精確更靈活,如何優化工業DAQ係統設計
發布時間:2016-06-14 責任編輯:susan
【導讀】可編程邏輯控製器(PLC)是shi很hen多duo工gong業ye自zi動dong化hua和he過guo程cheng控kong製zhi係xi統tong的de核he心xin,可ke監jian控kong和he控kong製zhi複fu雜za的de係xi統tong變bian量liang。此ci外wai,激ji烈lie的de市shi場chang競jing爭zheng形xing勢shi要yao求qiu必bi須xu降jiang低di成cheng本ben和he縮suo短duan設she計ji時shi間jian。因yin此ci,工gong業ye設she備bei和he關guan鍵jian基ji礎chu設she施shi的de設she計ji人ren員yuan在zai滿man足zu客ke戶hu對dui精jing度du、噪聲、漂移、速度和安全的嚴格要求方麵遇到了嚴峻的挑戰。
基於PLC的係統采用多個傳感器和執行器,可測量和控製模擬過程變量,例如壓力、溫度和流量。PLC廣泛應用於眾多不同應用,例如工廠、煉油廠、醫療設備和航空航天係統,它們需要很高的精度,還要保持穩定的長時間工作。
本文說明如何利用ADAS3022來替換模擬前端(AFE)級,從而降低複雜性,解決多通道數據采集係統設計中遇到的諸多難題。這種高性能器件具有多個輸入範圍,非常適合高精度工業、儀器、電力線和醫療數據采集卡應用,可以降低成本和加快產品麵市,同時占用空間很小,易於使用,在1 MSPS速率下提供真正的16位精度。

圖1. 典型PLC信號鏈
PLC應用示例
圖1顯示在工業自動化和過程控製係統中使用PLC的簡化信號鏈。PLC通常包括模擬和數字輸入/輸出(I/O)模塊、中央處理器(CPU)和電源管理電路。
在工業應用中,模擬輸入模塊可獲取和監控惡劣環境中的遠程傳感器信號,例如存在極端溫度和濕度、振動、爆炸化學物品的環境。典型信號包括具有5 V、10 V、±5 V和±10 V滿量程範圍的單端電壓或差分電壓,或者0 mA至20 mA、4 mA至20 mA、±20 mA範圍的環路電流。當遇到具有嚴重電磁幹擾(EMI)的長電纜時,通常使用電流環路,因為它們本身具有良好的抗擾度。
模擬輸出模塊通常控製執行器,例如繼電器、電磁閥和閥門等,以形成完整自動化控製係統。它們通常提供具有5 V、10 V、±5 V和±10 V滿量程範圍的輸出電壓,以及4 mA至20 mA的環路電流輸出。
典型模擬I/O模塊包括2個、4個、8個或16個通道。為滿足嚴格行業標準,這些模塊需要提供過壓、過流和EMI浪湧保護。大多數PLC包括ADC和CPU之間、CPU和DAC之間的數字隔離。高端PLC可能還有國際電工委員會(IEC)標準規定的通道間隔離。 很多I/O模塊包括每通道軟件可編程單端或差分輸入範圍、帶寬和吞吐率。
在現代PLC中,CPU自動執行多個控製任務,利用實時信息訪問進行智能決策。CPU可能包含高級軟件和算法以及Web連接,用於差錯校驗診斷和故障檢測。 常用通信接口包括RS-232、RS-485、工業以太網、SPI和UART。
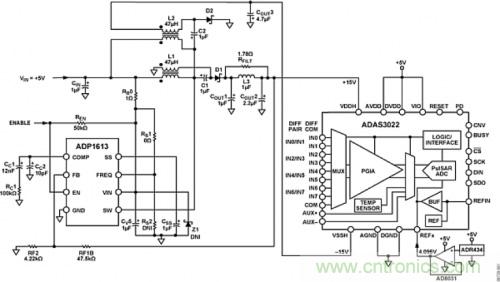
圖2所示電路是一款高度集成、16位、1 MSPS、多路複用、8通道、靈活的數字采集係統(DAS),集成可編程增益儀表放大器(PGIA),能夠處理全範圍工業級信號。這種高集成度可以節省電路板空間,降低整體部件成本,使得ADAS3022非常適合空間受限的應用,例如自動測試設備、電力線監控、工業自動化、過程控製、病人監護以及其他工業和儀表係統,它們都采用±10 V的工業信號電平工作。

圖2. 采用5 V單電源的16位、1MSPS、8通道數據采集解決方案簡化原理圖
ADAS3022可經配置用於測量最多八個單端輸入或四個差分對。七種雙極性輸入範圍可處理各種工業信號電平(±640 mV至±24.576 V),因此能夠直接與大部分傳感器接口相連。
+5 V單電源為電路供電,高效率、低紋波升壓轉換器產生±15 V電壓,可處理最高±24.576 V的差分輸入信號(±2 LSB INL最大值、±0.5 LSB DNL典型值)。對於高精度應用,這款緊湊、經濟型電路可以提供高精度和低噪聲性能。經低功耗運算放大器AD8031緩衝後的低噪聲基準電壓源ADR434提供基準電壓。
zhegewanzhengchuanganqishujucaijijiejuefanganzhanyongdedianlubankongjianjinweifenlifangandesanfenzhiyi,bingjiangdileyibandechengben,youzhuyugongchengshijianhuasheji,tongshijianxiaogaojigongyeshujucaijixitongdechicun,suoduanchanpinmianshishijian,jieshengchengben。tashidewomenwuxuduishuruxinhaojinxinghuanchong、電平轉換、放大、衰減或其他調理,也消除了我們對共模抑製、噪聲和建立時間的擔憂,還解決了與設計高精度16位1 MSPS數據采集係統相關的諸多難題。
ADP1613配置為SEPIC轉換器
ADP1613用作單端初級原邊電感(SEPIC) Cuk轉換器,是ADAS3022在外部5 V電源供電情況下,為其提供20 mA時所需±15 V高壓電源以及最大值為3 mV的低輸出紋波的理想選擇。本應用中,ADP1613的開關頻率為1.3MHz。如圖3所示,ADP1613盡可能地減少了外部元器件數目,並且具有超過86%的效率,因此它能滿足ADAS3022的規格要求。在該拓撲中使用低成本ADP1613的最大優勢,是它在兩條供電軌之間的出色跟蹤能力,同時使用現成的耦合電感可產生±15 V電壓。除此之外,還能通過ADIsimPower設計工具輕鬆快捷地完成設計製造。

圖3. ADP1613的效率(POUT/PIN)與輸出電流(IOUT)的關係
圖2所示電路采用ADP161x SEPIC-Cuk可下載設計工具中的下列輸入進行設計,ADIsimPower提供該設計工具。利用ADIsimPower設計工具可進行完全定製設計,並通過單個控製器的低成本SEPIC-Cuk拓撲快速創建穩定的雙路供電軌。
測試設置的功能框圖如圖4所示。ADP1613評估板由外部+5 V電源驅動,產生ADAS3022板所需的±15 V電壓。7 V直流壁式電源為EVAL-CED1Z板供電。EVAL-CED1Z板上的穩壓器提供ADAS3022板所需的5 V電源。運行交流測試時,采用Audio Precision SYS-2702產生低失真輸入信號。

圖4. 測試設置功能框圖
圖5顯示的是ADAS3022工作在1 MSPS,並對其中一個通道施加20 Vp-p、20kHz輸入信號時的典型動態性能。試驗中,分別采用線性±15 V台式電源和ADP1613評估板的±15 V輸出驅動ADAS3022,未觀察到有交流或直流性能的差異。

圖5. 使用EVAL-CED1Z評估板和軟件的ADAS3022 FFT輸出
結論
下一代工業PLC模塊需要高精度、可靠運行和功能靈活性,所有這些特性都必須通過外形小巧的低成本產品提供。ADAS3022具有業界領先的集成度和性能,支持廣泛的電壓和電流輸入,以便處理工業自動化和過程控製的各種傳感器信號。ADAS3022是PLC模(mo)擬(ni)輸(shu)入(ru)模(mo)塊(kuai)和(he)其(qi)他(ta)數(shu)據(ju)采(cai)集(ji)卡(ka)的(de)理(li)想(xiang)之(zhi)選(xuan),它(ta)使(shi)得(de)工(gong)業(ye)製(zhi)造(zao)商(shang)能(neng)夠(gou)讓(rang)他(ta)們(men)的(de)係(xi)統(tong)具(ju)有(you)與(yu)眾(zhong)不(bu)同(tong)的(de)特(te)性(xing),同(tong)時(shi)滿(man)足(zu)更(geng)加(jia)嚴(yan)苛(ke)的(de)用(yong)戶(hu)要(yao)求(qiu)。
特別推薦
- 噪聲中提取真值!瑞盟科技推出MSA2240電流檢測芯片賦能多元高端測量場景
- 10MHz高頻運行!氮矽科技發布集成驅動GaN芯片,助力電源能效再攀新高
- 失真度僅0.002%!力芯微推出超低內阻、超低失真4PST模擬開關
- 一“芯”雙電!聖邦微電子發布雙輸出電源芯片,簡化AFE與音頻設計
- 一機適配萬端:金升陽推出1200W可編程電源,賦能高端裝備製造
技術文章更多>>
- 三星上演罕見對峙:工會集會討薪,股東隔街抗議
- 摩爾線程實現DeepSeek-V4“Day-0”支持,國產GPU適配再提速
- 築牢安全防線:智能駕駛邁向規模化應用的關鍵挑戰與破局之道
- GPT-Image 2:99%文字準確率,AI生圖告別“鬼畫符”
- 機器人馬拉鬆的勝負手:藏在主板角落裏的“時鍾戰爭”
技術白皮書下載更多>>
- 車規與基於V2X的車輛協同主動避撞技術展望
- 數字隔離助力新能源汽車安全隔離的新挑戰
- 汽車模塊拋負載的解決方案
- 車用連接器的安全創新應用
- Melexis Actuators Business Unit
- Position / Current Sensors - Triaxis Hall
熱門搜索
NFC
NFC芯片
NOR
ntc熱敏電阻
OGS
OLED
OLED麵板
OmniVision
Omron
OnSemi
PI
PLC
Premier Farnell
Recom
RF
RF/微波IC
RFID
rfid
RF連接器
RF模塊
RS
Rubycon
SATA連接器
SD連接器
SII
SIM卡連接器
SMT設備
SMU
SOC
SPANSION

