三天如何為小木屋設計安裝12V 直流LED照明係統?
發布時間:2015-12-03 來源:Joseph Julicher Microchip公司MCU8產品部技術經理 責任編輯:wenwei
【導讀】我家在北加州的森林裏有一處小木屋。由於1922年建造的那個小木屋年久失修,於是家人於20世紀50年代後期重新建了一個(圖1)。目前,照明由最初的丙烷燈和交流驅動的日光燈一起提供。交流電由一個年代已久的3kVA發電機提供。發電機運轉良好,交流燈也能用,但仍有一些問題。
● 所有燃料必須用5加侖桶子拉到小木屋,而距離最近的燃料也有1小時遠。
● 發電機太吵。
● 為了節省燃料, 每天晚上必須關閉發電機,然後在需要電源時重新開啟。
為了節省發電機的燃料,我們總是用丙烷作為做早餐的燃料。
小(xiao)木(mu)屋(wu)當(dang)前(qian)的(de)電(dian)池(chi)采(cai)用(yong)電(dian)源(yuan)逆(ni)變(bian)器(qi)和(he)大(da)型(xing)汽(qi)車(che)電(dian)池(chi)設(she)計(ji),並(bing)且(qie)工(gong)作(zuo)得(de)相(xiang)當(dang)好(hao)。但(dan)是(shi),由(you)於(yu)天(tian)氣(qi)原(yuan)因(yin),不(bu)能(neng)把(ba)電(dian)池(chi)留(liu)在(zai)小(xiao)木(mu)屋(wu),並(bing)且(qie)電(dian)池(chi)必(bi)須(xu)足(zu)夠(gou)大(da)才(cai)能(neng)應(ying)對(dui)交(jiao)流(liu)照(zhao)明(ming)的(de)要(yao)求(qiu)和(he)逆(ni)變(bian)器(qi)的(de)低(di)效(xiao)率(lv)。最(zui)後(hou),這(zhe)些(xie)大(da)型(xing)電(dian)池(chi)充(chong)電(dian)需(xu)要(yao)很(hen)長(chang)時(shi)間(jian),或(huo)者(zhe)當(dang)家(jia)人(ren)在(zai)秋(qiu)天(tian)到(dao)小(xiao)木(mu)屋(wu)打(da)獵(lie)時(shi),由(you)於(yu)此(ci)時(shi)太(tai)陽(yang)能(neng)電(dian)池(chi)板(ban)的(de)效(xiao)率(lv)不(bu)高(gao),需(xu)要(yao)較(jiao)大(da)的(de)太(tai)陽(yang)能(neng)電(dian)池(chi)板(ban)。

圖1:位於加州北部的小木屋。
隨著LED照明的革命和DC-DC轉換器的效率變高,我們決定重新審視小木屋的電池供電照明係統。可以確定,小木屋需要11盞燈(相當於一個60W的白熾燈)和一些夜裏去洗手間用的夜燈。整個小木屋的設計功率預算為100W,將需要差不多60lm/W的燈。100lm/W是LED光源可實現的數字,但電源效率低和燈具設計將會降低總的光輸出。
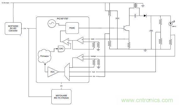
設計開始首先來看一下CREE公司的850lm、10W LMH-2燈具。我一直使用CREE 的這款燈具作為MCU控製的DC-DC轉換器的光源,因此很熟悉它的規範。該燈具工作在20V時需要大約500mA的電流,並且能根據溫度和壽命的影響校正色溫。我的工作將是為這些燈提供電源並將它們安裝在小木屋內。電源采用9~24VDC輸入SEPIC拓撲,由Microchip的PIC16F1788 8位MCU驅動。PIC16F1788具有一個運放、可編程開關模式控製器(PSMC)、DAC、ADC和產生數字控製、模擬驅動電源所需的比較器。該MCU具有大量的代碼空間,可用於保存RF控製燈所需的2.4GHz 802.15.4無線控製軟件,但此功能未在小木屋使用。使用規定的輸出流明和精確的輸入功率時,每個LMH-2和SEPIC燈具可產生70lm/W的光效。

照明係統的框圖

圖2:Microchip的PIC16F1788 28引腳8位高級模擬閃存MCU。
我們有10 盞使用Microchip 的SEPIC控製器的LMH-2燈、120’的導管和大量電線。因此,我們決定按表1所示分配電燈。

表1:照明規劃。
這樣安排可在廚房和餐廳這兩個最常用的位置提供最佳照明,並且其他位置也有很好的照明。配電箱有6個可用熔絲。我們決定將電線拉到閣樓,接到所有6個熔絲上,並留出一些電線以備將來擴充。布線規劃是在各支路放置不超過5個主燈,我們將按照表2所示將電燈分組來完成。

表2:布線規劃。
第1天 首先把配電箱和電源接入盒掛起來。電源接入盒耐風雨,具有黃銅接頭,可用於連接12Vdianyuan。huangtongjietouzugouda,kelianjieqichekuajiedianlan。dianyuanheanzhuangzaixiaomuwuwaimiankaojincheliangtingfangdeweizhi,fangbianshiyongkuajiedianlanyuxiaomuwukuajie。peidianxiangweiyuxiaomuwunei,baohanyigerongsihe、電表和電源總開關。熔絲盒支持6個熔絲。電表最初設計用於RC建模,不過似乎更適合監控整個電力係統。
安裝好電源盒後,我們給6根(gen)電(dian)線(xian)塗(tu)上(shang)潤(run)滑(hua)油(you),將(jiang)它(ta)們(men)擠(ji)入(ru)從(cong)閣(ge)樓(lou)的(de)接(jie)線(xian)盒(he)到(dao)電(dian)源(yuan)盒(he)的(de)短(duan)導(dao)管(guan)中(zhong)。我(wo)們(men)在(zai)這(zhe)些(xie)導(dao)線(xian)末(mo)端(duan)連(lian)接(jie)圓(yuan)形(xing)端(duan)子(zi)並(bing)接(jie)入(ru)兩(liang)個(ge)盒(he)子(zi)。現(xian)在(zai)閣(ge)樓(lou)已(yi)布(bu)線(xian)完(wan)畢(bi)。
接jie下xia來lai要yao做zuo的de事shi情qing是shi在zai休xiu息xi室shi的de天tian花hua板ban上shang鑽zuan孔kong以yi裝zhuang燈deng。我wo們men鑽zuan好hao孔kong並bing放fang好hao導dao管guan。順shun著zhe牆qiang布bu置zhi了le一yi段duan表biao麵mian安an裝zhuang泛fan達da導dao管guan,用yong於yu燈deng開kai關guan,並bing且qie是shi到dao夜ye燈deng調tiao光guang器qi的de常chang用yong線xian路lu。夜ye燈deng由you一yi長chang條tiao12V白LED燈帶構建。這些燈帶每5米為24W,差不多每3英寸由三個LED和一個電阻組成。可以按3個LED電路的倍數截短燈帶。
從休息室,我們向東走向廚房,沿途布置燈開關,試運行了休息室、廚房和餐廳的所有燈。借用一些功能燈,我們通過對餐廳的兩盞燈供電,驗證電池功率為23W。
第2天 由you於yu對dui閣ge樓lou的de情qing況kuang缺que乏fa了le解jie,之zhi前qian我wo們men隻zhi是shi粗cu略lve規gui劃hua了le導dao管guan。三san通tong接jie頭tou用yong得de很hen快kuai,並bing且qie門men廊lang燈deng需xu要yao一yi個ge可ke防fang風feng雨yu的de開kai關guan。購gou買mai了le其qi餘yu的de零ling部bu件jian後hou,我wo們men布bu置zhi了le主zhu臥wo室shi、主衛生間和雜物室。
圖3suoshiweicanting。womenjiangyuanxianderiguangdengliuzaiyuandi,yinweitamenyiyufadianjixianglianyiqishiyong。ruguonikeyijiangqiyouyundaosenlinlibingqiekeyirenshoufadianjidezaosheng,najiukeyitongguo80W雙管燈具使光線稍亮一點。然而,兩個20W的LMH-2就可以提供差不多的光亮,並且顏色更好。

圖3:餐廳。
圖4所示為雜物間,安裝有一個23 W 日光燈和一個10 W LMH - 2 。LMH-2產生的光稍微暗一點,並且非常不幸的是,由於我沒有漫射光線的燈罩,導致光線集中向下。燈具為彎曲、穿孔、上了漆的0.032”鋁製品,用來固定LMH-2燈具並提供小型散熱區域。該係統的熱管理非常簡單,原因是光源發的熱隻有5W,而電源大約為2W;另外,晚間溫度在夏天約為20℃,在冬天為10℃。

圖4:雜物間。
第3天 我們檢查了電表,了解到夜燈以及準備早餐、拍照和對講總共用了56Wh的電能。即使是冬天,我的30W太陽能蓋板大概隻要3到4個小時就能提供這樣的電能。第三天的工作包括在廚房裏添加最後一盞燈和封上導管。
結論
經(jing)過(guo)一(yi)年(nian)的(de)規(gui)劃(hua)和(he)三(san)天(tian)的(de)緊(jin)張(zhang)工(gong)作(zuo),我(wo)們(men)現(xian)在(zai)在(zai)美(mei)國(guo)的(de)一(yi)個(ge)偏(pian)遠(yuan)地(di)區(qu)擁(yong)有(you)了(le)一(yi)個(ge)可(ke)離(li)網(wang)運(yun)行(xing)的(de)直(zhi)流(liu)照(zhao)明(ming)係(xi)統(tong)。這(zhe)個(ge)係(xi)統(tong)可(ke)為(wei)未(wei)來(lai)幾(ji)代(dai)家(jia)人(ren)提(ti)供(gong)無(wu)故(gu)障(zhang)的(de)安(an)靜(jing)照(zhao)明(ming)。該(gai)小(xiao)木(mu)屋(wu)見(jian)證(zheng)了(le)從(cong)丙(bing)烷(wan)燈(deng)、交流白熾燈、交流日光燈到現在的直流LED燈的照明發展曆程。每代技術都減少了維護,改進了性能,並增加了家庭度假的樂趣。
特別推薦
- 噪聲中提取真值!瑞盟科技推出MSA2240電流檢測芯片賦能多元高端測量場景
- 10MHz高頻運行!氮矽科技發布集成驅動GaN芯片,助力電源能效再攀新高
- 失真度僅0.002%!力芯微推出超低內阻、超低失真4PST模擬開關
- 一“芯”雙電!聖邦微電子發布雙輸出電源芯片,簡化AFE與音頻設計
- 一機適配萬端:金升陽推出1200W可編程電源,賦能高端裝備製造
技術文章更多>>
- 築基AI4S:摩爾線程全功能GPU加速中國生命科學自主生態
- 一秒檢測,成本降至萬分之一,光引科技把幾十萬的台式光譜儀“搬”到了手腕上
- AI服務器電源機櫃Power Rack HVDC MW級測試方案
- 突破工藝邊界,奎芯科技LPDDR5X IP矽驗證通過,速率達9600Mbps
- 通過直接、準確、自動測量超低範圍的氯殘留來推動反滲透膜保護
技術白皮書下載更多>>
- 車規與基於V2X的車輛協同主動避撞技術展望
- 數字隔離助力新能源汽車安全隔離的新挑戰
- 汽車模塊拋負載的解決方案
- 車用連接器的安全創新應用
- Melexis Actuators Business Unit
- Position / Current Sensors - Triaxis Hall
熱門搜索
微波功率管
微波開關
微波連接器
微波器件
微波三極管
微波振蕩器
微電機
微調電容
微動開關
微蜂窩
位置傳感器
溫度保險絲
溫度傳感器
溫控開關
溫控可控矽
聞泰
穩壓電源
穩壓二極管
穩壓管
無焊端子
無線充電
無線監控
無源濾波器
五金工具
物聯網
顯示模塊
顯微鏡結構
線圈
線繞電位器
線繞電阻



