專家支招:用PWM和PAM如何測量電路的交流功耗
發布時間:2015-09-02 責任編輯:sherry
【導讀】本設計實例介紹了第三種方法。這種方法使用便宜的運放和模擬開關實現脈衝寬度/脈衝幅度調製器(PWM/PAM)並將它用作四象限乘法器。這種電路經過修改可以用於許多不同的應用。
通過采樣電壓與電流的乘積並進行平均處理可以完成60Hz電路的平均功耗測量(相當於VRMS × IRMS × cos(φ))。這裏要用四象限乘法,因為瞬時電壓和電流可能具有相反的極性。它有很多種實現方法,包括模數(A/D)轉換+數字信號處理,或者使用相對昂貴的模擬乘法器芯片+模擬或數字處理。本設計實例介紹了第三種方法。這種方法使用便宜的運放和模擬開關實現脈衝寬度/脈衝幅度調製器(PWM/PAM)並將它用作四象限乘法器。這種電路經過修改可以用於許多不同的應用。
PWM/PAM乘法器的基本概念是,一個(非重疊)maichongboxingzaidangezhouqineidepingjunzhidengyumaichongmianjichuyimaichongzhongfuzhouqi。youyumeigejuxingmaichongfuduzhengbiyudianyazhi,kuanduzhengbiyudianliu,juxingmianjizhengbiyudianyayudianliudechengji。ruguomaichongzhongfusulvyuangaoyubeicepinlv,namejiukeyijiashezaimaichongboxingdeyigezhouqineidianyahedianliubuhuiyoumingxiandebianhua。PWM/PAM輸出連到一個低通濾波器,用於濾除脈衝頻率及其諧波,並恢複出想要的平均值。
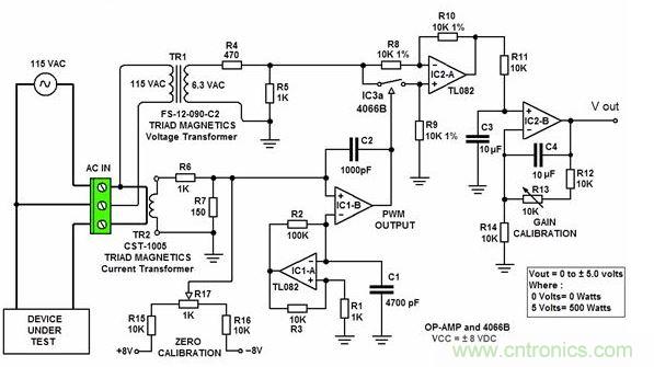
電路共使用了兩個變壓器:一個是降壓變壓器TR1,用於產生低電平的電壓信號;另一個是電流變壓器TR2,用於產生低電平的電流信號,並具有完全的電流隔離。

圖1:使用脈衝調製技術測量交流功耗。
運放IC1-A用作比較器,產生頻率約為6kHz且相當線性的三角波(圖2)。為了取得低於滿刻度1%的誤差,這種過采樣是必須的(100乘以60Hz信號頻率,或50乘以理論上的奈奎斯特頻率)。三角波的峰峰幅度必須滿足兩個條件才能獲得可接受的線性響應。首先,它必須大於或等於T2產生的交流電流最大峰峰值電壓,這樣才能實現100%的PWM占空比。其次,它必須至少比±VCC低10%。

圖2:IC1-B(-)輸入。
運放IC1-B被配置為產生零基線的雙極方波(圖3),其占空比取決於T2產生的電流信號的瞬時值。電容C2用於獲得陡峭的輸出電壓轉換。運放的壓擺率必須大於等於10V/μs,以便產生最優的方波PWM信號。當T2產生的瞬時電流信號值為0時,IC1-B將輸出占空比為50%的信號。隨著電流信號從0增加到滿刻度,占空比隨之從50%增加到100%。當電流信號從0降低到負的滿刻度時,占空比將從50%減小到0%。

圖3:IC1-B輸出。
運放IC2-A、開關IC3-A和相關的電阻實現了一個四象限乘法器,實現形式相當於增益為+1(開關閉合)或-1(開關斷開)的放大器。開關由IC1-B的PWM輸出進行控製。當IC1-B的輸出為正時,開關閉合;當IC1-B的輸出為負時,開關斷開。從IC2-A產生的輸出(圖4)是IC1-BPWM輸出的複製(占空比正比於電流),除了幅度正比於電壓外。

圖4:IC2-A輸出。
IC2-B是電路的最後一級,是一個低通濾波器,用於移除6kHz的PWM頻率及其諧波以及60Hz調製信號。它的輸出正比於PWM信號的平均值,因此就是平均的60Hz功耗值。
特別推薦
- 噪聲中提取真值!瑞盟科技推出MSA2240電流檢測芯片賦能多元高端測量場景
- 10MHz高頻運行!氮矽科技發布集成驅動GaN芯片,助力電源能效再攀新高
- 失真度僅0.002%!力芯微推出超低內阻、超低失真4PST模擬開關
- 一“芯”雙電!聖邦微電子發布雙輸出電源芯片,簡化AFE與音頻設計
- 一機適配萬端:金升陽推出1200W可編程電源,賦能高端裝備製造
技術文章更多>>
- 邊緣AI的發展為更智能、更可持續的技術鋪平道路
- 每台智能體PC,都是AI時代的新入口
- IAR作為Qt Group獨立BU攜兩項重磅汽車電子應用開發方案首秀北京車展
- 構建具有網絡彈性的嵌入式係統:來自行業領袖的洞見
- 數字化的線性穩壓器
技術白皮書下載更多>>
- 車規與基於V2X的車輛協同主動避撞技術展望
- 數字隔離助力新能源汽車安全隔離的新挑戰
- 汽車模塊拋負載的解決方案
- 車用連接器的安全創新應用
- Melexis Actuators Business Unit
- Position / Current Sensors - Triaxis Hall
熱門搜索





