技術詳解:高頻逆變電源中後級電路設計
發布時間:2015-05-01 責任編輯:sherry
【導讀】benpianwenzhangzhuyaojieshaolegaopinnibiandianyuandangzhongdehoujidianlu,bingduiqizhongchanshengdeyixiewentijinxinglejiaoweixiangxidelejie。xiwangdajiazaiyueduguobenpianwenzhangzhihounenggouduigaopinnibiandianyuanzhongdehoujidianluyoujinyibudelijie。
qubieyuputongnibianqi,gaopinnibiandianyuanzaijinxingdianliuzhuanhuandetongshi,huijiangdiyadianzhuanbianweigaopindediyajiaoliudian。youyucaiyonglegaopincixincailiao,suoyigaopinnibiandianyuannenghendachengdushangtigaodianludegonglvmidu。zaigaopinnibiandianyuanzhong,houjidianlushiyizhongbeishejizhemenshuzhidedianlu,qigongnengzhuyaoshijinxingfangdahezengqiang。
本篇文章就將介紹高頻逆變器中的後級電路,結合電路圖進行原理的分析和講解。

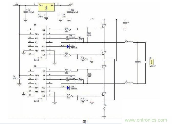
圖1
米勒電容對高壓MOS管安全的影響及其解決辦法。
很多人在使用IR2110推動全橋MOS時shi會hui變bian得de非fei常chang不bu穩wen定ding,經jing常chang莫mo名ming奇qi妙miao地di炸zha管guan,往wang往wang在zai低di壓ya試shi驗yan時shi好hao好hao的de,母mu線xian電dian壓ya一yi調tiao高gao就jiu炸zha了le,這zhe確que實shi是shi個ge令ling人ren非fei常chang頭tou疼teng的de問wen題ti。這zhe裏li就jiu先xian來lai分fen析xi一yi下xiaMOS管GD結電容,也叫米勒電容對半橋上下兩管開關的影響。供分析的電路如下:

圖2
圖2中C1、C2分別是Q1、Q2的GD結電容,左邊上下兩個波形分別是Q1、Q2的柵極驅動波形。先從t1-t2死區時刻開始分析,從圖2中可以看出這段時間為死區時間,也就是說這段時間內兩管都不導通,半橋中點電壓為母線電壓的一半,也就是說C1,C2充電也是母線電壓的一半。當驅動信號運行到t2時刻時,Q1的柵極變為高電平,Q1開始導通,半橋中點的電位急劇上升,C2通過母線電壓充電,充電電流通過驅動電阻Rg和驅動電路放電管Q4,這個充電電流會在驅動電阻Rg和驅動電路放電管Q4上產生一個毛刺電壓,請看圖中t2時刻那條紅色的豎線。如果這個毛刺電壓的幅值超過了Q2的開啟電壓Qth,半ban橋qiao的de上shang下xia兩liang管guan就jiu共gong通tong了le。有you時shi候hou上shang下xia兩liang管guan輕qing微wei共gong通tong並bing不bu一yi定ding會hui炸zha管guan,但dan會hui造zao成cheng功gong率lv管guan發fa熱re,在zai母mu線xian上shang用yong示shi波bo器qi觀guan察cha也ye會hui看kan到dao很hen明ming顯xian的de幹gan擾rao毛mao刺ci。隻zhi有you共gong通tong比bi較jiao嚴yan重zhong的de時shi候hou才cai會hui炸zha管guan。還hai有you一yi個ge特te性xing就jiu是shi母mu線xian電dian壓ya越yue高gao毛mao刺ci電dian壓ya也ye越yue高gao,也ye越yue會hui引yin起qi炸zha管guan。
大家知道了這個毛刺電壓產生的原理,下麵就說一說問題的解決,主要有三種解決方法:
1、采用柵極有源鉗位電路。可以在MOS管的柵極直接用一個低阻的MOS管下拉,讓它在死區時導通;
2、采用RC或RCD吸收電路;
3、柵極加負壓關斷,這是效果最好的辦法,它可以通過電平平移使毛刺電壓平移到源極電平以下,但電路比較複雜;
[page]
IR2110應用中需要注意的問題
IR2110是IR公司早期推出的半橋驅動器,具有功耗小,電路簡單,開關速度快等優點,廣泛應用於逆變器的全橋驅動中。對於DIP16封裝的IR2110在正弦波逆變器的應用中主要應注意以下幾點:

圖3
1、13腳的邏輯地和2腳的驅動地在布線時要分開來走,邏輯地一般要接到5V濾波電容的負端,再到高壓濾波電容的負端,驅動地一般要接到12-15V驅動電源的濾波電容的負端,再到兩個低端高壓MOS管中較遠的那個MOS的源極。如圖3所示。
2、在正弦波逆變器中因為載波的頻率較高,母線電壓也較高,自舉二極管要使用高頻高壓的二極管。因為載波占空比接近100%,自舉電容的容量要按照基波計算,一般需要取到47-100uF,最好並一個小的高頻電容。
正弦波逆變器LC濾波器參數的計算
要準確計算正弦波逆變器LC濾波器的參數確實是件繁瑣的事,這裏介紹一套近似的簡便計算方法,在實際的檢驗中也證明是可行的。SPWM的濾波電感和正激類的開關電源的輸出濾波電感類似,隻是SPWMdemaikuanshibianhuade,lvbohoudedianyashizhengxianbobushizhiliudianya。ruguozaibangezhengxianzhouqineiandianganwenbodianliuzuidadeyidianlaijisuanshikexingde。xiamianyishuchu1000W220V正弦波逆變器為例進行LC濾波器的參數的計算,先引入以下幾個物理量:
Udc:輸入逆變H橋的電壓,變化範圍約為320V-420V;
Uo:輸出電壓,0-311V變化,有效值為220V;
D:SPWM載波的占空比,是按正弦規律不斷變化的;
fsw:SPWM的開關頻率,以20kHz為例;
Io:輸出電流,電感的峰值電流約為1.4Io;
Ton:開關管的導通時間,實際是按正弦規律不斷變化的;
L:LC濾波器所需的電感量;
R:逆變器的負載電阻;
於是有:
L=(Udc-Uo)Ton/(1.4Io)(1)
D=Uo/Udc(2)
Ton=D/fsw=Uo/(Udc*fsw)(3)
Io=Uo/R(4)
綜合(1)、(3)、(4)有:
L=(Udc-Uo)*Uo/(1.4Io*Udc*fsw)=R(1-Uo/Udc)/(1.4fsw)
例如,一台輸出功率1000W的逆變器,假設最小負載為滿載的15%則,R=220*220/(1000*15%)=323Ω
從L=R(1-Uo/Udc)/(1.4fsw)可以看出,Uo=Udc的瞬間L=0,不需要電感。Uo越小需要的L越大我們可以折中取當Uo=0.5Udc時的L=323*(1-0.5)/(1.4*20000)=5.8mH這個值是按照輸出15%Io時電感電流依然連續計算的,所以比較大,可以根據逆變器的最小負載修正,如最小負載是半載500W,L隻要1.7mH了。
確定了濾波電感我們就可以確定濾波電容C了,濾波電容C的確定相對就比較容易,基本就按濾波器的截止頻率為基波的5-10倍計算就可以了。其計算公式為:

特別推薦
- 噪聲中提取真值!瑞盟科技推出MSA2240電流檢測芯片賦能多元高端測量場景
- 10MHz高頻運行!氮矽科技發布集成驅動GaN芯片,助力電源能效再攀新高
- 失真度僅0.002%!力芯微推出超低內阻、超低失真4PST模擬開關
- 一“芯”雙電!聖邦微電子發布雙輸出電源芯片,簡化AFE與音頻設計
- 一機適配萬端:金升陽推出1200W可編程電源,賦能高端裝備製造
技術文章更多>>
- 築基AI4S:摩爾線程全功能GPU加速中國生命科學自主生態
- 一秒檢測,成本降至萬分之一,光引科技把幾十萬的台式光譜儀“搬”到了手腕上
- AI服務器電源機櫃Power Rack HVDC MW級測試方案
- 突破工藝邊界,奎芯科技LPDDR5X IP矽驗證通過,速率達9600Mbps
- 通過直接、準確、自動測量超低範圍的氯殘留來推動反滲透膜保護
技術白皮書下載更多>>
- 車規與基於V2X的車輛協同主動避撞技術展望
- 數字隔離助力新能源汽車安全隔離的新挑戰
- 汽車模塊拋負載的解決方案
- 車用連接器的安全創新應用
- Melexis Actuators Business Unit
- Position / Current Sensors - Triaxis Hall
熱門搜索




