汽車TFT-LCD顯示器的電源電路設計
發布時間:2014-11-26 責任編輯:sherryyu
【導讀】ISL78010是汽車電子級TFT-LCD顯示器電源,可得到最佳的瞬態響應,或工作在PI模式,以改善負載的調整率。本文介紹了ISL78010的主要性能,升壓穩壓器方框圖和典型的應用電路圖以及手提/便攜式顯示器應用方案。
Intersil公司的ISL78010是汽車電子級TFT-LCD顯示器電源,它集成一個升壓轉換器和2A FET,兩個用來產生VON 和 VLOGIC的正向LDO,以及用來產生VOFF的負向LDO。升壓轉換能編程在P模式工作,以得到最佳的瞬態響應,或工作在PI模式,以改善負載的調整率。本文介紹了ISL78010的主要性能,升壓穩壓器方框圖和典型的應用電路圖以及手提/便攜式顯示器應用方案(LCD/OLED)。

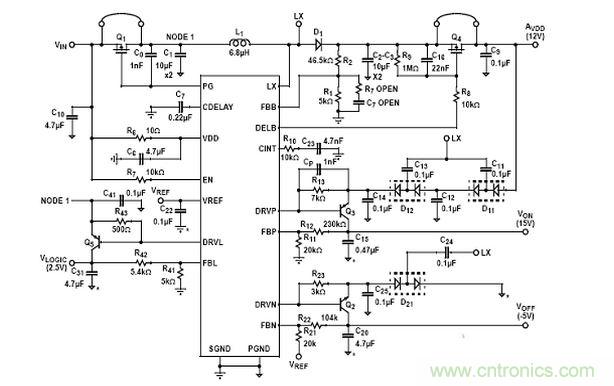
ISL78010應用電路圖
ISL78010是多個輸出調節器用於汽車電子。它功能單一提高轉換器集成場效應晶體管。變換器可以被編程在模式為最優瞬態響應或P提高負載調節。ISL78010 包括故障保護所有四個頻道。一旦檢測到故障,無論是VBOOST,或VOFF通道,設備將被鎖住,直到輸入供應。後者序列需要一個外部晶體管。啟動的時間序列設置使用一個外部電容器。
ISL78010進來一個32 Ld 5 x5 TQFP包和指定操作在-40°C到+ 105°C溫度範圍。主要特性有,電流場效應晶體管,3 v 5 v的輸入,20 v輸出,1%的監管提高,可編程序列延遲,完全故障保護。
特別推薦
- 噪聲中提取真值!瑞盟科技推出MSA2240電流檢測芯片賦能多元高端測量場景
- 10MHz高頻運行!氮矽科技發布集成驅動GaN芯片,助力電源能效再攀新高
- 失真度僅0.002%!力芯微推出超低內阻、超低失真4PST模擬開關
- 一“芯”雙電!聖邦微電子發布雙輸出電源芯片,簡化AFE與音頻設計
- 一機適配萬端:金升陽推出1200W可編程電源,賦能高端裝備製造
技術文章更多>>
- 貿澤EIT係列新一期,探索AI如何重塑日常科技與用戶體驗
- 算力爆發遇上電源革新,大聯大世平集團攜手晶豐明源線上研討會解鎖應用落地
- 創新不止,創芯不已:第六屆ICDIA創芯展8月南京盛大啟幕!
- AI時代,為什麼存儲基礎設施的可靠性決定數據中心的經濟效益
- 矽典微ONELAB開發係列:為毫米波算法開發者打造的全棧工具鏈
技術白皮書下載更多>>
- 車規與基於V2X的車輛協同主動避撞技術展望
- 數字隔離助力新能源汽車安全隔離的新挑戰
- 汽車模塊拋負載的解決方案
- 車用連接器的安全創新應用
- Melexis Actuators Business Unit
- Position / Current Sensors - Triaxis Hall
熱門搜索
微波功率管
微波開關
微波連接器
微波器件
微波三極管
微波振蕩器
微電機
微調電容
微動開關
微蜂窩
位置傳感器
溫度保險絲
溫度傳感器
溫控開關
溫控可控矽
聞泰
穩壓電源
穩壓二極管
穩壓管
無焊端子
無線充電
無線監控
無源濾波器
五金工具
物聯網
顯示模塊
顯微鏡結構
線圈
線繞電位器
線繞電阻




