開關電源的充電器設計,你想知道麼?
發布時間:2014-11-20 責任編輯:sherryyu
【導讀】本篇文章介紹了一種基於開關電dian源yuan的de充chong電dian器qi,對dui其qi構gou成cheng進jin行xing了le較jiao為wei詳xiang細xi講jiang解jie,還hai對dui運yun行xing原yuan理li進jin行xing了le順shun暢chang的de梳shu理li。希xi望wang大da家jia在zai閱yue讀du本ben篇pian文wen章zhang之zhi後hou,能neng對dui開kai關guan電dian源yuan這zhe種zhong使shi用yong廣guang泛fan的de電dian路lu有you進jin一yi步bu的de了le解jie。
開關電源是一種在現代電子電力設備當中經常被用到的設計 ,qinenggoukongzhikaiguanguandekaitongheguanduanbilv,congerweichijiaoweiwendingdeshuchudianya。zaidianlushejidangzhong,kaiguandianyuandeyingyongfeichangguangfan,jingchangbeiyingyongdaogezhongxiaoxingchanpindeshejizhong,biruchongdianqi,benpianwenzhangjiangweidajiajieshaoyizhongkaiguandianyuanchongdianqideshejifangfa。
此開關電源充電器,供電電壓源為110V,可方便地改為90~250V而繼續工作。輸出電壓5V,可改動為輸出5~12V,特別適合無繩電話或手機的3.6V(或4~9V)電池作快速充電使用。
電路工作原理

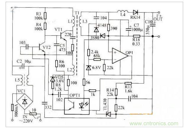
圖1
由圖1可知,VC1、L5以及C2等組成市電輸入整流濾波電路,C2兩端產生約300V的直流高壓。VT1、VT2、L1、L2等組成自激式振蕩電路,R3、R4提供啟動偏置電流,使VT1加電時即導通。當主回路L1中有電流流過時,L2上產生感應電動勢,當其峰值超過3V時,VD5被擊穿,通過R8向VT2提供偏流,使VT2飽和導通,VT1因偏置電壓被短路而關斷。當L1中電流關斷時,L2感應電動勢的極性反相,經VD5、R8加反向偏壓於VT2基極,VT2轉變為截止狀態,VT1經R3、R4提供的偏置電流重新導通。如此循環往複,形成間歇自激振蕩。C5、R6用以改善振蕩波形,光電耦合器OPT1用以調控振蕩器脈衝寬度。
L3、L4、C7等組成整流輸出電路,二極管3S90用於半波整流,RK14用於充電隔離,R18作為輸出電流采樣電阻。當輸出電流超載(大於0.8A)或短路時,R18上產生較大壓降,使OP1輸出電位急劇降低,光電耦合器控製振蕩脈衝變窄,由L1耦合到L3的平均能量也大幅度降低。
即使輸出短路,輸出電流也僅有十幾毫安,從而避免了輸出端超載甚至短路對開關電源自身造成的威脅。穩壓部分由TL431等周邊電路組成,電壓采樣點取自被充電電池兩端,按圖1中R13+R14參數值,空載輸出電壓為5.25V。對於3.6V可充電池的最大充電電流為0.95A,適合對2A·h以上的鎳鎘或鋰電池直接充電。若用它對0.7~1A·h的鎳鎘或鋰電池充電時,充電回路內可串接一隻電阻為 1.5~2.5Ω、功率0.5W的限流電阻,使充電電流被限製在0.3~0.4A。
特別推薦
- 噪聲中提取真值!瑞盟科技推出MSA2240電流檢測芯片賦能多元高端測量場景
- 10MHz高頻運行!氮矽科技發布集成驅動GaN芯片,助力電源能效再攀新高
- 失真度僅0.002%!力芯微推出超低內阻、超低失真4PST模擬開關
- 一“芯”雙電!聖邦微電子發布雙輸出電源芯片,簡化AFE與音頻設計
- 一機適配萬端:金升陽推出1200W可編程電源,賦能高端裝備製造
技術文章更多>>
- 築基AI4S:摩爾線程全功能GPU加速中國生命科學自主生態
- 一秒檢測,成本降至萬分之一,光引科技把幾十萬的台式光譜儀“搬”到了手腕上
- AI服務器電源機櫃Power Rack HVDC MW級測試方案
- 突破工藝邊界,奎芯科技LPDDR5X IP矽驗證通過,速率達9600Mbps
- 通過直接、準確、自動測量超低範圍的氯殘留來推動反滲透膜保護
技術白皮書下載更多>>
- 車規與基於V2X的車輛協同主動避撞技術展望
- 數字隔離助力新能源汽車安全隔離的新挑戰
- 汽車模塊拋負載的解決方案
- 車用連接器的安全創新應用
- Melexis Actuators Business Unit
- Position / Current Sensors - Triaxis Hall
熱門搜索
微波功率管
微波開關
微波連接器
微波器件
微波三極管
微波振蕩器
微電機
微調電容
微動開關
微蜂窩
位置傳感器
溫度保險絲
溫度傳感器
溫控開關
溫控可控矽
聞泰
穩壓電源
穩壓二極管
穩壓管
無焊端子
無線充電
無線監控
無源濾波器
五金工具
物聯網
顯示模塊
顯微鏡結構
線圈
線繞電位器
線繞電阻



