一款應用於電子裝置中的開關電源電路圖
發布時間:2014-10-23 責任編輯:mikeliu
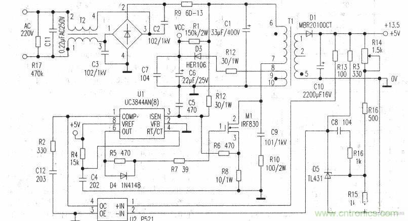
【導讀】下麵給大家分享一個應用於單片機和電子裝置中的開關電源電路圖,這種開關電源具有體積小、輸出穩定、性能穩定、電壓可調的優點。該開關電源輸出電流為1.8A;輸出電壓可在+15V ~+5V範圍內設定;輸入電壓適用於AC90V—240V50/60Hz的電源,所以可為電子實驗測量裝置供電,亦可用於6V/12V電瓶的充電。
電路原理
本開關電源電路為單邊反激式,其核心IC-U1 UC3844AN(8)作脈衝寬度控製器。(PWM)(注意,電路圖U1的畫法使用了Protel中電源和地隱含的覡法,即U1的第⑦腳接電源VCC,第⑤腳接地)。在未起報時,通過R9給UI提供電源。當自激振蕩形成後,T1第⑧腳的脈衝經D3整流後對U1供電。U1的⑥腳輸出寬度不同的脈衝信號以控製功率場效應管M1開關。采樣信號取自光電耦合器U2,由於在光耦的前端接入了基準電壓比較器D5,所以輸出電壓較為穩定,通過微調R14改變取樣電壓,可輸出電壓改變。
元件與電路調試
元件參數如電路圖中所示,其中,開關變壓器T1: 采用ER28x28鐵氧體磁心,其初級繞組⑥一⑦用φ0,39mm的漆包線繞80匝,繞組⑧一⑩用同號線繞8匝,次級繞組①一⑤用+0.65mm的漆包線 2股繞12匝。初次級之間需加黃蠟布2~3層以保證絕緣良好。M1需加散熱片,D1采用T0-220封裝,亦應加裝小散熱板。整個電路安裝好,並使T1的同名端正確,通電後就可輸出電壓。T2采用φ1Omm左右的磁環,用高強度漆包線《或用塑料AWG24~26線)排繞4~6圈.R9為PTC自複式保險絲,可用5~10A,250VAC的一種。
U2是光耦,但應注意管腳不應錯接。

圖解:開關電源電路圖
特別推薦
- 噪聲中提取真值!瑞盟科技推出MSA2240電流檢測芯片賦能多元高端測量場景
- 10MHz高頻運行!氮矽科技發布集成驅動GaN芯片,助力電源能效再攀新高
- 失真度僅0.002%!力芯微推出超低內阻、超低失真4PST模擬開關
- 一“芯”雙電!聖邦微電子發布雙輸出電源芯片,簡化AFE與音頻設計
- 一機適配萬端:金升陽推出1200W可編程電源,賦能高端裝備製造
技術文章更多>>
- 築基AI4S:摩爾線程全功能GPU加速中國生命科學自主生態
- 一秒檢測,成本降至萬分之一,光引科技把幾十萬的台式光譜儀“搬”到了手腕上
- AI服務器電源機櫃Power Rack HVDC MW級測試方案
- 突破工藝邊界,奎芯科技LPDDR5X IP矽驗證通過,速率達9600Mbps
- 通過直接、準確、自動測量超低範圍的氯殘留來推動反滲透膜保護
技術白皮書下載更多>>
- 車規與基於V2X的車輛協同主動避撞技術展望
- 數字隔離助力新能源汽車安全隔離的新挑戰
- 汽車模塊拋負載的解決方案
- 車用連接器的安全創新應用
- Melexis Actuators Business Unit
- Position / Current Sensors - Triaxis Hall
熱門搜索
微波功率管
微波開關
微波連接器
微波器件
微波三極管
微波振蕩器
微電機
微調電容
微動開關
微蜂窩
位置傳感器
溫度保險絲
溫度傳感器
溫控開關
溫控可控矽
聞泰
穩壓電源
穩壓二極管
穩壓管
無焊端子
無線充電
無線監控
無源濾波器
五金工具
物聯網
顯示模塊
顯微鏡結構
線圈
線繞電位器
線繞電阻



