電源設計技巧十例:電池電量監測計提供精確電量值
發布時間:2013-07-30 責任編輯:Cynthiali
【導讀】suizheduichangyunxingshijianchanpindexuqiubuduanzengchang,xitongshejirenyuanxuyaoyikuangengweijingquedejiancedianliangdejiejuefangan。dianchidianliangjiancejibianshizidongjiankongdianchidianliangdeIC,它可以用於各種結構中,其擁有驗證特性,並允許在許多兩節電池供電的應用中使用。
電源設計技巧十例之一:為電源選擇最佳工作頻率
電源設計技巧十例之二:如何解決電源噪聲
電源設計技巧十例之三:多相升壓轉換器改裝
電源設計技巧十例之四:DPPM電池充電器
盡管電壓測量已經單獨被用於許多便攜式產品估算電池的剩餘電量,但是這種方法可能存在高達 50% 的誤差。電池電壓和電量之間的關係會隨放電率、溫wen度du和he電dian池chi老lao化hua程cheng度du而er有you所suo不bu同tong。例li如ru,相xiang比bi相xiang同tong電dian量liang損sun耗hao的de低di放fang電dian率lv,高gao放fang電dian率lv會hui帶dai來lai更geng大da的de壓ya降jiang。當dang電dian池chi在zai不bu同tong溫wen度du下xia放fang電dian時shi,我wo們men會hui注zhu意yi到dao一yi些xie類lei似si的de特te征zheng。
suizheduichangyunxingshijianchanpindexuqiubuduanzengchang,xitongshejirenyuanxuyaoyikuangengweijingquedejiejuefangan。zaiyigekuanfanweideyingyonggonglvjizhong,shiyongdianchidianliangjianceji IC 來測量流入或流出電池的電荷,將得到一種更好的電池電量估算方法。
電池電量監測計原理
電池電量監測計就是一種自動監控電池電量的 IC,其向做出係統電源管理決定的處理器報告監控情況。一個不錯的電池電量監測計至少需要一些測量電池電壓、電池組溫度和電流的方法、一顆微處理器、以及一種業經驗證的電池電量監測計算法。
bq2650x 和 bq27x00 均為完整的電池電量監測計,其擁有一個用於電壓和溫度測量的模數轉換器 (ADC) 以及一個電流和充電感應 ADC。這些電池電量監測計還擁有一顆運行 TI 電池電量監測計算法的內部微處理器。這些算法將對鋰離子 (Li-ion) 電池的自放電、老化、溫度和放電率進行補償。該微處理器可以使主機係統處理器不用進行沒完沒了的計算。
電池電量監測計提供了諸如“電量剩餘狀態”等信息,同時 bq27x00 係統還提供了“剩餘運行時間”信息。主機在任何時候都可以詢問到這種信息,並由主機來決定是通過 LED 還是通過屏幕顯示消息來通知最終用戶有關電池的信息。由於係統處理器隻需要一個 12C 或一個 HDQ 通信驅動,因此使用電池電量監測計非常簡單。
電池組電路描述
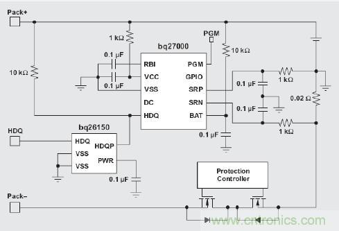
圖1為電池組中的應用電路。根據所使用電池電量監測計IC的不同,電池組至少具有三到四個可用外部終端。

圖1:典型的應用電路
VCC 和 BAT 引腳將接入電池電壓,用於 IC 功率和電池電壓的測量。一隻低阻值感應電阻被安裝在電池的接地端,以使感應電阻兩端的電壓能夠被電池電量監測計的高阻抗 SRP 和 SRN 輸(shu)入(ru)監(jian)控(kong)到(dao)。流(liu)經(jing)感(gan)應(ying)電(dian)阻(zu)的(de)電(dian)流(liu)有(you)助(zhu)於(yu)我(wo)們(men)確(que)定(ding)電(dian)池(chi)的(de)已(yi)充(chong)電(dian)量(liang)或(huo)已(yi)放(fang)電(dian)量(liang)。在(zai)選(xuan)擇(ze)感(gan)應(ying)電(dian)阻(zu)值(zhi)時(shi),設(she)計(ji)人(ren)員(yuan)必(bi)須(xu)考(kao)慮(lv)到(dao)其(qi)兩(liang)端(duan)的(de)電(dian)壓(ya)不(bu)應(ying)該(gai)超(chao)過(guo) 100 mV。太小的電阻值在低電流條件下可能會帶來誤差。電路板布局必須確保 SRP 和 SRN 到感應電阻的連接盡可能地靠近感應電阻的各個端點;即 Kelvin 連接測量。
HDQ/SDA 和 SCL 引yin腳jiao均jun為wei開kai漏lou器qi件jian,二er者zhe都dou要yao求qiu有you一yi個ge外wai部bu上shang拉la電dian阻zu。這zhe種zhong電dian阻zu應ying該gai位wei於yu主zhu機ji側ce或huo主zhu應ying用yong側ce上shang,以yi使shi電dian池chi電dian量liang監jian測ce計ji的de睡shui眠mian功gong能neng在zai電dian池chi組zu與yu便bian攜xie式shi設she備bei的de連lian接jie斷duan開kai以yi後hou能neng夠gou被bei激ji活huo。推tui薦jian的de上shang拉la電dian阻zu器qi值zhi為wei10kΩ。
電池組驗證
便bian攜xie式shi設she備bei的de可ke充chong電dian電dian池chi必bi須xu在zai設she備bei壽shou命ming結jie束shu之zhi前qian得de到dao更geng換huan。這zhe就jiu給gei那na些xie提ti供gong便bian宜yi的de替ti代dai電dian池chi的de廠chang商shang打da開kai了le一yi個ge巨ju大da的de市shi場chang,而er這zhe些xie電dian池chi可ke能neng並bing沒mei有you原yuan始shi設she備bei製zhi造zao商shang要yao求qiu的de安an全quan和he保bao護hu電dian路lu。
因此,除了電池電量監測計功能以外,電池組可能還包括驗證特性(請參見圖 2)。主機將驗證包含計算循環冗餘碼校驗 (CRC) IC(TI的bq26150)的電池組。這種 CRC 基於這種身份驗證以及在 IC 中秘密定義的 CRC 多項式之上。主機還對 CRC 進(jin)行(xing)計(ji)算(suan),並(bing)對(dui)各(ge)種(zhong)值(zhi)進(jin)行(xing)比(bi)對(dui),以(yi)確(que)定(ding)是(shi)否(fou)成(cheng)功(gong)獲(huo)得(de)了(le)驗(yan)證(zheng)。如(ru)果(guo)沒(mei)有(you),那(na)麼(me)主(zhu)機(ji)將(jiang)決(jue)定(ding)是(shi)再(zai)進(jin)行(xing)一(yi)次(ci)驗(yan)證(zheng)還(hai)是(shi)不(bu)允(yun)許(xu)該(gai)電(dian)池(chi)的(de)係(xi)統(tong)供(gong)電(dian)。
一旦電池通過驗證,那麼 bq26150 將接收到一個命令,以確保所有通過數據線的通信在主機和電池電量監測計之間得到傳輸。

圖2:具有 bq27000 和驗證 IC 的電路
就此來看,主機可以繼續利用電池電量監測計的功能。在斷開電池以及重新連接至電池時,都必須重複進行整個驗證過程。
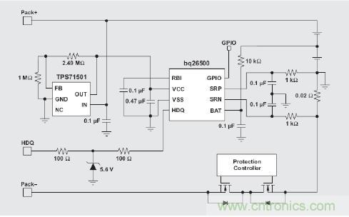
兩節電池應用
圖3 顯示了具有 bq26500 的支持兩節鋰離子電池的典型應用電路。一個可調電壓調節器被添加至係統中,以實現多電池支持。電池電量監測計的 BAT 引腳被連接至底部電池的正極,以實現電池組的調節電壓測量。

圖3:具有 bq26500 的兩節電池應用
主(zhu)機(ji)需(xu)要(yao)對(dui)電(dian)池(chi)電(dian)量(liang)監(jian)測(ce)計(ji)測(ce)得(de)的(de)電(dian)池(chi)組(zu)調(tiao)節(jie)電(dian)壓(ya)進(jin)行(xing)解(jie)釋(shi),以(yi)確(que)定(ding)放(fang)電(dian)結(jie)束(shu)閾(yu)值(zhi)和(he)充(chong)電(dian)終(zhong)止(zhi)時(shi)間(jian)。我(wo)們(men)可(ke)以(yi)按(an)照(zhao)電(dian)池(chi)電(dian)量(liang)監(jian)測(ce)計(ji)報(bao)告(gao)的(de)那(na)樣(yang)利(li)用(yong)“電量剩餘狀態”等信息。
結論
bq2650x 和 bq27x00 weidianchichangshangtigongleyizhongjiandandedianchidianliangbaogaotidaifangfa。zhixutongguocongdianchidianliangjiancejidejicunqizhongduqushuju,zhujibiankeyihuodeshengyudianliangzhi,ranhoujiangzheyijieguoxianshigeizuizhongyonghu。
利li用yong電dian池chi電dian量liang監jian測ce計ji,最zui終zhong用yong戶hu可ke以yi在zai剩sheng餘yu電dian量liang極ji少shao的de情qing況kuang下xia盡jin可ke能neng多duo地di使shi用yong電dian池chi的de所suo充chong電dian量liang,因yin為wei電dian量liang估gu計ji將jiang會hui比bi僅jin對dui電dian池chi電dian壓ya進jin行xing測ce量liang所suo獲huo得de的de數shu據ju更geng加jia準zhun確que。電dian池chi電dian量liang監jian測ce計ji可ke以yi用yong於yu各ge種zhong結jie構gou中zhong,其qi擁yong有you驗yan證zheng特te性xing, 並允許在許多兩節電池供電的應用中使用。
相關閱讀:
如何解決電源設計中IC驅動電流不足的問題
http://www.0-fzl.cn/cp-art/80020003
淺析幾種新型特種集成開關電源設計實例
http://www.0-fzl.cn/power-art/80019823
基於SPWM技術的陀螺電源設計
http://www.0-fzl.cn/power-art/80019761
特別推薦
- 噪聲中提取真值!瑞盟科技推出MSA2240電流檢測芯片賦能多元高端測量場景
- 10MHz高頻運行!氮矽科技發布集成驅動GaN芯片,助力電源能效再攀新高
- 失真度僅0.002%!力芯微推出超低內阻、超低失真4PST模擬開關
- 一“芯”雙電!聖邦微電子發布雙輸出電源芯片,簡化AFE與音頻設計
- 一機適配萬端:金升陽推出1200W可編程電源,賦能高端裝備製造
技術文章更多>>
- 築基AI4S:摩爾線程全功能GPU加速中國生命科學自主生態
- 一秒檢測,成本降至萬分之一,光引科技把幾十萬的台式光譜儀“搬”到了手腕上
- AI服務器電源機櫃Power Rack HVDC MW級測試方案
- 突破工藝邊界,奎芯科技LPDDR5X IP矽驗證通過,速率達9600Mbps
- 通過直接、準確、自動測量超低範圍的氯殘留來推動反滲透膜保護
技術白皮書下載更多>>
- 車規與基於V2X的車輛協同主動避撞技術展望
- 數字隔離助力新能源汽車安全隔離的新挑戰
- 汽車模塊拋負載的解決方案
- 車用連接器的安全創新應用
- Melexis Actuators Business Unit
- Position / Current Sensors - Triaxis Hall
熱門搜索
微波功率管
微波開關
微波連接器
微波器件
微波三極管
微波振蕩器
微電機
微調電容
微動開關
微蜂窩
位置傳感器
溫度保險絲
溫度傳感器
溫控開關
溫控可控矽
聞泰
穩壓電源
穩壓二極管
穩壓管
無焊端子
無線充電
無線監控
無源濾波器
五金工具
物聯網
顯示模塊
顯微鏡結構
線圈
線繞電位器
線繞電阻



