基於LTC3883控製器的數字電源設計
發布時間:2013-06-22 來源:淩力爾特公司 責任編輯:eliane
【導讀】LTC3883是一款單相同步降壓型DC/DC控製器,整合了同類最佳的模擬DC/DC控製器與完整的數字電源管理功能部件及高精度數據轉換器,能實現前所未有的性能和控製水平。而本文將介紹基於LTC3883的數字電源設計。
LTC3883是一款單相同步降壓型DC/DC控製器,其具有一個PMBus接口(用於數字控製和監視)和集成型MOSFET柵極驅動器。LTC3883控製器既可獨眾工作,也可與支持PMBus的其他淩力爾特器件一起工作於數字式管理係統中。
LTC3883具有以下特點:
●4.5V至24V輸入電壓範圍和0.5 V至5.5V輸出電壓範圍
●在40℃至125℃的工作溫度範圍內實現了士0.5%的輸出電壓精確度
●PMBus——提供了可編程電壓、電流限值、排序、裕度調節、OV/UV門限、頻率同步和故障記錄功能
●遙測回讀包括VIN , IIN , VOUT , IOUT ,溫度和故障
●外部分壓器用於設定芯片地址、開關頻率和輸出電壓
●輸入電流檢測和電感器DCR自動校準
一、具IIN檢測功能的1.8V/30A單相數字電源
圖1示出了一款具有電感器DCR電流檢測功能的7V至14V輸入、1.8V/30A輸出應用電路。為改善DCR電流檢測的精確度,LTC3883檢測電感器溫度並補償DCR的Tc。這種方法可確保回讀電流和過流限值的精確度。LTC3883的控製環路采用峰值電流模式控製,可提供快速瞬態響應。圖2示出了一個10A負載階躍瞬變的典型波形。
LTC3883具有通過一個與降壓轉換器的輸入側相串聯的電阻器(如圖1所示的5mΩ檢測電阻)進行輸人電流檢測的功能。檢測電壓由LTC3883的16位內部ADC轉換為一個功率級輸入電流。內部檢測電阻器負責在VIN 上檢測芯片的電源電流,因此它能夠提供芯片和功率級的輸入電流測量。

圖1:具IIN檢測功能的1.8V/30A單相數字電源

圖2:一個10A負載階躍的瞬態性能

圖2:一個10A負載階躍的瞬態性能
二、電感器DCR 自動校準
傳統電感器DCR 電流檢測的問題是DCR 的容差最大可達±10%,因而極大地限製了電流回讀精確度。為解決這一問題,LTC3883 采用了一種專有的電感器DCR 自動校準功能。圖3 示出了該電路的簡化示意圖。

圖3:DCR 自動校準
LTC3883 可準確地測量輸入電流(IIN)和占空比(D),並根據下麵的關係式對實際的DCR 值進行校準:DCRCALIBRATED=VCS·D/IIN
利用這種自動校準方法,可將輸出電流回讀精確度控製在3% 以內,這與電感器DCR 容差無關。
[page]
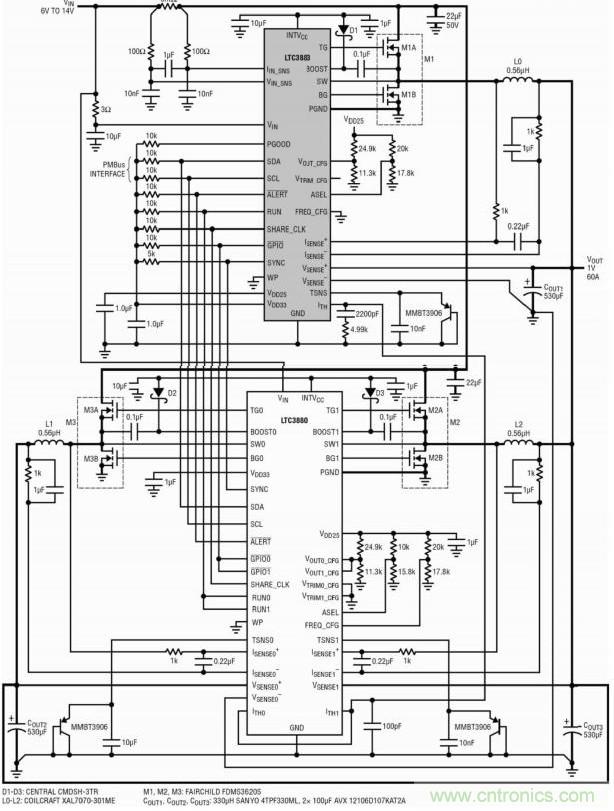
三、1.2V/60A 三相數字電源
LTC3883 具有一個模擬電流控製環路,這使其非常適合於多相(PolyPhase)操作。圖4 示出了三相單輸出電路的一個例子,其將一個LTC3883 和一個LTC3880用於7V 至14V 輸入、1.2V/60A 輸出應用。LTC3880 是一款具數字電源係統管理功能的兩相同步降壓控製器。這兩顆芯片之間的互連簡單明了。請注意一下LTC3883 的輸入電流檢測電阻器怎樣用來檢測所有三相的總輸入電流。
圖5 示出了針對一個負載階躍瞬變的動態均流。所有三相可均勻地分享電流。

圖4:具IIN檢測功能的1.OV/60A三相數字電源

圖5:三相電源針對一個30A負載階躍的瞬態性能
所有的數字電源管理功能皆可由基於PC的軟件LTpowerPlay來控製,該軟件可兼容淩力爾特所有的數字電源產品。借助LTpowerPlay,設計人員就能輕而易舉地設置和控製整個電源係統,而無需編寫一行代碼。無論是配置總線上的任何芯片,還是查驗係統狀態、讀取遙測數據、檢查故障狀態和控製電源排序,均能輕鬆完成。
五、結論
LTC3883整合了一個同類最佳的模擬DC/DC控製器與完整的數字電源管理功能部件及高精度數據轉換器,能實現前所未有的性能和控製水平。可將多個LTC3883與其他的淩力爾特PMBus產品配合使用,以優化多軌數字電源係統。功能強大的LTpowerPlay軟件簡化了複雜電源係統的開發。LTC3883可用於電信、計算、數據存儲和其他應用領域。
相關閱讀:
利用同步降壓DC-DC穩壓器實現反相電源的設計
http://www.0-fzl.cn/power-art/80021033
實例講解:基於LTM4620的電源穩壓器設計
http://www.0-fzl.cn/power-art/80020876
選擇低EMI電源需要了解的幾大要素
http://www.0-fzl.cn/power-art/80020943
特別推薦
- 噪聲中提取真值!瑞盟科技推出MSA2240電流檢測芯片賦能多元高端測量場景
- 10MHz高頻運行!氮矽科技發布集成驅動GaN芯片,助力電源能效再攀新高
- 失真度僅0.002%!力芯微推出超低內阻、超低失真4PST模擬開關
- 一“芯”雙電!聖邦微電子發布雙輸出電源芯片,簡化AFE與音頻設計
- 一機適配萬端:金升陽推出1200W可編程電源,賦能高端裝備製造
技術文章更多>>
- 築基AI4S:摩爾線程全功能GPU加速中國生命科學自主生態
- 一秒檢測,成本降至萬分之一,光引科技把幾十萬的台式光譜儀“搬”到了手腕上
- AI服務器電源機櫃Power Rack HVDC MW級測試方案
- 突破工藝邊界,奎芯科技LPDDR5X IP矽驗證通過,速率達9600Mbps
- 通過直接、準確、自動測量超低範圍的氯殘留來推動反滲透膜保護
技術白皮書下載更多>>
- 車規與基於V2X的車輛協同主動避撞技術展望
- 數字隔離助力新能源汽車安全隔離的新挑戰
- 汽車模塊拋負載的解決方案
- 車用連接器的安全創新應用
- Melexis Actuators Business Unit
- Position / Current Sensors - Triaxis Hall
熱門搜索
微波功率管
微波開關
微波連接器
微波器件
微波三極管
微波振蕩器
微電機
微調電容
微動開關
微蜂窩
位置傳感器
溫度保險絲
溫度傳感器
溫控開關
溫控可控矽
聞泰
穩壓電源
穩壓二極管
穩壓管
無焊端子
無線充電
無線監控
無源濾波器
五金工具
物聯網
顯示模塊
顯微鏡結構
線圈
線繞電位器
線繞電阻



