【電源設計小貼士7】:高效驅動LED離線式照明
發布時間:2013-01-28 責任編輯:hedyxing
【導讀】在路燈應用中,一種可行的配置是創建300V/0.35安培負載的80個串聯的LED。在選擇電源拓撲結構時,需要製定隔離和功率因數校正 (PFC) 相關要求。隔離需要大量的安全權衡研究,其中包括提供電擊保護需求和複雜化電源設計之間的對比權衡。
用切實可行的螺紋旋入式LED來替代白熾燈泡可能還需要數年的時間,而在建築照明中LED的使用正在不斷增長,其具有更高的可靠性和節能潛力。同大多數電子產品一樣,其需要一款電源來將輸入功率轉換為LED可用的形式。
在路燈應用中,一種可行的配置是創建300V/0.35安培負載的80個串聯的LED。在選擇電源拓撲結構時,需要製定隔離和功率因數校正 (PFC) 相關要求。隔離需要大量的安全權衡研究,其中包括提供電擊保護需求和複雜化電源設計之間的對比權衡。在這種應用中,LED上存在高壓,一般認為隔離是非必需的,而PFC才是必需的,因為在歐洲25瓦以上的照明均要求具有PFC功能,而這款產品正是針對歐洲市場推出的。
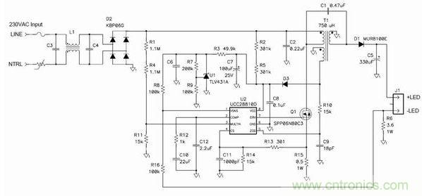
就這種應用而言,有三種可選電源拓撲:降壓拓撲、轉移模式反向拓撲和轉移模式 (TM) 單端初級電感轉換器 (SEPIC) 拓撲。當LED電壓大約為80伏fu特te時shi,降jiang壓ya拓tuo撲pu可ke以yi非fei常chang有you效xiao地di被bei用yong於yu滿man足zu諧xie波bo電dian流liu要yao求qiu。在zai這zhe種zhong情qing況kuang下xia,更geng高gao的de負fu載zai電dian壓ya將jiang無wu法fa再zai繼ji續xu使shi用yong降jiang壓ya拓tuo撲pu。那na麼me,此ci時shi較jiao為wei折zhe中zhong的de方fang法fa就jiu是shi使shi用yong反fan向xiang拓tuo撲pu和heSEPIC拓撲。SEPIC具有的優點是,其可鉗製功率半導體器件的開關波形,允許使用較低的電壓,從而使器件更為高效。在該應用中,可以獲得大約 2% 的效率提高。另外,SEPIC中的振鈴更少,從而使EMI濾波更容易。圖1顯示了這種電源的原理圖。

圖1 轉移模式SEPIC發揮了簡單LED驅動器的作用
該電路使用了一個升壓TM PFC控製器來控製輸入電流波形。該電路以離線為C6充電作為開始。一旦開始工作,控製器的電源就由一個SEPIC電感上的輔助繞組來提供。一個相對較大的輸出電容將LED紋波電流限定在DC電流的20%。補充說明一下,TM SEPIC中的AC電通量和電流非常高,需要漆包絞線和低損耗內層芯板來降低電感損耗。
圖2和圖3顯示了與圖1中原理圖相匹配的原型電路的實驗結果。與歐洲線路範圍相比,其效率非常之高,最高可達92%。這一高效率是通過限製功率器件上的振鈴實現的。另外,正如我們從電流波形中看到的一樣,在96%xiaolvyishangshigonglvyinshufeichanghao。youqudeshi,gaiboxingbingfeichuncuidezhengxianquxian,ershizaishangshengyanhexiajiangyanchengxianchuyixiexiedu,zheshidianlumeiyouceliangshurudianliuerzhiduikaiguandianliujinxingceliangdeyuangu。danshi,gaiboxinghaishizuyitongguoouzhouxiebodianliuyaoqiude。

圖2 TM SEPIC具有良好的效率和高PFC效率

圖3 線路電流輕鬆地通過EN61000-3-2 Class C標準
下次,我們將討論降低電源噪聲的擴頻技術,敬請期待
特別推薦
- 噪聲中提取真值!瑞盟科技推出MSA2240電流檢測芯片賦能多元高端測量場景
- 10MHz高頻運行!氮矽科技發布集成驅動GaN芯片,助力電源能效再攀新高
- 失真度僅0.002%!力芯微推出超低內阻、超低失真4PST模擬開關
- 一“芯”雙電!聖邦微電子發布雙輸出電源芯片,簡化AFE與音頻設計
- 一機適配萬端:金升陽推出1200W可編程電源,賦能高端裝備製造
技術文章更多>>
- 算力爆發遇上電源革新,大聯大世平集團攜手晶豐明源線上研討會解鎖應用落地
- 築基AI4S:摩爾線程全功能GPU加速中國生命科學自主生態
- 一秒檢測,成本降至萬分之一,光引科技把幾十萬的台式光譜儀“搬”到了手腕上
- AI服務器電源機櫃Power Rack HVDC MW級測試方案
- 突破工藝邊界,奎芯科技LPDDR5X IP矽驗證通過,速率達9600Mbps
技術白皮書下載更多>>
- 車規與基於V2X的車輛協同主動避撞技術展望
- 數字隔離助力新能源汽車安全隔離的新挑戰
- 汽車模塊拋負載的解決方案
- 車用連接器的安全創新應用
- Melexis Actuators Business Unit
- Position / Current Sensors - Triaxis Hall
熱門搜索
微波功率管
微波開關
微波連接器
微波器件
微波三極管
微波振蕩器
微電機
微調電容
微動開關
微蜂窩
位置傳感器
溫度保險絲
溫度傳感器
溫控開關
溫控可控矽
聞泰
穩壓電源
穩壓二極管
穩壓管
無焊端子
無線充電
無線監控
無源濾波器
五金工具
物聯網
顯示模塊
顯微鏡結構
線圈
線繞電位器
線繞電阻


