如何把電源的功率限製變為電流限製
發布時間:2012-03-19 來源:德州儀器 (TI) 應用工程師
中心議題:
- 如何對一個簡單的峰值電流限製進行改進
- 如何將電源變為一個恒定電流源
解決方案:
- 使用UCC28C44控製器
- 擁有功率限製保護的電源仍然可以為過載輸出提供大量的電流
故gu障zhang保bao護hu是shi所suo有you電dian源yuan控kong製zhi器qi都dou有you的de一yi個ge重zhong要yao功gong能neng。幾ji乎hu所suo有you應ying用yong都dou要yao求qiu使shi用yong過guo載zai保bao護hu。對dui於yu峰feng值zhi電dian流liu模mo式shi控kong製zhi器qi而er言yan,可ke以yi通tong過guo限xian製zhi最zui大da峰feng值zhi電dian流liu來lai輕qing鬆song實shi現xian這zhe個ge功gong能neng。在zai非fei連lian續xu反fan向xiang結jie構gou中zhong,為wei峰feng值zhi電dian流liu設she置zhi限xian製zhi可ke最zui終zhong限xian製zhi電dian源yuan從cong輸shu入ru源yuan獲huo得de的de功gong率lv。但dan是shi,限xian製zhi輸shu入ru功gong率lv不bu會hui限xian製zhi電dian源yuan的de輸shu出chu電dian流liu。如ru果guo出chu現xian過guo載zai故gu障zhang時shi輸shu入ru功gong率lv保bao持chi不bu變bian,則ze隨sui著zhe輸shu出chu電dian壓ya下xia降jiang,輸shu出chu電dian流liu增zeng加jia(P=V*I)。發(fa)生(sheng)短(duan)路(lu)故(gu)障(zhang)時(shi),這(zhe)會(hui)讓(rang)輸(shu)出(chu)整(zheng)流(liu)器(qi)或(huo)者(zhe)係(xi)統(tong)配(pei)電(dian)出(chu)現(xian)難(nan)以(yi)接(jie)受(shou)的(de)高(gao)損(sun)耗(hao)。本(ben)文(wen)利(li)用(yong)一(yi)些(xie)小(xiao)小(xiao)的(de)創(chuang)新(xin)和(he)數(shu)個(ge)額(e)外(wai)組(zu)件(jian),為(wei)您(nin)介(jie)紹(shao)如(ru)何(he)對(dui)一(yi)個(ge)簡(jian)單(dan)的(de)峰(feng)值(zhi)電(dian)流(liu)限(xian)製(zhi)進(jin)行(xing)改(gai)進(jin),將(jiang)電(dian)源(yuan)變(bian)為(wei)一(yi)個(ge)恒(heng)定(ding)電(dian)流(liu)源(yuan),而(er)非(fei)一(yi)個(ge)恒(heng)定(ding)功(gong)率(lv)源(yuan)。
圖1對比了理想輸出電壓與恒定功率和恒定電流限製的電流。這兩種情況下,過載故障保護都在120%最zui大da額e定ding負fu載zai時shi起qi作zuo用yong。在zai一yi個ge使shi用yong功gong率lv限xian製zhi的de係xi統tong中zhong,輸shu出chu電dian流liu隨sui負fu載zai增zeng加jia電dian壓ya反fan向xiang而er增zeng加jia。在zai現xian實shi係xi統tong中zhong,有you功gong率lv限xian製zhi的de反fan向xiang控kong製zhi器qi會hui在zai某mou個ge點dian關guan閉bi,原yuan因yin是shi控kong製zhi器qi的de偏pian壓ya損sun耗hao。相xiang比bi之zhi下xia,一yi旦dan超chao出chu過guo載zai閾yu值zhi,有you電dian流liu限xian製zhi的de係xi統tong便bian會hui立li刻ke關guan閉bi。可ke以yi通tong過guo直zhi接jie檢jian測ce隔ge離li邊bian界jie二er次ci側ce的de負fu載zai電dian流liu,實shi現xian電dian流liu限xian製zhi。但dan是shi,這zhe樣yang做zuo需xu要yao使shi用yong更geng多duo的de電dian路lu,效xiao率lv降jiang低di,而er且qie成cheng本ben一yi般ban會hui高gao得de離li譜pu。

圖 1 理想功率限製產生強電流,觸發故障保護。
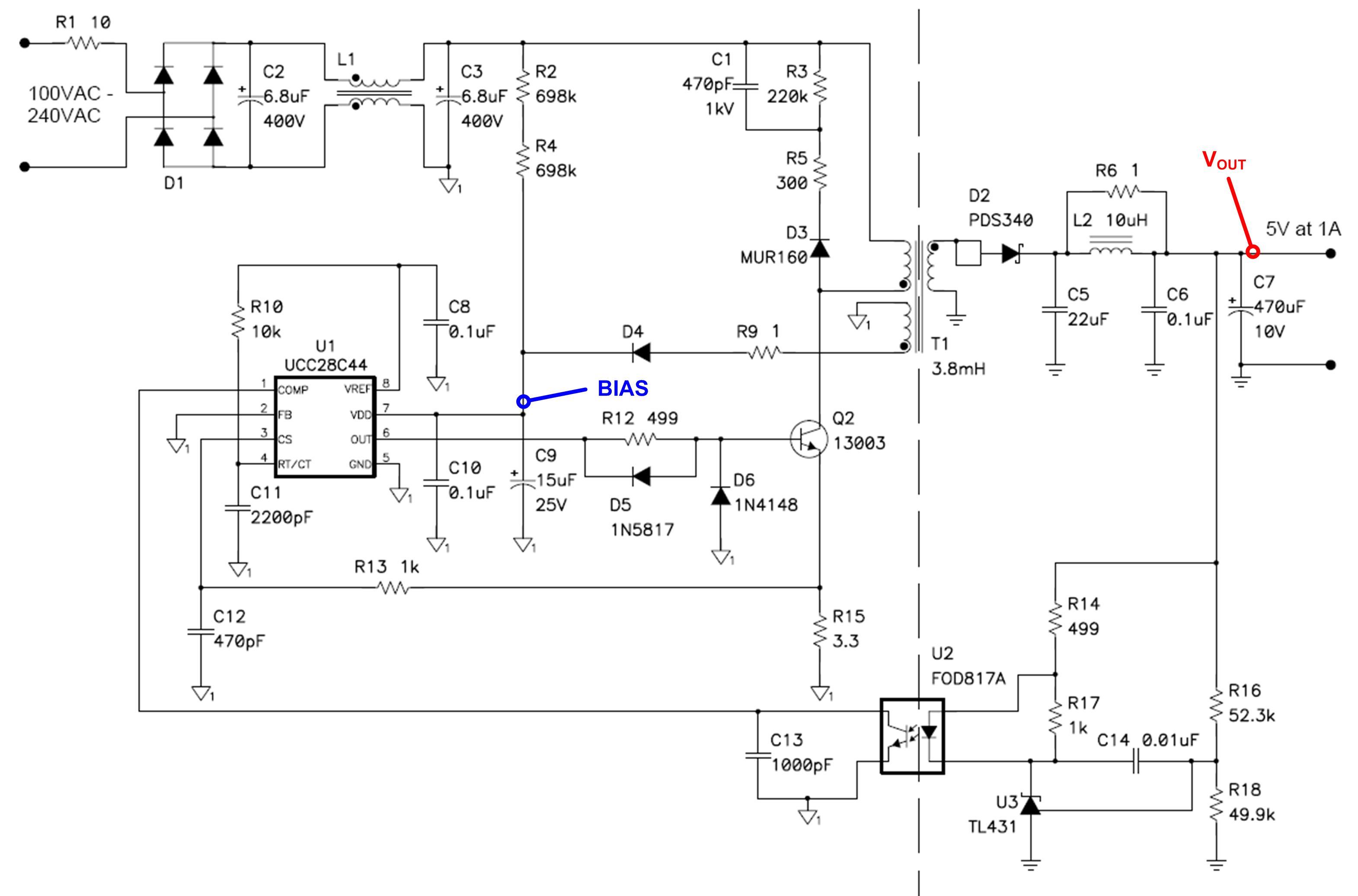
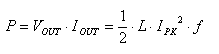
圖2顯示了移動設備充電器所使用的一個5V/5W非連續反向電源的原理圖。在範例中,我們使用了UCC28C44控製器,它是大多數經濟型峰值電流模式控製器的代表,擁有功率限製功能。在非連續反向結構中,如果忽略效率影響,可使用方程式1計算負載功率(P)的大小。
方程式 1
由於變壓器電感(L)和開關頻率(f)均固定不變,因此可以通過控製峰值一次電流(IPK)對輸出電壓(VOUT)進行調節。隨著輸出電流(IOUT)增加,電壓開始下降,但是反饋環路要求更高的峰值電流來維持電壓調節。

圖 2 這種5V/5W反向通過限製峰值變壓器電流實現功率限製。
[page]
向轉換器內部,引腳1(COMP)的反饋電壓與峰值電流比較。通過R15檢測該峰值電流,並使用R13和C12對其進行濾波。如果電流檢測電壓達到過1V,則單獨過電流比較器終止脈衝。這種峰值電流限製方法與大多數脈寬調製(PWM)控製器中的功率限製過程一樣。如果功率保持恒定不變,則可以將方程式1改寫為方程式2。在該方程式中,我們可以清楚地看到功率限製時輸出電流同輸出電壓成反比。
方程式2
yixiekongzhiqihaibaohanyouyigedierjibijiaoqi。fengzhidianliugaochudiyijibijiaoqishi,dierjibijiaoqitiaozhaduankai。zhezhongdierjibijiaoqichufakongzhiqiwanquanguanbi,bingfaqiyigezhongqizhouqi。shejizhezhongewaibaohujidemudeshifangzhidianyuanbenshenfashengzainanxingguzhang,liru:短路變壓器繞組或者短路輸出二極管。但是,涉及短路負載的大多數情況一般都不會超出該閾值。
圖3顯示了輸出和偏置電壓與圖2所示電路負載電流的對比情況。輸出V-I特性非常接近於圖1所示理想情況。負載電流達到約1.3A時開始功率限製。隨著負載增加,輸出電壓開始下降。由於偏置電壓是輸出電壓的反映,因此它也開始下降。偏置電壓降至9V關閉水平以下時,PWM控製器關閉。
圖 3 偏置電壓降至控製器關閉閾值以下後,轉換器不再提供功率限製電流。
在該例子中,盡管在負載超出1.3A時shi峰feng值zhi電dian流liu限xian製zhi激ji活huo,但dan是shi在zai轉zhuan換huan器qi關guan閉bi以yi前qian負fu載zai電dian流liu會hui為wei額e定ding負fu載zai的de兩liang倍bei以yi上shang。在zai某mou些xie應ying用yong中zhong,這zhe是shi不bu可ke接jie受shou的de。反fan之zhi,一yi種zhong更geng加jia方fang形xing的deV-I曲線則較為理想。負載增加超出功率限製點後偏置電壓隨之下降,利用這一特性,我們可以非常輕鬆地獲得這種V-I曲qu線xian。隻zhi需xu增zeng加jia數shu個ge組zu件jian,便bian可ke利li用yong不bu斷duan降jiang低di的de偏pian置zhi電dian壓ya在zai功gong率lv限xian製zhi期qi間jian折zhe疊die開kai關guan頻pin率lv。這zhe樣yang做zuo以yi後hou,開kai關guan頻pin率lv被bei強qiang製zhi與yu輸shu出chu電dian壓ya成cheng正zheng比bi關guan係xi,如ru方fang程cheng式shi3所示。將方程式3代入方程式2後我們發現,理論上講功率限製期間輸出電流不再依賴於輸出電壓的大小,參見方程式4.
方程式3
方程式4
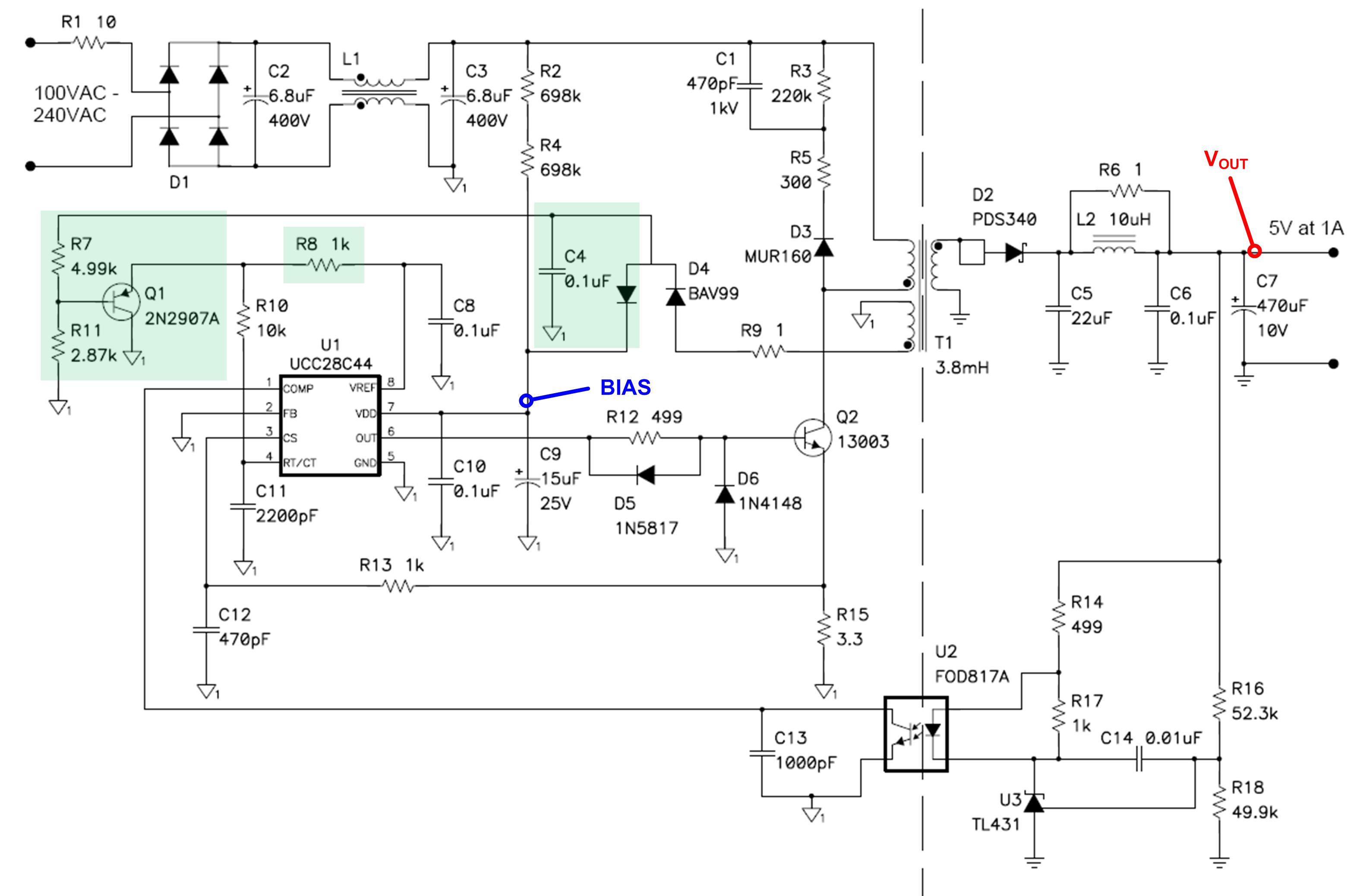
用於創建這種改進型電流限製而增加的一些組件突出顯示在圖4所示原理圖中。對內部振蕩器編程,通過R10、R8和C11設置反向轉換器的開關頻率。一個內部5V源通過R10和R8對C11充電。隨著偏置電壓下降,R7和R11的電阻分壓器開啟Q1,並優先於內部5V源進行控製,從而降低開關頻率。偏置二極管(D4)現在必須為一種雙串聯二極管,這樣R7和R11才不會在啟動期間使控製器的電流改道。需正確選擇R7和R11的值,以便讓Q1在正常運行期間處於關閉狀態,僅在偏置電壓降至約12V以下時才開啟。

圖 4 增加5個離散式組件可增強功率限製功能並降低最大故障電流。
[page]
添加這些組件的結果如圖5所示。同前麵一樣,電源進入功率限製時輸出電壓和偏置電壓均開始下降。一旦偏置電壓降至足以開啟Q1dechengdu,fuzaidianliuderenhejixuzengjiadouhuishikaiguanpinlvjiangdi,qifanguolaiyouhuijiangdigonggeifuzaideyouxiaogonglv。zhehuijiakuaiguodianliuguanbiguocheng。zhuyi,zaishuchudianliuheshuchudianyazhijianrengrancunzaiyidingchengdudexianghuguanxi,zheshiyinweibianyaqineibudepianzhiraozuouheheyouxiandeQ1增益。盡管存在這些缺點,但是增加的電路還是極大地改善了V-I特性。實際上,電源現在不會向故障負載提供1.5A以上的電流。

圖 5 使用增強型功率限製電路的電源V-I曲線顯示過載狀態下的輸出電壓表現出明顯的下降。
zongzhi,yongyougonglvxianzhibaohudedianyuanrengrankeyiweiguozaishuchutigongdaliangdedianliu。rubenwensuoshu,zhixuzaiyicicekongzhiqizhouweitianjiashaoshujigezujian,biankeqingsongqiedichengbendishixianjingquededianliuxianzhigongneng。jinguantazhenduidefanxiangzhuanhuanqi,danshizhezhongfanganyekeyijianshaojiangyazhuanhuanqideduoyudianliu。
- 噪聲中提取真值!瑞盟科技推出MSA2240電流檢測芯片賦能多元高端測量場景
- 10MHz高頻運行!氮矽科技發布集成驅動GaN芯片,助力電源能效再攀新高
- 失真度僅0.002%!力芯微推出超低內阻、超低失真4PST模擬開關
- 一“芯”雙電!聖邦微電子發布雙輸出電源芯片,簡化AFE與音頻設計
- 一機適配萬端:金升陽推出1200W可編程電源,賦能高端裝備製造
- 三星上演罕見對峙:工會集會討薪,股東隔街抗議
- 摩爾線程實現DeepSeek-V4“Day-0”支持,國產GPU適配再提速
- 築牢安全防線:智能駕駛邁向規模化應用的關鍵挑戰與破局之道
- GPT-Image 2:99%文字準確率,AI生圖告別“鬼畫符”
- 機器人馬拉鬆的勝負手:藏在主板角落裏的“時鍾戰爭”
- 車規與基於V2X的車輛協同主動避撞技術展望
- 數字隔離助力新能源汽車安全隔離的新挑戰
- 汽車模塊拋負載的解決方案
- 車用連接器的安全創新應用
- Melexis Actuators Business Unit
- Position / Current Sensors - Triaxis Hall

