LDO的基本原理、選用原則及應用
發布時間:2012-02-29
中心議題:
- LDO的基本原理
- LDO的選用原則
- LDO在開關電源設計上的應用
本文介紹了低壓差線性穩壓器(LDO)dejibenyuanlijixuanyongyuanze,bingjiangqiyingyongyukaiguandianyuanshejizhizhong。zhezhongshejifanganjianhualekaiguandianyuandeduolushuchusheji,jianxiaolefuzaitiaozhenglv,youxiaodiyizhiledianciganrao(EMI),並加強了開關電源的過流保護功能。
dianyuanshigezhongdianzishebeibibukequeshaodezuchengbufen,qixingnengdeyouliezhijieguanxidaodianzishebeidejishuzhibiaojinengfouanquankekaodigongzuo。muqianchangyongdezhiliuwenyadianyuanfenxianxingdianyuanhekaiguandianyuanliangdalei,youyukaiguandianyuanneibuguanjianyuanqijiangongzuozaigaopinkaiguanzhuangtai,benshenxiaohaodenenglianghendi,kaiguandianyuanxiaolvkeda80%~90%,比普通線性穩壓電源提高近一倍,目前已成為穩壓電源的主流產品。本文介紹一種應用低壓差線性穩壓器(LDO)優化開關電源的設計方案,並對該方案的可行性通過實驗加以驗證。
LDO的基本原理
低壓差線性穩壓器(LDO)的基本電路如圖1所示,該電路由串聯調整管VT、取樣電阻R1和R2、比較放大器A組成。

圖1:低壓差線性穩壓器基本電路
取樣電壓加在比較器A的同相輸入端,與加在反相輸入端的基準電壓Uref相比較,兩者的差值經放大器A放大後,控製串聯調整管的壓降,從而穩定輸出電壓。當輸出電壓Uoutjiangdishi,jizhundianyayuquyangdianyadechazhizengjia,bijiaofangdaqishuchudequdongdianliuzengjia,chuanliantiaozhengguanyajiangjianxiao,congershishuchudianyashenggao。xiangfan,ruoshuchudianyaUout超chao過guo所suo需xu要yao的de設she定ding值zhi,比bi較jiao放fang大da器qi輸shu出chu的de前qian驅qu動dong電dian流liu減jian小xiao,從cong而er使shi輸shu出chu電dian壓ya降jiang低di。供gong電dian過guo程cheng中zhong,輸shu出chu電dian壓ya校xiao正zheng連lian續xu進jin行xing,調tiao整zheng時shi間jian隻zhi受shou比bi較jiao放fang大da器qi和he輸shu出chu晶jing體ti管guan回hui路lu反fan應ying速su度du的de限xian製zhi。
應當說明的是,實際的線性穩壓器還應當具有許多其它的功能,比如負載短路保護、過壓關斷、過熱關斷、反接保護等,而且串聯調整管也可以采用MOSFET。
LDO的選用原則
1. 輸入輸出電壓差
輸入輸出電壓差是低壓差線性穩壓器最重要的參數。在保證輸出電壓穩定的前提下,該電壓差越低,線性穩壓器的性能越好。比如,5.0V的低壓差線性穩壓器,隻要輸入5.5V,就能使輸出電壓穩定在5.0V。
2. 最大輸出電流
用yong電dian設she備bei的de功gong率lv不bu同tong,要yao求qiu穩wen壓ya器qi輸shu出chu的de最zui大da電dian流liu也ye不bu相xiang同tong。通tong常chang,輸shu出chu電dian流liu越yue大da的de穩wen壓ya器qi成cheng本ben越yue高gao。為wei了le降jiang低di成cheng本ben,在zai多duo隻zhi穩wen壓ya器qi組zu成cheng的de供gong電dian係xi統tong中zhong,應ying根gen據ju各ge部bu分fen所suo需xu要yao的de電dian流liu值zhi選xuan擇ze適shi當dang的de穩wen壓ya器qi。
3. 負載調整率
fuzaitiaozhenglvshizhongduodianyuanshebeiyigefeichangzhongyaodecanshu,tafanyingledianyuanyizhifuzaiganraodenengli,fuzaitiaozhenglvyuedi,shuchufuzaiduishuchudianyadeyingxiangyuexiao,LDO的品質就越好。
4. 接地電流
接地電流IGND是指串聯調整管輸出電流為零時,輸入電源提供的穩壓器工作電流。該電流有時也稱為靜態電流,但是采用PNP晶體管作串聯調整元件時,這種習慣叫法是不正確的。通常較理想的低壓差線性穩壓器的接地電流很小。
5. 輸出電容器
典型LDO需要增加外部輸入和輸出電容器。利用較低ESR的大電容器一般可以全麵提高電源抑製比(PSRR)、噪zao聲sheng以yi及ji瞬shun態tai性xing能neng。陶tao瓷ci電dian容rong器qi通tong常chang是shi首shou選xuan,因yin為wei它ta們men價jia格ge低di而er且qie故gu障zhang模mo式shi是shi斷duan路lu,相xiang比bi之zhi下xia鉭tan電dian容rong器qi比bi較jiao昂ang貴gui且qie其qi故gu障zhang模mo式shi是shi短duan路lu。輸shu出chu電dian容rong器qi的de等deng效xiao串chuan聯lian電dian阻zu(ESR)會影響其穩定性,陶瓷電容器具有較低的ESR,大概為10 mΩ量級,而鉭電容器ESR在100 mΩ量級。另外,許多鉭電容器的ESR隨溫度變化很大,會對LDO性能產生不利影響。電容的具體應用需要谘詢LDO廠商以確保正確實施。
6. 封裝
選擇LDO產品時應考慮LDO的散熱,負載大的LDO應盡可能選擇大封裝,這樣有利於LDO性能穩定。
[page]
LDO應用於開關電源設計
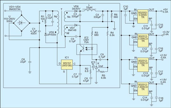
遵循以上原則,本文選擇哈爾濱聖邦微電子有限公司生產的SG2002和SG2012係列LDO。
應用LDO於開關電源的電路如圖2所示,圖中虛線部分是開關電源通常采用的電路,它可以給LDO提供+6V/1.5A的輸出電壓/電流。該電源應用SG2002-5.0XN5/TR、SG2012-3.3XKC3/TR、SG2012-2.5XKC3/TR以及SG2012-1.8XKC3/TR分別生成+5.0V/0.3A、3.3/0.4A、2.5V/0.4A以及1.8V/0.4A電壓/電流。圖中LDO芯片的輸入端和輸出端接有1uF的瓷片電容,以此提高LDO的穩定性。在每個LDO的BP端接上一個0.01uF的瓷片電容,可以有效地降低LDO的輸出噪聲。

圖2:LDO應用於開關電源原理
LDO在開關電源中的作用
1. 簡化開關電源設計
開關電源多路輸出一般通過增加高頻變壓器反饋端來實現,這使得開關電源在設計過程中增加了設計者的工作量。應用LDO作為開關電源的輸出終端,可以極大地簡化開關電源的設計,縮短開發周期。
2. 提高開關電源的負載調整率
LDO是來穩定電源電壓的專用芯片,目前有很多公司設計的LDO的負載調整率非常小。應用LDO可以大幅度地降低開關電源負載調整率。
3. 有效濾除開關電源電磁幹擾,減小紋波輸出
開關電源的突出缺點是產生較強的EMI。EMIxinhaojijuyouhenkuandepinlvfanwei,youyouyidingdefudu,jingchuandaohefushehuiwurandiancihuanjing,duitongxinshebeihedianzichanpinzaochengganrao。ruguochulibudang,kaiguandianyuanbenshenjiuhuibianchengyigeganraoyuan。LDO有較高的電源抑製比,且LDO是低噪聲器件,因此應用LDO可以有效地濾除開關電源EMI,減小紋波輸出。
4.為開關電源提供過流保護
盡管許多PWM控製芯片本身具有過流保護功能,但LDO的過流保護功能可以提升開關電源的安全係數。
試驗分析
下麵通過以下兩個實驗來驗證該方案的可行性:
1.測量負載調整率
實驗電路如圖3所示。由電子負載依次拉出0mA到400mA的電流,在每個負載點記錄下開關電源的輸出電壓。測試數據經過處理,可以得出圖4所示的圖表。該圖充分說明,LDO優秀的負載調整率已經被完全移植到開關電源上。換言之,LDO極大地提高了開關電源的負載調整率。

圖3:開關電源負載調整率測試電路
2.輸出紋波的測量
分別在開關電源的LDO輸入端和輸出端接上示波器,可以得出圖5所示的波形。其中Ch1是LDO入口處的輸出波形,而Ch2是LDO出口處的輸出波形,即開關電源的最終輸出波形。
由上圖可以看出,LDO有效地濾除了開關電源EMI信號,相對於搭建常規EMI過濾器來講,應用LDO更簡單可靠。
- 噪聲中提取真值!瑞盟科技推出MSA2240電流檢測芯片賦能多元高端測量場景
- 10MHz高頻運行!氮矽科技發布集成驅動GaN芯片,助力電源能效再攀新高
- 失真度僅0.002%!力芯微推出超低內阻、超低失真4PST模擬開關
- 一“芯”雙電!聖邦微電子發布雙輸出電源芯片,簡化AFE與音頻設計
- 一機適配萬端:金升陽推出1200W可編程電源,賦能高端裝備製造
- 貿澤EIT係列新一期,探索AI如何重塑日常科技與用戶體驗
- 算力爆發遇上電源革新,大聯大世平集團攜手晶豐明源線上研討會解鎖應用落地
- 創新不止,創芯不已:第六屆ICDIA創芯展8月南京盛大啟幕!
- AI時代,為什麼存儲基礎設施的可靠性決定數據中心的經濟效益
- 築基AI4S:摩爾線程全功能GPU加速中國生命科學自主生態
- 車規與基於V2X的車輛協同主動避撞技術展望
- 數字隔離助力新能源汽車安全隔離的新挑戰
- 汽車模塊拋負載的解決方案
- 車用連接器的安全創新應用
- Melexis Actuators Business Unit
- Position / Current Sensors - Triaxis Hall





