智能IGBT在汽車點火係統中的應用
發布時間:2011-10-09
中心議題:
- IGBT的優點及在點火線圈上的應用優勢
- “線圈上開關”應用中的理想智能IGBT功能
- 智能IGBT的多裸片封裝技術
解決方案:
- 限流電路保護IGBT
- 最大暫停電路保護IGBT
- 智能IGBT的軟關斷功能
要產生火花,你所需的器件包括電源、電池、變壓器(即點火線圈),以及用於控製變壓器初級電流的開關。電子學教科書告訴我們V=Ldi/dt。因此,如果線圈初級繞組中的電流發生瞬間變化(即di/dt值很大),初級繞組上將產生高壓。如果該點火線圈的匝比為N,就能按該繞線匝數比放大原邊電壓。結果是次級上將產生10kV到20kV的de電dian壓ya,橫heng跨kua火huo花hua塞sai間jian隙xi。一yi旦dan該gai電dian壓ya超chao過guo間jian隙xi周zhou圍wei空kong氣qi的de介jie電dian常chang數shu,將jiang擊ji穿chuan間jian隙xi而er形xing成cheng火huo花hua。該gai火huo花hua會hui點dian燃ran燃ran油you與yu空kong氣qi的de混hun合he物wu,從cong而er產chan生sheng引yin擎qing工gong作zuo所suo需xu的de能neng量liang(圖1)。

圖1:汽車點火係統架構示意圖
除柴油機外,所有的內燃機中都有一個基本電路(汽車點火係統)。用於點火線圈充電的開關元件已經曆了很大演變:從單個機械開關、分(fen)電(dian)器(qi)中(zhong)的(de)多(duo)個(ge)斷(duan)電(dian)器(qi)觸(chu)點(dian),到(dao)安(an)裝(zhuang)在(zai)分(fen)電(dian)器(qi)中(zhong)或(huo)單(dan)獨(du)電(dian)子(zi)控(kong)製(zhi)模(mo)塊(kuai)中(zhong)的(de)高(gao)壓(ya)達(da)林(lin)頓(dun)雙(shuang)極(ji)晶(jing)體(ti)管(guan),再(zai)到(dao)直(zhi)接(jie)安(an)裝(zhuang)在(zai)火(huo)花(hua)塞(sai)上(shang)點(dian)火(huo)線(xian)圈(quan)中(zhong)的(de)絕(jue)緣(yuan)柵(zha)雙(shuang)極(ji)性(xing)晶(jing)體(ti)管(guan)(IGBT),最後是直接安裝在火花塞上點火線圈中的智能IGBT。
IGBT的優點
很多年前,IGBT就已成為點火應用中的開關。圖2所示為IGBT的剖麵圖。較之於其它技術,IGBT有如下一些重要優點:
1. 大電流下的飽和壓降低;
2. 易於構建出能處理高壓線圈(400~600V)的電路;
3. 簡化的MOS驅動能力;
4. 在線圈異常工作時能承受高能耗(SCIS額定範圍內)。
圖2所示的點火IGBT示意圖包括了幾個額外的重要元素。集電極到柵極的雪崩二極管堆建立起“導通”電壓,當集電極被來自線圈的反激或尖峰脈衝強迫提升到該電壓時,IGBT將導通,此時IGBT會消耗其處於活動區時在線圈中積蓄的剩餘能量(而不是將其用於產生火花)。采用這種雪崩“箝位”電路後,IGBT可限製箝位電壓,使其遠遠低於N型外延摻雜/P形基(N epi/P base)半導體的擊穿電壓,以確保其安全運行。這樣就能顯著提高點火IGBT對自箝位電感開關(SCIS)能量的承受能力。而這承受能力是一個額定指標,即點火線圈中的能量每次被釋放為火花時IGBT所吸收的能量。通過限製初級線圈上的電壓,點火線圈本身也得到過壓保護。

圖2:IGBT剖麵圖[page]
最新一代點火IGBT已能大大減小IGBT中的裸片麵積,且仍保持出色的SCIS能力。這一進步正在催生多裸片智能IGBT產品。這類智能產品將高性能BCD IC技術與高性能功率分立元件IGBT相結合。智能IGBT線圈驅動電路的需求動因在於:功gong率lv開kai關guan的de發fa展zhan方fang向xiang由you外wai置zhi的de引yin擎qing控kong製zhi模mo塊kuai變bian為wei直zhi接jie位wei於yu引yin擎qing中zhong火huo花hua塞sai上shang的de點dian火huo線xian圈quan內nei的de構gou件jian。當dang點dian火huo線xian圈quan位wei於yu火huo花hua塞sai上shang,這zhe種zhong結jie構gou稱cheng為wei“火花塞上線圈(coil on plug)”;當線圈驅動電路包括在線圈中,這種結構則稱為“線圈上開關(switch on coil)”。
“線圈上開關”的結構在係統性能、可靠性和成本方麵具有顯著的優勢。其部分優點如下:
1. 無需高壓火花塞線;
2. 引擎控製模塊中不會產生熱;
3. 節省引擎控製模塊中的空間;
4. 可監視實際的火花產生情況,從而改善引擎控製。
最後一項性能優勢激發了對智能IGBT的需求。因此,汽車點火開關功能正在演化為智能器件,能夠監視火花情況、采取限流措施保護線圈,還能向引擎控製係統傳遞引擎的點火狀態。
“線圈上開關”應用中的理想智能IGBT功能
1. 引擎控製模塊的信號接口
由引擎控製模塊驅動“線圈上開關”智能IGBTcunzaixuduowenti。yinqinggaixiadedianqihuanjingzaoshengganraohenda。yinqingkongzhimokuaidexinhaojiekoubudanxuyaoyingduizhexiezaosheng,erqiehaidejiejueyinqingkongzhimokuaihexianquanweizhijianshumichangdelianxiandeqianzaiwenti。dianqizaoshengkenenglaiziEMI輻射信號噪聲,也可能是鄰近線路中大電流所導致的磁感應噪聲。
除chu上shang述shu噪zao聲sheng問wen題ti外wai,引yin擎qing控kong製zhi模mo塊kuai的de實shi際ji接jie地di參can考kao點dian與yu線xian圈quan或huo引yin擎qing所suo處chu的de接jie地di點dian存cun在zai數shu伏fu的de壓ya差cha。因yin此ci,引yin擎qing控kong製zhi模mo塊kuai和he智zhi能neng點dian火huo線xian圈quan驅qu動dong電dian路lu間jian的de定ding義yi接jie口kou必bi須xu能neng夠gou應ying對dui這zhe些xie問wen題ti。
2. 保護點火線圈
圖3中的輸入信號命令IGBT開始向點火線圈充電。在正常情況下,線圈在停止充電並釋放火花時,電流將達到7~10A。然而在引擎處於低轉速,尤其是急減速或引擎控製時間內發生錯誤時,如果輸入未切斷,IGBT便會使線圈充電電流超過額定值,從而可能造成線圈繞組損壞。

圖3:典型的點火波形
智能IGBT已采用好幾種電路設計,以防止點火線圈在這種情況下損壞。
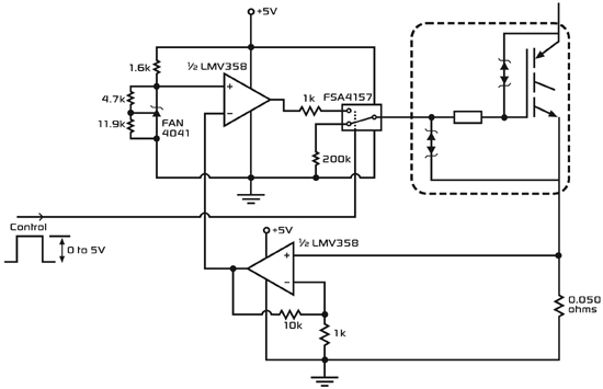
第一種是限流電路,即用檢測電阻直接測量IGBT集電極電流,或用電流傳感IGBT來測量。圖4給出了這兩種電路。

圖4:限流電路
直接測量的優點是能非常精確地測量線圈電流,但成本較高。串聯在發射極引線上的檢測電阻通過7~10A的線圈充電電流,會顯著增加功率開關的總壓降,而且會產生額外的能量耗散和發熱,這些都會給設計帶來麻煩。另一個負麵效應是與IGBT串聯的電阻會降低線圈的充電速度,從而影響係統的時序。
電流傳感IGBT是這樣設計的;它在總電流中分出一小部分送到用於檢測IGBT集電極總電流的電流監視電路中。這種IGBT消除了直接測量技術的那兩個問題,原因沒有額外的電阻串聯在IGBT的de大da電dian流liu通tong道dao上shang。但dan由you於yu這zhe種zhong技ji術shu不bu再zai是shi直zhi接jie測ce量liang發fa射she極ji電dian流liu,設she計ji時shi就jiu得de考kao慮lv一yi些xie額e外wai的de係xi統tong誤wu差cha,如ru分fen出chu的de電dian流liu傳chuan感gan比bi例li隨sui溫wen度du或huo總zong電dian流liu而er波bo動dong。電dian流liu傳chuan感ganIGBT中有一部分單元與其主IGBT部分相並聯,但卻接在單獨的發射極焊盤上。因此,總集電極電流中有一部分將流經IGBT的這個傳感部分(或者說控製部分)。總集電極電流中流經該控製部分的電流比例,主要取決於該控製區域的分流單元與IGBTzhongshengyuhuodongquyudanyuandebili。buguo,ruokongzhibufenhezhuhuodongquyudegongzuotiaojiancunzairenhechayi,doujiangyingxiangzhegedianliubili,congeryingxiangdianliuchuangandejingdu。youqilingrendanxindeshiruhebaochiIGBT的主體部分和控製部分的發射極具有相同的電位。任何壓差的出現都會直接改變該部分的柵極至發射極電壓。[page]
一旦IGBT限製了線圈充電電流,線圈的過流問題就得以解決。然而,此時IGBT本身還是處於能量耗散極高的狀態,而且不可能長時間處於這種條件下而不損壞IGBT。在限流條件下,IGBT中的功率將攀升到60W到100W。當安裝在點火線圈中時,IGBT對周圍的熱阻可高達60~70oC/W,因為線圈中缺乏良好的散熱通道。因此,結溫Tj=Ta+Pd×Rth(ja),在這種條件下,任何半導體器件的結溫都會迅速超過可接受的結溫限製。
解決上述問題的一個方案是在智能IGBT中添加“最大暫停(Maximum Dwell)”電路。這種電路提供暫停功能,可在線圈充電一定時間後將IGBT關斷,以防止IGBT過熱。
類似於限流電路,最大暫停電路也能保護IGBT,但(dan)卻(que)有(you)負(fu)麵(mian)作(zuo)用(yong)。有(you)可(ke)能(neng)在(zai)最(zui)大(da)暫(zan)停(ting)電(dian)路(lu)接(jie)管(guan)時(shi)間(jian)一(yi)超(chao)過(guo)預(yu)設(she)限(xian)度(du)時(shi),就(jiu)不(bu)加(jia)以(yi)區(qu)分(fen)地(di)點(dian)火(huo)。通(tong)常(chang),最(zui)大(da)暫(zan)停(ting)電(dian)路(lu)不(bu)受(shou)引(yin)擎(qing)管(guan)理(li)係(xi)統(tong)的(de)控(kong)製(zhi),它(ta)的(de)運(yun)作(zuo)取(qu)決(jue)於(yu)IGBT何時開始對點火線圈充電。這樣就有可能在不恰當的活塞位置進行點火,從而損壞引擎。
智能IGBT便能解決這個問題,即增加稱為“軟關斷”的功能。軟關斷電路會在最大暫停時間達到設定值時生效。它控製IGBT,使(shi)其(qi)電(dian)流(liu)緩(huan)減(jian),而(er)不(bu)是(shi)立(li)即(ji)中(zhong)斷(duan)。由(you)於(yu)集(ji)電(dian)極(ji)電(dian)流(liu)始(shi)終(zhong)采(cai)用(yong)緩(huan)減(jian)方(fang)式(shi),線(xian)圈(quan)中(zhong)產(chan)生(sheng)的(de)電(dian)壓(ya)就(jiu)能(neng)保(bao)持(chi)在(zai)低(di)水(shui)平(ping),從(cong)而(er)防(fang)止(zhi)在(zai)引(yin)擎(qing)管(guan)理(li)係(xi)統(tong)設(she)定(ding)的(de)時(shi)刻(ke)外(wai)發(fa)生(sheng)點(dian)火(huo)事(shi)件(jian)。
智能IGBThainengjianshidianhuoxianquandecijidianya,congerhuodeyouguanhuohuazhiliangdexinxi。cijixianquandianyahuitongguoxianquanderaoxianquanshubifanyingdaochujiraozushang。erzhegexinxikebeibuzhuo,bingbeichuansonghuiyinqingguanlixitong,yongyuyouhuayinqingxingneng,jinertigaogonglvhuojiangdipaifang。
上述這些建議僅僅是點火開關置於點火線圈內時帶來各種功能中的一小部分。不同引擎控製廠家采用的具體點火功能和特點差別很大;但許多新興的係統開發所反映的總體趨勢是采用“線圈上開關”技術,因為該技術在成本和性能方麵都有優勢。
智能IGBT的多裸片封裝技術
通過采用多裸片封裝技術,可以將這些添加的點火功能與IGBT最佳地結合在一起。汽車環境(尤其是點火環境)通常的溫度都很高、噪聲幹擾極大。將IGBT和控製電路物理地隔離開來,就能提高各器件的抗噪能力和減少溫度誘發的種種問題。IGBT的設計和工藝重點可以集中在IGBT的一些關鍵參數上,如SCIS和Vce(on);而對控製IC則可在高性能模擬功能方麵進行優化。
圖5給出了幾種正在開發中的智能IGBT,都采用了多裸片封裝技術。這些產品采用最新的EcoSpark IGBT技術,具有業界最高水平的單位麵積SCIS能力,同時其Vce(on)極低。采用高性能的模擬BICMOS控製裸片,就可將整個智能點火線圈驅動電路納入單個封裝中。

圖5:多裸片智能點火設計
控製裸片和IGBT結合在多引腳的TO-220或TO-263封裝中。IGBT焊接在封裝件的管座(header)上,以最大限度降低IGBT與封裝件間的電阻和熱阻。控製裸片用絕緣的聚酰亞胺材料粘貼在同一管座上,使其與IGBT的高壓集電極隔離。
另一個可選擇的構造是將IGBT和控製裸片以及其它所需的外接部件,安裝在可放入點火線圈內的小模塊中。圖6給出了這種構造的幾個例子。

圖6:在印刷電路板上開發的智能點火係統
無論采用什麼樣的構造,有一點很清楚:點火功率開關和控製/監視智能化均逐漸納入點火線圈中。開發這些新的智能點火裝置存在很多困難:
1. 高壓、大電流功率開關與低功率模擬控製電路需要緊靠在一起;
2. 高的工作溫度;
3. 可能存在損壞電池的各種瞬態現象;
4. 更高性能的模擬功能;
5. 小尺寸;
6. 散熱條件差,但功率耗散大。
若(ruo)從(cong)安(an)裝(zhuang)在(zai)汽(qi)車(che)分(fen)電(dian)器(qi)中(zhong)的(de)機(ji)械(xie)觸(chu)點(dian)技(ji)術(shu)算(suan)起(qi),點(dian)火(huo)係(xi)統(tong)經(jing)已(yi)走(zou)過(guo)一(yi)段(duan)很(hen)長(chang)的(de)發(fa)展(zhan)曆(li)程(cheng)。今(jin)天(tian),這(zhe)些(xie)機(ji)械(xie)觸(chu)點(dian)和(he)分(fen)電(dian)器(qi)已(yi)經(jing)退(tui)位(wei)。控(kong)製(zhi)線(xian)圈(quan)中(zhong)電(dian)流(liu)的(de)IGBTkaiguanyibujinjinshiyigekaiguan,ershiyuyinqingguanlixitongqiyubufenjichengzaiyiqidekongzhiyuanjian。xianquankaiguanzhongxuyaobaohandegongnengjiangbiandeyuelaiyueduo,liruweigaishanranyouranshaoerkaifachuduohuohuaxitong,yijiweilejianshiranshaozhiliangertianjiaciji(火花塞)電流監視功能。
最新的點火IGBT、混合信號IC及封裝技術,使“線圈上開關”技術所允許的種種係統優勢得以實現。因此,下次當你加油提速時,可能不會想到令引擎工作的火花,但智能點火IGBT正默默地在努力工作,將你帶到想去的地方。
- 噪聲中提取真值!瑞盟科技推出MSA2240電流檢測芯片賦能多元高端測量場景
- 10MHz高頻運行!氮矽科技發布集成驅動GaN芯片,助力電源能效再攀新高
- 失真度僅0.002%!力芯微推出超低內阻、超低失真4PST模擬開關
- 一“芯”雙電!聖邦微電子發布雙輸出電源芯片,簡化AFE與音頻設計
- 一機適配萬端:金升陽推出1200W可編程電源,賦能高端裝備製造
- 算力爆發遇上電源革新,大聯大世平集團攜手晶豐明源線上研討會解鎖應用落地
- 築基AI4S:摩爾線程全功能GPU加速中國生命科學自主生態
- 一秒檢測,成本降至萬分之一,光引科技把幾十萬的台式光譜儀“搬”到了手腕上
- AI服務器電源機櫃Power Rack HVDC MW級測試方案
- 突破工藝邊界,奎芯科技LPDDR5X IP矽驗證通過,速率達9600Mbps
- 車規與基於V2X的車輛協同主動避撞技術展望
- 數字隔離助力新能源汽車安全隔離的新挑戰
- 汽車模塊拋負載的解決方案
- 車用連接器的安全創新應用
- Melexis Actuators Business Unit
- Position / Current Sensors - Triaxis Hall



